北京市各地区2022-2023学年高一上学期期末化学试题知识点分类汇编-08一定物质的量溶度溶液的配
展开北京市各地区2022-2023学年高一上学期期末化学试题知识点分类汇编-08一定物质的量溶度溶液的配置
一、单选题
1.(2023秋·北京东城·高一北京市第一六六中学校考期末)实验室用NaCl固体配制500mL0.40mol/L的NaCl溶液。下列说法正确的是
A.需称取23.4gNaCl固体
B.将NaCl固体置于500mL容量瓶中并加水溶解
C.玻璃棒起到加速溶解和引流的作用
D.定容时俯视容量瓶刻度线,会使所配溶液浓度偏低
2.(2023秋·北京西城·高一统考期末)下列仪器不能用于加热的是
A. B. C. D.
3.(2023秋·北京丰台·高一统考期末)下列关于容量瓶使用方法的叙述中,正确的是
①使用容量瓶前检查是否漏水;
②在容量瓶中溶解固体溶质;
③溶液需冷却至室温方可注入容量瓶;
④尽可能将溶质全部转移到容量瓶中;
⑤加水定容时,不小心超过刻度线,用胶头滴管吸出多余液体
A.①②③ B.①③④ C.③④⑤ D.①④⑤
4.(2023秋·北京石景山·高一统考期末)实验室欲配制100mL1.00mol/LNaCl溶液。下列操作及分析正确的是
A.用托盘天平称量物体时将氯化钠置于右盘的滤纸上
B.将称好的NaCl固体放入容量瓶中溶解
C.定容时俯视,所得溶液浓度偏高
D.摇匀时发现漏液,损失一部分溶液,再加水定容至刻度线
二、填空题
5.(2023秋·北京·高一汇文中学校考期末)实验室欲用氢氧化钠固体配制1.0 mol·L-1的氢氧化钠溶液500mL:
(1)配制溶液时,必须用到的玻璃仪器有烧杯、胶头滴管、 。
(2)计算实验需要称量氢氧化钠的质量为 g。
(3)在配制过程中,其他操作都是正确的,下列操作会引起浓度偏高的是_______(填字母)。
A.所用氢氧化钠已经潮解 B.向容量瓶中加水定容时未到刻度线
C.有少量氢氧化钠溶液残留在烧杯里 D.使用前容量瓶中有少量水
6.(2023秋·北京顺义·高一统考期末)某小组配制100mL 1.0mol/L 溶液并进行实验。
(1)配制溶液
①实验中使用玻璃棒的目的是 。
②下列操作会导致最后所配溶液实际浓度比要求小的是 (填字母)
a.将烧杯中的溶液转移到容量瓶时不慎酒到容量瓶外
b.加水时不慎超过了刻度线,把液体倒出一些
c.干净的容量瓶未经干燥就用于配制溶液
(2)进行实验
实验 | 现象 |
开始时红色没有明显变化,也没有明显气泡产生; 继续滴加盐酸,当溶液红色明显变浅时,气泡也逐渐增多; 当溶液颜色变为浅红色,继续滴加盐酸,溶液浅红色褪去,有大量气泡产生。 |
①实现碳酸钠向碳酸氢钠转化的现象是 ,大量气泡产生时的离子方程式是 。
②利用可以实现碳酸钠向碳酸氢钠的转化,化学方程式是 。
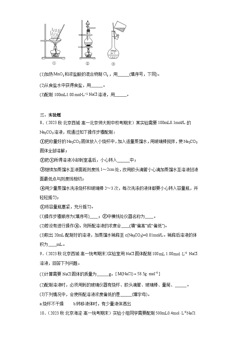
7.(2023秋·北京延庆·高一统考期末)选择完成下列实验的装置
(1)加热和浓盐酸的混合物制,用 (填序号,下同)。
(2)从食盐水中获得食盐,用 。
(3)配制100mL1.00 mol∙L−1溶液,用 。
三、实验题
8.(2023秋·北京西城·高一北京师大附中校考期末)某实验需要100mL0.1mol/L的Na2CO3溶液,现通过如下操作步骤配制:
①把称量好的Na2CO3固体放入小烧杯中,加入适量蒸馏水,用玻璃棒搅拌,使Na2CO3固体全部溶解;
②把①所得溶液冷却到室温后,小心转入______中;
③继续加蒸馏水至液面距刻度线1~2cm处,改用胶头滴管小心滴加蒸馏水至溶液凹液面最低点与刻度线相切;
④用少量蒸馏水洗涤烧杯和玻璃棒2~3次,每次洗涤的液体都要小心转入容量瓶,并轻轻摇匀;
⑤将容量瓶塞紧,充分摇匀。
(1)操作步骤顺序为(填序号) ;②中横线处仪器名称为 。
(2)若没有进行操作④,则所配溶液的浓度会 (填“偏高”或“偏低”)。
(3)取出20mL配制好的溶液,加蒸馏水稀释至c(Na2CO3)=0.01mol/L。稀释后溶液的体积为 mL。
9.(2023秋·北京西城·高一统考期末)实验室用固体配制1001.00溶液,回答下列问题。
(1)计算需要固体的质量为 g。[]
(2)配制溶液时,必须用到的玻璃仪器有烧杯、胶头滴管、玻璃棒、量筒、 。
(3)下列情况中,会使所配溶液浓度偏低的是 (填字母)。
a.烧杯不干燥 b.转移液体时,有少量液体洒出
10.(2023秋·北京海淀·高一统考期末)实验小组同学需要配制溶液。方法如下:
(1)需要称取的质量为 g。
(2)为完成实验,必须用到的玻璃仪器有烧杯、胶头滴管、玻璃棒、量筒和 。
(3)在转移溶液时,玻璃棒的作用是 。
(4)配制过程中,下列操作会导致所配溶液物质的量浓度偏小的是 (填字母)。
A.配制溶液所用的容量瓶洗净后没有烘干
B.转移溶液后,未洗涤烧杯和玻璃棒就直接定容
C.摇匀后,发现溶液的凹液面低于刻度线,又滴加几滴蒸馏水
11.(2023秋·北京东城·高一统考期末)根据所学知识回答问题:
(1)某同学在实验室中配制100mLNaCl溶液。
①需称量NaCl固体的质量是 g。
②在配制溶液的过程中,需用到玻璃棒。玻璃棒在实验过程中的用途有 。
(2)下图表示NaCl在水中溶解过程的微观状态示意图。
①甲、乙、丙按发生的先后,正确的排列顺序为 。
②图中的微粒“ ”表示 (填微粒符号),判断依据是 。
③下列说法正确的是 (填序号)。
a.NaCl固体不导电,是由于固体中不存在离子
b.NaCl在外加电场的作用下发生电离
c.NaCl溶液能导电,是由于溶液中存在自由移动的离子
(3)测定某NaCl溶液的浓度:取xmL待测NaCl溶液,逐滴滴入溶液,当恰好沉淀时,消耗溶液的体积是ymL。
①上述过程发生反应的离子方程式为 。
②待测液中 。
12.(2023秋·北京怀柔·高一统考期末)实验室需用500 mL 0.1 mol/L NaOH溶液,现用NaOH固体配制该溶液。请回答下列问题:
(1)配制时需要使用的玻璃仪器有烧杯、玻璃棒、量筒、胶头滴管、 。
(2)用托盘天平准确称取 g NaOH固体。
(3)配制溶液时,有以下操作步骤:
①将容量瓶盖紧,振荡摇匀
②用托盘天平准确称量所需的NaOH,放入烧杯中,再加入适量水,用玻璃棒慢慢搅拌,使其溶解
③用适量水洗涤烧杯和玻璃棒2~3次,洗涤液均注入容量瓶中并摇匀
④改用胶头滴管加水,使溶液凹液面恰好与刻度线相切
⑤将已冷却的溶液沿玻璃棒注入容量瓶中
⑥继续往容量瓶内小心加水,直到液面接近刻度线1~2cm处
这些操作步骤的正确顺序为 (填序号)
A.②⑤③⑥④①B.②⑤③④⑥①C.②⑤③①⑥④
(4)定容时的操作正确,将容量瓶的玻璃塞盖紧,颠倒摇匀后发现溶液的液面稍低于刻度线,其原因可能是 ;取出10 mL该NaOH溶液稀释至20 mL,稀释后的NaOH溶液的物质的量浓度为 mol/L。
(5)下列操作会造成所配溶液的浓度偏高的是 (填序号)。
①定容时俯视刻度线
②称量固体时所用的砝码生锈
③溶解NaOH的烧杯未洗涤
④溶解时有溶液溅出烧杯
13.(2023秋·北京延庆·高一统考期末)用固体配制100mL1.00mol/L溶液。
(1)计算需要固体的质量为 g。
(2)配制溶液时,正确的实验操作顺序是 。
a.将称好的固体放入烧杯中,加入适量蒸馏水,用玻璃棒搅拌,使固体全部溶解并冷却至室温。
b.根据计算结果,称量固体。
c.将配制好的溶液倒入试剂瓶中,并贴好标签。
d.将烧杯中的溶液沿玻璃棒注入100L容量瓶,并用少量蒸馏水洗涤烧杯内壁和玻璃棒2~3次,将洗涤液也都注入容量瓶。轻轻摇动容量瓶,使溶液混合均匀。
e.将蒸馏水注入容量瓶,当液面离容量瓶颈部的刻度线1~2cm时,改用胶头滴管滴加蒸馏水至溶液的凹液面与刻度线相切。盖好瓶塞,反复上下颠倒,摇匀。
参考答案:
1.C
【详解】A.配制500mL 0.40mol/L的NaCl溶液,选用NaCl的质量为:58.5g/mol×0.5L×0.40mol/L=11.7g,故A错误;
B.容量瓶不能用于溶解固体,应先在烧杯中溶解,再移液到容量瓶,故B错误;
C.在溶解过程中,玻璃棒起到了搅拌加速溶解作用,在转移溶液时,玻璃棒起到了引流的作用,故C正确;
D.定容时,俯视刻度线,液面在刻度线下方,溶液的体积偏小,所配溶液的浓度偏高,故D错误;
故选:C。
2.D
【详解】试管、烧杯和坩埚都能用于加热,容量瓶时精量器,不能用于加热,故选D。
3.B
【详解】①容量瓶带有瓶塞,使用容量瓶前检查是否漏水,①正确;
②容量瓶是一种容量器,颈上有标线,表示在所指温度下液体凹液面与容量瓶颈部的标线相切时,溶液体积恰好与瓶上标注的体积相等,所以容量瓶不能加热,不能在其中溶解物质和发生化学反应,②错误;
③转移溶液时如果温度过高,导致溶液的体积膨胀,定容时所加蒸馏水的体积偏小,所配溶液的浓度偏高,所以溶液须冷却方可转入容量瓶,③正确 ;
④为保证实验准确,尽可能将溶质全部转移到容量瓶中,④正确 ;
⑤加水定容时,不小心超过刻度线,导致部分溶质损耗,溶液浓度偏低,必须重新配制,⑤错误;
故选:B。
4.C
【详解】A.依据天平的制造原理,用托盘天平称量物体时,左盘放称量物,右盘放砝码,则氯化钠应置于左盘的滤纸上,A不正确;
B.配制一定浓度NaCl溶液时,称好的NaCl固体应放入烧杯内溶解,不能放到容量瓶中溶解,B不正确;
C.定容时俯视,所配溶液的体积偏小,所得溶液浓度偏高,C正确;
D.摇匀后,溶液的浓度已恒定,若发现漏液,损失一部分溶液,再加水定容至刻度线,必然造成溶液体积增大,浓度减小,D不正确;
故选C。
5.(1)500mL容量瓶
(2)20.0
(3)B
【分析】配制一定物质的量浓度的溶液时,首先要依据所配溶液的体积选择容量瓶,然后检查是否漏液。称量NaOH固体时,应放在小烧杯内;将称量好的NaOH固体在烧杯内加水溶解,冷却至室温后转移至容量瓶内,然后洗涤、转移、定容。
【详解】(1)配制500mLNaOH溶液时,操作步骤为:计算、称量、溶解、转移、定容,必须用到的玻璃仪器有烧杯、胶头滴管、500mL容量瓶。答案为:500mL容量瓶;
(2)实验需要称量氢氧化钠的质量为1.0 mol·L-1×0.5L×40g/mol=20.0g。答案为:20.0;
(3)A.所用氢氧化钠已经潮解,则实际所称氢氧化钠的质量偏小,所配溶液的浓度偏低,A不符合题意;
B.向容量瓶中加水定容时未到刻度线,溶质的物质的量不变,但所配溶液体积偏小,浓度偏高,B符合题意;
C.有少量氢氧化钠溶液残留在烧杯里,则容量瓶内氢氧化钠的物质的量偏小,所配溶液的浓度偏低,C不符合题意;
D.使用前容量瓶中有少量水,对溶质的物质的量、溶液的体积均不产生影响,所配溶液的浓度不变,D不符合题意;
故选B。答案为:B。
【点睛】氢氧化钠固体易潮解,会腐蚀托盘,所以应放在烧杯内称量。
6.(1) 搅拌,加快碳酸钠溶解;引流 ab
(2) 溶液红色明显变浅 Na2CO3+CO2+H2O=2NaHCO3
【分析】碳酸钠是二元弱酸的正盐,与盐酸反应分步进行,向碳酸钠溶液中滴加盐酸依次发生反应Na2CO3+ HCl=NaHCO3+NaCl、NaHCO3+HCl=NaCl+CO2↑+H2O,开始没有气泡,后来有气泡。
【详解】(1)①实验中,溶解碳酸钠固体时用玻璃棒搅拌加快溶解速率,转移碳酸钠溶液时用玻璃棒引流防止液体流出。
②a.将烧杯中的溶液转移到容量瓶时不慎酒到容量瓶外,溶质偏少,所配溶液实际浓度比要求小,故选a;
b.加水时不慎超过了刻度线,把液体倒出一些,溶质偏少,所配溶液实际浓度比要求小,故选b;
c.干净的容量瓶未经干燥就用于配制溶液,不影响溶质的物质的量和溶液体积,对浓度无影响,故不选c。
选ab。
(2)①向碳酸钠溶液中滴加盐酸,溶液红色明显变浅,是碳酸钠转化为碳酸氢钠;碳酸氢钠和盐酸反应生成氯化钠、二氧化碳、水,产生大量气泡,反应的离子方程式是。
②向碳酸钠溶液中通入可以实现碳酸钠向碳酸氢钠的转化,反应的化学方程式是Na2CO3+CO2+H2O=2NaHCO3。
7.(1)②
(2)①
(3)③
【详解】(1)加热和浓盐酸的混合物制,圆底烧瓶中装二氧化锰,分液漏斗中装入浓盐酸,用酒精灯加热,因此用②装置;故答案为:②。
(2)从食盐水中获得食盐,用蒸发结晶的方法,需要用到蒸发皿、玻璃棒、酒精灯等装置,故用①;故答案为:①。
(3)配制100mL1.00 mol∙L−1溶液,用100mL容量瓶、玻璃棒、烧杯等装置,因此用③;故答案为:③。
8.(1) ①②④③⑤ 100mL容量瓶
(2)偏低
(3)200
【分析】本实验配制一定物质的量浓度溶液,需要的步骤是计算、称量、溶解、恢复室温、移液、洗涤、振荡、定容、摇匀、装瓶等步骤,据此分析;
【详解】(1)配制一定物质的量浓度的碳酸钠溶液,需要操作顺序是①②④③⑤;将溶解后溶液恢复到室温下,用玻璃棒引流,将溶液转入到100mL容量瓶中;故答案为①②④③⑤;100mL容量瓶;
(2)如果没有实验④,导致容量瓶中溶质物质的量减少,即所配溶液浓度偏低;故答案为偏低;
(3)根据稀释前后溶质物质的量不变,因此有20mL×10-3L/mL×0.1mol/L=V(Na2CO3)×10-3L/mL×0.01mol/L,解得V(Na2CO3)=200;故答案为200。
9.(1)5.85
(2)100容量瓶
(3)b
【详解】(1)m(NaCl)=0.1L1.00=5.85g;
(2)配制溶液时,除了用到烧杯、胶头滴管、玻璃棒、量筒外,还需要的玻璃仪器为100容量瓶;
(3)a.烧杯主要作用是溶解氯化钠,在溶解过程中需要加水,因此烧杯不干燥对实验结果无影响,a不符合题意;
b.转移液体时,有少量液体洒出,则所配溶液溶质减少,浓度偏低,b符合题意;
故选b。
10.(1)11.7
(2)500mL容量瓶
(3)引流,防止液体溅出
(4)BC
【分析】配制一定物质的量浓度溶液一般步骤:计算、称量、溶解、移液、洗涤、定容、摇匀等;
【详解】(1)需要称取的质量为m=c∙V∙M=0.4mol/L×0.5L×58.5g/mol=11.7g;
(2)配制一定物质的量浓度溶液一般步骤:计算、称量、溶解、移液、洗涤、定容、摇匀等,玻璃仪器有烧杯、胶头滴管、玻璃棒、量筒和500mL容量瓶,所以缺少的玻璃仪器:500mL容量瓶;
(3)在转移溶液时,玻璃棒的作用是引流;
(4)A.配制溶液所用的容量瓶洗净后没有烘干,溶质的物质的量不变,溶液体积也不变,则浓度不变,故A不符合题意;
B.转移溶液时未洗涤烧杯和玻璃棒,会导致溶质损失,则浓度偏小,故B符合题意;
C.摇匀后静置,发现液面低于刻度线是正常的,再补加蒸馏水至刻度线,则溶液体积偏多,浓度偏小,故C符合题意;
故答案为:BC。
11.(1) 5.85g 搅拌和引流
(2) 乙、丙、甲 Cl Cl原子半径大于Na c
(3)
【详解】(1)①配制100mLNaCl溶液;需称量NaCl固体的质量是;故答案为5.85g。
②在配制溶液的过程中,需用到玻璃棒,玻璃棒在实验过程中的用途有搅拌和引流,故答案为搅拌和引流。
(2)①NaCl在水中溶解,NaCl在水分子作用下生成自由移动的Na+和Cl-;所以溶解顺序为乙、丙、甲;故答案为乙、丙、甲。
②图中的微粒“ ”表示Cl,判断依据是Cl原子半径大于Na;故答案为Cl;Cl原子半径大于Na。
③a.NaCl固体中存在钠离子和氯离子,只是钠离子和氯离子不能自由移动,故a错误;
b.NaCl在水分子作用下电离,不需要外加电场;故b错误;
c.NaCl溶液中存在自由移动的离子,能导电;故c正确;
故答案选c。
(3)①NaCl溶液中逐滴滴入溶液,发生反应的离子方程式为;故答案为。
②取xmL待测NaCl溶液,逐滴滴入溶液,当恰好沉淀时,消耗溶液的体积是ymL;待测液中,;所以;故答案为。
12.(1)500mL容量瓶
(2)2.0
(3)A
(4) 容量瓶瓶塞及刻度线以上内壁沾有溶液 0.05
(5)①②
【详解】(1)需用500mL0.1mol/L NaOH溶液,配制该氢氧化钠溶液的步骤有:计算、称量、溶解、冷却、移液、洗涤、定容、摇匀等,结合操作方法可知,配制时需要使用的玻璃仪器有烧杯、玻璃棒、量筒、胶头滴管、500mL容量瓶;故答案为500mL容量瓶。
(2)配制500mL0.1mol/L NaOH溶液,需要氢氧化钠的质量为:0.5L×0.1mol/L×40g/mol=2.0g;故答案为2.0。
(3)用固体配制一定物质的量浓度溶液的一般步骤为:计算、称量、溶解、冷却、移液、洗涤、定容、摇匀等,所以正确的操作顺序为②⑤③⑥④①;故答案选A。
(4)定容时操作正确,将容量瓶的玻璃塞盖紧后,颠倒摇匀后,由于瓶塞及刻度线以上内壁沾有溶液,则会发现溶液的液面稍低于刻度线,溶液稀释前后,所含溶质的物质的量不变,设稀释后溶液的浓度为c,则c×20mL=0.1mol/L×10mL,解得C=0.05mol/L;故答案为容量瓶瓶塞及刻度线以上内壁沾有溶液;0.05。
(5)①定容时俯视刻度线,加入蒸馏水体积偏小,导致溶液体积偏小,所得溶液浓度偏高,故①正确;
②称量固体时所用砝码生锈,导致称量的氢氧化钠固体质量偏大,所得溶液浓度偏高,故②正确;
③未洗涤溶解NaOH的烧杯,导致烧杯内壁的杂质物质消耗了氢氧化钠,配制的溶液中氢氧化钠的物质的量减小,溶液浓度偏低;故③错误;
④溶解时有溶液溅出烧杯,导致溶质的物质的量偏小,所得溶液浓度偏低,故④错误;
故答案为①②。
【点睛】本题考查配制一定物质的量浓度的溶液方法,题目难度不大,明确溶液配制步骤及操作方法为解答关键,注意掌握误差分析的方法,试题侧重考查学生的分析能力及化学实验能力。
13.(1)4.00
(2)badec
【详解】(1)配制100mL1.00mol/L溶液,需要溶质的质量为:
,答案为:4.00;
(2)用固体配制一定物质的量浓度溶液的一般操作步骤:计算、称量、溶解、冷却、移液、洗涤、定容、摇匀、装瓶,所以正确的操作顺序为:badec;答案为:badec。
天津市各地区2022-2023学年高一上学期期末化学试题知识点分类汇编-08金属材料: 这是一份天津市各地区2022-2023学年高一上学期期末化学试题知识点分类汇编-08金属材料,共9页。试卷主要包含了单选题等内容,欢迎下载使用。
天津市各地区2022-2023学年高一上学期期末化学试题知识点分类汇编-06物质的量: 这是一份天津市各地区2022-2023学年高一上学期期末化学试题知识点分类汇编-06物质的量,共11页。试卷主要包含了单选题等内容,欢迎下载使用。
北京市各地区2022-2023学年高一上学期期末化学试题知识点分类汇编-23乙醇与乙酸: 这是一份北京市各地区2022-2023学年高一上学期期末化学试题知识点分类汇编-23乙醇与乙酸,共18页。试卷主要包含了单选题,填空题,有机推断题等内容,欢迎下载使用。

