第四章 物质结构元素周期律(章末综合检测)-【高考引领教学】2023届高考化学一轮针对性复习方案(全国通用)(解析版)
展开
这是一份第四章 物质结构元素周期律(章末综合检测)-【高考引领教学】2023届高考化学一轮针对性复习方案(全国通用)(解析版),共17页。试卷主要包含了选择题等内容,欢迎下载使用。
第四章 物质结构 元素周期律章末综合检测
一、选择题(每小题只有一个正确选项,共14×3=42分)
1.(2022·山东高三三模)短周期主族元素X、Y、Z、W原子序数依次增大。基态X原子核外电子仅占据5个原子轨道且有3个未成对电子,Y在周期表中位于ⅢA族,Z与X属于同一主族,基态W原子的核外有1个未成对电子。下列说法错误的是
A.原子半径:Y>Z>W
B.最高价含氧酸的酸性:W>X>Z
C.简单氢化物的还原性:X>Z
D.X、Y、Z均可与W形成共价化合物
【答案】C
【解析】基态X原子核外电子仅占据5个原子轨道且有3个未成对电子,则其核外电子排布式为1s22s22p3,为N元素;Z与X属于同一主族,则Z为P元素;Y在周期表中位于ⅢA族,且原子序数大于N,则Y为Al元素;基态W原子的核外有1个未成对电子,且原子序数大于P,则W为Cl元素。
A项:同周期主族元素自左至右原子半径依次减小,所以半径Al>P>Cl,即Y>Z>W,A正确;
B项:非金属性越强最高价含氧酸的酸性酸性越强,非金属性:Cl(W)>N(X)>P(Z),所以最高价含氧酸的酸性:W>X>Z,B正确;
C项:非金属性越强单质的氧化性越强,简单氢化物的还原性越弱,非金属性:N(X)>P(Z),则简单氢化物的还原性:Z>X,C错误;
D项:N可以和Cl形成共价化学物NCl3,Al可以和Cl形成共价化合物AlCl3,P可以和Cl形成共价化合物PCl3、PCl5,D正确;
综上所述答案为C。
2.(2021·河北高考试题)用中子轰击X原子产生α粒子(即氦核He)的核反应为:X+n→Y+He。已知元素Y在化合物中呈+1价。下列说法正确的是
A.H3XO3可用于中和溅在皮肤上的NaOH溶液
B.Y单质在空气中燃烧的产物是Y2O2
C.X和氢元素形成离子化合物
D.6Y和7Y互为同素异形体
【答案】A
【解析】根据核反应为:可知,X的质量数N为4+7-1=10,又因为Y在化合物中呈价,则推知Y位于IA族,质量数=质子数+中子数,Y的质量数为7,所以得出Y为Li,其质子数p=3,所以X的质子数Z=3+2-0=5,核电荷数=原子序数=核内质子数=5,则推知X属于B元素,据此分析解答。
A项:为硼酸,氢氧化钠溶液具有腐蚀性,若不慎将溶液溅到皮肤上,则需用大量水冲洗,同时涂抹,以中和碱液,A正确;
B项:Y为Li,在空气中燃烧的产物只有Li2O,B错误;
C项:X为B,与氢元素会形成BH3或B2H4等硼氢化合物,B元素与H元素以共价键结合,属于共价化合物,C错误;
D项:和两者的质子数均为3,中子数不同,所以两者互为同位素,D错误;
故选A。
3.(2022·四川高三三模)X、Y、Z、W为原子序数依次增大的短周期主族元素;Z的原子序数为X的2倍;X、Y、Z形成化合物Y2Z2X3,它与稀硫酸反应为Y2Z2X3+H2SO4=Y2SO4+ZX2↑+Z↓+H2O。下列叙述正确的是
A.X、Y、Z的简单离子半径:Z>Y>X B.X、Y的氢化物沸点:Y>X
C.Z、W氧化物的水化物酸性:W>Z D.Y2Z2X3为只含离子键的化合物
【答案】B
【解析】
X、Y、Z、W为原子序数依次增大的短周期主族元素;Z的原子序数为X的2倍,X为O元素,Z为S元素,W原子序数比S大,W为Cl元素;X、Y、Z形成化合物Y2Z2X3,Y介于O和S之间,显+1价,Y为Na元素,它与稀硫酸反应为Na2S2O3+H2SO4=Na2SO4+SO2↑+S↓+H2O。
A项: 电子层结构相同的离子,核电荷大的半径小,O2->Na+,X、Y、Z的简单离子半径:Z>X>Y,故A错误;
B项: 水是分子晶体,NaH是离子晶体,X、Y的氢化物沸点:Y>X,故B正确;
C项: Z、W最高价氧化物的水化物酸性:W>Z,HClO4 >H2SO4,故C错误;
D项: Na2S2O3中含有离子键和共价键,故D错误;
故选B。
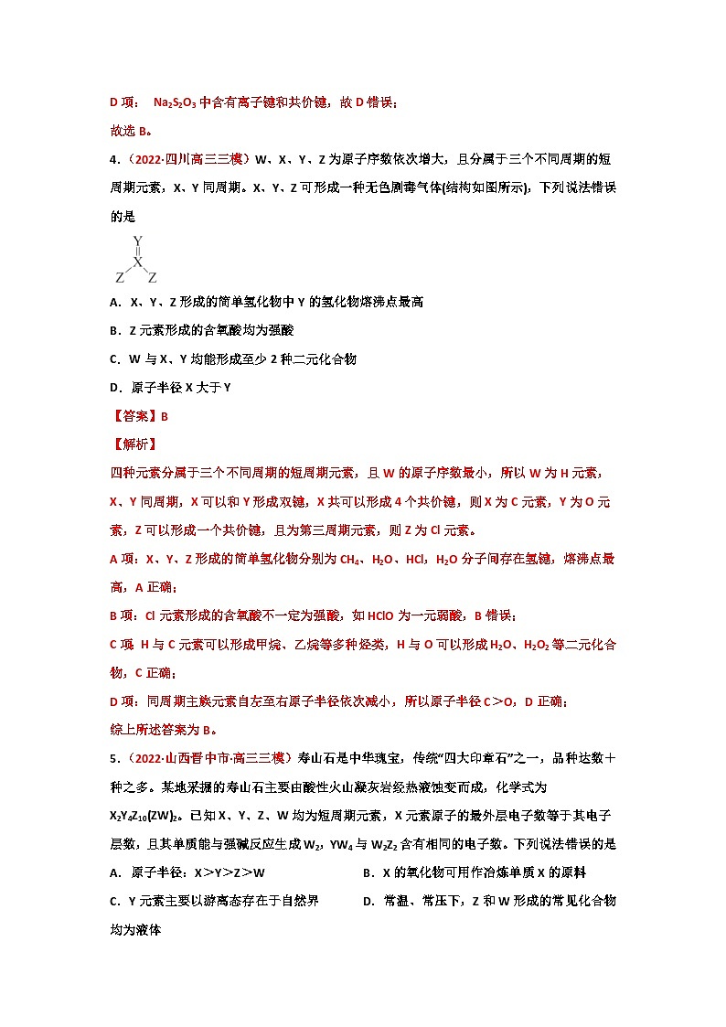
4.(2022·四川高三三模)W、X、Y、Z为原子序数依次增大,且分属于三个不同周期的短周期元素,X、Y同周期。X、Y、Z可形成一种无色剧毒气体(结构如图所示),下列说法错误的是
A.X、Y、Z形成的简单氢化物中Y的氢化物熔沸点最高
B.Z元素形成的含氧酸均为强酸
C.W与X、Y均能形成至少2种二元化合物
D.原子半径X大于Y
【答案】B
【解析】
四种元素分属于三个不同周期的短周期元素,且W的原子序数最小,所以W为H元素,X、Y同周期,X可以和Y形成双键,X共可以形成4个共价键,则X为C元素,Y为O元素,Z可以形成一个共价键,且为第三周期元素,则Z为Cl元素。
A项:X、Y、Z形成的简单氢化物分别为CH4、H2O、HCl,H2O分子间存在氢键,熔沸点最高,A正确;
B项:Cl元素形成的含氧酸不一定为强酸,如HClO为一元弱酸,B错误;
C项:H与C元素可以形成甲烷、乙烷等多种烃类,H与O可以形成H2O、H2O2等二元化合物,C正确;
D项:同周期主族元素自左至右原子半径依次减小,所以原子半径C>O,D正确;
综上所述答案为B。
5.(2022·山西晋中市·高三三模)寿山石是中华瑰宝,传统“四大印章石”之一,品种达数+种之多。某地采掘的寿山石主要由酸性火山凝灰岩经热液蚀变而成,化学式为X2Y4Z10(ZW)2。已知X、Y、Z、W均为短周期元素,X元素原子的最外层电子数等于其电子层数,且其单质能与强碱反应生成W2,YW4与W2Z2含有相同的电子数。下列说法错误的是
A.原子半径:X>Y>Z>W B.X的氧化物可用作冶炼单质X的原料
C.Y元素主要以游离态存在于自然界 D.常温、常压下,Z和W形成的常见化合物均为液体
【答案】C
【解析】
某地采掘的寿山石主要由酸性火山凝灰岩经热液蚀变而成,化学式为X2Y4Z10(ZW)2。已知X、Y、Z、W均为短周期元素,X元素原子的最外层电子数等于其电子层数,则X为Al,且其单质能与强碱反应生成W2,则W为H,YW4与W2Z2含有相同的电子数,根据Y、Z在化合物中的成键可推出Y、Z分别是Si、O。
A项: 同周期从左到右原子半径减小,同主族从上而下原子半径依次增大,故原子半径:X>Y>Z>W,选项A正确;
B项:X的氧化物Al2O3可用作冶炼单质X的原料,电解熔融氧化铝制取铝,选项B正确 ;
C项:Si元素在自然界主要以二氧化硅和硅酸盐的形式存在,选项C错误;
D项:常温、常压下,Z和W形成的常见化合物H2O、H2O2均为液体,选项D正确;
答案选C。
6.(2021·江苏扬州市·高三模拟)短周期主族元素X、Y、Z、W原子序数依次增大,其中X、W同主族,元素X的原子最外层电子数是其内层电子数的3倍,元素W基态原子的3p轨道上有4个电子,Y是短周期中金属性最强的元素,Z是地壳中含量最多的金属元素。下列说法正确的是
A.原子半径:r(W)>r(Z)>r(Y)>r(X)
B.元素Z、W的最高价氧化物对应的水化物能发生反应
C.元素Z的最高价氧化物对应水化物的碱性比Y的强
D.元素W的简单气态氢化物的热稳定性比X的强
【答案】B
【解析】
元素X的原子最外层电子数是其内层电子数的3倍,则X为O元素,元素W基态原子的3p轨道上有4个电子,则其核外电子排布为[Ne]3s23p4,为S元素;Y是短周期中金属性最强的元素,则为Na元素;Z是地壳中含量最多的金属元素,则为Al元素。
A项:电子层数越多原子半径越大,电子层数相同核电荷数越小半径越大,所以原子半径Na>Al>S>O,即r(Y)>r(Z)>r(W)>r(X),A错误;
B项:元素Z、W的最高价氧化物对应的水化物分别为Al(OH)3和H2SO4,二者能发生中和反应,B正确;
C项:金属性Na(Y)>Al(Z),所以Na的最高价氧化物对应水化物的碱性比Al强,C错误;
D项:非金属性O(X)>S(W),则简单气态氢化物的稳定性H2O>H2S,D错误;
综上所述答案为B。
7.(2021·全国高考甲卷试题)W、X、Y、Z为原子序数依次增大的短周期主族元素,Z的最外层电子数是W和X的最外层电子数之和,也是Y的最外层电子数的2倍。W和X的单质常温下均为气体。下列叙述正确的是
A.原子半径:
B.W与X只能形成一种化合物
C.Y的氧化物为碱性氧化物,不与强碱反应
D.W、X和Z可形成既含有离子键又含有共价键的化合物
【答案】D
【解析】W.X、Y、Z为原子序数依次增大的短周期主族元素,Z的最外层电子数是W和X的最外层电子数之和,也是Y的最外层电子数的2倍,则分析知,Z的最外层电子数为偶数,W和X的单质常温下均为气体,则推知W和X为非金属元素,所以可判断W为H元素,X为N元素,Z的最外层电子数为1+5=6,Y的最外层电子数为=3,则Y为Al元素,Z为S元素,据此结合元素及其化合物的结构与性质分析解答。
根据上述分析可知,W为H元素,X为N元素,Y为Al元素,Z为S元素,则
A项:电子层数越多的元素原子半径越大,同周期元素原子半径依次减弱,则原子半径:Y(Al)>Z(S)>X(N)>W(H),A错误;
B项:W为H元素,X为N元素,两者可形成NH3和N2H4,B错误;
C项:Y为Al元素,其氧化物为两性氧化物,可与强酸、强碱反应,C错误;
D项:W、X和Z可形成(NH4)2S、NH4HS,两者既含有离子键又含有共价键,D正确。
故选D。
8.(2022·江西南昌市·高三二模)是原子序数依次增大的短周期元素,它们组成的化合物结构如图所示.其中只有位于同一周期,下列说法正确的是
A.最高正价: B.由三种元素能组成多种化合物
C.Y的氧化物对应的水化物均为强酸 D.可以用来检验
【答案】B
【解析】W、X、Y、Z是原子序数依次增大的短周期元素,它们组成的化合物结构如图所示,W有一根价键,说明W为H,X有四根价键,说明X为C,Y有三根价键,说明Y为N,其中只有X、Y位于同一周期,Z有两根价键,说明Z为S。
A项:短周期元素中,主族序数=原子最外层电子数,最高正价等于主族序数(氧、氟除外),所以最高正价:Z>Y>X>W,故A错误;
B项:由H、C、N三种元素能组成多种化合物,比如HCN、CH3NH2、CH3CH2NH2等,故B正确;
C项:Y(N)的最高价氧化物对应的水化物为强酸,而其他氧化物对应的水化物可能为弱酸,比如亚硝酸,故C错误;
D项:ZXY-(SCN-)可以用来检验Fe3+,不能用于检验Fe2+,故D错误。
综上所述,答案为B。
9.(2022·山东高三二模)四种元素中,基态X原子核外电子的M层中只有两对成对电子,基态Y原子核外电子的L层电子数是K层的两倍,Z是地壳内含量最高的元素,T在元素周期表各元素中电负性最大。下列说法错误的是
A.元素的原子半径:
B.T的氢化物的水溶液中存在的氢键类型有2种
C.的最简单气态氢化物的沸点逐渐降低
D.分子的空间构型为平面三角形
【答案】B
【解析】
基态X原子核外电子的M层中只有两对成对电子,则其M层电子排布应为3s23p4,为S元素;基态Y原子核外电子的L层电子数是K层的两倍,则其核外电子层排布为2、4,为C元素;Z是地壳内含量最高的元素,即O元素;T在元素周期表各元素中电负性最大,则为F元素。
A项:电子层数越多原子半径越大,电子层数相同,核电荷数越小半径越大,所以原子半径S>C>O>F,即X>Y>Z>T,A正确;
B项:T为F元素,其氢化物为HF,水溶液中存在氟-水中的氢、氟-氟化氢中的氢、氧-水中的氢、氧-氟化氢中的氢,共4种氢键,B错误;
C项:Z、X、Y的最简单气态氢化物分别为H2O、H2S、CH4,H2O分子间存在氢键,沸点最高,H2S的相对分子质量大于CH4,且为极性分子,所以沸点高于CH4,C正确;
D项:XZ3即SO3,中心原子价层电子对数为=3,不含孤对电子,所以空间构型为平面三角形,D正确;
综上所述答案为B。
10.(2022·江西新余市·高三二模)X、Y、Z、W是原子序数依次增大的短周期元素,Y与W同主族,X和Z的质子数之和为Y和W的质子数之和的一半。甲、乙、丙、丁是由这些元素组成的二元化合物,甲和丁的组成元素相同且常温下均为液体,其中含甲3%的溶液是医院常用的一种消毒剂,化合物N是具有漂白性的气体。上述物质间的转化关系如图所示(部分反应物和生成物及部分反应条件省略)。下列说法错误的是
A.图中催化剂在一定条件下与铝粉混合可能发生铝热反应
B.由Y与Z元素形成的某常见化合物中,阴、阳离子个数比为1:2
C.沸点:丁>丙,是因为丁分子间存在氢键
D.丙与N能发生氧化还原反应,氧化剂和还原剂的物质的量之比为2:1
【答案】D
【解析】
甲和丁的组成元素相同且常温下均为液体,其中含甲3%的溶液是医院常用的一种消毒剂,可推测甲是H2O2,丁是H2O,化合物N是具有漂白性的气体,可推测其是SO2,根据物质间的转化关系则可推测M是氧气,丙是H2S,则乙是硫化物。甲、乙、丙、丁是由这些元素组成的二元化合物,故X、Y、Z、W四种元素中,由于X的原子序数最小,则X是H元素,Y与W同主族,则Y是氧元素,W是S元素,X和Z的质子数之和为Y和W的质子数之和的一半,则Z是Na元素,则乙是Na2S,据此分析解答。
A项:经分析甲是H2O2,能使H2O2分解的催化剂种类很多,MnO2就是其中之一,MnO2在一定条件下与铝粉混合就能发生铝热反应,故A正确;
B项:经分析Y是O元素,Z是Na,Y与Z元素形成的某常见化合物是Na2O, 其阴、阳离子个数比为1:2,故B正确;
C项:经分析丁是H2O,丙是H2S,沸点:H2O>H2S,是因为H2O分子间存在氢键,故C正确;
D项:经分析丙H2S, N是SO2,H2S与SO2反应的化学方程式是2H2S+ SO2=3S↓+2H2O,根据化学方程式中元素化合价变化情况,可知H2S是还原剂,SO2是氧化剂,则氧化剂和还原剂的物质的量之比为1:2,故D错误;
本题答案D。
11.(202·山东高三三模)短周期主族元素X、Y、Z、W、M的原子序数依次增大;X的氢化物种类繁多,其中含氢量最高的为25%;Z和W的基态原子均满足s轨道电子总数和p轨道上的电子总数相等;M是同周期中电负性最大的元素。下列说法错误的是
A.第一电离能:X<Z<Y
B.Y的简单氢化物可用作制冷剂
C.X和Z、X和M均可以形成含有极性键的非极性分子
D.W和M的化合物的水溶液中,阳离子与阴离子数目之比等于1:2
【答案】D
【解析】
X的氢化物种类繁多,则X为C元素,其中含氢量最高的为甲烷,甲烷中氢元素质量分数为×100%=25%,Z和W的基态原子均满足s轨道电子总数和p轨道上的电子总数相等,且原子序数大于C元素,而Z和W均是短周期元素,因此Z和W的基态原子核外电子排布式分别为1s22s22p4、1s22s22p63s2,因此Z为O元素,W为Mg元素,Y的原子序数大于C小于O,则Y为N,M原子序数大于Mg且为短周期主族元素,M是同周期中电负性最大的元素,同周期主族元素从左至右电负性逐渐增大,所以M为Cl元素。
由上述分析可知,X为C、Y为N、Z为O、W为Mg、M为Cl。
A项:C、N、O元素位于同一周期,从左至右基态原子的第一电离能有逐渐增大的趋势,而N元素最外层电子中2p轨道半充满,相较于O原子更难失去第一个电子,因此第一电离能:N>O>C,故A正确;
B项:NH3的沸点较低而容易汽化,汽化过程会吸收能量,因此液氨可用作制冷剂,故B正确;
C项:C元素和O元素形成的CO2分子中均含有极性共价键(C-O),C元素与Cl元素形成的CCl4分子中含有极性共价键(C-Cl),二氧化碳和四氯化碳均为非极性分子,故C正确;
D项:MgCl2为易溶强酸弱碱盐,在水中完全电离,电离出的Mg2+会发生水解而被消耗,1个Mg2+水解会生成2个H+,因此溶液中阳离子与阴离子数目之比大于1:2,故D错误;
故答案为D。
12.(2022·江西萍乡市·高三二模)已知A、B、C、D、E是五种短周期主族元素,其原子半径与原子序数的关系如图1,且A、B、C、D可形成化合物X如图2,C与E同主族。下列说法错误的是
A.化合物X高温下有较强稳定性
B.A、B、E均可与C形成常见的两种二元化合物
C.简单离子的半径:E>C>D>A
D.简单氢化物的沸点:C>E
【答案】A
【解析】
已知A、B、C、D、E是五种短周期主族元素,其原子半径与原子序数的关系如图1,则A位于第一周期,为H元素,B、C位于第二周期,D、E位于第三周期;A、B、C、D可形成化合物X如图2,C与E同主族,D形成+1价阳离子,其原子半径最大,则D为Na;C形成2个共价键,位于ⅥA族,则C为O,E为S元素;B形成4个共价键,则B为C元素。
A项: 化合物X为Na2CO3∙H2O2,高温下易分解,稳定性差,故A错误;
B项: A、B、E均可与C形成常见的两种二元化合物,分别是H2O、H2O2、CO、CO2、SO2、SO3,故B正确;
C项: 电子层越多离子半径越大,则简单离子的半径越大S2->O2-,Na+>H+,电子层结构相同的离子,核电荷越大,半径越小,O2->Na+,所以简单离子的半径:S2->O2->Na+>H+,故C正确;
D项: 水分子间形成氢键,硫化氢分子间不能形成氢键,分子间作用力小,简单氢化物的沸点:C>E,故D正确;故选A。
13.(2022·海南海口市·高三三模)五种主族元素在周期表中的位置如图所示。L的单质在常温常压下呈液态,且保存时需要用水液封。下列推断正确的是
X
Y
Z
T
L
A.原子半径:XS;钠能与冷水反应,Mg与热水反应,因此Na的金属性强于Mg,Mg与盐酸反应剧烈,Al与盐酸反应不剧烈,说明Mg的金属性强于Al,因此Na、Mg、Al的金属性依次减弱;非金属性越强,其最高价氧化物的水化物酸性增强,即非金属性:S>Si,氧化剂的氧化性大于氧化产物的氧化性,即Cl的非金属性强于S,因此Si、S、Cl的非金属性依次增强。
18.(2022·上海高三二模)(20分)氧、碳等非金属元素形成的物质种类繁多、性状各异。
(1)氧、氟、氮三种元素都可形成简单离子,它们的离子半径最小的是___________(填离子符号),硅元素在元素周期表中的位置是___________。CO2和SiO2是同一主族元素的最高正价氧化物,常温下CO2为气体,SiO2为高熔点固体。请分析原因:___________。
(2)比较硫和氯性质的强弱。热稳定性H2S___________HCl(选填“”或“=”,下同);酸性:HClO4___________H2SO4。用一个离子方程式说明氯元素和硫元素非金属性的相对强弱:___________。
(3)红酒中添加一定量的SO2 可以防止酒液氧化,这利用了SO2 的___________性。若将SO2气体通入H2S水溶液中直至过量,下列表示溶液的pH随通入SO2气体体积变化的示意图正确的是___________(填序号)。
已知NaHSO3溶液呈酸性,而HSO既能电离又能水解。则在NaHSO3溶液中c(H2SO3)___________c(SO)(选填“”或“=”) 。
(4)亚硫酸钠和碘酸钾在酸性条件下反应生成硫酸钠、硫酸钾、碘和水,写该反应方程式________________。
【答案】(每空2分)(1)F- 第三周期第ⅣA族 CO2为分子晶体,SiO2为共价晶体,共价键的强度大于分子间作用力
(2)< > Cl2+S2-=S↓+2Cl- 还原
(3)③ <
(4)5Na2SO3+2KIO3+H2SO4=5Na2SO4+K2SO4+I2+H2O
【解析】(1)O2-、F-、N3-的核外电子层数相同,F-的核电荷数最小,半径最小;Si为14号元素,位于第三周期第ⅣA族;CO2为分子晶体,SiO2为共价晶体,共价键的强度远大于分子间作用力,常温下CO2为气体,SiO2为高熔点固体;
(2)同周期主族元素自左至右非金属性增强,所以非金属性S<Cl,则热稳定性H2S<HCl,酸性HClO4>H2SO4;非金属性越强,单质的氧化性更强,根据反应Cl2+S2-=S↓+2Cl-可知氧化性Cl2>S,则非金属性Cl>S;
(3)红酒中添加一定量的SO2 可以防止酒液氧化,利用了SO2的还原性;
H2S水溶液中存在H2S的电离而显酸性,起始pH<7,将SO2气体通入H2S水溶液中时先发生2H2S+SO2= S↓+H2O,该过程中H2S的浓度不断减小,酸性减弱,pH增大,当完全反应发生SO2+H2O=H2SO3,H2SO3电离使溶液酸性增强,pH减小,当SO2不再溶解后,pH不变,H2SO3的酸性强于H2S的,所以最终pH要比初始小,所以图③符合;
HSO的电离使溶液显酸性,HSO的水解使溶液显碱性,而NaHSO3溶液呈酸性,说明电离程度更大,H2SO3由水解产生,SO由水解产生,则c(H2SO3)<c(SO);
(4)根据所给反应物和生成物可知该过程中Na2SO3被KIO3氧化生成Na2SO4,KIO3被还原生成I2,根据电子守恒可知Na2SO3和KIO3的系数比应为5:2,再结合元素守恒可得化学方程式为5Na2SO3+2KIO3+H2SO4=5Na2SO4+K2SO4+I2+H2O。
相关试卷
这是一份第四章 物质结构元素周期律(章末综合检测)-【高考引领教学】2023届高考化学一轮针对性复习方案(全国通用)(原卷版),共9页。试卷主要包含了选择题等内容,欢迎下载使用。
这是一份第十章有机化学章末综合检测(实战演练)-【高考引领教学】2023届高考化学一轮针对性复习方案(全国通用)(解析版),共21页。试卷主要包含了选择题等内容,欢迎下载使用。
这是一份第一章 化学计量在实验中的应用(综合检测)-【高考引领教学】高考化学一轮针对性复习方案(全国通用),文件包含第一章化学计量在实验中的应用综合检测解析版-高考引领教学高考化学一轮针对性复习方案全国通用docx、第一章化学计量在实验中的应用综合检测原卷版-高考引领教学高考化学一轮针对性复习方案全国通用docx等2份试卷配套教学资源,其中试卷共18页, 欢迎下载使用。

