河北省石家庄市鹿泉区2022-2023学年三年级下学期期末数学试卷
展开
这是一份河北省石家庄市鹿泉区2022-2023学年三年级下学期期末数学试卷,共10页。试卷主要包含了填一填,算一算,动手操作,解决问题等内容,欢迎下载使用。
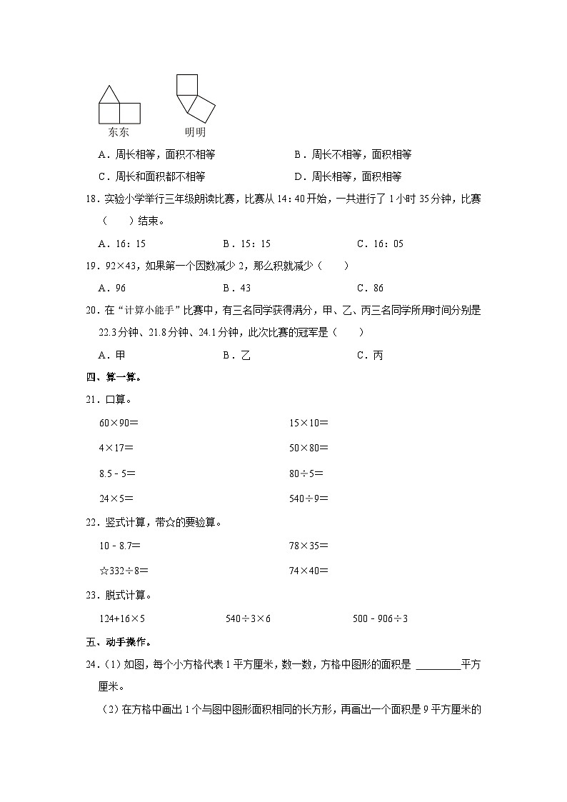
2022-2023学年河北省石家庄市鹿泉区三年级(下)期末数学试卷一、填一填。1.在下面的横线里填上适当的单位名称。三(1)班学生宁宁的身高是1.4 ,体重是29 ,她使用的数学课本封面的面积约为500 ,她所在的教室的面积是48 。2.在横线上填上“>”<”或“=”。1年 51星期2平方米 20平方分米68小时 3天200平方厘米 2平方分米3.6角是元,用小数表示是 元.4.陈老师准备在六一儿童节庆祝会上为班上的40名同学买一些奖品,每人一支钢笔(如图)。陈老师带了260元 (填“够”或“不够”)。5.三(1)班图书角有故事书和科技书共72本,故事书的本数是科技书的2倍,故事书有 本。6.中国象棋是起源于中国的一种棋戏,属于二人对抗性游戏的一种,在中国有着悠久的历史。象棋中每一个棋子都有着既定的走势,也有朗朗上口的口诀,如:马走日,象飞田,车走直线,炮翻山。下图是几个棋子的走势图示。(1)“車”要吃掉对方▲位置的棋子,应该向 走。(2)“象”在对方●位置的棋子的 方向。“象”要吃掉该棋子应该向 走。(3)“馬”西南方向的棋子是 。(4)●在▲的 方向。7.一根长160厘米的彩带,对折3次之后展开。平均每段长 厘米。8.超市推出百香果味、芒果味、柚子味和柠檬味4种酸奶,刘阿姨任选两种购买,有 种选择方法。9.用一根长36厘米的铁丝围成一个正方形,它的边长是 厘米,面积是 平方厘米。10.下面是三年级同学最喜爱的电视节目调查统计表(每人只能选择一个最喜欢的节目)。(1)男生最喜欢 的人数最多,女生最喜欢 的人数最多。(2)喜欢《出彩中国人》的一共有 人,喜欢《朗读者》的男生比女生少 人。 节目人数性别《最强大脑》《朗读者》《中国诗词大会》《出彩中国人》男生1631412女生813168二.判一判。(在横线上画“√“或“×”)11.大于0.3小于0.9的小数只有5个。 12.□÷8=35……□,要使被除数最大,余数应该为9。 13.一个长方形的长和宽都分别扩大到原来的4倍,面积就扩大到原来的16倍。 14.笑笑面向东站着,她先向左转,再向右转,这时她面向西站着。 15.1800年是闰年,全年有366天。 三,选一选。16.聪聪是2003年3月21日出生的,到2018年3月21日,他( )周岁。A.14 B.15 C.1617.冬冬和明明用同样多的小棒摆图形(如图),两个图形的周长和面积相比,( )A.周长相等,面积不相等 B.周长不相等,面积相等 C.周长和面积都不相等 D.周长相等,面积相等18.实验小学举行三年级朗读比赛,比赛从14:40开始,一共进行了1小时35分钟,比赛( )结束。A.16:15 B.15:15 C.16:0519.92×43,如果第一个因数减少2,那么积就减少( )A.96 B.43 C.8620.在“计算小能手”比赛中,有三名同学获得满分,甲、乙、丙三名同学所用时间分别是22.3分钟、21.8分钟、24.1分钟,此次比赛的冠军是( )A.甲 B.乙 C.丙四、算一算。21.口算。60×90=15×10=4×17=50×80=8.5﹣5=80÷5=24×5=540÷9=22.竖式计算,带☆的要验算。10﹣8.7=78×35=☆332÷8=74×40=23.脱式计算。124+16×5540÷3×6500﹣906÷3五、动手操作。24.(1)如图,每个小方格代表1平方厘米,数一数,方格中图形的面积是 平方厘米。(2)在方格中画出1个与图中图形面积相同的长方形,再画出一个面积是9平方厘米的正方形。六、解决问题。25.苗苗用一周(7天)的时间看了一本210页的故事书,她平均每天看2个小时,苗苗平均每小时看多少页?26.乐乐从学校到少年宫走了8分钟,平均每分钟走60米。她从学校到少年宫的往返路程是多少米?27.实验小学三(2)班有学生32人,现在需要为每个人重新配置一套新的课桌椅(如图),一共需要多少元?28.明明星期天去书店买了一本书,他付了50元,找回38.5元。明明仔细一算发现售货员找错了钱,多找了他13.4元。这本书的价格是多少元?29.导盲砖是一种为盲人铺设盲道的特殊地砖。现在要在一条长120米的人行道中间铺设宽为6分米的盲道,如果选用边长为3分米的正方形导盲砖,需要多少块这样的导盲砖?
2022-2023学年河北省石家庄市鹿泉区三年级(下)期末数学试卷参考答案与试题解析一、填一填。1.解:三(1)班学生宁宁的身高是1.4米,体重是29千克,她使用的数学课本封面的面积约为500平方厘米,她所在的教室的面积是48平方米。故答案为:米;千克;平方厘米;平方米。2.解:1年>51星期2平方米>20平方分米68小时<3天200平方厘米=2平方分米故答案为:>;>;<;=。3.解:6角是元,用小数表示是 0.6元故答案为:,0.6.4.解:40÷(4+1)=840﹣8=32(支)32×8=256(元)260元>256元答:够。5.解:72÷(1+2)=72÷3=24(本)24×2=48(本)答:故事书有48本。故答案为:48。6.解:(1)“車”要吃掉对方▲位置的棋子,应该向北走。(2)“象”在对方●位置的棋子的西南方向。“象”要吃掉该棋子应该向东北走。(3)“馬”西南方向的棋子是车。(4)●在▲的东南方向。故答案为:(1)北;(2)西南,东北;(3)車;(4)东南。7.解:160÷8=20(厘米)答:平均每段长20厘米。故答案为:20。8.解:百香果味、芒果味、柚子味和柠檬味4种酸奶,任选两种购买,则有以下选择:百香果味、芒果味;百香果味、柚子味;百香果味、柠檬味;芒果味、柚子味;芒果味、柠檬味;柚子味、柠檬味;答:一共有6种选择方法。故答案为:6。9.解:36÷4=9(厘米)9×9=81(平方厘米)答:它的边长是9厘米,面积是81平方厘米。故答案为:9,81。10.解:(1)16>14>12>316>13>8答:男生最喜欢《最强大脑》的人数最多,女生最喜欢《中国诗词大会》的人数最多。(2)12+8=20(人)13﹣3=10(人)答:喜欢《出彩中国人》的一共有20人,喜欢《朗读者》的男生比女生少10人。故答案为:《最强大脑》,《中国诗词大会》;20,10。二.判一判。(在横线上画“√“或“×”)11.解:大于0.3小于0.9的一位小数只有5个,有0.4、0.5、0.6、0.7、0.8。所以原题错误。故答案为:×。12.解:8﹣1=7所以□÷8=35……□,要使被除数最大,余数应该为7,所以原题说法错误。故答案为:×。13.解:假设长方形原来的长和宽分别是2厘米和1厘米:2×1=2(平方厘米)(2×4)×(1×4)=8×4=32(平方厘米)32÷2=16所以一个长方形的长和宽都分别扩大到原来的4倍,面积就扩大到原来的16倍。所以原题说法正确。故答案为:√。14.解:笑笑面向东站着,她先向左转,再向右转,这时她面向东站着。所以原题说法错误。故选答案为:×。15.解:1800÷400=4……200,有余数,1800年是平年,全年有365天。所以本题说法错误。故答案为:×。ж三,选一选。16.解:2018﹣2003=15(周岁)答:他15周岁。故选:B。17.解:分析可知,两个图形的周长和面积相比,周长相等,面积相等。故选:D。18.解:14时40分+1小时35分钟=16时15分答:比赛16:15结束。故选:A。19.解:2×43=86故选:C。20.解:21.8<22.3<24.1,比赛的冠军是乙。故选:B。四、算一算。21.解:60×90=540015×10=1504×17=6850×80=40008.5﹣5=3.580÷5=1624×5=120540÷9=6022.解:10﹣8.7=1.378×35=2730☆332÷8=41……474×40=296023.解:124+16×5=124+80=204540÷3×6=180×6=1080500﹣906÷3=500﹣302=198五、动手操作。24.解:(1)4×3=12(平方厘米)所以方格中图形的面积是12平方厘米。(2)长方形的面积是12平方厘米,4×3=12(平方厘米),长方形的长和宽可以是4厘米和3厘米(答案不唯一)。3×3=9(平方厘米),所以正方形边长是3厘米。如图(答案不唯一):故答案为:12。六、解决问题。25.解:210÷7÷2=30÷2=15(页)答:苗苗平均每小时看15页。26.解:8×60×2=480×2=960(米)答:她从学校到少年宫的往返路程是960米。27.解:(76+23)×32=99×32=3168(元)答:一共需要3168元。28.解:50﹣38.5+13.4=11.5+13.4=24.9(元)答:这本书的价格是24.9元。29.解:120米=1200分米1200×6=7200(平方分米)3×3=9(平方分米)7200÷9=800(块)答:需要800块这样的导盲砖。
相关试卷
这是一份河北省石家庄市鹿泉区2022-2023学三年级下学期数学期末试卷,共13页。试卷主要包含了填一填,判一判,选一选,算一算,动手操作,解决问题等内容,欢迎下载使用。
这是一份河北省石家庄市鹿泉区2022-2023学年四年级下学期期末数学试卷,共11页。试卷主要包含了填一填,判一判,选一选,算一算,动手操作,解决问题等内容,欢迎下载使用。
这是一份河北省石家庄市鹿泉区2022-2023学年三年级下学期期末考试数学试题,共2页。

