重庆市七校2023-2024学年高三上学期开学考试生物试题
展开2023—2024学年度高三开学七校联考
生物试题
本试卷分第Ⅰ卷(选择题)和第Ⅱ卷(非选择题)两部分。满分100分,考试时间75分钟。
注意事项:
1.答题前,务必将自己的姓名、准考证号等填写在答题卡规定的位置上。
2.答选择题时,必须使用2B铅笔将答题卡上对应题目的答案标号涂黑。
3.答非选择题时,必须使用0.5毫米黑色签字笔,将答案书写在答题卡规定的位置上。
4.考试结束后,将答题卷交回。
第Ⅰ卷(选择题共45分)
一、单项选择题:本题共15小题,每小题3分,共45分。在每个小题给出的四个选项中,只有一项是符合题目要求的。
1.(原创)生物都是在物质的基础上构建其结构行使其功能,下列有关构成生物的物质、结构及功能的叙述,正确的是( )
A.细胞中的元素大多数以离子形式存在,少数以化合物的形式存在
B.细胞膜上含有大量的含氮化合物,其在细胞膜上大多是可运动的
C.细胞内的含磷化合物,都具有存储遗传信息、控制性状的功能
D.多糖、蛋白质、核苷酸等生物大分子,及其单体都以碳链为骨架
2.(改编)某油料作物种子中脂肪含量为种子干重的70%,该种子生命活动需要的能量主要来自于糖类代谢。为探究该植物种子萌发过程中干重及脂肪的含量变化,某研究小组将种子置于黑暗的适宜环境培养,定期检查萌发种子的脂肪含量和干重,结果表明:脂肪含量逐渐减少,到第11d时减少了90%,干重变化如图所示。下列有关叙述错误的是( )
A.0-7天脂肪转化为糖类以及多糖等水解导致种子干重增加
B.7-11天种子干重下降的主要原因是糖类等有机物氧化分解
C.以上实验结果不能说明等质量的脂肪比糖类含有的能量多
D.该条件下继续培养,由于光合作用种子的干重将增加
3.(改编)科学家在成功合成病毒之后,又通过人工破坏支原体的DNA,并用人工合成的DNA替代,植入支原体中的人工合成基因能表达出相应的具有生命活性的蛋白质,从而成功创造了人类历史上首个人工合成基因组细胞,但该细胞在生长和分裂时表现异常。下列有关叙述错误的是( )
A.人工合成病毒与人工合成基因组细胞的差异在于有无核膜包裹的细胞核
B.利用支原体为材料合成基因组细胞,是因为支原体可能是最简单的细胞
C.植入支原体中的人工合成基因能够表达,是因为生物共用一套遗传密码
D.人工合成基因组细胞生长和分裂异常,可能是缺少调控生长增殖的基因
4.(原创)《齐民要术》记载了许多古人在生产中运用发酵技术加工食品积累的宝贵经验。例如,酿酒的表述“酿酒浸曲发,如鱼眼汤,净淘米八斗,炊作饭,舒令极冷。”:制醋的记载“大率酒斗,用水三斗,合瓮盛,置日中曝之。七日后当臭,衣生,勿得怪也,但停置,勿移动,挠搅之。数十日,醋成。”对上述记载理解错误的是( )
A.“浸曲发”目的是活化酵母菌,有助于酵母菌的有氧呼吸而大量增殖
B.“舒令极冷”是为了防止饭温度过高而杀死酒曲中的酵母菌等微生物
C.“置日中曝之”可以提高发酵液温度有利于醋酸发酵,缩短发酵时间
D.“衣生”是醋酸菌通过无丝分裂产生的菌膜,在制醋时应该及时去除
5.(原创)下列关于微生物计数的叙述,错误的是( )
A.在某一浓度下涂布三个平板,若三个平板统计的菌落数差别不大,则应以它们的平均值作为统计结果
B.采用稀释涂布平板法获得的菌落数往往少于实际活菌数,采用细菌计数板统计的结果往往多于实际活菌数
C.为了保证结果准确,应该设置空白对照,统计的结果应该是实验组统计的平均值减去对照组统计数量
D.当稀释度足够高时,一个活菌往往会形成一个菌落,为保证计数的准确,应该在菌落数量稳定时计数
6.(原创)蛋白质工程是基因工程的延伸,下列关于蛋白质工程的叙述,错误的是( )
A.通过蛋白质工程改造后的蛋白质的性状不可以遗传
B.蛋白质工程和基因工程都需要构建基因表达载体
C.蛋白质工程需要限制酶、DNA连接酶和载体等工具
D.蛋白质工程经常要建立蛋白质高级结构的三维模型
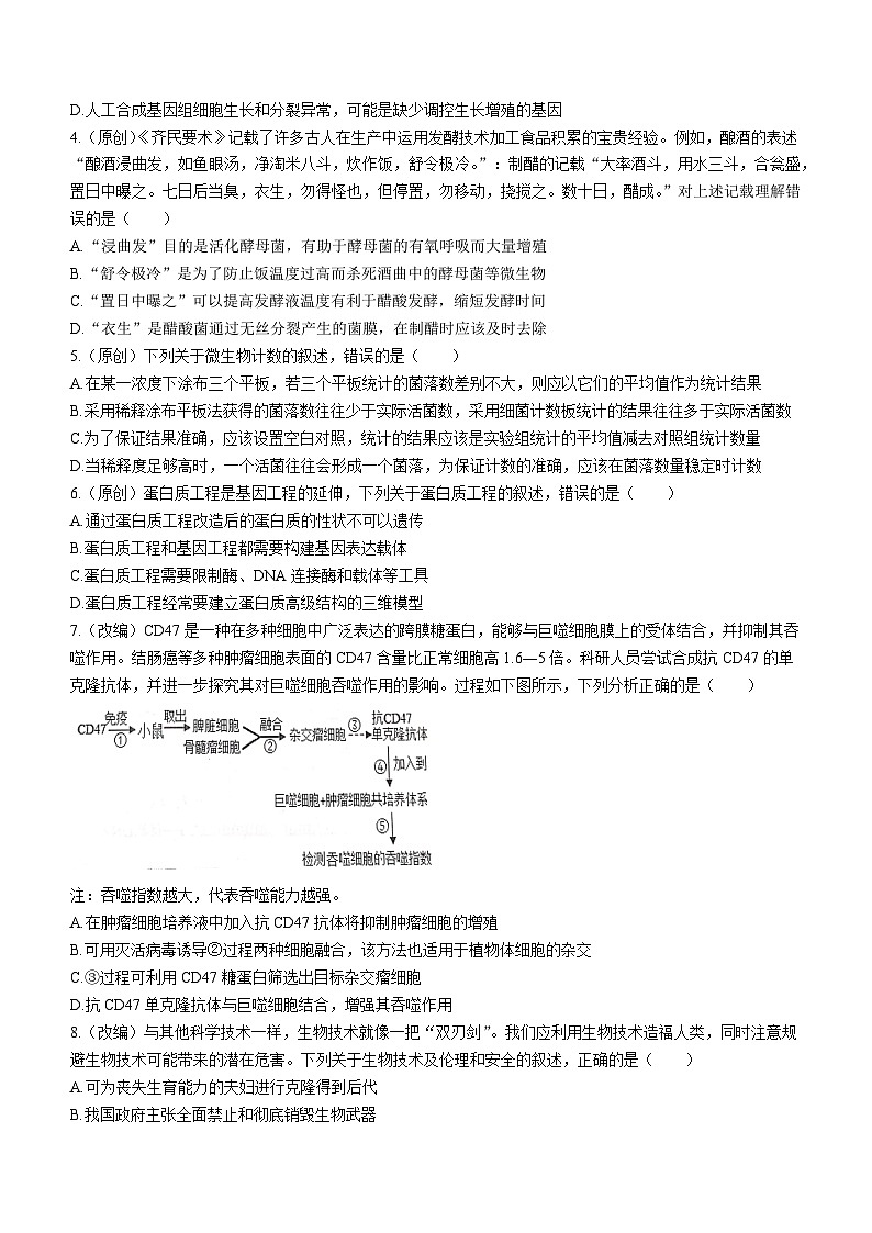
7.(改编)CD47是一种在多种细胞中广泛表达的跨膜糖蛋白,能够与巨噬细胞膜上的受体结合,并抑制其吞噬作用。结肠癌等多种肿瘤细胞表面的CD47含量比正常细胞高1.6―5倍。科研人员尝试合成抗CD47的单克隆抗体,并进一步探究其对巨噬细胞吞噬作用的影响。过程如下图所示,下列分析正确的是( )
注:吞噬指数越大,代表吞噬能力越强。
A.在肿瘤细胞培养液中加入抗CD47抗体将抑制肿瘤细胞的增殖
B.可用灭活病毒诱导②过程两种细胞融合,该方法也适用于植物体细胞的杂交
C.③过程可利用CD47糖蛋白筛选出目标杂交瘤细胞
D.抗CD47单克隆抗体与巨噬细胞结合,增强其吞噬作用
8.(改编)与其他科学技术一样,生物技术就像一把“双刃剑”。我们应利用生物技术造福人类,同时注意规避生物技术可能带来的潜在危害。下列关于生物技术及伦理和安全的叙述,正确的是( )
A.可为丧失生育能力的夫妇进行克隆得到后代
B.我国政府主张全面禁止和彻底销毁生物武器
C.可为希望生育男孩或女孩的健康夫妇进行胎儿性别鉴定
D.世界各国应共享国民DNA数据以便研究者进行深入研究
9.(改编)研究人员欲采用“异源囊胚补全法”将人源iPS细胞培育出的肾元祖细胞导入囊胚,然后移植到去除生肾区既存的肾元祖细胞的仔猪体内,培育出人源iPS细胞来源的肾单位并实际应用于移植医疗(如图所示)。下列说法正确的是( )
A.培育人源肾元祖细胞需向iPS细胞培养液中加入定向诱导分化剂
B.过程②需要将荧光蛋白标记的人源肾元祖细胞植入囊胚的滋养层
C.过程③操作之前不需要对代孕母猪进行超数排卵和同期发情处理
D.该技术培育的人源肾脏用于肾移植,不需要考虑免疫排斥的问题
10.(改编)CRISPR/Cas9系统主要由向导RNA(SgRNA)和Cas9蛋白两部分组成,SgRNA可引导Cas9蛋白到特定基因位点进行切割,其机制如图所示。下列说法正确的是( )
A.Cas9蛋白相当于限制酶,切割特定基因位点的脱氧核糖和碱基之间的化学键
B.向导RNA可以在逆转录酶的催化下合成,合成的原料包括四种核糖核苷酸
C.CRISPR/Cas9技术编辑基因有时会因SgRNA错误结合而出现“脱靶”现象,一般SgRNA序列越短,脱靶率越低
D.对不同目标DNA进行编辑时,使用Cas9蛋白和不同的sgRNA进行基因编辑
11.(改编)如图为细胞的生物膜系统概念图,A-G为结构名称,F、G、B的生物膜可发生转化,转化关系如图所示。相关描述正确的是( )
A.不具有A结构的原核生物也具有生物膜系统
B.F、G、B依次是内质网、高尔基体、细胞膜
C.植物细胞都具有上述A、B、C、D、F结构
D.结构G参与合成的物质有蛋白酶、性激素等
12.(原创)图甲为糖类的概念图,其中的①由1分子单糖A和1分子葡萄糖组成,②是某种大分子物质。图乙表示的是泛素(泛素是一种存在于所有真核生物中的蛋白质)在泛素激活酶E1~E3的作用下,转移到靶蛋白上的过程,靶蛋白上绑定若干泛素分子后,会很快被送往蛋白酶体中进行降解。
下列有关叙述,错误的是( )
A.在植物细胞中若单糖A为果糖,则①②一定为蔗糖和淀粉
B.酶E1~E3的功能不同,原因可能是各酶的分子结构不同
C.靶蛋白经蛋白酶体降解后失去活性,该过程消耗水
D.靶蛋白上绑定若干泛素后,才可能被蛋白酶体结合
13.(原创)染色剂或指示剂常用作生物成分的检测和鉴定,请分析下表中相关实验。
实验
实验或观察对象
药品
实验结果
①
花生子叶细胞的脂肪颗粒
苏丹Ⅲ
脂肪颗粒被染成红色
②
检测西瓜汁中的葡萄糖
斐林试剂
产生砖红色沉淀
③
酵母菌无氧呼吸产生酒精
酸性重铬酸钾
溶液由黄变绿再变蓝
④
DNA粗提取及检测
二苯胺试剂
由无色变成蓝色
⑤
比较豆浆煮沸前后蛋白质含量
双缩脲试剂
试管内颜色几乎相当
下列有关上述生物实验的叙述,正确的是( )
A.上述实验中,完全正确的有③⑤
B.实验中需要水浴加热的有②③④
C.以上实验都可不使用显微镜观察
D.若各实验均正确操作,则各实验结果颜色各不相同
14.在动物组织中存在间隙连接,间隙连接通过相邻细胞膜上的两个连接子对接,如下图所示。间隙连接中心有允许相对分子质量小于1000的离子、氨基酸、信号分子等物质通过的孔道。若细胞内pH值降低,其通透性下降;若连接子蛋白磷酸化,其通透性增强,下列叙述错误的是( )
A.连接子蛋白贯穿2层磷脂分子
B.间隙连接的存在能增强细胞与外界环境的物质交换
C.细胞可通过调节连接子蛋白的空间结构来调节间隙连接的通透性
D.间隙连接与高等植物的胞间连丝均具有细胞间信息交流的作用
15.(改编)核孔结构复杂,至少由50种蛋白质构成,称为核孔复合物(NPC)。施一公团队解析了来自非洲爪蟾NPC的近原子分辨率结构,取得了突破性进展,通过电镜观察到NPC“附着”并稳定融合在与细胞核膜高度弯曲的部分,下列叙述正确的是( )
A.附着NPC的核膜为双层膜结构,且可以与内质网膜相联系
B.NPC保证了细胞核与细胞质间蛋白质、RNA等大分子自由进出
C.非洲爪蟾NPC可为细胞质中核糖体上合成蛋白质的过程提供原料
D.一般情况下真核细胞中NPC数量与细胞代谢强度呈负相关
第Ⅱ卷(非选择题共55分)
二、非选择题:本题共5小题,共55分。
16.(改编,13分)图1表示构成生物体的元素、化合物及其作用,其中a、b、d、e代表小分子,A、B、E代表生物大分子,图2为A的部分结构,请据图回答下列问题:
图1 图2
(1)图1中物质b表示______,物质d是______。
(2)糖类和脂肪均可作为能源物质,等质量脂肪和糖类彻底氧化分解,释放能量较少的是______,从其元素组成分析,原因是__________________。
(3)图2中结构4的名称是______(写具体中文名),其中相邻碱基之间通过__________________连接。
(4)图1中的b通过______的方式形成B,B结构具有多样性,其直接原因是________________________。
(5)生活中可以用加热、加酒精等方式达到消毒、灭菌的目的,原因是____________,高温处理后的B______(填“不能”或“能”)与双缩脲试剂反应呈现紫色。
17.(改编,10分)2013年诺贝尔生理医学奖授予了发现细胞内部囊泡运输调控机制的三位科学家。甲图表示细胞通过形成囊泡运输物质的过程,乙图是甲图的局部放大。不同囊泡介导不同途径的运输。图中①~⑤表示不同的细胞结构,请分析回答以下问题
(1)囊泡膜和细胞膜的主要组成成分一样,主要由____________构成;囊泡膜与__________________等共同构成细胞的生物膜系统。
(2)将3H标记的亮氨酸注射到细胞中以研究分泌蛋白合成与运输的途径,此方法称为____________。研究发现,带有放射性标记的物质依次出现在____________(填文字)等结构,最后释放到细胞外。整个过程,高尔基体膜面积会______(填“增大”、“减少”或“基本不变”)。
(3)乙图中的囊泡能精确地将细胞“货物”运送到细胞膜,据图推测其原因是囊泡膜上的蛋白A可以和细胞膜上的______特异性识别并结合,此过程体现了细胞膜具有____________和____________的功能。
(4)黄曲霉素是毒性很强的致癌物质,能引起细胞中核糖体从内质网上脱落下来。据此推测黄曲霉素可能会导致下列物质中______(请选填选项前的字母)的合成和运输受阻。
A.呼吸酶 B.唾液淀粉酶 C.血红蛋白
18.(改编,9分)葡萄酒生产过程中会产生大量的酿酒残渣(皮渣)。目前这些皮渣主要用作饲料或肥料,同时研究者也采取多种措施拓展其利用价值。回答下列问题:
(1)为了解皮渣中微生物的数量,取10g皮渣加入90mL无菌水,混匀、静置后取上清液,用稀释涂布平板法将0.1mL稀释液接种于培养基上。105倍稀释对应的三个平板中菌落数量分别为78、91和95,则每克皮渣中微生物数量为______个。
(2)皮渣堆积会积累醋酸菌,可从中筛选优良菌株。制备醋酸菌初筛平板时,需要将培养基的pH调至______性。培养筛选得到的醋酸菌,在缺少糖源的液体培养基中可加入乙醇,请写出醋酸菌将乙醇转化为醋酸的反应式:__________________。
(3)配制的培养基必须进行灭菌处理,采用的方法是____________,检测固体培养基是否灭菌彻底的操作是________________________。
(4)为高效降解农业秸秆废弃物,研究人员利用从土壤中筛选获得的3株纤维素分解菌,在37℃条件下进行玉米秸秆降解实验,结果如表所示。在该条件下纤维素酶活力最高的是菌株______(填A/B/C),理由是__________________。
菌株
秸秆总重(g)
秸秆残重(g)
秸秆失重(%)
纤维素降解率(%)
A
2.00
1.51
24.50
16.14
B
2.00
1.42
29.00
23.32
C
2.00
1.53
23.50
14.92
19.(11分)phb2蛋白具有抑制细胞增殖的作用。为初步探究某动物phb2蛋白抑制人宫颈癌细胞增殖的原因,研究者从基因数据库中获取了该蛋白的基因编码序列(简称phb2基因),大小为0.9kb(lkb=1000碱基对),利用大肠杆菌表达该蛋白。下图1是phb2基因编码区序列以及两端需添加的能被相关酶识别的序列,图2为研究所用表达载体示意图,表格为有关的限制酶种类及识别序列和切割位点。回答下列问题。
限制酶种类
SpeⅠ
PvitⅡ
BamHⅠ
XbaⅠ
识别序列
5'A↓CTAGT3'
5'CAG↓CTG3'
5'G↓GATCC3'
5'T↓CTAGA3'
图1 图2
(1)用PCR扩增phb2基因时,为了使PCR产物能被限制酶切割,以便构建基因表达载体,可以考虑在引物的______(填“3'端”或“5'端”)添加限制酶识别序列。据图可推断,扩增α链时需添加的限制酶识别序列以及所用引物的碱基序列是______(写出12个碱基并注明方向)。经过这两种酶酶切的phb2基因和载体进行连接时,可选用______(填“E.coliDNA连接酶”或“T4DNA连接酶”)连接。
(2)构建的基因表达载体中需要使用大肠杆菌蛋白基因的启动子tac,其原因是________________________。
(3)将转化后的大肠杆菌接种在含______的培养基上进行培养,随机挑取菌落(分别编号为1、2、3、4)培养并提取质粒,用(1)中选用的两种限制酶进行酶切,酶切产物经电泳分离,结果如图3,______号菌落的质粒很可能是含目的基因的重组质粒。
图3
注:M为指示分子大小的标准参照物:小于0.2kb的DNA分子条带未出现在图中
(4)在筛选出成功导入phb2基因的大肠杆菌后,经多代培养仍能提取出phb2基因,你认为phb2基因是否已成功转化?你的观点及理由是____________________________________。
20.(改编,12分)在肿瘤患者的治疗中,被动免疫治疗是指被动地将具有抗肿瘤活性的免疫制剂或细胞回输给肿瘤患者机体进行治疗,该治疗方案适用于肿瘤晚期患者,主要分为单克隆抗体治疗和过继性细胞治疗两类,其中过继性细胞治疗相关过程如图所示。回答下列问题:
(1)在单克隆抗体治疗中,为了获取能产生抗肿瘤细胞的单克隆抗体的杂交瘤细胞,需要进行筛选。筛选所用的培养基属于______培养基(按功能),筛选出来的杂交瘤细胞进行______和______才可以获得足够数量的能分泌所需抗体的细胞。
(2)科学家将细胞毒素与单克隆抗体结合,制成了抗体—药物偶联物(ADC),ADC通常由______三部分组成,其中抗体的作用是________________________。
(3)过继性细胞治疗中,从肿瘤患者体内获取的免疫细胞置于适宜环境下培养,培养过程中会出现分裂受阻,其原因主要有________________________(答出2点),培养过程中出现接触抑制现象时,可用____________酶处理贴壁细胞使之分散成单个细胞进行传代培养。
(4)过继性细胞治疗能有效避免免疫排斥,其原因是______________________________。
2023—2024学年度高三开学七校联考
生物答案
一、单项选择题:本题共15小题,每小题3分,共45分。
题号
1
2
3
4
5
6
7
8
9
10
11
12
13
14
15
答案
B
D
A
D
C
A
C
B
A
D
B
A
D
B
A
1.答案B
【解析】:A项细胞中的元素大多数以化合物形式存在,无机盐主要以离子形式存在,A错误;B项细胞膜上含有大量的含氮化合物,如蛋白质和磷脂,他们在细胞膜上大多是可运动的,B正确;C项细胞内含磷化合除核酸以外,还有ATP等,而这些物质不能储存遗传信息,C错误;D项核苷酸不是大分子物质,D错误。综上选择B项。
2.答案D
【解析】:A项0-7天脂肪转化为糖类增加氧元素,多糖水解为单糖等导致种子干重增加,A正确;B项7-11天由于种子只进行呼吸作用,糖类等有机物氧化分解导致干重下降,B正确;C项以上实验结果并不能说明等质量的脂肪比糖类含的能量多,C正确;D项黑暗条件种子不能进行光合作用,干重不会增加,D错误;综上选择D项。
3.答案A
【解析】:A项病毒与细胞的差异在于有无细胞结构,A错误;B项支原体是没有细胞壁的原核生物,是最小最简单的细胞,B正确;C项人工合成基因能够在支原体中表达,是因为生物共用一套遗传密码编码蛋白质,C正确;D项细胞的生命活动受基因调控,人工合成基因组细胞生长和分裂异常,可能是缺少调控生长增殖的基因,D正确。综上选择A项。
4.答案D
【解析】:A项“浸曲发”目的是活化酵母菌,在有氧条件下,酵母菌进行有氧呼吸,大量增殖,A正确;B项“舒令极冷”目的是降低温度,防止米饭温度过高而杀死酒曲中的酵母菌等微生物,导致发酵失败,B正确;C项醋酸菌最适生长温度为30-35℃,“置日中曝之”可以提高发酵液温度有利于醋酸菌发酵,缩短发酵时间,C正确;D项“衣生”是醋酸菌通过二分裂增殖产生的菌膜,在制醋时不去除;D错误。综上选择D项。
5.答案C
【解析】:A项设计实验时,一般要至少用三个平板做重复实验,才能增强实验的说服力和准确性;分析结果时,一定要考虑所设置的重复实验的结果是否一致,差别不大时;取平均值作为统计结果,A正确;B项稀释涂布平板法形成的菌落有可能是由多个细菌形成的,所以往往少于实际的活菌数,采用细菌计数板计数,不能区分活菌和死菌,统计的结果往往偏大,B正确;C项若空白对照组含有菌落,则说明灭菌不彻底,故培养基不能用作微生物培养,也不能用作微生物计数,C错误;D项当样品的稀释度足够高时,培养基表面生长的一个菌落,来源于样品稀释液中的一个活菌,为防止因培养时间不足而遗漏菌落数目,应在菌落数量稳定时计数,D正确;综上选择C项。
6.答案A
【解析】:A项蛋白质工程是通过对基因进行修饰改造或重新合成,从而改造蛋白质进而改造性状,其本质是通过基因控制性状,故可遗传,A错误;B项蛋白质工程是通过对基因进行修饰改造或重新合成,然后进行表达,同基因工程一样,都需要构建基因表达载体,B正确;C项蛋白质工程需要限制酶、DNA连接酶和载体等工具,C正确;D项蛋白质工程先要根据预期蛋白质功能设计建立蛋白质高级结构的三维模型,D正确;综上选择A项。
7.答案C
【解析】:A项利用抗CD47抗体抑制肿瘤细胞表面的CD47蛋白的活性,可促进巨噬细胞吞噬肿瘤细胞,不能抑制肿瘤细胞的增殖,A错误;B项植物体细胞杂交过程不能用灭活的病毒诱导,B错误;C项可利用CD47糖蛋白特异性结合的功能筛选目标杂交瘤细胞,C正确;D项实验组中加入单克隆抗体,抗体与肿瘤细胞表面的CD47发生特异性结合,从而解除CD47对巨噬细胞的抑制作用,D错误;综上选择C项。
8.答案B
【解析】:A项丧失生育能力的夫妇可通过试管技术得到后代,而生殖性克隆违背伦理道德,我国明令禁止,A错误;B项我国政府对待生物武器的态度是坚持“四不”原则,因此主张全面禁止和彻底销毁生物武器是正确的,B正确;C项禁止一切非医学需要的妊娠期的性别鉴定,C错误;D项共享国民DNA数据,严重侵犯公民隐私,也会带来很多诸如基因歧视等社会问题,D项错误。综上选择B项。
9.答案A
【解析】:A项培育人源肾元祖细胞需向iPS细胞培养液中加入定向诱导分化剂使其分化得到肾元祖细胞,A正确;B项过程②需要将荧光蛋白标记的人源肾元祖细胞植入囊胚的内细胞团,而不是滋养层,B错误;C项过程③操作之前需要对代孕仔猪进行同期发情处理,但不需要进行超数排卵处理,因为代孕母猪不提供卵母细胞,C错误;D项尽管肾元祖细胞由iPS细胞定向诱导分化而来,但该方法获得的肾脏可能含有囊胚细胞发育的部分,因此也可能出现免疫排斥,D项错误。综上选择A项。
10.答案D
【解析】:A项Cas9蛋白切割特定基因位点,相当于限制酶,作用于脱氧核糖和磷酸之间的磷酸二酯键,A错误;B项向导RNA是以DNA的一条链为模板通过转录形成的,可以在RNA聚合酶的催化下合成,合成的原料包括四种核糖核苷酸,B错误;C项CRISPR/Cas9技术编辑基因有时会因SgRNA错误结合而出现“脱靶”现象,SgRNA的序列越短,可识别的DNA上的特定碱基序列越短,越容易发生脱靶现象,即脱靶率越高,C错误;D项在对不同目标DNA进行编辑时,应使用Cas9蛋白和“不同”的sgRNA结合进而实现对不同基因的编辑,D正确;综上选择D项。
11.答案B
【解析】:A项原核生物尽管含有生物膜,但不具有生物膜系统,A错误;B项分泌蛋白形成过程中F、G、B的生物膜可发生转化,分泌蛋白形依次经过内质网、高尔基体、细胞膜,B正确;植物细胞(如根尖细胞)不含有叶绿体(C结构),C错误;结构G为高尔基体,并未参与性激素的合成,D错误。综上选择B项。
12.答案A
【解析】:在植物细胞中若单糖A为果糖,①一定为蔗糖,但②为淀粉或纤维素,A错误;酶E1~E3的功能不同,功能由结构决定,则原因可能是各酶的分子结构不同,B正确;靶蛋白经蛋白酶体降解后空间结构被破坏,失去活性,该过程消耗水,C正确;由题干可推知靶蛋白上绑定若干泛素后,会很快被送往蛋白酶体中进行降解,D正确。综上选择A项。
13.答案D
【解析】:A项上述实验中,完全正确的有④⑤,①结果应该是橘黄色,②观察对象应该是无色或接近无色、白色的对象,③结果为灰绿色,A错误;
B项实验中需要水浴加热的有②④,①③⑤在常温即可,B错误;C项①需要显微镜观察,其余都不需要显微镜观察,C错误;D项若各实验均正确操作,①为橘黄色,②为砖红色,③为灰绿色,④为蓝色,⑤为紫色,D正确。综上选择D项。
14.答案B
【解析】:A项分析题图和题干可知,间隙连接通过相邻细胞膜上的两个连接子对接,由此可知,连接子蛋白贯穿2层磷脂分子,A正确;B项间隙连接通过相邻细胞膜上的两个连接子对接,间隙连接中心有允许物质通过的孔道,故间隙连接的存在能增强细胞与细胞之间的物质交换,B错误;C项分析题意可知,细胞内pH值降低,其通透性下降,若连接子蛋白磷酸化,其通透性增强,由此可知细胞可通过调节连接子蛋白的空间结构来调节间隙连接的通透性,C正确;D项间隙连接中心有允许信号分子等通过的孔道,由此可知,间隙连接与高等植物的胞间连丝均具有细胞间信息交流的作用,D正确。
15.答案A
【解析】:A项核膜为双层膜结构,且外膜与内质网膜相连,A正确;B项NPC是是蛋白质、RNA等大分子进出细胞核的通道,而DNA不能通过,故其控制物质的进出具有选择性,B错误;C项核孔复合物(NPC)是核膜结构,不能为细胞质中核糖体上合成蛋白质的过程提供原料,C错误;D项一般情况下,代谢越旺盛,核孔数量就越多,NPC数量也越多,所以一般情况下真核细胞中NPC数量与细胞代谢强度呈正相关,D错误。
二、非选择题:本题共5小题,共55分。
16.【答案】(除特殊标注外,每空1分,共13分)
(1)氨基酸 (雌)性激素
(2)糖类 和脂肪相比,同质量糖类含有的氢元素更少(2分)
(3)腺嘌呤脱氧(核糖)核苷酸 —脱氧核糖—磷酸—脱氧核糖—
(4)脱水缩合 氨基酸的种类、数目和排列顺序不同,蛋白质的空间结构不同(2分)
(5)破坏病毒组成成分中B(蛋白质)的空间结构,使蛋白质变性(2分)能
17.【答案】(除特殊标注外,每空1分,共10分)
(1)脂质和蛋白质(磷脂和蛋白质)(答全才得分)
细胞膜、细胞器膜和核膜(答全才得分)
(2)(放射性)同位素标记法 核糖体→内质网→高尔基体→细胞膜(2分)基本不变
(3)蛋白质B(受体) 控制物质进出细胞 信息交流
(4)B
18.【答案】(除特殊标注外,每空1分,共9分)
(1)8.8×10⁷
(2)中性或弱碱性(答对1个即可)
(2分)
(3)湿热灭菌(高压蒸汽灭菌) 设置未接种培养基进行培养
(4)B 在相同条件下,B组纤维素降解率最高,秸秆失重最多
(2分,答到1点给1分)
19.【答案】(除特殊标注外,每空1分,共11分)
(1)5'端 5'CAGCTGTCATTT3' (2分) T4DNA连接酶
(2)tac有利于目的基因在大肠杆菌细胞内表达(2分)
(3)氨苄青霉素 3
(4)不一定(1分),转化是指目的基因成功导入受体细胞并稳定存在和表达,仅提取到phb2目的基因不能说明它能否正常表达(2分)
20.【答案】(除特殊标注外,每空1分,共12分)
(1)选择 克隆化培养 抗体检测
(2)抗体、接头、药物(细胞毒素)(2分)(答对2个可得1分)
与肿瘤细胞特异性结合,将药物带到肿瘤细胞(2分,1点1分)
(3)细胞密度过大、有害代谢物积累、培养液中营养物质缺乏(2分)
胰蛋白酶、胶原蛋白(答对1个即可)
(4)以自体免疫细胞进行诱导培养得到的免疫细胞与人体细胞的组织相容性抗原相同(2分)
2023-2024学年重庆市第一中学高三上学期开学考试生物试题含解析: 这是一份2023-2024学年重庆市第一中学高三上学期开学考试生物试题含解析,文件包含重庆市一中2023-2024学年高三上学期开学考试生物试题Word版含解析docx、重庆市一中2023-2024学年高三上学期开学考试生物试题Word版无答案docx等2份试卷配套教学资源,其中试卷共38页, 欢迎下载使用。
重庆市七校2023-2024学年高三上学期第一次月考联考生物试题: 这是一份重庆市七校2023-2024学年高三上学期第一次月考联考生物试题,文件包含重庆市七校2023-2024学年高三上学期第一次月考生物试题pdf、高三生物答案docx等2份试卷配套教学资源,其中试卷共11页, 欢迎下载使用。
2023-2024学年重庆市七校高三上学期开学考试 生物 PDF版: 这是一份2023-2024学年重庆市七校高三上学期开学考试 生物 PDF版,文件包含重庆市七校2023-2024学年高三上学期开学考试生物试题pdf、高三生物答案和解析pdf等2份试卷配套教学资源,其中试卷共12页, 欢迎下载使用。

