重庆市长寿区长寿中学校2024-2025学年高三上学期开学生物试题
展开注意事项:
1.答卷前,考生务必将自己的姓名、准考证号填写在答题卡上。
2.回答选择题时,选出每小题答案后,用铅笔把答题卡对应题目的答案标号涂黑;如需改动,用橡皮擦干净后,再选涂其他答案标号。回答非选择题时,将答案写在答题卡上,写在试卷上无效。
3.考试结束后,本试卷和答题卡一并交回。
第I卷(选择题)
一、单选题:本大题共15小题,共15分。
1.有些作物的种子入库前需要经过风干处理。与风干前相比,下列说法错误的是( )
A. 风干种子中有机物的消耗减慢B. 风干种子上微生物不易生长繁殖
C. 风干种子中细胞呼吸作用的强度高D. 风干种子中结合水与自由水的比值大
2.有关蛋白质结构与功能的叙述,错误的是( )
A. 蛋白质的生物活性与蛋白质的空间结构有关
B. 数量相同的5种氨基酸可以组成不同的多肽链
C. 将抗体溶于NaCl溶液中会造成其生物活性的丧失
D. 氨基酸序列相同的多肽链可折叠成不同的空间结构
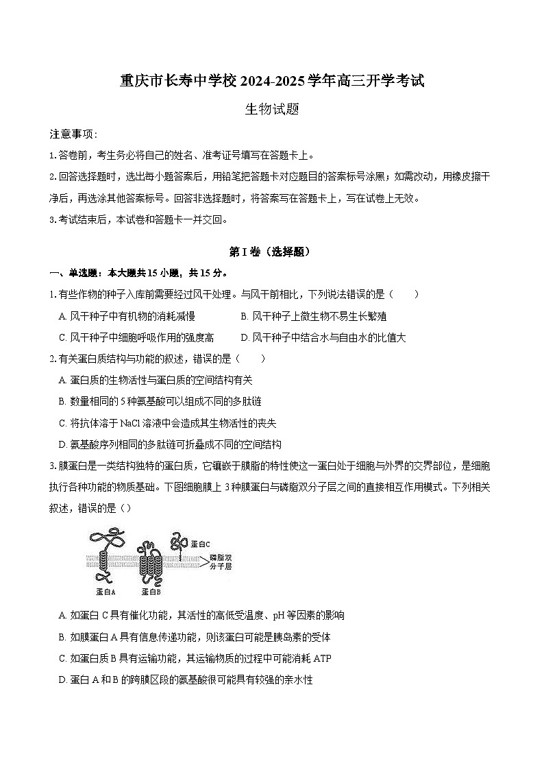
3.膜蛋白是一类结构独特的蛋白质,它镶嵌于膜脂的特性使这一蛋白处于细胞与外界的交界部位,是细胞执行各种功能的物质基础。下图细胞膜上3种膜蛋白与磷脂双分子层之间的直接相互作用模式。下列相关叙述,错误的是()
A. 如蛋白C具有催化功能,其活性的高低受温度、pH等因素的影响
B. 如膜蛋白A具有信息传递功能,则该蛋白可能是胰岛素的受体
C. 如蛋白质B具有运输功能,其运输物质的过程中可能消耗ATP
D. 蛋白A和B的跨膜区段的氨基酸很可能具有较强的亲水性
4.如图为某一植物在不同实验条件下测得的净光合速率,下列假设条件中能使图中结果成立的是( )
A. 横坐标是CO2浓度,甲表示较高温度,乙表示较低温度
B. 横坐标是温度,甲表示较高CO2浓度,乙表示较低CO2浓度
C. 横坐标是光波长,甲表示较高温度,乙表示较低温度
D. 横坐标是光照强度,甲表示较高CO2浓度,乙表示较低CO2浓度
5.关于酵母菌细胞呼吸的叙述,正确的是()
A. 若溴麝草酚蓝水溶液由蓝变绿再变黄,说明酵母菌细胞进行有氧呼吸
B. 若酸性重铬酸钾变为灰绿色,说明酵母菌细胞仅进行无氧呼吸
C. 消耗等量的葡萄糖时,无氧呼吸比有氧呼吸产生的[H]少
D. 无氧呼吸时,葡萄糖内储存的能量主要以热能形式散失
6.下列有关植物细胞呼吸作用的叙述,正确的是()
A. 分生组织细胞的呼吸速率通常比成熟组织细胞的小
B. 若细胞既不吸收O2也不放出CO2,说明细胞已停止无氧呼吸
C. 利用葡萄糖进行有氧呼吸时,吸收O2与释放CO2的摩尔数不同
D. 适当降低氧浓度可降低果实的有氧呼吸进而减少有机物的消耗
7.为探究酵母菌的呼吸方式,在连通CO2和O2传感器的100mL锥形瓶中,加入40mL活化酵母菌和60mL葡萄糖培养液,密封后在最适温度下培养。培养液中的O2和CO2相对含量变化见下图。有关分析错误的是 ( )
A. t1→t2,酵母菌的有氧呼吸速率不断下降
B. t3时,培养液中葡萄糖的消耗速率比t1时快
C. 若降低10℃培养,O2相对含量达到稳定所需时间会缩短
D. 实验后的培养液滤液加入适量酸性重铬酸钾溶液后变成灰绿色
8.下列关于细胞结构与成分的叙述,错误的是( )
A. 细胞膜的完整性可用台盼蓝染色法进行检测
B. 检测氨基酸的含量可用双缩脲试剂进行显色
C. 若要观察处于细胞分裂中期的染色体可用醋酸洋红液染色
D. 斐林试剂是含有Cu2+的碱性溶液,可被葡萄糖还原成砖红色
9.下列有关物质跨膜运输的叙述,正确的是( )
A. 巨噬细胞摄入病原体的过程属于协助扩散
B. 固醇类激素进入靶细胞的过程属于主动运输
C. 神经细胞受到刺激时产生的Na+内流属于被动运输
D. 护肤品中的甘油进入皮肤细胞的过程属于主动运输
10.下列关于细胞生命活动的叙述,错误的是()
A. 溶酶体膜破裂后释放出的酶会造成细胞结构的破坏
B. 萤火虫发光细胞中的萤光素接受ATP提供的能量就会发光
C. 两个相邻细胞的细胞膜接触可实现细胞间的信息传递
D. 肌细胞中的肌质体有利于对肌细胞的能量供应
11.如图是两种细胞的亚显微结构示意图。以下叙述正确的是( )
甲 乙
A. 与甲细胞相比,乙细胞特有的细胞器有⑧⑨⑩
B. 甲细胞中参与抗体合成和分泌的具膜细胞器有②③⑤⑦
C. 乙细胞所构成的组织可作为鉴定还原糖的理想材料
D. 甲、乙细胞中的⑦各具有不同的功能
12.葡萄糖是细胞生命活动所需的主要能源物质,下图表示葡萄糖在细胞内分解代谢过程,有关叙述错误的是()
A. 图中A 表示丙酮酸和NADH,有氧呼吸与无氧呼吸均会产生物质A
B. 无氧条件下酵母菌发生过程,可利用酸性重铬酸钾溶液检测是否有酒精生成
C. 在低温、低氧、干燥条件下保存水果蔬菜,从而减弱过程,延长保存时间
D. 剧烈运动时,人体骨骼肌细胞发生过程,可导致肌肉酸胀乏力
13.分布在人体肠道的正常微生物如双歧杆菌、乳酸杆菌等能合成多种人体生长发育必需的维生素。这些微生物群还能帮助宿主消化特定食物,如长期生活在海边的人有一种特殊的细菌帮助他们消化海藻,非洲一些食用高粱秆的儿童则拥有消化纤维素的细菌。以下有关叙述正确的是()
A. 人体、双歧杆菌、乳酸杆菌、海藻和高粱都含有核糖体
B. 消化纤维素的细菌其细胞壁的成分为纤维素和果胶
C. 海藻的遗传物质是DNA,乳酸杆菌的遗传物质是RNA
D. 双歧杆菌、乳酸杆菌、酵母菌都没有成形的细胞核
14.如图代表某种动物雄性个体(2n=20)的精巢中不同细胞中染色体数和核DNA分子数的相对值,图中a~d代表不同的细胞。下列说法错误的是( )
A. 细胞a处于有丝分裂后期B. 细胞b可能处于减数第一次分裂中期
C. 细胞c一定正在进行减数分裂D. 细胞d处于减数第二次分裂前期或中期
15.如图所示为油料作物的种子在成熟过程中,4种有机物(可溶性糖、淀粉、含氮化合物和脂肪)的变化情况。下列相关叙述,正确的是( )
A. 图中1和2代表的是糖,4代表的是脂肪
B. 图中4代表淀粉,可用碘液来检查
C. 随着种子的成熟,含氮化合物主要是脂肪、核酸等
D. 向该类型种子的提取液中滴加苏丹Ⅲ,溶液将呈红色
第II卷(非选择题)
二、非选择题:本大题共4小题,共55分。
16.(每空2分,共16分)根据豚鼠胰腺腺泡细胞分泌蛋白形成和分泌的相关过程,回答下面相关问题:
(1)分离腺泡细胞内各种细胞器常用的方法是_____________________。
(2)动物细胞中,具有双层膜包被的细胞器是___________,其内膜的某些部位向内腔折叠形成_______,使内膜的表面积大大增加;其基质中含有DNA和核糖体,但仍需要___________内DNA控制合成某些物质。
(3)核膜、___________和___________等结构,共同构成细胞的生物膜系统。
(4)分泌蛋白在合成、加工、运输和分泌过程中,细胞内各种结构协调配合,该过程体现了各种生物膜在_______________上的紧密联系。
(5)细胞内不同的生物膜,其成分和结构相似,但其功能会有差异。从生物膜的成分分析,出现这一现象的原因是构成不同生物膜的_____________不同。
17.(每空2分,共10分)某植物净光合速率的变化趋势如图所示。
据图回答下列问题:
(1)当CO2浓度为a时,高光强下该植物的净光合速率为 。CO2浓度在a~b之间时,曲线 表示了净光合速率随CO2浓度的增高而增高。
(2)CO2浓度大于c时,曲线B和C所表示的净光合速率不再增加,限制其增加的环境因素是 。
(3)当环境中CO2浓度小于a时,在图示的3种光强下,该植物呼吸作用产生的CO2量__________(填“大于”、“等于”或“小于”)光合作用吸收的CO2量。
(4)据图可推测,在温室中,若要采取提高CO2浓度的措施来提高该种植物的产量,还应该同时考虑 这一因素的影响,并采取相应措施。
18.(除标注外,每空2分,共15分)为探究“影响酶活性的因素”,某同学设计了一个实验方案,见下表
(1)请完成实验设计:①应为______.
(2)3、4号试管为一组对照实验,本实验中要探究的自变量是______,请为该组实验拟定一个课题名称______.
(3)本实验的因变量可以通过观察______确定.
(4)在2、3号试管所研究的问题中,温度属于______变量.
(5)用双缩脲试剂检测2号试管的实验结果溶液呈______色,原因是______.(3分)
19.(除标注外,每空2分,共14分)现有研究者设计了一个简单有效地测定植物细胞细胞液浓度的实验方法。实验步骤及结果如下表,请依据资料回答:
说明:1 " +" 表示添加,"-”表不添加。
2 加入的亚甲基蓝结晶极小,溶解后会使溶液呈蓝色,对溶液浓度影响忽略不计( 1)本实验的实验原理:当植物细胞或组织放在外界溶液中时,细胞失水或者吸水而使外界溶 液的______改变,而这种改变可通过亚甲基蓝蓝色小液滴在对应的无色外界溶液中的沉浮来判断。
(2)该实验的自变量是________________________________,观察指标是____________________________,实验结论是_________________________________________。(3分)
(3)用某组溶液操作到第3步时,通过显微现察该组叶片细胞发现有质壁分离现象,即可预测b中的蓝色小滴会_____。若发现这5组的实验结果是蓝色小滴均上浮,实验应如何改进?______________________________________________________(3分)
生物参考答案
1-5.CCDDC 6-10.DCBCB 11-15.DCACA
16.(1)差速离心法
(2)线粒体 嵴 细胞核
(3)细胞膜 细胞器膜
(4)结构和功能
(5)蛋白质的种类和数量
17.(1)0 A、B、C (2)光强 (3)大于 (4)光强
18.(1)37℃水浴 ,pH=1.5
(2)温度 探究温度对胃蛋白酶活性的影响
(3)相同时间内瘦肉块的变化(或记录瘦肉块消失所用的时间)
(4)无关
(5)紫色 因为胃蛋白酶本身为蛋白质,与双缩脲试剂反应呈紫色
19.(1)比重
(2)蔗糖溶液的浓度 蓝色小液滴的移动方向 叶片细胞的细胞液浓度大约相当于0.025M的蔗糖溶液
(3)上浮 增加蔗糖溶液浓度更低的组别 试管
底物和试剂
实验条件
1
1cm3瘦肉块+4mL蒸馏水
37℃水浴;pH=1.5
2
1cm3瘦肉块+4mL胃蛋白酶
37℃水浴;pH=8
3
1cm3瘦肉块+4mL胃蛋白酶
①
4
1cm3瘦肉块+4mL胃蛋白酶
0℃水浴;pH=1.5
重庆市重庆市长寿区重庆市长寿川维中学校2023-2024学年高二下学期5月月考生物试题(无答案): 这是一份重庆市重庆市长寿区重庆市长寿川维中学校2023-2024学年高二下学期5月月考生物试题(无答案),共11页。试卷主要包含了答21至25题时,必须使用0等内容,欢迎下载使用。
重庆市重庆市长寿区重庆市长寿川维中学校2023-2024学年高二下学期5月月考生物试题: 这是一份重庆市重庆市长寿区重庆市长寿川维中学校2023-2024学年高二下学期5月月考生物试题,共8页。
重庆市长寿区长寿中学2023-2024学年高二下学期4月期中生物试题(Word版附答案): 这是一份重庆市长寿区长寿中学2023-2024学年高二下学期4月期中生物试题(Word版附答案),共21页。试卷主要包含了单选题,非选择题等内容,欢迎下载使用。

