第35讲 原子结构与原子核-2024年高考物理一轮考点复习精讲精练(全国通用)(解析版)
展开第35讲 原子结构与原子核
目录
考点一 原子结构与α粒子散射实验 1
考点二 玻尔理论的理解与计算 1
考点三 原子核的衰变 4
考点四 核反应类型及核反应方程 9
考点五 核力与核能的计算 13
练出高分 16
考点一 原子结构与α粒子散射实验
1.α粒子散射实验的结果
图1
绝大多数α粒子穿过金箔后,基本上仍沿原来的方向前进,但少数α粒子发生了大角度偏转,极少数α粒子的偏转超过了90°,有的甚至被撞了回来,如图1所示.
2.卢瑟福的原子核式结构模型
在原子的中心有一个很小的核,叫原子核,原子的所有正电荷和几乎所有质量都集中在原子核里,带负电的电子在核外绕核旋转.
[例题1] (2023•丰台区二模)卢瑟福通过对α粒子散射实验的结果分析,提出的理论是( )
A.原子的核式结构模型
B.电子是原子的组成部分
C.原子核由质子和中子组成
D.电子在不同的轨道运动时,原子具有不同的能量
【解答】解:A.卢瑟福通过对α粒子散射实验的结果分析,提出原子核式结构模型,故A正确;
B.该模型说明了原子的中心有个很小的核叫原子核,原子核集中了全部正电荷和几乎全部质量,带负电的电子在核外空间里绕着核旋转;卢瑟福通过对α粒子散射实验的结果分析,提出原子核式结构模型,无法说明电子是原子的组成部分,故B错误;
C.原子核式结构模型并没有指明原子核由质子和中子组成,故C错误;
D.波尔的原子理论认为,电子在不同的轨道上运动时,原子处在不同的能量状态;原子核式结构模型虽然指出了核外电子绕核高速旋转,但并没有提出轨道的概念,也没有指出电子在不同轨道的能量关系,故D错误。
故选:A。
[例题2] 如图所示为α粒子散射实验的示意图:放射源发出α射线打到金箔上,带有荧光屏的放大镜转到不同位置进行观察,图中1、2、3为其中的三个位置。下列对实验结果的叙述或依据实验结果做出的推理正确的是( )
A.在位置2接收到的α粒子最多
B.在位置1接收到α粒子说明正电荷不可能均匀分布在原子内
C.位置2接收到的α粒子一定比位置1接收到的α粒子所受金原子核斥力的冲量更大
D.若正电荷均匀分布在原子内,则1、2、3三个位置接收到α粒子的比例应相差不多
【解答】解:A、由于原子中大部分是空的,故大部分α粒子会沿直线通过,所以在位置③接收到的α粒子最多,故A错误;
B、在位置①接收到α粒子,说明α粒子发生了大角度偏折,可以推出正电荷不可能均匀分布在原子内,故B正确;
C、由图看出,位置②接收到的α粒子偏折程度没有位置①的大,所以α粒子所受金原子核斥力的冲量在位置①更大些,故C错误;
D、若正电荷均匀分布在原子内,则①②位置几乎接收不到α粒子,③位置接收得最多,故D错误。
故选:B。
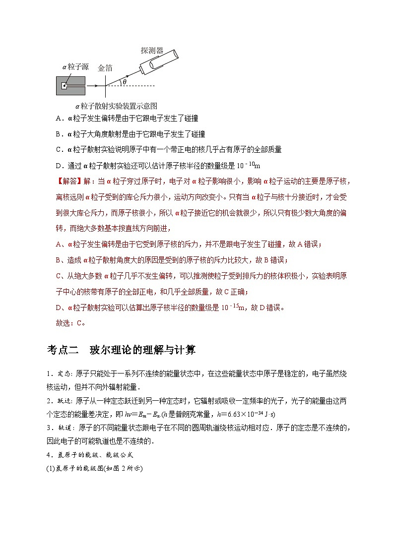
[例题3] 1909年,物理学家卢瑟福和他的学生用α粒子轰击金箔,研究α粒子被散射的情况,其实验装置如图所示。关于α粒子散射实验,下列说法正确的是( )
A.α粒子发生偏转是由于它跟电子发生了碰撞
B.α粒子大角度散射是由于它跟电子发生了碰撞
C.α粒子散射实验说明原子中有一个带正电的核几乎占有原子的全部质量
D.通过α粒子散射实验还可以估计原子核半径的数量级是10﹣10m
【解答】解:当α粒子穿过原子时,电子对α粒子影响很小,影响α粒子运动的主要是原子核,离核远则α粒子受到的库仑斥力很小,运动方向改变小。只有当α粒子与核十分接近时,才会受到很大库仑斥力,而原子核很小,所以α粒子接近它的机会就很少,所以只有极少数大角度的偏转,而绝大多数基本按直线方向前进,
A、α粒子发生偏转是由于它受到原子核的斥力,并不是跟电子发生了碰撞,故A错误;
B、造成α粒子散射角度大的原因是受到的原子核的斥力比较大,故B错误;
C、从绝大多数α粒子几乎不发生偏转,可以推测使粒子受到排斥力的核体积极小,实验表明原子中心的核带有原子的全部正电,和几乎全部质量,故C正确;
D、α粒子散射实验可以估算出原子核半径的数量级是10﹣15m,故D错误。
故选:C。
考点二 玻尔理论的理解与计算
1.定态:原子只能处于一系列不连续的能量状态中,在这些能量状态中原子是稳定的,电子虽然绕核运动,但并不向外辐射能量.
2.跃迁:原子从一种定态跃迁到另一种定态时,它辐射或吸收一定频率的光子,光子的能量由这两个定态的能量差决定,即hν=Em-En.(h是普朗克常量,h=6.63×10-34 J·s)
3.轨道:原子的不同能量状态跟电子在不同的圆周轨道绕核运动相对应.原子的定态是不连续的,因此电子的可能轨道也是不连续的.
4.氢原子的能级、能级公式
(1)氢原子的能级图(如图2所示)
图2
(2)氢原子的能级和轨道半径
①氢原子的能级公式:En=E1(n=1,2,3,…),其中E1为基态能量,其数值为E1=-13.6 eV.
②氢原子的半径公式:rn=n2r1(n=1,2,3,…),其中r1为基态半径,又称玻尔半径,其数值为r1=0.53×10-10 m.
[例题4] (2023•台州模拟)地铁靠站时列车车体和屏蔽门之间安装有光电传感器。如图甲所示,若光线被乘客阻挡,电流发生变化,工作电路立即报警。如图乙所示,光线发射器内大量处于n=3激发态的氢原子向低能级跃迁时,辐射出的光中只有a、b两种可以使该光电管阴极逸出光电子,图丙所示为a、b光单独照射光电管时产生的光电流I与光电管两端电压U的关系图线。已知光电管阴极材料的逸出功为2.55eV,可见光光子的能量范围是1.62eV~3.11eV,下列说法正确的是( )
A.光线发射器中发出的光有两种为可见光
B.题述条件下,光电管中光电子飞出阴极时的最大初动能为9.54eV
C.题述a光为氢原子从n=3能级跃迁到n=1能级时发出的光
D.若部分光线被遮挡,光电子飞出阴极时的最大初动能变小,光电流减小
【解答】解:A.光线发射器中发出的三种光子的能量分别为:
E1=﹣1.51eV﹣(﹣13.6)eV=12.09eV
E2=﹣3.40eV﹣(﹣13.6)eV=10.2eV
E3=﹣1.51eV﹣(﹣3.40)eV=1.89eV
可知光线发射器中发出的光只有一种为可见光,故A错误;
B.根据E1=W0+Ekm,光电管中光电子飞出阴极时的最大初动能为Ekm=12.09eV﹣2.55eV=9.54eV,故B正确;
C.a光遏止电压小于b光遏止电压,由E=W0+Ekm,eUc=Ekm
得a光子能量小于b光子能量,则题述a光子能量等于E2,为氢原子从n=2能级跃迁到n=1能级时发出的光,故B错误;
D.部分光线被遮挡,不改变光子能量,则光电子飞出阴极时的最大初动能不变。因为光子数量减少,则光电子数量减小,光电流变小,故D错误。
故选:B。
[例题5] 为了解释氢原子的发光现象,玻尔于1913年提出了原子假说。如图所示,一电子绕氢原子核做匀速圆周运动,基态的轨道半径为r1,电子在该轨道上运动的动能为Ek1,基态原子的能量为E1,某激发态的轨道半径为r2,电子在该轨道上运动的动能为Ek2,该激发态原子的能量为E2。下列说法中正确的是( )
A.Ek2>Ek1
B.电子可以在r1和r2之间的任意轨道上稳定运动
C.处于激发态的原子向基态跃迁时释放的光子频率为E2−E1ℎ
D.氢原子的上述能级跃迁释放能量的方式和氢弹释放能量的相同
【解答】解:A、电子绕原子核做圆周运动,由库仑力提供向心力得ke2r2=mv2r,可得电子的动能为Ek=12mv2=ke22r,由于r1<r2,则有Ek1>Ek2,故A错误;
B、根据玻尔的电子轨道量子化假设,可知电子不可以在r1和r2之间的任意轨道上稳定运动,故B错误;
C、处于该激发态的原子向基态跃迁时释放的光子能量为hν=E2﹣E1可得释放的光子频率为ν=E2−E1ℎ,故C正确;
D、氢原子的上述能级跃迁释放能量的方式和氢弹释放能量的不相同,氢弹是通过轻核聚变释放能量,故D错误。
故选:C。
[例题6] 图甲是研究光电效应的电路图,逸出功为2.25eV的金属为K极,图乙为氢原子能级图(巴耳末系的四种可见光,是分别从n=3、4、5、6能级跃迁到n=2能级产生的)。下列说法正确的是( )
A.仅将P移至C端,电流表示数一定变为0
B.氢原子从基态跃迁到激发态,电子的动能增大
C.上述的四种可见光只有一种不能让图甲中的K极金属发生光电效应
D.处在n=2能级的氢原子不能吸收动能为2.75eV的自由电子而向高能级跃迁
【解答】解:A、仅将P移至C端,AK间的电压为零,如果发生光电效应,逸出的光电子具有初动能,亦可以从K极板到达A极板产生光电流,故A错误;
B、根据波尔原子结构模型,氢原子从基态跃迁到激发态,电子绕原子核匀速圆周运动的轨道半径变大,由库仑力提供向心力可得:ke2r2=mv2r,电子动能为:12mv2=ke22r,可得电子的动能减小,故B错误;
C、从能级n=3跃迁至n=2产生的光子能量为E3﹣E2=﹣1.51eV﹣(﹣3.40)eV=1.89eV<2.25eV,不能使K极金属发生光电效应;
从能级n=4跃迁至n=2产生的光子能量为E4﹣E2=﹣0.85eV﹣(﹣3.40)eV=2.55eV>2.25eV,可以使K极金属发生光电效应;
从能级n=5、6跃迁至n=2产生的光子能量均大于从能级n=4跃迁至n=2产生的光子能量,也就均大于逸出功,能使K极金属发生光电效应,所以巴耳末系的四种可见光中仅有一种可见光不能让图甲中K极金属发生光电效应,故C正确;
D、因E2=﹣3.40eV,﹣3.40eV+2.75eV=﹣0.65eV,﹣0.65eV处于n=4和n=5能级之间,故处在n=2能级的氢原子可以吸收动能为2.75eV的自由电子的一部分动能而跃迁到高能级,故D错误。
故选:C。
[例题7] 与氢原子不同,氩原子从一个能级跃迁到一个较低能级时,可能不发射光子,而是把相应的能量转交给另一能级上的电子,并使之脱离原子,这一现象叫俄歇效应,以这种方式脱离原子的电子叫俄歇电子。若氩原子的基态能量为E1,处于n=2能级的电子跃迁时,将释放的能量转交给处于n=4能级的电子,使之成为俄歇电子a。假设氩原子的能级能量公式类似于氢原子的,即En=E1n2(n=1,2,3,…,表示不同能级),则( )
A.氩原子从n=2能级向n=1能级跃迁时释放的能量为34E1
B.氩原子从n=2能级向n=1能级跃迁时释放的能量为−14E1
C.俄歇电子a的动能为−1116E1
D.俄歇电子a的动能为−116E1
【解答】解:AB、根据玻尔理论,氩原子从n=2能级向n=1能级跃迁时释放的能量等于这两个能级间的能量差为:
ΔE=E2−E1=E122−E1=−34E1,故AB错误;
CD、n=4能级的电子电离时需要吸收的能量为:
ΔE'=E∞−E4=0−E142=−116E1
由题意可知俄歇电子a的动能为:
Ek=ΔE−ΔE'=−34E1−(−116E1)=−1116E1,故C正确,D错误。
故选:C。
[例题8] 玻尔氢原子模型成功解释了氢原子光谱的实验规律,氢原子能级图如图所示,(电子电荷量e=1.60×10﹣19C,普朗克常量h=6.63×10﹣34J•s)( )
A.氢原子从高能级跃迁到基态时,会辐射γ射线
B.用波长为325nm的光照射,可使氢原子从n=1跃迁到n=2的能级
C.当氢原子从n=4的能级跃迁到n=2的能级时,辐射出频率为6.2×1014Hz的光子
D.氢原子从n=4的能级跃迁到n=2的能级时所辐射的光去照射逸出功为2.25eV的钾表面,产生的光电子的最大初动能为0.3eV
【解答】解:A、氢原子从高能级跃迁到基态时,会辐射紫外线,处于激发态的原子核才会辐射γ射线,故A错误;
B、氢原子从n=1的能级跃迁到n=2的能级时,吸收光子的能量为:E12=E2﹣E1=﹣3.4 eV﹣(﹣13.6 eV)=10.2eV;
由:E=ℎcλ
可得:λ=ℎcE12=6.63×10−34×3.0×10810.2×1.6×10−19m=1.22×10﹣7m=122nm,故B错误;
C、氢原子从n=4的能级跃迁到n=2的能级时,释放出光子的能量为:E42=﹣0.85 eV﹣(﹣3.40 eV)=2.55eV
由:hν=E
解得光子的频率为:ν=2.55×1.6×10−196.63×10−34Hz=6.15×1014Hz,故C错误;
D、用此光照射逸出功为2.25 eV的钾时,由光电效应方程有:Ek=hν﹣W
产生光电子的最大初动能为:Ek=(2.55﹣2.25)eV=0.3 eV,故D正确。
故选:D。
考点三 原子核的衰变
1.原子核的衰变
(1)原子核放出α粒子或β粒子,变成另一种原子核的变化称为原子核的衰变.
(2)分类
α衰变:X→Y+He
β衰变:X→Y+e
2.三种射线的成分和性质
名称
构成
符号
电荷量
质量
电离
能力
贯穿
本领
α射线
氦核
He
+2 e
4 u
最强
最弱
β射线
电子
e
-e
u
较强
较强
γ射线
光子
γ
0
0
最弱
最强
3.对半衰期的理解
(1)根据半衰期的概念,可总结出公式
N余=N原,m余=m原
式中N原、m原表示衰变前的放射性元素的原子核数和质量,N余、m余表示衰变后的放射性元素的原子核数和质量,t表示衰变时间,τ表示半衰期.
(2)影响因素:放射性元素衰变的快慢是由原子核内部因素决定的,与原子所处的物理状态(如温度、压强)或化学状态(如单质、化合物)无关.
[例题9] 静止在O点的 614C原子核发生衰变的同时,空间中出现如图所示的匀强电场。之后衰变产物A、B两粒子的运动轨迹OA、OB如图虚线所示,不计重力和两粒子间的相互作用,下列说法正确的是( )
A.A粒子为Be粒子
B. 614C原子核发生的是β衰变
C.两粒子始终处在同一等势面上
D.经过相等时间A、B粒子位移比为2:5
【解答】解:AB.根据A、B两粒子的运动轨迹,可知其所受电场力均与电场方向相同,即两粒子均带正电,可知 614C原子核发生的是α衰变,由衰变反应前后质量数与核外电子数守恒可得,衰变后放出α粒子和质量数为10,核外电子数为2的粒子,即为 210Be。
又有衰变过程动量守恒,则mAvA﹣mBvB=0
可知,质量越大,速度越小,即 210Be的初速度小于α粒子的初速度,粒子在电场中做类平抛运动,则有x=vt,y=12⋅qEmt2
解得y=qE2mv⋅x2v
根据图像可知,当竖直分位移大小相等时, 210Be的初速度小,电荷量多,则水平分位移小一些,可知A粒子为Be粒子,故A正确,B错误;
C.根据上述有y=12⋅qEmt2
可知,若时间相等, 210Be的比荷小于α粒子的比荷,即经历相等时间, 210Be的竖直分位移小于α粒子的竖直分位移,匀强电场等势面与电场线垂直,即两粒子飞出后不在同一等势面上,故C错误;
D.根据上述有x=vt,规定vA的方向为正方向,由动量守恒得mAvA﹣mBvB=0
解得,经过相等时间A、B粒子水平分位移比mBvBmA:mAvAmB=mAmB=104=25
可知,经历相等时间A、B粒子水平分位移比为2:5,位移之比并不等于2:5,故D错误。
故选:A。
[例题10] 2964Cu原子核有40%的可能发生β﹣衰变,方程为 2964Cu→ 3064Zn+ −10e,衰变过程释放的核能是ΔE1;有19%的可能发生β+衰变,方程为 2964Cu→ 2864Ni+ 10e,衰变过程释放的核能是ΔE2,ΔE2>ΔE1。已知 2964Cu的比结合能为E,普朗克常量为h,真空中光速为c,正负电子质量相等,下列说法正确的是( )
A.由于释放核能,所以衰变过程质量数不守恒
B. 3064Zn的质量比 2864Ni质量小
C. 3064Zn的比结合能为E−ΔE164
D. 2864Ni的比结合能为E+ΔE264
【解答】解:A、衰变过程一定遵循质量数守恒,电荷数守恒,故A错误;
B、由于ΔE2>ΔE1,所以β+衰变质量亏损更多,即 2864Ni质量比 3064Zn小,故B错误;
CD、 2964Cu的比结合能为E,设 3064Zn的比结合能为E1,则64E1﹣64E=ΔE1
同理:设 2864Ni的比结合能为E2,则64E2﹣64E=ΔE2
解得:E1=E+ΔE164,E2=E+ΔE264,故C错误,D正确。
故选:D。
[例题11] (2023•青羊区校级模拟)随着现代科学的发展,大量的科学发现促进了人们对原子、原子核的认识,下列有关原子、原子核的叙述正确的是( )
A.贝克勒尔发现天然放射现象说明原子核内部具有复杂的结构
B.卢瑟福α粒子散射实验说明质子是原子核的组成部分
C.康普顿效应证实了光具有波动性
D.β衰变中释放电子与化学反应中失去电子都是使原子核外电子减少
【解答】解:A.贝克勒尔发现天然放射现象证明了原子核内部具有复杂的结构,故A正确;
B.卢瑟福通过α粒子散射实验证实原子具有核式结构,而无法说明质子是原子核的组成部分,故B错误;
C.光具有波粒二象性,而康普顿效应说明光具有粒子性,故C错误;
D.β衰变的本质是原子核内的一个中子转变为一个质子与一个电子,即β衰变中释放的电子来源于原子核内部,不是原子核外的电子,故D错误。
故选:A。
[例题12] 我国的火星探测车用放射性材料PuO2作为燃料,PuO2中的Pu元素是 94238Pu。 94238Pu发生衰变的方程为 94238Pu→ 92234U+X, 94238Pu的半衰期为87.7年,则( )
A.方程中X是电子
B.衰变过程质量数减小
C.放出的射线是α射线,它的电离能力很强
D.100个 94238Pu原子核经过87.7年后还有50个未衰变
【解答】解:AC、根据核反应的质量数守恒和电荷数守恒可知,方程中的X质量数为4,电荷数为2,则X是 24He,衰变过程放出射线是α射线,具有很强的电离本领,贯穿能力弱,故C正确,A错误;
B、衰变的过程中质量数是守恒的,故B错误;
D、半衰期是统计规律,对少数原子核衰变不适用,故D错误。
故选:C。
[例题13] 2019年1月3日10时26分,我国“嫦娥四号”探测器自主着陆在月球背面﹣冯•卡门撞击坑内,在人类历史上首次实现了航天器在月球背面软着陆和巡视勘察。月球背面温度低至﹣180℃,为避免低温损坏仪器,月球车携带的放射性同位素钚﹣238(38Pu)会不断衰变,释放能量为仪器设备供热。已知钚﹣238(38Pu)的衰变方程为 94238Pu→X+ 92234U,其半衰期为88年,则( )
A.钚﹣238(38Pu)每隔几年就需要更换,否则月球车能源供应会大幅度衰减
B.钚﹣238(38Pu)在衰变前后质量数和电荷量数均守恒
C.X为电子 −10e,故钚﹣238(38Pu)的衰变为β衰变
D.白天温度高时,钚﹣238(38Pu)的半衰期会减小:夜晚温度低时,其半衰期会增大
【解答】解:A.钚﹣238(38Pu)的半衰期是88年,几年内不需要更换,故A错误;
B.衰变反应前后遵循质量数和电荷量数守恒,故B正确;
C.根据电荷数和质量数守恒可知,X的电荷数为2,质量数是4,故X为α粒子,故钚﹣238(38Pu)的衰变为α衰变,故C错误;
D.半衰期由原子核内部决定,与外界的物理、化学状态无关,故D错误。
故选:B。
考点四 核反应类型及核反应方程
类型
可控性
核反应方程典例
衰变
α衰变
自发
92U→90Th+He
β衰变
自发
90Th→91Pa+e
人工转变
人工控制
7N+He→8O+H(卢瑟福发现质子)
He+Be→6C+n(查德威克发现中子)
13Al+He→P+n
约里奥-居里夫妇发现放射性同位素,同时发现正电子
P→Si+ 0+1e
重核裂变
比较容易进行人工控制
92U+n→56Ba+Kr+3n
92U+n→54Xe+Sr+10n
轻核聚变
目前无法控制
H+H→He+n
注意:
(1)核反应过程一般都是不可逆的,所以核反应方程只能用单向箭头表示反应方向,不能用等号连接.
(2)核反应的生成物一定要以实验为基础,不能凭空只依据两个守恒规律杜撰出生成物来写核反应方程.
(3)核反应遵循质量数守恒而不是质量守恒;遵循电荷数守恒.
[例题14] (2023•遂宁三模)人体内存在极微量的 614C、 1940K等放射性元素, 614C、 1940K衰变的核反应方程式分别为: 614C→ 714N+X、 1940K→ 1840Ar+Y,下列说法正确的是( )
A. 614C的平均核子质量大于 714N的平均核子质量
B.Y是质子
C.X是 614C原子核的核外电子电离产生的
D.20个 1940K原子经过一个半衰期一定还剩下10个
【解答】解:A、 614C衰变的过程是自然发生的,衰变的过程释放能量,可知衰变的过程中原子核的质量减少,所以 614C的平均核子质量大于 714N的平均核子质量,故A正确;
B、根据质量数守恒和电荷数守恒可知Y是正电子( 10e),故B错误;
C、根据质量数守恒和电荷数守恒可知X为是电子( −10e),是 614C原子核内的一个中子变为一个质子和一个电子,电子被释放出来的。 614C衰变成 714N的核反应属于β衰变,故C错误;
D、半衰期是针对大量的原子核衰变的统计规律,对于少量的原子核衰变来说半衰期没有意义,故D错误。
故选:A。
[例题15] (2023•姜堰区模拟)经过第122254次实验!几天前的4月12日21时,中国有“人造太阳”之称的全超导托卡马克核聚变实验装置(EAST)创造新的世界纪录,成功实现稳态高约束模式等离子体运行403秒,对探索未来的聚变堆前沿物理问题,提升核聚变能源经济性、可行性,加快实现聚变发电具有重要意义.以下反应中属于核聚变的是( )
A. 714N+ 24He→ 817O+ 11H
B. 92238U→ 90234Th+ 24He
C. 12H+ 13H→ 24He+ 01n
D. 92235U+ 01n→ 56144Ba+ 3689Ke+3 01n
【解答】解:根据核聚变就是小质量的两个原子核合成一个比较大的原子核,核裂变就是一个大质量的原子核分裂成两个比较小的原子核;
衰变是指放射性元素放射出粒子而转变为另一种元素的过程,分为α衰变和β衰变;
其中α衰变过程中,一个原子核释放一个α粒子(氦原子核),并且转变成一个质量数减少4,核电荷数减少2的新原子核;
β衰变过程中,一个原子核释放一个β粒子(电子),并且转变成一个质量数不变,核电荷数增加1的新原子核;可知:
A、 714N+ 24He→ 817O+ 11H属于人工转变核反应,故A错误;
B、 92238U→ 90234Tℎ+ 24He属于α衰变,故B错误;
C、 12H+ 13H→ 24He+ 01n属于核聚变,故C正确;
D、 92235U+ 01n→ 56144Ba+ 3689Ke+3 01n属于核裂变,故D错误。
故选:C。
[例题16] (2023•辽宁模拟)2023年1月,“中国超环”成为世界上首个实现维持和调节超过1000秒的超长时间持续脉冲的核反应堆。其核反应方程为 12H+ 13H→ 24He+X,反应中释放出γ光子,下列说法正确的是( )
A.该核反应在高温高压下才能发生,说明该核反应过程吸收能量
B.γ光子来源于核外电子的跃迁
C. 24He的比结合能大于 12H的比结合能
D.X是中子,该核反应为α衰变
【解答】解:A、该核反应在高温高压下才能发生,当反应开始后就不再需要外界给它能量,靠自身产生的能量就能使反应继续下去,故A错误;
B、光子来源于原子核的能级跃迁,故B错误;
C、在核反应过程中释放能量,生成物的比结合能比较大,所以 24He的比结合能大于 12H的比结合能,故C正确;
D、核反应过程中,电荷数和质量数守恒, 12H+ 13H→ 24He+X,原子核X的质量数为1,核电荷数为0,故X是中子,该核反应为核聚变,故D错误。
故选:C。
[例题17] (2023•白山二模)2022年10月,中国新一代“人造太阳”(HL﹣2M)装置等离子体电流突破100万安培,创造了我国可控核聚变实验装置运行的新纪录。关于核聚变,下列说法正确的是( )
A.聚变过程中核子的总质量增加
B.任何两个原子核都可以发生聚变
C.当前我国的核电站都是采用核聚变技术发电的
D.两个轻核结合成质量较大的原子核,核子的比结合能增大
【解答】解:A.聚变过程中要放出能量,有质量亏损,则核子的总质量减小,故A错误;
B.自然界中最容易实现的聚变反应是氢的同位素—氘与氚的聚变,不是任意的原子核就能发生核聚变,故B错误;
C.当前我国的核电站都是采用重核裂变技术发电的,故C错误;
D.两个轻核结合成质量较大的原子核,放出能量,生成的新核更加稳定,根据比结合能越大,原子核越稳定,则核子的比结合能会增大,故D正确。
故选:D。
[例题18] (2023•安庆模拟)聚变能是一种清洁、安全的新能源,核聚变反应的主要原料是氘核( 12H)与氚核( 13H),已知氘核( 12H)的比结合能是1.09MeV,氚核( 13H)的比结合能是2.78MeV,氦核( 24He)的比结合能是7.03MeV。关于氘( 12H)、氚( 13H)核聚变反应,下列说法不正确的是( )
A.氚( 13H)的质量小于组成它的核子的质量之和
B.两个氘核( 12H)结合成氦核( 24He)要释放能量
C.氘( 12H)和氚( 13H)核聚变反应后质量数变小,释放能量
D.氘( 12H)和氚( 13H)核聚变反应的方程是 12H+ 13H→ 24He+ 01n
【解答】解:A.核子在结合成氚核时发生质量亏损,从而释放大量的核能,因此氚(31H)的质量小于组成它的核子的质量之和,故A正确;
B.两个氘核(21H)结合成氦核(42He),发生了质量亏损,因此要释放能量,故B正确;
C.核反应遵循质量数守恒和电荷数守恒,质量数不变,故C错误;
D.由于核反应遵循质量数守恒和电荷数守恒,氘(21H)和氚(31H)核聚变反应的方程是21H+31H→42He+10n,故D正确。
本题选择错误的说法。
故选:C。
考点五 核力与核能的计算
1.应用质能方程解题的流程图
书写核反应方程→计算质量亏损Δm→利用ΔE=Δmc2计算释放的核能
(1)根据ΔE=Δmc2计算,计算时Δm的单位是“kg”,c的单位是“m/s”,ΔE的单位是“J”.
(2)根据ΔE=Δm×931.5 MeV计算.因1原子质量单位(u)相当于931.5 MeV的能量,所以计算时Δm的单位是“u”,ΔE的单位是“MeV”.
2.利用质能方程计算核能时,不能用质量数代替质量进行计算.
[例题19] (2023•韶关模拟)科学研究发现,钚(Pu)是一种具有放射性的超铀元素,其衰变方程为 94239Pu→X+ 24He+γ,该衰变过程中产生的γ光子照射到逸出功为W0的金属上,逸出光电子的最大初动能为Ek0。已知普朗克常量为h,下列说法正确的是( )
A.X原子核中含有92个中子
B.衰变产生的γ光子具有很强的电离作用
C.衰变产生的γ光子的频率为W0+Ek0ℎ
D.钚(Pu)核的比结合能大于X原子核的比结合能
【解答】解:A.由于核反应遵循质量数守恒和电荷数守恒,该衰变过程中产生的γ光子不带电
设X粒子为 abX
则根据核反应过程的质量数守恒可知X的质量数为:b=239﹣4=235
根据核反应过程的电荷数守恒可知X的电荷数为:a=94﹣2=92
则X原子核中含有中子为:n=235﹣92=143,故A错误;
B.根据γ射线的特点可知,γ射线不带电,而且其电离能力很弱,故B错误;
C.γ光子照射到逸出功为W0的金属上,逸出光电子的最大初动能为Ek0
由光电效应方程得:Ek0=hν﹣W0
故可得光子的频率为:ν=W0+Ek0ℎ,故C正确;
D.钚(Pu)核不稳定,会发生衰变反应,生成较稳定的X核子,根据比结合能越大,原子核越稳定,故钚(Pu)核的比结合能小于X原子核的比结合能,故D错误。
故选:C。
[例题20] (2023•市中区校级一模)月壤中存在大量氦3( 23He),氦3可以进行核聚变反应,反应方程式为: 23He+ 23He→ 24He+2X,是理想的清洁核能源。已知 23He的质量3.0161u, 24He的质量4.0026u, 11H的质量1.0078u, 01n的质量1.0087u,1u相当于931.5MeV的能量,下列说法正确的是( )
A.X是质子,释放能量约11.36MeV
B.X是质子,释放能量约13.04MeV
C.X是中子,释放能量约13.04MeV
D.X是中子,释放能量约11.36MeV
【解答】解:由于核反应遵循质量数和电荷数守恒,
则设X为 abX
则有:3+3=4+2b
2+2=2+2a
解得:a=1
b=1,即可知X是质子,
根据爱因斯坦质能方程有:释放的能量为:ΔE=Δmc2
代入数据有:ΔE=(2×3.0161﹣4.0026﹣2×1.0078)×931.5MeV≈13.04MeV
故B正确,ACD错误;
故选:B。
[例题21] (2023•安徽模拟)原子核的比结合能曲线如图所示,根据该曲线,下列判断正确的是( )
A. 12H核的结合能约为1MeV
B.中等质量的原子核最稳定
C.两个 12H核结合成 24He核要吸收能量
D. 92235U裂变成 3689Kr和 56144Ba要吸收能量
【解答】解:A.根据图像可知, 12H的比结合能约为1MeV,结合能=质量数×比结合能,所以 12H的结合能E=2×1MeV=2MeV,故A错误;
B.中等质量的原子核比结合能最大,比结合能越大,原子核越稳定,故B正确;
C.根据图像可知, 24He的比结合能大于两个 12H的比结合能,所以这个反应释放能量,故C错误;
D.因为重核 92235U的比结合能小于裂变产物 3689Kr加上 56144Ba的结合能,所以这个反应释放能量,故D错误;
故选:B。
[例题22] (2023•南京二模)用中子轰击静止的锂核,核反应方程为: 01n+ 36 Li→ 24He+X+γ.已知光子的频率为ν,锂核的比结合能为E1,氦核的比结合能为E2,X核的比结合能为E3,普朗克常量为h,真空中光速为c、下列说法中正确的是( )
A.X核为 12H核
B.γ光子的动量p=ℎcv
C.释放的核能ΔE=(4E2+3E3)﹣6E1
D.质量亏损Δm=(4E2+3E3)−6E1+ℎvc2
【解答】解:A.核反应前后的质量数和电荷数守恒可分析出X核为 13H核,故A错误;
B.光子的频率为ν,可知γ光子的动量p=ℎλ=ℎνc,故B错误;
C.由比结合能的概念可知,该核反应释放的核能为:
ΔE=(4E2+3E3)﹣6E1,故C正确;
D.根据质能方程可知质量亏损为:Δm=(4E2+3E3)−6E1c2,故D错误;
故选:C。
[例题23] (2023•张家口二模)我国已成功发射的月球探测车上装有核电池提供动力。核电池是利用放射性同位素衰变放出载能粒子并将其能量转换为电能的装置。某核电池使用的核燃料为 94238Pu,一个静止的带 94238Pu发生一次α衰变生成一个新核,并放出一个γ光子。将该核反应放出的γ光子照射某金属,能放出最大动能为Ek的光电子。已知电子的质量为m,普朗克常量为h。则下列说法正确的是( )
A.新核的中子数为144
B.新核的比结合能小于 94238Pu核的比结合能
C.光电子的物质波的最大波长为ℎ2mEk
D.若不考虑γ光子的动量,α粒子的动能与新核的动能之比为117:2
【解答】解:A.由题意知, 94238Pu衰变方程为 94238Pu→ 92234U+ 24He产生的新核为 92234U,质量数﹣核外电子数=中子数,即为234﹣92=142,故A错误;
B.比结合能越大,原子核越稳定,衰变反应后的新核应比反应前的原子核更稳定,所以新核的比结合能大于 94238Pu核的比结合能,故B错误;
C.由p=ℎλ,p=2mEk,得光电子物质波的最小波长λ=ℎ2mEk,故C错误;
D.由动量守恒定律有mava﹣mUvU=0,Ek=P22m
则α粒子的动能与新核的动能之比EkαEkU=mUmα=2344=1172
故D正确;
故选:D。
练出高分
一.选择题(共14小题)
1.(2023•辽宁模拟)有关原子结构和原子核的认识,下列说法正确的是( )
A.一个原子核在一次衰变中可同时放出α、β和γ三种射线
B.电子的发现使人们认识到原子具有核式结构
C.太阳辐射能量的主要来源是太阳中发生的重核裂变
D.天然放射现象的发现使人们认识到原子核具有复杂的结构
【解答】解:A、一个放射性原子能同时发出α、γ二种射线,或者放出β、γ射线,故A错误;
B、卢瑟福的α粒子散射实验让人们认识到了原子具有核式结构,故B错误;
C、太阳辐射能量的主要来源是太阳中发生轻核的聚变,故C错误;
D、天然放射现象的发现使人们认识到原子核有复杂的结构,故D正确。
故选:D。
2.(2023•江苏模拟)宇宙射线轰击大气分子中的原子核,产生大量中子,中子与大气中的氮14反应,生成碳14,即 714N+ 01n→ 614C+X。则X为( )
A.质子 B.中子 C.正电子 D.电子
【解答】解:设X粒子为 abX
则根据质量数守恒可得:14+1=14+b
根据电荷数守恒可得:7+0=6+a
解得:a=1
b=1
即X的电荷数为1,质量数为1,故其为质子,故A正确,BCD错误;
故选:A。
3.(2023•安阳二模)截至2022年02月28日,我国所有运行、在建核电机组均在沿海地区,正在运行的核电机组共53台,装机容量约5465万千瓦。某核电站核反应堆中存在如下核反应: 92235U+ 01n→ 56ABa+ 3689Kr+3 01n,则下列说法正确的是( )
A.该反应为核聚变反应,需要较高温度才能进行
B.该核反应过程电荷数守恒、质量数不守恒
C. 92235U核的比结合能小于 56ABa核的比结合能
D. 92235U的质子数是235,中子数是143, 56ABa中A=143
【解答】解:A.该核反应为重核裂变,故A错误;
B.核反应前后电荷数与质量数均守恒,是质量发生亏损,不守恒,故B错误;
C.重核裂变过程,由于质量亏损,会释放大量核能,核反应向比结台能大的方向反应,故 92235U核的比结合能小于 56ABa核的比结合能,故C正确;
D. 92235U的质量数是235,质子数92,中子数是143;根据质量数守恒可得中子数A=235+1﹣89﹣3=144,故D错误;
故选:C。
4.(2023•菏泽二模)铝26是天体物理研究中最为重要的放射性核索之一,银河系中存在大量铝26,它可以通过放射性衰变提供足够的能量,以产生具有内部分层的行星体,其衰变方程为 1326Al→ ZAX+ +10e以下说法正确的是( )
A. ZAX中的中子个数为12
B.衰变前 1326Al的质量与衰变后 ZAX和 +10e的总质量相等
C.10个 1326Al原子经过一个半衰期可能还剩6个没衰变
D. 1326Al在高温环境中的衰变会加快
【解答】解:A.核反应过程满足质量数和电荷数守恒,由此可知 ZAX的质量数为26,电荷数为12,则 ZAX中的中子个数为26﹣12=14,故A错误;
B.衰变过程存在质量亏损,所以衰变前 1326Al的质量大于衰变后 ZAX和 +10e的总质量相等,故B错误;
C.半衰期具有统计规律,对大量原子核适用,对少数原子核不适用,即少数原子核衰变时具有不确定性,则10个 1326Al经过一个半衰期可能还剩6个没衰变,故C正确;
D.半衰期只由原子核内部决定,无外界环境无关,故D错误。
故选:C。
5.(2023•海淀区二模)在范围足够大的匀强磁场中,静止在P点的 614C核发生一次β衰变,衰变产生的 714N核与电子恰好在纸面内做匀速圆周运动。下列说法正确的是( )
A.该β衰变过程反映了 614C核中至少含有1个电子
B.电子在磁场中做匀速圆周运动的半径较小
C.电子与 714N核形成的等效电流可能均沿逆时针方向
D.电子第一次回到P点时 714N核也恰好到达P点
【解答】解:A、该β衰变是原子核内一个中子转化为一个质子和一个电子。也是其衰变过程中的来源,所以并不能说明 614C核中有电子,故A错误;
B、静止的 614C发生衰变,其产生的电子和 714N核组成的系统动量守恒,由0=p电+p氮,所以电子和氮核的动量大小相等,方向相反。其均在磁场中做匀速圆周运动,洛伦兹力提供向心力由qvB=mv2r,解得r=mvqB=pqB,由于电子和和氮核在同一磁场中,且动量相等,氮核的带电量大于电子的电荷量,所以电子在电子在磁场中做匀速圆周运动的半径较大,故B错误;
C、若发生β衰变后,电子顺时针做匀速圆周运动,根据系统的动量守恒可知氮核做逆时针匀速圆周运动,根据电流方向的判定,则电子和 714N核形成的等效电流均沿逆时针方向,故C正确;
D、发生β衰变后,两带电粒子在磁场中做匀速圆周运动,有qvB=mv2r,T=2πrv整理有T=2πmqB,因为电子和和氮核的比荷不一致,故两粒子的周期不同,所以当电子回到P点,即完成一个周期后,氮核没有在P点,故D错误。
故选:C。
6.(2023•河南模拟)氘在地球的海水中藏量丰富,如果全部用于核聚变反应,释放出的能量足够人类使用几百亿年,而且反应产物是无放射性污染的氦。已知氘核和氚核的聚变方程为 12H+ 13H→ 24He+ 01n反应中涉及的原子核质量:氘2.01410u、氚3.01605u、氦4.00260u、中子1.00867u,1u=1.66×10﹣27kg,光速c=3.0×108m/s,则一次上述核聚变释放的能量为( )
A.2.8×10﹣12J B.2.0×10﹣10J C.2.0×10﹣8J D.1.8×10﹣6J
【解答】解:反应前后原子核的质量亏损为:Δm=(2.01410+3.01605﹣4.00260﹣1.00876)×1.66×10﹣27kg=0.312×10﹣28kg
根据爱因斯坦质能方程可知核聚变释放的能量为ΔE=Δmc2=0.312×10﹣28×(3×108)2J=2.8×10﹣12J
故A正确,BCD错误;
故选:A。
7.月球夜晚温度低至﹣180℃,“玉兔二号”月球车携带的放射性同位素238( 94238Pu)会不断发生α衰变 94238Pu→ 24He+ 92234U,释放能量为仪器设备供热。 94238Pu可以通过以下反应过程得到, 92238U+ 12H→ 93238Np+k 01n, 93238Np→X+ 94238Pu,下列说法正确的是( )
A.k=1
B.X为电子
C. 92238U+ 12H→ 93238Np+k 01n为轻核聚变
D. 94238Pu的比结合能比 92234U的比结合能大
【解答】解:A、根据质量数守恒可得238+2=238+k
解得k=2,故A错误;
B、根据核反应过程中,质量数和电荷数都守恒可知,X的质量数为0,电荷数为﹣1,即X为电子,故B正确;
C、核反应方程 92238U+ 12H→ 93238Np+k 01n,代表的核反应并不是轻核聚变,故C错误;
D、因为月球车携带的放射性同位素238( 94238Pu)会不断发生α衰变,且放出热量,能量减小,所以 94238Pu的比结合能比 92238U的比结合能小,故D错误。
故选:B。
8.(2023•广州二模)如图所示的火灾自动报警器具有稳定性好、安全性高的特点,应用非常广泛,其工作原理为:放射源处的镅 95241Am放出的α粒子,使壳内气室空气电离而导电,当烟雾进入壳内气室时,α粒子被烟雾颗粒阻挡,导致工作电路的电流减小,于是锋鸣器报警。则( )
A.发生火灾时温度升高, 95241Am的半衰期变短
B.这种报警装置应用了α射线贯穿本领强的特点
C. 95241Am发生α衰变的核反应方程是 94241Pu→ 95241Am+ −10e
D. 95241Am发生α衰变的核反应方程是 95241Am→ 93237Np+ 24He
【解答】解:A.半衰期不因外界环境的温度而改变,只会受到核子本身的性质影响,故A错误;
B.根据题意可知,这种报警装置应用了α射线电离能力强的特点,故B错误;
CD.α衰变释放出氦核,故核反应方程是 95241Am→ 93237Np+ 24He,故C错误,D正确。
故选:D。
9.(2023•延边州二模)如图,轧钢厂的热轧机上可以安装射线测厚仪,仪器探测到的射线强度与钢板的厚度有关。已知某车间采用放射性同位素铱﹣192作为放射源,其化学符号是Ir,原子序数是77,通过β衰变放出γ射线,产生新核X,半衰期为74天,适合透照钢板厚度为10~100mm,已知钢板厚度标准为30mm,下列说法错误的是( )
A.放射性同位素发生衰变时,遵循能量守恒和质量守恒
B.若有2.0g铱﹣192,经过148天有0.5g没有衰变
C.上述衰变方程为 77192Ir→ 78192X+ −10e
D.若探测器得到的射线变弱,说明钢板厚度大于30mm,应当减小热轧机两轮之间的厚度间隙
【解答】解:A、放射性同位素发生衰变时,遵循能量守恒,释放核能,是由于存在质量亏损,所以质量不守恒,故A错误;
B、若有2g铱﹣192,经过74天后还有1g没有衰变,再过74天(即总共经历148天)还有0.5g没有衰变,故B正确;
C、β衰变的实质是核里的一个中子放出一个电子变为一个质子,
核反应过程中遵循质量数守恒和核电荷数守恒,
故β衰变生成的新核X质量数不变,核电荷数加一,则衰变方程为: 77192Ir→ 78192X+ −10e,故C正确;
D、探测器得到的射线变弱时,说明钢板厚度增大,应当减小热轧机两轮之间的厚度间隙,故D正确;
本题选错误的,故选:A。
10.(2023•青羊区校级模拟)中科院的可控核聚变装置“人造太阳”全超导托卡马克,成功实现了1.2亿摄氏度的条件下人工可控核聚变101秒。已知该装置内部发生的核反应方程为 12H+ 13H→ 24He+X,已知 12H的质量为m1, 13H的质量为m2, 24He的质量为m3,X的质量为m4。光速为c,则下列说法正确的是( )
A.X为正电子
B. 24He比 12H更稳定
C. 24He的结合能为E=(m1+m2﹣m3﹣m4)c2
D.高温的作用是使原子核获得足够大的动能克服强相互作用实现核聚变
【解答】解:A、X的质量数为1,电荷数为0,因此X是中子,故A错误;
B、核反应方程式中,生成物比反应物稳定,故B正确;
C、根据质能方程,则反应释放的能量为ΔE=(m1+m2﹣m3﹣m4)c2,但该能量不是 24He的结合能,故C错误;
D、要使轻核发生聚变,必须使它们的距离达到10﹣15m以内,核力才能起作用,那么热核反应时要将轻核加热到很高的温度,使它们具有足够的动能来克服库仑斥力而不是克服强相互作用,故D错误;
故选:B。
11.(2023•青羊区校级模拟)氢原子的能级图如图甲所示,一群处于n=4能级的氢原子,用其向低能级跃迁过程中发出的光照射图乙电路中的阴极K,其中只有a、b两种频率的光能使之发生光电效应。分别用这两种频率的光照射阴极K,测得图乙中电流表随电压表读数变化的图像如图丙所示。下列说法正确的是( )
A.题中的氢原子跃迁共能发出3种不同频率的光子
B.a光是从n=4能级向n=1能级跃迁产生的
C.a光的波长大于b光的波长
D.b光照射阴极K时逸出的光电子的最大初动能比a光照射时的小
【解答】解:A、一群处于n=4能级的氢原子向低能级跃迁过程中,共能发出C42=6种不同频率的光子,故A错误;
B、依题意,6种不同频率的光子中只有2种能够使阴极K发生光电效应,可知这两种光子是能量是较大的,那么这两种光子是n=3能级向n=1能级跃迁和n=4能级向n=1能级跃迁产生的。图丙中的图线a所对应的遏止电压较小,则光电子最大初动能较小,根据Ekm=hν﹣W0,可知对应的光子能量较小,原子跃迁对应的能级差较小,即图丙中的图线a所表示的光是氢原子从n=3能级向n=1能级跃迁产生的,故B错误;
C、根据上述分析,a光的光子能量小于b光的光子能量,根据E=ℎν=ℎcλ,可知a光的波长大于b光的波长,故C正确;
D、根据Ekm=hν﹣W0,由于b光的光子能量大于a光的光子能量,则b光照射阴极K时逸出的光电子的最大初动能比a光照射时的大,故D错误。
故选:C。
12.(2023•海淀区一模)2022年10月31日“梦天”实验舱成功发射,其上配置了世界领先的微重力超冷原子物理实验平台,利用太空中的微重力环境和冷却技术,可获得地面无法制备的超冷原子。超冷原子是指温度接近0K状态下的原子(质量约10﹣27kg),其运动速度约为室温下原子速度(约500m/s)的5×10﹣5倍。超冷原子的制备要先利用激光冷却技术,使用方向相反的两束激光照射原子,原子会吸收激光的光子然后再向四周随机辐射光子,经过多次吸收和辐射后,原子的速度减小。同时施加磁场将原子束缚在一定区域内,避免原子逃逸,以延长原子与激光作用的时间。再用蒸发冷却技术,将速度较大的原子从该区域中排除,进一步降低温度。取普朗克常量h=6.63×10﹣34J•s。下列说法错误的是( )
A.太空中的微重力环境可使实验舱中的原子长时间处于悬浮状态,利于获得超冷原子
B.超冷原子的物质波波长约为10﹣5m量级
C.原子减速是通过原子向四周随机辐射光子实现的
D.超冷原子的蒸发冷却的机制,与室温下水杯中的水蒸发冷却的机制类似
【解答】解:A.在微重力环境下,原子几乎不受外力,故而能够长时间处于悬浮状态,有利于激光照射,故利于获得超冷原子,故A正确;
B.由德布罗意波波长公式λ=ℎp
其中p=mv=10﹣27×500×5×10﹣5kg•m/s=2.5×10﹣29kg•m/s
解得超冷原子的物质波波长λ=2.652×10﹣5m,故B正确;
C.原子减速是通过吸收迎面射来的激光光子的能量,从而动量减少,速度减小,故C错误;
D.超冷原子的蒸发冷却的机制,与室温下水杯中的水蒸发冷却的机制类似,故D正确。
本题选错误的,故选:C。
13.(2023•湖南模拟)甲图为不同温度下的黑体辐射强度随波长λ的变化规律;乙图中,某种单色光照射到光电管的阴极上时,电流表有示数;丙图为氢原子能级图,有大量处于n=5能级的氢原子向低能级跃迁;丁图为放射性元素14C剩余质量m与原质量m0的比值随时间t的变化规律,下列说法正确的是( )
A.甲图中,随着温度的升高,辐射强度的极大值向波长较短的方向移动
B.乙图中,用频率更低的光照射光电管的阴极时,电流表一定没有示数
C.丙图中,从n=5能级跃迁到n=4能级时产生的光子波长最小
D.丁图中,14C的半衰期是5730年,则100个14C经过5730年还剩50个
【解答】解:A、随着温度的升高,各种波长辐射强度的极大值向波长较短的方向移动,故A正确;
B、用频率更低的光照射光电管的阴极时,如果频率小于极限频率电流表没有示数,如果大于极限频率有示数,用频率更低的光照射光电管的阴极时,电流表可能有示数,故B错误;
C、从n=5能级跃迁到n=4能级时,能级差ΔE最小,根据ΔE=ℎν=ℎcλ可知光子频率最小,波长最长,故C错误;
D、半衰期指的是大量原子核衰变时的统计规律,100个14C不是大量,经过一个半衰期后不一定剩余50个,故D错误。
故选:A。
14.(2023•崇明区二模)下列现象属于α粒子散射实验中观察到,且据此现象得出原子核式结构的是( )
A.半数α粒子仍按原方向前进,半数α粒子发生较大角度偏转
B.少数α粒子仍按原方向前进,多数α粒子发生较大角度偏转
C.绝大多数α粒子发生超过90°的较大角度偏转,甚至被弹回
D.极少数α粒子发生超过90°的大角度偏转,个别甚至被弹回
【解答】解:卢瑟福的α粒子散射实验中观察到极少数α粒子发生超过90°的大角度偏转,极少数α粒子的散射角大于90°,个别甚至被弹回,据此现象得出原子核式结构,故ABC错误,D正确。
故选:D。
二.计算题(共1小题)
15.(2022•武汉模拟)1890年,汤姆孙利用气体放电管研究阴极射线,发现了电子,从而认识到原子是可以分割的。气体放电管的示意图如图甲所示。气体放电管的基本原理是在D1和D2两极板区域施加电场或磁场,电子在电场或磁场中发生偏转,通过偏转情况可分析电子的性质。具体情况可以抽象成如图乙所示的模型,电子从A点以初速度v0水平进入竖直向上的匀强电场,电场强度为E,然后从B点射出。已知AB连线和电场方向夹角为60°,AB的长度为L,求:
(1)电子的比荷;
(2)撤去电场,在原来的电场区域内施加垂直纸面的磁场,电子仍从A点以初速度v0水平进入,从B点射出,则磁场的大小和方向?
【解答】解:(1)从A点进入竖直向上的匀强电场,电子做类平抛运动:
垂直于电场线方向:Lsin60°=v0t
沿电场的反方向:Lcos600=12at2
根据牛顿第二定律有:Eq=ma
联立以上几式可得:qm=4v023EL
(2)撤去电场,加上磁场后,电子做匀速圆周运动:
由几何关系可得轨迹半径:r=L
洛伦兹力提供向心力:qv0B=mv02r
联立解得:B=3E4v0,方向垂直纸面向里
答:(1)电子的比荷为4v023EL;
(2)撤去电场,在原来的电场区域内施加垂直纸面的磁场,电子仍从A点以初速度v0水平进入,从B点射出,则磁场的大小3E4v0、方向垂直纸面向里。
第35讲 原子结构与原子核-2024年高考物理一轮考点复习精讲精练(全国通用)(原卷版): 这是一份第35讲 原子结构与原子核-2024年高考物理一轮考点复习精讲精练(全国通用)(原卷版),共17页。试卷主要包含了α粒子散射实验的结果,卢瑟福的原子核式结构模型,轨道,氢原子的能级、能级公式等内容,欢迎下载使用。
第37讲 物理实验(二)-2024年高考物理一轮考点复习精讲精练(全国通用)(解析版): 这是一份第37讲 物理实验(二)-2024年高考物理一轮考点复习精讲精练(全国通用)(解析版),共28页。
第36讲 物理实验(一)-2024年高考物理一轮考点复习精讲精练(全国通用)(解析版): 这是一份第36讲 物理实验(一)-2024年高考物理一轮考点复习精讲精练(全国通用)(解析版),共36页。

