还剩5页未读,
继续阅读
成套系列资料,整套一键下载
- 2024版新教材高考地理全程一轮总复习第一部分自然地理第二章宇宙中的地球第6课时太阳对地球的影响学生用书湘教版 其他 0 次下载
- 2024版新教材高考地理全程一轮总复习第一部分自然地理第五章地球上的大气第24课时大气的组成和垂直分层学生用书湘教版 其他 0 次下载
- 2024版新教材高考地理全程一轮总复习第五部分区域地理第二十一章世界地理第94课时日本尤学生用书湘教版 其他 0 次下载
- 2024版新教材高考地理全程一轮总复习第一部分自然地理第九章自然环境的整体性与差异性第44课时垂直地域分异规律学生用书湘教版 其他 0 次下载
- 2024版新教材高考地理全程一轮总复习第一部分自然地理第五章地球上的大气第26课时大气热力环流学生用书湘教版 其他 0 次下载
2024版新教材高考地理全程一轮总复习第一部分自然地理第八章地球上的水第39课时海_气相互作用学生用书湘教版
展开
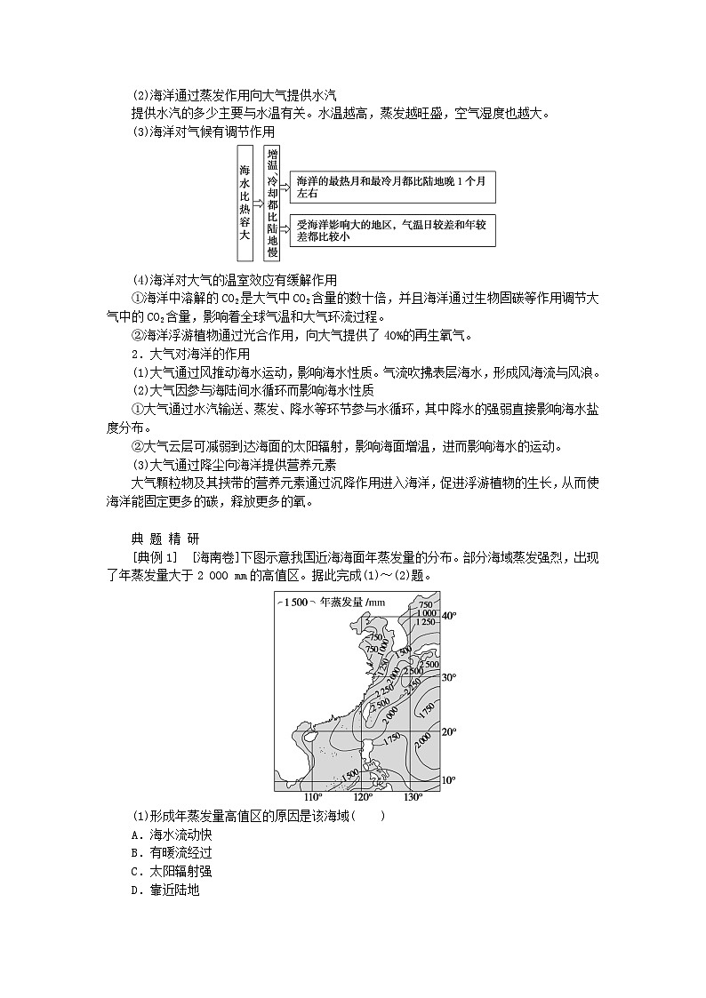
第39课时 海—气相互作用考点一 海—气相互作用与全球水热平衡必备知识梳理一、海—气相互作用与水热交换1.海—气相互作用:是指海洋与大气间________、________持续交换的互相影响过程。2.海—气间的水分交换(1)海洋是大气的主要水源:大气中的水汽在适当条件下________,并以________的形式返回海洋,从而实现与海洋的水分交换。(2)影响因素:海洋的蒸发量与其表层________密切相关,一般来说,海水温度越高,蒸发量就越大。低纬度海区和有暖流流经的海区,海面蒸发旺盛,空气湿度大,降水较丰沛,海—气间的水分交换也较为活跃。3.海—气间的热量交换(1)海洋是地球上太阳辐射能的重要存储器:海洋吸收了到达地表________的70%,并将其中85%的热量储存在________,再通过潜热、长波辐射等方式将储存的太阳辐射能输送给大气。(2)影响因素:海洋向大气输送的热量受海洋表层________的影响,水温高的海区,向大气输送的热量也多。二、海—气相互作用与水热平衡1.基础:海—气相互作用所形成的________和________,是维持全球水热平衡的基础。2.平衡原理(1)不同纬度海区对大气加热的差异,会产生高低纬度间的________。(2)海陆间对大气加热的差异,则形成________。(3)大气环流与大洋环流驱使着水分和热量在不同地区的传输,从而维持着全球的________平衡。3.主要体现(1)水平衡:海—气相互作用,进行________交换,构成地球上生生不息的水循环。地球上的水时时刻刻都在循环运动,从长期来看,全球的总水量没有什么变化。(2)热平衡①低纬度海洋获得更多的太阳辐射能,主要由________把低纬度的多余热量向较高纬度输送。②在中纬度,通过海洋与大气之间的交换,把相当多的热量输送给________,再由________将热量向更高纬度输送。关键能力突破 技 法 点 拨1.海洋对大气的作用(1)海洋通过长波辐射和潜热向大气提供能量(2)海洋通过蒸发作用向大气提供水汽提供水汽的多少主要与水温有关。水温越高,蒸发越旺盛,空气湿度也越大。(3)海洋对气候有调节作用(4)海洋对大气的温室效应有缓解作用①海洋中溶解的CO2是大气中CO2含量的数十倍,并且海洋通过生物固碳等作用调节大气中的CO2含量,影响着全球气温和大气环流过程。②海洋浮游植物通过光合作用,向大气提供了40%的再生氧气。2.大气对海洋的作用(1)大气通过风推动海水运动,影响海水性质。气流吹拂表层海水,形成风海流与风浪。(2)大气因参与海陆间水循环而影响海水性质①大气通过水汽输送、蒸发、降水等环节参与水循环,其中降水的强弱直接影响海水盐度分布。②大气云层可减弱到达海面的太阳辐射,影响海面增温,进而影响海水的运动。(3)大气通过降尘向海洋提供营养元素大气颗粒物及其挟带的营养元素通过沉降作用进入海洋,促进浮游植物的生长,从而使海洋能固定更多的碳,释放更多的氧。典 题 精 研[典例1] [海南卷]下图示意我国近海海面年蒸发量的分布。部分海域蒸发强烈,出现了年蒸发量大于2 000 mm的高值区。据此完成(1)~(2)题。(1)形成年蒸发量高值区的原因是该海域( )A.海水流动快 B.有暖流经过C.太阳辐射强 D.靠近陆地(2)年蒸发量高值区海域冬季海面蒸发更强,最主要的原因是该海域冬季( )A.降水少 B.辐射强C.海气温差大 D.风力强[审题解题][答案] (1) (2) [感悟核心素养]知能转化演练 下图为世界某区域图。读图,回答下题。简述图示海域海—气相互作用的特点。(4分)考点二 厄尔尼诺和拉尼娜现象必备知识梳理 1.厄尔尼诺现象(1)概念:赤道附近太平洋中东部表层海水温度异常________的现象。(2)产生:(3)影响①对温度的影响:赤道附近太平洋地区东、西部海面温度差异________。②对降水的影响:③厄尔尼诺现象还与更大范围的________现象呈现一定的相关性。小提示 正常年份,为何低纬太平洋海水温度西高东低?沿低纬海域由东向西吹的信风使赤道附近的暖水积蓄在太平洋西侧,太平洋东侧下层冷海水涌升到海洋表层,使表层水温降低。2.拉尼娜现象(1)概念:赤道附近中东太平洋海面温度异常________的现象。(2)影响:拉尼娜现象发生后,赤道附近太平洋东、西部的温度差异________,同样会引起气候异常。关键能力突破 技 法 点 拨1.认识厄尔尼诺和拉尼娜现象(1)厄尔尼诺现象是指圣诞节前后发生在南美洲秘鲁太平洋沿岸海水异常增温的现象。(2)拉尼娜现象则与厄尔尼诺现象相反,是赤道太平洋东部持续异常变冷的现象(可以理解为正常状况的加强版)。2.分析厄尔尼诺和拉尼娜带来的影响(1)对赤道附近太平洋海域的影响(2)对我国的影响[方法技巧] 图示巧记厄尔尼诺与拉尼娜现象对我国气候的影响典 题 精 研[典例2] [全国卷]读图,完成下列问题。(8分)太平洋赤道附近海—气相互作用的示意图(1)补绘图上赤道附近洋面上空的大气环流箭头,以表示正确的环流方向。(2分)(2)在大洋东部,如果赤道附近海水异常增温,温暖海水沿大洋东岸向南流,并迫使原寒流位置向西偏移。那么,图示大气环流强弱及赤道附近大洋两岸的降水量将如何变化?为什么?(6分)[审题解题][我的答案] 知能转化演练1.[上海卷]丰富的海洋资源,多变的海洋环境,对人类生产、生活产生巨大的影响。当“拉尼娜”发生时,往往会出现的现象是( )A.热带太平洋东部暴雨频繁B.南美太平洋沿岸鱼类大量死亡C.东南亚地区持续干旱D.亚洲东部沿海台风次数增加[2023·天津重点中学模拟]2019年为厄尔尼诺年,厄尔尼诺是指赤道附近的信风减弱,使太平洋中东部的水温异常增温的现象。读“南太平洋赤道附近厄尔尼诺年和正常年份的海水垂直运动示意图”,完成2~3题。2.从图中可以看出( )A.正常年份太平洋东部海区气温较高B.正常年份澳大利亚东海岸气温较低C.厄尔尼诺年太平洋西部海区气流下沉D.厄尔尼诺年南美洲西部海区气流下沉3.在厄尔尼诺年,下列事件发生可能性较大的是( )A.南赤道暖流势力加强B.澳大利亚东部降水增多C.南美洲西部干旱区出现“绿洲”D.全球范围内冰川储存量增加第39课时 海—气相互作用考点一 海—气相互作用与全球水热平衡必备知识梳理一、1.物质 能量2.(1)凝结 降水 (2)水温3.(1)太阳辐射能 海洋表层 (2)水温二、1.大气环流 大洋环流2.(1)大气环流 (2)季风环流 (3)水热3.(1)水分 (2)①大洋环流 ②大气 大气环流关键能力突破[典题精研][典例1] 答案:(1)B (2)C知能转化演练答案:海洋水温高,向大气输送热量多;海—气间水分交换活跃;蒸发量大,海洋向大气输送水汽多;上升气流强烈,大气降水丰富。考点二 厄尔尼诺和拉尼娜现象必备知识梳理1.(1)升高 (2)较低 升高 (3)①减小 ②上升气流 洪涝 森林大火 ③气候异常2.(1)降低 (2)增大关键能力突破[典题精研][典例2] 答案:(1)箭头指向呈顺时针方向。(2)大气环流会减弱(或大气环流变得不稳定),因为其下垫面(洋面)东西部的热力差异减小(或产生变化);大洋西岸降水量会明显减少,因为这里的上升气流减弱,对流雨随之减少;大洋东岸降水量会明显增多,因为沿岸暖流的增湿作用以及这里的下沉气流减弱。知能转化演练1.解析:“拉尼娜”是指赤道太平洋东部和中部海面温度持续异常偏低的现象。“拉尼娜”发生时,热带太平洋东部持续干旱;“厄尔尼诺”的发生易导致南美太平洋沿岸鱼类大量死亡,“拉尼娜”的发生则有利于渔业发展;“拉尼娜”发生时,赤道太平洋西部多阴雨天气。答案:D2~3.解析:第2题,读图可知,正常年份大量暖海水向西流,太平洋东部海区气温较低,西部海区气温较高,A错误;正常年份澳大利亚东海岸气温较高,B错误;厄尔尼诺年太平洋西部海区气温较低,气流下沉,C正确;厄尔尼诺年南美洲西部海区异常增温,气流上升,D错误。第3题,在厄尔尼诺年,信风减弱,南赤道暖流势力减弱,A错误;信风减弱,澳大利亚东部降水减少,B错误;据图可以看出,厄尔尼诺年南美洲西部干旱区降水增加,干旱区出现“绿洲”,C正确;厄尔尼诺年,海洋热量释放更多,加上全球二氧化碳和其他温室气体的排放,全球温度上升,全球范围内冰川融化加快,冰川储存量减少,D错误。答案:2.C 3.C区域认知图示为我国近海海面年蒸发量的分布,在区域认知上,明确年蒸发量高值区的位置及原因综合思维结合图文材料和所学知识,从影响蒸发的因素角度进行综合分析。据图并结合我国近海洋流流向和性质可知,高值区所处海区有日本暖流流经,水温较高,蒸发旺盛;东海海域冬季受暖流影响,海水温度高,海气温差大,蒸发强烈区域气候变化引发灾害赤道附近太平洋东部秘鲁和智利沿海下沉气流减弱或消失,甚至出现________,降水增多________灾害赤道附近太平洋西部上升气流减弱或消失,干燥少雨旱灾或________角度尼尔尼诺现象拉尼娜现象秘鲁寒流减弱或消失增强太平洋水温东岸升高降低西岸降低升高影响气候太平洋东岸湿润多雨—诱发洪水更干旱太平洋西岸干燥少雨—诱发森林火灾更湿润角度厄尔尼诺现象拉尼娜现象台风台风次数减少台风次数增加夏季风夏季风减弱,北进速度减慢,南方洪涝,北方干旱夏季风增强,北进速度加快,南方干旱,北方洪涝气温冬季出现暖冬冬冷夏热
相关资料
更多

