(要点归纳+夯实基础练) 第一节 运动的描述-2023年高考物理一轮系统复习学思用
展开第一节 运动的描述
【要点归纳】
一、物体和质点
1.实际物体:都有一定的大小和形状,并且物体上各部分的运动情况一般情况下并不相同.质点是一个理想化的物理模型,尽管不是实际存在的物体,但它是实际物体的一种近似,是为了研究问题的方便而进行的科学抽象,它突出了事物的主要特征,抓住了主要因素,忽略了次要因素,使所研究的复杂问题得到了简化.
2.质点:用来代替物体的具有质量的点.
3.把物体看做质点的条件:如果忽略物体的大小和和等因素,不影响问题的研究时,就可以把物体看做是质点.
二、参考系
1.参考系的定义:要描述某一个物体的位置及其随时间的变化,首先要选定某个其他物体作为参考,假定这个“其他物体”不动,观察研究对象相对于这个“其他物体”的位置是否随时间变化,这个被用来作参考的物体,叫做参考系.
2.参考系的特点:
(1)同一个物体的运动,选择不同的参考系,得出的运动结果会有所不同.也就是说,物体的运动具有相对性。
(2)参考系的选取是任意的的,但应以观测方便和描述运动简单为原则,研究地面上物体的运动时,常选地面为参考系.
三、理想化模型与质点
1.理想化模型
(1)“理想化模型”是为了使研究的问题得以简化或研究问题方便而进行的一种科学的抽象,实际并不存在.
(2)“理想化模型”是以研究目的为出发点,突出问题的主要因素,忽略次要因素而建立的“物理模型”.
(3)“理想化模型”是在一定程度和范围内对客观存在的复杂事物的一种近似反映,是物理学中经常采用的一种研究方法.
2.对质点的认识
(1)质点是用来代替物体的有质量的点,其突出的特点是“具有质量”,但是质点没有大小、体积、形状,它与几何中的“点”有本质区别.
(2)质点是一种“理想化模型”.
(3)可将物体看做质点的几种情况:
四、选参考系的意义及原则
1.对运动和静止的理解
(1)对一个物体运动情况的描述,取决于所选的参考系,选取的参考系不同,对同一个物体运动的描述也不同.
例如,司机开着车行驶在高速公路上,以车为参考系,司机是静止的,以路面为参考系,司机是运动的.
(2)相对静止:如果两个物体运动的快慢相同,运动的方向也相同,我们就说这两个物体是相对静止的.
例如:肩并肩一起行走的两个人就是相对静止的.
(3)平时人们所说的静止的物体,都是指相对静止,绝对静止是没有的.
2.选择参考系的原则
(1)选取参考系一般应根据研究对象和研究对象所在的系统来决定.例如研究火车上物体的运动情况,一般选取火车作为参考系;研究地面上物体的运动时,常选取地面或相对地面静止的物体作为参考系.选择地面为参考系时,参考系常可以略去不提,如“汽车运动了”,就不必说成“汽车相对地面运动了”.
(2)参考系的选取可以是任意的.在实际问题中,参考系的选取以研究问题方便、对运动的描述尽可能简单为基本原则.
五、时刻和时间
1.时刻:时刻指的是某一瞬间,在时间坐标轴上用一个点表示.如“3秒末”、“4秒初”.
2.时间:时间间隔是两个时刻的间隔,也是时间坐标轴上两个不同的时刻之差,它是变化过程长短的一种量度,在时间坐标轴上用一段线段表示,物理学中简称时间.
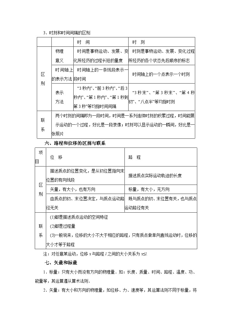
3.时刻和时间间隔的区别
|
| 时 间 | 时 刻 |
区 别 | 物理 意义 | 时间是事物运动、发展、变化所经历的过程长短的量度 | 时刻是事物运动、发展、变化过程所经历的各个状态先后顺序的标志 |
时间轴上的表示方法 | 时间轴上的一条线段表示一段时间 | 时间轴上的一个点表示一个时刻 | |
表示 方法 | “3秒内”、“前3秒内”、“后3秒内”、“第1秒内”、“第1秒到第3秒”等均指时间间隔 | “3秒末”、“第3秒末”、“第4秒初”、“八点半”等均指时刻 | |
联 系 | 两个时刻的间隔即为一段时间,时间是一系列连续时刻的积累过程,时间能展 示运动的一个过程,好比是一段录像;时刻可以显示运动的一瞬间,好比是一张照片 | ||
六、路程和位移的区别与联系
项目 | 位 移 | 路 程 |
区 别 | 描述质点的位置变化,是从初位置指向末位置的有向线段 | 描述质点实际运动轨迹的长度 |
矢量,有大小,也有方向 | 标量,有大小,无方向 | |
由质点的初、末位置决定,与质点运动路径无关 | 既与质点的初、末位置有关,也与质点运动路径有关 | |
联 系 | (1)都是描述质点运动的空间特征 (2)都是过程量 (3)一般说来,位移的大小不大于相应的路程,只有质点做单向直线运动时,位移的大小才等于路程 | |
注:对任意某运动,位移x与路程l之间的大小关系为x≤l.
七、矢量和标量
1.标量:只有大小而没有方向的物理量.如:长度、质量、时间、路程、温度、功、能量等,其运算遵从算术法则.
2.矢量:有大小和方向的物理量,如位移、力、速度等,其运算法则不同于标量,将在后面学习.
3.矢量的表示:
(1)矢量的图示:用带箭头的线段表示,线段的长短表示矢量的大小,箭头的指向表示矢量的方向.
(2)在同一直线上的矢量,可先建立直线坐标系,可以在数值前面加上正负号表示矢量的方向,正号表示与坐标系规定的正方向相同,负号则相反.
(3)矢量大小的比较要看其数值的绝对值大小,绝对值大的矢量大.
八、速度
1.定义:位移与发生这个位移所用时间的比值叫做速度.
2.定义式:v=.
3.物理意义:速度是描述物体运动快慢和运动方向的物理量.
4.单位:国际单位制中用米每秒(m/s或m·s-1)表示.常用单位:千米每小时(km/h或km·h-1)、厘米每秒(cm/s或cm·s-1).
5.方向:速度是矢量,既有大小,又有方向,速度的大小在数值上等于单位时间内物体位移的大小,速度的方向就是物体运动的方向.
6.匀速运动:若物体在运动过程中速度v保持不变,即物体做匀速直线运动,则物体在Δt时间内的位移Δx=vΔt.
九、平均速度和瞬时速度
1.平均速度:描述物体在时间间隔Δt内的平均运动的快慢和方向.
2.瞬时速度:物体在某时刻或某位置的速度,用来描述物体在某时刻的运动快慢和方向.
3.速率:瞬时速度的大小.
描述物体的运动快慢,只有大小没有方向.
十、对瞬时速度的理解
(1)瞬时速度精确反映了物体运动的快慢,瞬时速度简称速度,“速度”一词有时指平均速度,有时指瞬时速度,要根据上下文判断.
(2)瞬时速度对应的是某一瞬时,或者说某一时刻、某一位置,故说瞬时速度时必须指明是在哪个时刻(或在哪个位置)时的瞬时速度.
(3)方向性:速度与速率不同,速率只反映质点的运动快慢,而速度却反映质点运动的快慢和方向.
十一、平均速度和平均速率的区别与联系
| 平均速度 | 平均速率 | |
区别 | 定义 | 平均速度= | 平均速率= |
方向性 | 有方向,矢量 | 无方向,标量 | |
意义 | 粗略表征物体位置变化的快慢 | 粗略表征物体运动快慢 | |
联系 | 平均速度的大小一般不等于平均速率.当位移大小等于路程时,即物体做单向直线运动时,平均速率才等于平均速度大小 | ||
十二、加速度
1.物理意义:为了描述物体运动速度变化的快慢而引入的物理量.
2.定义:加速度是速度的变化量与发生这一变化所用时间的比值.
3.公式:a=.
4.在国际单位制中,加速度的单位是米每二次方秒,符号是m/s2或m·s-2.
5.加速度大小反映了物体速度变化的快慢,而非速度变化的大小.
十三、加速度方向与速度方向的关系
1.加速度是矢量,其方向总是与速度变化的方向相同,其中速度变化Δv=v2-v1.
2.a与v的方向关系:
(1)a和v同向―→
(2)a和v反向―→
【夯实基础练】
1.(2022·四川外国语学校一模)某同学乘车从家中到学校,总耗时11分钟,轨迹长度为6.4km,初、末位置的直线距离为5.7km,则该同学所乘车的平均速度大小为( )
A.9.7m/s B.5.2m/s C.8.6m/s D.5.8m/s
【解析】 该同学所乘车的平均速度大小为,故选C。
【答案】 C
2.(2022·上海市杨浦区一模)列车沿平直轨道向北匀速行驶,车厢光滑地板上有一个相对列车静止的物体,在列车刹车过程中,物体相对轨道 ( )
A.向北匀速运动 B.向南匀速运动
C.向北加速运动 D.向南加速运动
【解析】 根据牛顿第一定律,物体按惯性保持原来速度向前运动,在列车刹车过程中,物体相对轨道向北匀速运动,BCD错误,A正确。故选A。
【答案】 A
3.(2022·辽宁省大连市第一中学高三(上)期中联考)以下关于物理学研究方法的叙述正确的是( )
A.在探究加速度、力和质量三者之间的关系时,先保持质量不变研究加速度与力的关系,再保持力不变研究加速度与质量的关系,该探究运用了类比的方法
B.在推导匀变速直线运动位移公式时,把整个运动过程等分成很多小段,每一小段可近似看做匀速直线运动,然后把各小段的位移相加,这里运用了微元法
C.在不需要考虑物体本身的大小和形状时,用质点来代替物体的方法叫假设法
D.根据速度的定义式,当△t非常小时,就可以表示物体在t时刻的瞬时速度,该定义运用了微量放大的方法
【解析】 A.在探究加速度、力和质量三者之间的关系时,先保持质量不变研究加速度与力的关系,再保持力不变研究加速度与质量的关系,该探究运用了控制变量的方法,故错误;
B.在推导匀变速直线运动位移公式时,是把整个运动过程等分成很多小段,每一小段可近似看成匀速直线运动,然后把各小段的位移相加,这种研究方法叫微元法,故B正确;
C.在不需要考虑物体本身的大小和形状时,用质点来代替物体的方法叫做理想模型法,故C错误;
D.根据速度的定义式,当△t非常小时,就可以表示物体在t时刻的瞬时速度,该定义运用了极限思维法,故D错误。故选B。
【答案】 B
4.(2022·华南师范大学附属中学一模)如图所示,在东京奥运会的女子四人双桨赛艇决赛中,中国的四位姑娘强势夺金。在比赛过程中,有测量仪精确测量赛艇运动快慢,某个时刻,测量仪显示牌上显示中国队的速度为20.5km/h。则( )
A.显示牌上显示的速度为平均速度
B.求赛艇通过终点线的时间时,不可以将其视为质点
C.研究比赛中四个姑娘的划桨动作,可以将桨视为质点
D.赛艇全程的平均速度一定等于全程中点时刻的瞬时速度
【解析】 A.显示牌上显示的速度为瞬时速度,故A错误;
B.求赛艇通过终点线的时间时,赛艇的长度不可以忽略,不可以将其视为质点,故B正确;
C.研究比赛中四个姑娘的划桨动作,桨各部分运动的差异不可忽略,不可以将桨视为质点,故C错误;
D.赛艇不一定做匀变速直线运动,所以赛艇全程的平均速度不一定等于全程中点时刻的瞬时速度,故D错误。故选B。
【答案】 B
5.(2022·福建省莆田市高三(下)学期二检)2021年5月15日,“天问一号”火星探测器平稳着陆火星;5月22日10:40,“祝融号”火星车安全驶离着陆平台到达火星表面,开始巡视探测,至12月31日,“祝融号”火星车累计行驶突破1400m。下列叙述正确的是( )
A.“5月22日10:40”指的是时间
B.“1400m”指的是“祝融号”火星车的位移大小
C.从地球到火星,“祝融号”火星车的惯性发生改变
D.研究“祝融号”火星车在火星表面的运行轨迹时,可将其视为质点
【解析】 A.指的是时刻并非时间,A错误;
B.指的是路程大小并非位移大小,B错误;
C.惯性仅与质量有关,从地球到火星,火星车的惯性不发生改变,C错误;
D.在研究火星车在火星表面的运行轨迹时,火星车的大小和形状可以忽略不计,可以视为质点,D正确。故选D。
【答案】 D
6.关于速度、速度的变化量、加速度,正确的说法是( )
A.物体运动时速度的变化量越大,它的加速度一定越大
B.速度很大的物体,其加速度可以为零
C.某时刻物体速度为零,其加速度可能很大
D.加速度很大时,运动物体的速度一定很快变大
【解析】由a=可知,在Δv越大,但不知道Δt的大小时,无法确定加速度的大小,故A错;高速匀速飞行的战斗机,速度很大,但速度变化量为零,加速度为零,所以B对;炮筒中的炮弹,在火药刚刚燃烧的时刻,炮弹的速度为零,但加速度很大,所以C对;加速度很大,说明速度变化很快,速度可能很快变大,也可能很快变小,故D错。
【答案】BC
7.下列所说的速度中,哪个是平均速度( )
A.百米赛跑的运动员以9.5m/s的速度冲过终点线
B.返回地面的太空舱以8m/s的速度落入太平洋
C.由于堵车,在隧道内的车速仅为1.2m/s
D.子弹以800m/s的速度撞击在墙上
【解析】 A.百米赛跑的运动员以9.5m/s的速度冲过终点线,该速度为瞬时速度,A错误;B.返回地面的太空舱以8m/s的速度落入太平洋,该速度为瞬时速度,B错误;C.由于堵车,在隧道内的车速仅为1.2m/s,是平均速度,C正确;D.子弹以800m/s的速度撞击在墙上,该速度也为瞬时速度,D错误;故选:C。
【答案】 C
8.一个运动员在百米赛跑中,测得他在50 m处的瞬时速度是6 m/s,16 s末到达终点的瞬时速度是7.5 m/s,则全程内的平均速度大小为( )
A.6 m/s B.6.25 m/s
C.6.75 m/s D.7.5 m/s
【解析】 排除题目中的干扰因素,百米比赛为直道,其位移为100米,所以平均速度为:===6.25m/s,故B正确ACD错误.
【答案】 B
9.甲、乙两个物体在同一直线上沿正方向运动,a甲=4 m/s2,a乙=-4 m/s2,那么对甲、乙两物体判断正确的是( )
A.甲的加速度大小大于乙的加速度大小
B.甲做加速直线运动,乙做减速直线运动
C.甲的速度比乙的速度变化快
D.甲、乙在相等时间内速度变化可能相同
【解析】 加速度的正负表示方向,不表示大小,可知甲乙的加速度相等,故A错误.甲的速度方向与加速度方向相同,甲做加速运动,乙的速度方向与加速度方向相反,乙做减速运动,故B正确.甲乙的加速度相等,则速度变化快慢相同,故C错误.甲乙的加速度大小相等,则相等时间内速度变化量大小相等,方向不同,故D错误.故选B.
【答案】B
10.如图所示是汽车的速度计,某同学在汽车中观察速度计指针位置的变化。开始时指针指示在如图(甲)所示的位置,经过8s后指针指示在如图(乙)所示的位置,若汽车做匀变速直线运动,那么它的加速度约为( )
A.0.6m/s2 B.1.4m/s2 C.11m/s2 D.5.0m/s2
【解析】 由甲图知,初速度为20km/h,图乙可知,末速度为60km/h,根据加速度的定义a=;将速度换成国际单位后,代入上式,可得a≈1.4 m/s2;因此B正确,ACD错误。故选B。
【答案】 B
11.小明周末到公园坐摩天轮(如图所示),已知该轮直径为80m,经过20min转动一周后,小明落地,则小明在摩天轮上的平均速度为( )
A.0.2 m/s B.4 m/s C.0 D.非直线运动,不能确定
【解析】 平均速度是指位移和所用时间的比值,与直线运动或曲线运动无关.小明在摩天轮上转动一周,总位移为零,故其平均速度为零,C正确.
【答案】 C
12.在土耳其伊斯坦布尔举行的机器人世界杯赛上.中同科大“蓝鹰”队获得仿真2D组冠军和服务机器人组亚军.改写了我国服务机器人从未进人世界前5的纪录.标志着我国在该领域的研究取得了重要进展。现要执行一项任务.给机器人设定了如下动作程序:机器人在平面内.由点(0,0)出发.沿直线运动到点(3,1).然后又由点(3,1 )沿直线运动到点(1,4).然后又由点(1.4)沿直线运动到点(5,5).然后又由点(5.5)沿直线运动到点(2.2).该个过程中机器人所用时间是s.则( )
A.机器人的运动轨迹是一条直线 B.机器人不会两次通过同一点
C.整个过程中机器人的位移大小为m D.整个过程中机器人的平均速率为1m/s
【解析】 坐标系的横轴作为x轴。纵轴作为y轴。根据描点法先作出题中给定的几个坐标位置,然后用直线连接相邻两个位置,即得物体的运动轨迹,如答图所示。机器人的运动轨迹不是一条直线,机器人会两次通过同一点,选项A、B错误;起点在坐标原点,终点在(2,2),位移大小是这两点连线的长,故位移大小为,选项C正确。整个过程中机器人的平均速度大小为1m/s,选项D错误。
【答案】 C
13.(2022·浙江杭州市高三(下)二模)2022年1月6日,经过47分钟的协调配合,中国科学家们成功利用空间站机械臂抓取天舟二号货运飞船,并转移飞船使之再次和核心舱完成对接。下列说法正确的是( )
A.“47分钟”为时刻
B.转移飞船时飞船可以被看做质点
C.转移飞船时飞船上各部分速度相同
D.对接过程中空间站所受重力不为零
【解析】 A.“47分钟”为时间间隔,故A错误;
B.转移飞船时要考虑飞船的大小和形状,则飞船不能看做质点,故B错误;
C.转移飞船时,飞船在做圆周运动,各部分速度方向不同,则速度不同,故C错误;
D.对接过程中空间站所受万有引力视为重力,则重力不为零,故D正确。故选D。
【答案】 D
14.火车在甲、乙两站之间匀速行驶,一位乘客根据铁路旁电杆的标号观察火车的运动情况.在5 min时间里,他看见电杆的标号从100增到200.如果已知两根电杆之间的距离是50 m,甲、乙两站相距x=72 km,那么火车从甲站到乙站需要多少时间?
【解析】 甲、乙两站间的距离为x=72 km=7.2×104 m.
5 min内行进位移为x′=100×50 m=5 000 m,
故平均速度== m/s= m/s
从甲站到乙站所需时间t===4 320 s=1.2 h.
【答案】 4 320 s或1.2 h
15.一位汽车旅游爱好者打算到某风景区去观光,出发地和目的地之间是一条近似于直线的公路,他原计划全程平均速度要达到40 km/h,若这位旅游爱好者开出1/3路程之后发现他的平均速度仅有20 km/h,那么他能否完成全程平均速度为40 km/h的计划呢?若能完成,要求他在后的路程里开车的速度应达多少?
【解析】设后路程上的平均速度为v,总路程为x
在前x/3里用时:t1=
在后2x/3里用时:t2= 所以全程的平均速度为:=40 km/h
解得v=80 km/h由结果可知,这位旅行者能完成他的计划,他在后2x/3的路程里,速度应达80 km/h.
【答案】 80 km/h
16.如图所示,弹丸和足球的初速度均为v1=10 m/s,方向水平向右.设它们与木板作用的时间都是0.1 s,那么:
(1)子弹击穿木板后速度大小变为7 m/s,方向不变,求弹丸击穿木板时的加速度大小及方向;
(2)足球与木板作用后反向弹回的速度大小为7 m/s,求足球与木板碰撞反弹时的加速度大小及方向.
【解析】 (1)设弹丸初速度方向为正方向,则知弹丸的初速度为v1=10 m/s,末速度为v2=7 m/s,根据加速度的定义知,此过程中弹丸的加速度a1== m/s2=-30 m/s2,负号表示加速度的方向与初速度的方向相反.
(2)设足球初速度方向为正方向,则知足球的初速度为v1=10 m/s,末速度为v2′=-7 m/s,根据加速度的定义知,此过程中足球的加速度a2== m/s2=-170 m/s2,负号表示加速度的方向与初速度的方向相反.
【答案】 (1)30 m/s2 方向与初速度方向相反 (2)170 m/s2 方向与初速度方向相反
(要点归纳+夯实基础练) 第一节 牛顿三定律的理解-2023年高考物理一轮系统复习学思用: 这是一份(要点归纳+夯实基础练) 第一节 牛顿三定律的理解-2023年高考物理一轮系统复习学思用,共12页。
(要点归纳+夯实基础练) 第一节 机械振动-2023年高考物理一轮系统复习学思用: 这是一份(要点归纳+夯实基础练) 第一节 机械振动-2023年高考物理一轮系统复习学思用,共10页。
(要点归纳+夯实基础练) 第一节 光的折射与全反射-2023年高考物理一轮系统复习学思用: 这是一份(要点归纳+夯实基础练) 第一节 光的折射与全反射-2023年高考物理一轮系统复习学思用,共28页。

