高中人教版 (2019)6 光的偏振 激光优秀课时训练
展开第06讲 光的偏振 激光
目标导航
课程标准
课标解读
1.观察振动中的偏振现象,知道只有横波才有偏振现象.
2.了解激光的特性和应用,用激光观察全息照片.
1.通过实验,认识振动中的偏振现象,知道只有横波有偏振现象.
2.知道偏振光和自然光的区别,能运用偏振知识来解释生活中一些常见的光学现象.
3.了解激光的特点及其应用.
4.知道日常见到的光多数是偏振光,了解偏振光在生产生活中的一些应用.
知识精讲
知识点01 光的偏振
1.偏振现象
(1)自然光:由太阳、电灯等普通光源发出的光,它包含着在垂直于传播方向上沿一切方向振动的光,而且沿各个方向振动的光波的强度都相同,这样的光叫作自然光.
(2)偏振光:自然光垂直透过某一偏振片后,其振动方向沿着偏振片的透振方向,即在垂直于传播方向的平面上,只沿着某一特定方向振动,这样的光称为偏振光.自然光在玻璃、水面、木质桌面等表面的反射光和折射光都是偏振光,入射角变化时偏振的程度也有所变化.
(3)只有横波才有偏振现象.
2.偏振现象在生产生活中的应用
(1)摄影中应用偏振光:为了消除反射光的影响,在镜头前安装一片偏振片,让它的透射方向与反射光的偏振方向垂直,阻挡了反射光进入镜头.
(2)电子表的液晶显示屏:在两块透振方向互相垂直的偏振片当中插进一个液晶盒,液晶具有各向异性的属性,特别是对偏振光经过液晶时,其振动方向会旋转90°,利用这种特性控制光通过或不通过,从而显示数字的形状.
【即学即练1】纵波不可能产生的现象是( )
A.偏振现象 B.反射现象
C.折射现象 D.衍射现象
【解析】 反射、折射和衍射都是波的特征,所以横波、纵波都能产生这些现象,但只有横波能产生偏振现象,纵波不能,所以A正确.
【答案】 A
【即学即练2】在拍摄日落水面下的景物时,应在照相机镜头前装一个偏振片,其目的是( )
A.减弱反射光,从而使景物的像清晰
B.增强反射光,从而使景物的像清晰
C.增强透射光,从而使景物的像清晰
D.减弱透射光,从而使景物的像清晰
【解析】 由于反射光的干扰,景物的像常常比较模糊,装上偏振片的目的是减弱反射光,所以偏振片的透振方向应与反射光的振动方向垂直,不能增强透射光.故选项A正确.
【答案】 A
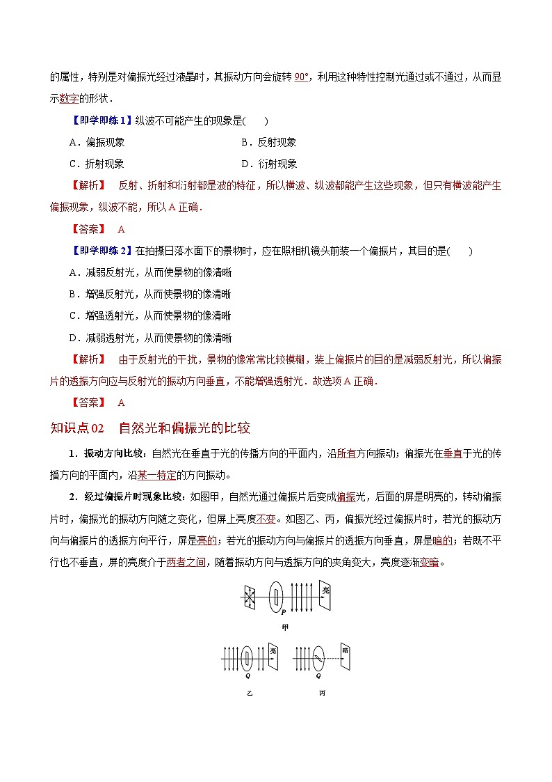
知识点02 自然光和偏振光的比较
1.振动方向比较:自然光在垂直于光的传播方向的平面内,沿所有方向振动;偏振光在垂直于光的传播方向的平面内,沿某一特定的方向振动。
2.经过偏振片时现象比较:如图甲,自然光通过偏振片后变成偏振光,后面的屏是明亮的,转动偏振片时,偏振光的振动方向随之变化,但屏上亮度不变。如图乙、丙,偏振光经过偏振片时,若光的振动方向与偏振片的透振方向平行,屏是亮的;若光的振动方向与偏振片的透振方向垂直,屏是暗的;若既不平行也不垂直,屏的亮度介于两者之间,随着振动方向与透振方向的夹角变大,亮度逐渐变暗。
3.自然光、偏振光产生方式的比较:太阳、电灯等直接发出的光是自然光;自然光经偏振片后都是偏振光,自然光射到两种介质的交界面上,使反射光和折射光之间的夹角恰好是90°,反射光和折射光都是偏振光,且偏振方向相互垂直。
【即学即练3】关于自然光和偏振光,下列观点正确的是( )
A.自然光能产生干涉和衍射现象,而偏振光却不能
B.只有自然光透过偏振片才能获得偏振光
C.自然光只能是白色光,而偏振光不能是白色光
D.自然光和偏振光都能使感光底片感光
【解析】 自然光和偏振光都能发生干涉、衍射现象,A错误;
除了从太阳、电灯等光源直接发出的光以外,我们通常看到的绝大部分光,都是不同程度的偏振光,B错误;
光的颜色由光的频率决定,与光的振动方向无关,C错误;
自然光和偏振光都具有能量,都能使感光底片感光,D正确。
【答案】 D
知识点03 激光
1.激光的产生:激光是原子受激发辐射产生的光,发光的方向、频率、偏振方向均相同,两列相同激光相遇可以发生干涉.
2.激光的特点:
(1)激光是人工产生的相干光,其单色性好,相干性好.
激光的频率单一,相干性非常好,颜色特别纯.用激光做衍射、干涉实验,效果很好.
(2)激光的平行度好.从激光器发出的激光具有极好的平行性,几乎是一束方向不变、发散角很小的平行光.传播几千米后,激光斑扩展范围不过几厘米,而探照灯的光束能扩展到几十米范围.
(3)亮度高.激光可以在很小的空间和很短的时间内集中很大的能量.
3.激光的应用:
光纤通信;激光测距;激光读写;激光加工;激光手术(亦称光刀手术);激光武器;可控聚变反应中的应用.
【即学即练4】(多选)准分子激光器利用氩气和氟气的混合物产生激光刀,可用于进行近视眼的治疗.用这样的激光刀对近视眼进行手术,手术时间短、效果好、无痛苦.关于这个治疗,以下说法中正确的是( )
A.近视眼是物体成像在眼球中的视网膜的前面,使人不能看清物体
B.激光具有很好的方向性,用激光刀可以在非常小的面积上对眼睛进行手术
C.激光治疗近视眼手术是对视网膜进行修复
D.激光治疗近视眼手术是对角膜进行切削
【解析】 激光手术是物理技术用于临床医学的最新成果.人的眼睛是一个光学成像系统,角膜和晶状体相当于一个凸透镜,物体通过凸透镜成像在视网膜上,人就能看清楚物体.当角膜和晶状体组成的这个凸透镜的焦距比较小,物体成像在视网膜的前面时,人就不能看清物体,这就是近视眼,A对;
激光具有很好的方向性,用激光刀可以在非常小的面积上对眼睛进行手术,B对;
激光手术不是修复视网膜,而是对角膜进行切削,改变角膜的形状,使眼球中的凸透镜的焦距适当变大,物体经过角膜和晶状体后成像在视网膜上,C错,D对.
【答案】 ABD
能力拓展
考法01 自然光和偏振光
【典例1】(多选)关于自然光和偏振光,以下说法正确的是( )
A.自然光包含着在垂直于传播方向上沿一切方向振动的光,但是沿各个方向振动的光波的强度可以不相同
B.偏振光是在垂直于传播方向上,只沿着某一特定方向振动的光
C.自然光透过一个偏振片后就成为偏振光,偏振光经过一个偏振片后又还原为自然光
D.太阳、电灯等普通光源发出的光都是自然光
【解析】 按自然光和偏振光的定义,自然光包含着在垂直于传播方向上沿一切方向振动的光,而且沿各个方向振动的光波的强度相同,而偏振光是在垂直于传播方向上,只沿某一特定方向振动的光,A错误,B正确;
太阳、电灯等普通光源发出的光都是自然光,自然光经过一个偏振片时,只有振动方向平行于偏振片透振方向的光才能完全通过偏振片,故自然光透过一个偏振片后变成偏振光,但偏振光再通过一个偏振片时,当偏振片的透振方向与偏振光的振动方向平行时,能通过偏振片,但仍然是偏振光,不是自然光,当透振方向与光振动方向垂直时,偏振光不能透过偏振片,故C错误,D正确。
【答案】 BD
考法02 偏振光的获取
【典例2】(多选)如图所示,a是一偏振片,a的透振方向为竖直方向.下列四种入射光束哪几种照射a时能在a的另一侧观察到透射光( )
A.太阳光
B.沿竖直方向振动的光
C.沿水平方向振动的光
D.沿与竖直方向成45°角振动的光
【解析】 根据光的偏振知识,只要光的振动方向不与偏振片的透振方向垂直,光都能通过偏振片.当光的振动方向与偏振片的透振方向相同时,透射光最强,当二者垂直时,光完全不能透过.当二者间的夹角在0°~90°逐渐增加时,透射光逐渐减弱.太阳光、沿竖直方向振动的光、沿与竖直方向成45°角振动的光均能通过偏振片.
【答案】 ABD
【归纳总结】获取偏振光的方法
(1)让自然光通过一块偏振片.
(2)让自然光射到两种介质的交界面上,使反射光与折射光垂直时,反射光就是偏振光.
(3)让自然光射到两种介质的交界面上,当反射光与折射光垂直时,折射光经过多次折射以后就是偏振光.
考法03 偏振光的理解
【典例3】(多选)在垂直于太阳光的传播方向前后放置两个偏振片P和Q.在Q的后边放上光屏,以下说法正确的是( )
A.Q不动,旋转偏振片P,屏上光的亮度不变
B.Q不动,旋转偏振片P,屏上光的亮度时强时弱
C.P不动,旋转偏振片Q,屏上光的亮度不变
D.P不动,旋转偏振片Q,屏上光的亮度时强时弱
【解析】 P是起偏器,它的作用是把太阳光(自然光)转变为偏振光,该偏振光的振动方向与P的透振方向一致,所以当Q与P的透振方向平行时,通过Q的光强最大;当Q与P的透振方向垂直时,通过Q的光强最小,即无论旋转P或Q,屏上的光强都是时强时弱.
【答案】 BD
题组A 基础过关练
1.下列说法正确的是( )
A.两支铅笔靠在一起,自然光从笔缝中通过后就成了偏振光
B.偏振光可以是横波,也可以是纵波
C.因为激光的方向性好,所以激光不能发生衍射现象
D.激光可以像刀子一样切除肿瘤
【解析】 两支普通铅笔靠在一起,中间的缝远远地大于光的波长,因此,光从中通过时不会成为偏振光;光是横波,偏振光也是横波;激光也是光,因此激光就具有光波的特性,能够发生衍射现象;激光有很多用途,其中可用来做手术,切除肿瘤。
【答案】 D
2.(多选)关于应用激光的事例中,下列说法正确的是 ( )
A.激光平行度好可以用于测距
B.激光能量十分集中,为治疗近视眼而研制的“激光刀”就利用了这个特点,优点是有效地减少了细菌的感染
C.激光的亮度高,可以用于城市广场照明
D.激光的相干性好,可用于双缝干涉实验
【解析】 激光平行度好,即使传播了很远的距离之后,它仍保持一定的强度,此特点可用于激光测距,A正确;
激光的亮度高,能量十分集中,可应用于金属的加工、激光医疗、激光美容、激光武器等,B正确;
激光具有很好的相干性,可应用于双缝干涉实验、全息照相等,D正确;
激光亮度高,但是是单色的,因此不能用于广场照明,所以C错误。
【答案】 ABD
3.关于激光的应用问题,下列说法中正确的是( )
A.光纤通信是应用激光平行度非常好的特点对信号进行调制,使其在光导纤维中进行传递信息
B.计算机内“磁头”读出光盘上记录的信息是应用了激光有相干性的特点来进行的
C.医学中用激光作“光刀”来切除肿瘤是应用了激光亮度高的特点
D.“激光测距雷达”利用激光测量很远目标的距离是应用了激光亮度高的特点
【解析】 由激光的特点及应用可知光纤通信主要利用激光的相干性,A项错误.
计算机内的“磁头”读出光盘上的信息主要应用了激光的平行性好,选项B错误.
医疗中的激光“光刀”利用了激光的高亮度的特点,C项正确.
激光测距利用的是激光的平行性D项错误.
【答案】 C
4.在拍摄日落时分水面下的景物时,在照相机镜头前装一个偏振片,其目的是( )
A.减弱反射光,从而使景物的像清晰
B.增强反射光,从而使景物的像清晰
C.增强透射光,从而使景物的像清晰
D.减弱透射光,从而使景物的像清晰
【解析】 让偏振片的透振方向与反射光的偏振方向垂直,减弱进入镜头的反射光,使水下景物的像清晰。
【答案】 A
5.(2020-2021学年北京市101中学高二(下)期末)下列说法中正确的是( )
A.用光导纤维束传送图像信息,这其中应用到了光的全反射现象
B.通过两支夹紧的笔杆间缝隙看发白光的灯丝能观察到彩色条纹,这是光的偏振现象
C.白光经过三棱镜得到彩色图样是光的干涉现象
D.用标准平面检查光学平面的平整程度是利用光的衍射现象
【解析】 A.用光导纤维束传送图像信息是利用光在纤维中不停地发生全反射而进行传递信息的,故A正确;
B.通过两支夹紧的笔杆间缝隙看发白光的灯丝能观察到彩色条纹,这是光的衍射现象,故B错误;
C.白光通过三棱镜形成彩色光带,是光的色散现象,不属于干涉现象,故C错误;
D.用透明的标准平面样板检查光学平面的平整程度是利用光的干涉现象,故D错误。故选A。
【答案】 A
6.在信息技术迅猛发展的今天,光盘是存储信息的一种重要媒介.光盘上的信息通常是通过激光束来读取的.若激光束不是垂直投射到盘面上,则光线在通过透明介质层时会发生偏折而改变行进的方向,如图所示.下列说法中正确的是( )
A.图中光束①是红光,光束②是蓝光
B.在光盘的透明介质层中,光束①比光束②传播速度更快
C.若光束①②先后通过同一单缝衍射装置,光束①的中央亮纹比光束②的窄
D.若光束①②先后通过同一双缝干涉装置,光束①的条纹宽度比光束②的宽
【解析】 由题图可知,光束①的折射率大于光束②的折射率,即n1>n2,而n红<n蓝,A错;
由v=得,B错;
折射率大的光束波长小,在单缝衍射、双缝干涉实验中的条纹宽度要小,C对、D错.
【答案】 C
7.如图所示,P是一偏振片,P的透振方向(用带有箭头的实线表示)为竖直方向。一光束射向P,该光束的振动方向与P的透振方向成45°角(用带有箭头的虚线表示)。顺时针旋转P半周,从另一侧观察到光束的亮度变化情况是( )
A.先变亮,再变暗
B.先变亮,然后变暗,再变亮
C.先变暗,再变亮
D.先变暗,然后变亮,再变暗
【解析】 一光束射向P,该光束的振动方向与P的透振方向成45°角,在顺时针旋转P半周过程中,光束振动方向与P的透振方向先由夹角为45°转到垂直,再由垂直转到平行,最后由平行转至夹角又为45°,则从另一侧观察到光束的亮度先变暗,然后变亮,再变暗,故A、B、C错误,D正确。
【答案】 D
8.(多选)当以入射光线为轴转动偏振片时,观察电灯、烛焰、月球、反光的黑板,看到的现象有何不同( )
A.观察电灯和烛焰时,透射光的强弱随偏振片的旋转而变化
B.观察电灯和烛焰时,透射光的强弱不随偏振片的旋转而变化
C.观察月球和反光的黑板时,透射光的强弱不随偏振片的旋转而变化
D.观察月球和反光的黑板时,透射光的强弱随偏振片的旋转而变化
【解析】 通过一块偏振片去观察电灯、烛焰时,透射光的强弱不随偏振片的旋转而变化。因为灯光、烛光都是自然光,沿各个方向振动的光的强度相同,因此当偏振片旋转时,透射出来的光波的振动方向虽然改变了(肉眼对此不能察觉),但光的强弱没有改变。月球和黑板反射的光已经是偏振光,它们通过偏振片透射过来的光线和强弱都会随偏振片的旋转发生周期性的变化。故B、D正确,A、C错误。
【答案】 BD
9.应用激光平行性好的特点,可以精确地测量距离。对准目标发射一个极短的激光脉冲,测量发射脉冲与收到的反射脉冲的时间间隔,就可求出激光器到目标的距离。若在地球上向月球发射一个激光脉冲,测得从发射到收到反射脉冲所用的时间为2.56 s,则月球到地球的距离大约是多少千米?
【解析】 真空中光速c=3.0×108 m/s,从发射脉冲到收到反射脉冲所用的时间中激光所行路程是月、地距离的2倍。从发射脉冲到收到反射脉冲所用的时间为2.56 s,则月球到地球的距离大约为s=ct=×3.0×108×2.56 m=3.84×105 km。
【答案】 3.84×105 km
10.一束光由真空入射到平面玻璃上,当其折射角为30°时,反射光恰好发生完全偏振(反射光线与折射光线垂直),由此可以计算出玻璃的折射率是多少?此时的入射角称为起偏角,也叫布儒斯特角,试求折射率为n的介质的布儒斯特角的通用表达式。
【解析】 光由真空进入玻璃,光路图如图所示,根据折射定律可得n=,
而θ1+θ2=90°
所以n==tanθ1
由题意知θ2=30°,n=tanθ1=
所求的布儒斯特角为θ1,
可得表达式为θ1=arctann。
【答案】 θ1=arctann
题组B 能力提升练
1.两个偏振片紧靠在一起,将它们放在一盏灯的前面以至没有光通过.如果将其中的一片旋转180°,在旋转过程中,将会产生下述的哪一种现象( )
A.透过偏振片的光强先增强,然后又减少到零
B.透过偏振片的光强先增强,然后减少到非零的最小值
C.透过偏振片的光强在整个过程中都增强
D.透过偏振片的光强先增强,再减弱,然后又增强
【解析】 起偏器和检偏器的透振方向垂直时,没有光通过;透振方向平行时,光强度达到最大.当其中一个偏振片转动180°的过程中,两偏振片的透振方向由垂直到平行再到垂直,所以通过的光先增强,又减小到零,所以正确选项为A.
【答案】 A
2.(2020-2021学年天津市第一中学高二(下)期末)以下关于如图光学知识的叙述中,不正确的是( )
A.甲图是著名的泊松亮斑图案,这是光波的衍射现象
B.乙图中的彩虹是不同色光在水滴中折射率不同造成的
C.丙图的照相机镜头上涂有一层增透膜,增透膜利用了光的偏振原理
D.丁图是医学上的内窥镜,其核心部件光导纤维能传输光信号,是利用光的全反射
【解析】 A.甲图是著名的泊松亮斑图案,这是光波的衍射现象,A正确,不符合题意;
B.乙图中的彩虹是不同色光在水滴中折射率不同,从而导致偏折程度不同,形成色散现象,B正确,不符合题意;
C.丙图的照相机镜头上涂有一层增透膜,增透膜利用了光的干涉,将反射光减弱,从而增强透射光,C错误,符合题意;
D.丁图是医学上的内窥镜,其核心部件光导纤维能传输光信号,是利用光的全反射,D正确,不符合题意。故选C。
【答案】 C
3.(多选)如图所示,电灯S发出的光先后经过偏振片A和B,人眼在P处迎着入射光方向,看不到光亮,则( )
A.图中a光为偏振光
B.图中b光为偏振光
C.以SP为轴将B转过180°后,在P处将看到光亮
D.以SP为轴将B转过90°后,在P处将看到光亮
【解析】 自然光沿各个方向发散是均匀分布的,通过偏振片后,透射光是只有沿着某一特定方向振动的光.从电灯直接发出的光为自然光,则A项错;
它通过A偏振片后,即变为偏振光,则B项对;
设通过A的光沿竖直方向振动,若B偏振片只能通过沿水平方向振动的偏振光,则P点无光亮,将B转过180°时,P处仍无光亮,即C项错;
若将B转过90°,则该偏振片将变为能通过竖直方向上振动的光,则偏振光能通过B,即在P处有光亮,D项对.
【答案】 BD
4.如图所示,让太阳光通过M上的小孔S后照射到M右方的一偏振片P上,P的右侧再放一光屏Q,现使P绕着平行于光传播方向的轴匀速转动一周,则关于光屏Q上的亮度变化情况,下列说法中正确的是( )
A.只有当偏振片转到某一适当位置时光屏被照亮,其他位置时光屏上无亮光
B.光屏上亮、暗交替变化
C.光屏上亮度不变
D.光屏上只有一条亮线随偏振片转动而转动
【解析】 因为太阳光为自然光,自然光沿各个方向振动的光的强度都相同,故光屏Q上的亮度不变,故选C。
【答案】 C
5.夜晚,汽车前灯发出的强光将迎面驶来的汽车司机照得睁不开眼,严重影响行车安全(如图)。若考虑将汽车前灯玻璃改用偏振玻璃,使射出的灯光变为偏振光;同时汽车前窗玻璃也采用偏振玻璃,其透振方向正好与灯光的振动方向垂直,但还要能看清自己车灯发出的光所照亮的物体。假设所有的汽车前窗玻璃和前灯玻璃均按同一要求设置,如下措施中可行的是( )
A.前窗玻璃的透振方向是竖直的,车灯玻璃的透振方向是水平的
B.前窗玻璃的透振方向是竖直的,车灯玻璃的透振方向是竖直的
C.前窗玻璃的透振方向是斜向右上45°,车灯玻璃的透振方向是斜向左上45°
D.前窗玻璃和车灯玻璃的透振方向都是斜向右上45°
【解析】 此题要求自己车灯发出的光经对面车窗反射后仍能进入自己眼中,而对面车灯发出的光不能进入自己的眼中。若前窗的透振方向竖直、车灯玻璃的透振方向水平,从车灯发出的光照射到物体上反射回的光线将不能透过窗玻璃,司机面前将是一片漆黑,所以A错误;
若前窗玻璃与车灯玻璃透振方向均竖直,则对面车灯的光仍能照射得司机睁不开眼,B错误;
若前窗玻璃的透振方向是斜向右上45°,车灯玻璃的透振方向是斜向左上45°,则车灯发出的光经物体反射后无法透射进本车窗内,却可以透射进对面车内,C错误,故D正确。
【答案】 D
6.如图所示,白炽灯的右侧依次放置偏振片P和Q,A点位于P、Q之间,B点位于Q右侧,旋转偏振片P,A、B两点光的强度变化情况是( )
A.A、B均不变 B.A、B均有变化
C.A不变,B有变化 D.A有变化,B不变
【解析】 旋转偏振片P,A处得到的是强度始终相同的偏振光,偏振光再经过偏振片Q,在B处的光强随着P的转动而变化,当Q的透振方向与经过P的偏振光的振动方向垂直时,B处的光强最弱,C正确。
【答案】 C
7.(多选)电子表的显示屏利用了液晶的旋光性,当液晶上不加电压时,偏振光通过液晶时偏振方向会被旋转90°,这就是液晶的旋光性;如果在液晶上加上电压,则旋光性消失。有一种电子表的显示屏是透明的,而在显示数字的笔画处不透光,则关于该显示屏,下列说法正确的是( )
A.上下两个偏振片的透振方向互相垂直
B.上下两个偏振片的透振方向互相平行
C.笔画处为透明电极,因此加上电压时变为不透明的
D.笔画处没有电极,其余部分为透明电极
【解析】 电子表的显示屏是透明的,假设光从下向上传播,光线通过下偏振片时成为偏振光,如果不加电压,偏振光通过液晶时偏振方向旋转90°,此时光线能透过上偏振片,可知上偏振片的透振方向应与此时偏振光的偏振方向相同,即与下偏振片的透振方向垂直,A正确,B错误;组成数字的笔画处有时透明,有时不透明,可知笔画处为透明电极,当加上电压时液晶旋光性消失,变为不透明的,C正确,D错误。
【答案】 AC
8.(多选)鉴别奶粉的质量,奶粉的碳水化合物(糖)的含量是一个重要指标,可以用“旋光法”来测量糖溶液的浓度,从而鉴定含糖量.偏振光通过糖的水溶液后,偏振方向会相对于传播方向向左或向右旋转一个角度α,这一角度α称为“旋光度”,α的值只与糖溶液的浓度有关,将α的测量值与标准值相比较,就能确定被测样品的含糖量了.如图所示,S是自然光源,A、B是偏振片,转动B,使到达O处的光最强,然后将被测样品P置于A、B之间,则下列说法中正确的是( )
A.到达O处光的强度会明显减弱
B.到达O处光的强度不会明显减弱
C.将偏振片B转动一个角度,使得O处光的强度仍为最大,偏振处B转过的角度等于α
D.将偏振片A转动一个角度,使得O处光的强度仍为最大,偏振片A转过的角度等于α
【解析】 自然光通过偏振片后得到垂直于光的传播方向与偏振片的透振方向平行的偏振光,该偏振光经被测样品后,其偏振方向发生了偏转,即相对于光的传播方向向左或向右旋转一个角度α,到达B的光的偏振方向与B的透振方向不完全一致,故O处光的强度会明显减弱,故A项正确,B项错误;
若将A或B转动一个角度,使得O处光的强度仍为最大,说明它们转过的角度等于α,故C、D都正确.
【答案】 ACD
9.如图所示,电灯S发出的光先后经过偏振片A和B,人眼在P处迎着入射光方向,看不到光亮,则图中a光为________光.图中b光为________光.以SP为轴将B转过180°后,在P处________(选填“能”或“不能”)看到光亮,以SP为轴将B转过90°后,在P处________(选填“能”或“不能”)看到光亮.
【解析】 自然光沿各个方向发散,是典型的非偏振光,通过偏振片后,透射光是只沿着某一特定方向振动的光,即偏振光,从电灯直接发出的光为自然光,故a光为自然光,它通过偏振片A后,即变为偏振光,故b光为偏振光.设通过A的光沿竖直方向振动,而人眼在P处逆着入射光方向看不到光亮,说明B偏振片的透振方向为水平方向.将B转过180°后,P处仍无光亮,若将B转过90°,则该偏振片的透振方向变为竖直方向,则偏振光能通过B,即在P处有光亮.
【答案】 自然 偏振 不能 能
10.激光液面控制仪的原理是:固定的一束激光AO以入射角θ照射到液面上,反射光OB射到水平的光屏上,屏上用光电管将光信号转变成电信号,如图所示。如发现光点向右移动Δs的距离到达B′,则液面是升高了还是降低了?变化了多少?
【解析】 变化前后的光路图如图,由图知光点右移时液面下降,由几何知识知:ODB′B为平行四边形,△OCD为等腰三角形,CE为其高,在△OCD中可解得:液面下降Δh=·cotθ。
【答案】 降低 cotθ
11.实验证明让一束太阳光入射到平静的水面上,如果入射角合适,其反射光线和折射光线是互相垂直的,且偏振方向也是互相垂直的偏振光。已知水的折射率为,求这一入射角为多少?
【解析】 设入射角为θ1,折射角为θ2,反射角为θ1′,如图所示。
由光的反射定律知θ1=θ1′,
根据光的折射率得n=
根据题设条件θ1+θ2=90°,sin θ2=sin(90°-θ1)=cos θ1,
则有n==tan θ1,解得θ1=53°。
【答案】 53°
题组C 培优拔尖练
1.如图所示是一种利用光纤温度传感器测量温度的装置,一束偏振光射入光纤,由于温度的变化,光纤的长度、芯径、折射率发生变化,从而使偏振光的振动方向发生变化,光接收器接收的光强度就会变化。设起偏振器和检偏振器透振方向相同,关于这种温度计的工作原理,正确的说法是( )
A.到达检偏振器的光的振动方向变化越小,光接收器所接收的光强度就会越小,表示温度变化越大
B.到达检偏振器的光的振动方向变化越大,光接收器所接收的光强度就会越小,表示温度变化越大
C.到达检偏振器的光的振动方向变化越小,光接收器所接收的光强度就会越小,表示温度变化越小
D.到达检偏振器的光的振动方向变化越大,光接收器所接收的光强度就会越小,表示温度变化越小
【解析】 根据题意知,温度变化越大,光通过光纤时振动方向变化越大,由于起偏振器和检偏振器的透振方向是相同的,所以光从光纤中通过时振动方向变化越大,透过检偏振器的光强度就会越小,光接收器接收的光强度也就会越小,因此B正确,A错误;同理,C、D错误。
【答案】 B
2.(多选)如图所示,一束自然光通过起偏器照射到光屏上,则图中光屏上发亮的有(起偏器上用箭头表示其透射方向)( )
【解析】 自然光通过起偏器后成为偏振光,当偏振光的振动方向与起偏器的透振方向平行时能够通过,否则不能通过,故A、B、D三项正确.
【答案】 ABD
3.如图所示是观看立体电影时放映机镜头上的偏振片和观看者所戴的偏光眼镜的配置情况,其中正确的是( )
【解析】 立体电影是利用光的偏振现象来实现的。两台放映机同时放映着从不同角度同时拍摄的场景,并且放映机采用正好垂直的偏振光进行放映,观众所戴的眼镜左、右镜片的透振方向正好也相互垂直。只有透振方向与某束偏振光的偏振方向平行的镜片才能透过该束偏振光,这样,两只镜片分别只能透过来自两台放映机中某一台的偏振光,则观众同时能获得两束带有不同信息的光线,在脑海中便能复合成立体感很强的场景,所以B图所示情况正确。
【答案】 B
4.(多选)旋光仪可以用来测量糖溶液的浓度,从而测定含糖量。其原理是:偏振光通过糖的水溶液后,若迎着射来的光线看,偏振方向会以传播方向为轴线,旋转一个角度θ,这一角度称为“旋光角”,θ的值与糖溶液的浓度有关。将θ的测量值与标准值相比较,就能确定被测样品的含糖量了。如图所示,S是自然光源,A、B是偏振片,转动B,使到达O处的光最强,然后将被测样品P置于A、B之间,则下列说法中正确的是( )
A.到达O处光的强度会明显减弱
B.到达O处光的强度不会明显减弱
C.将偏振片B转动一个角度,使得O处光强度最大,偏振片B转过的角度等于θ
D.将偏振片A转动一个角度,使得O处光强度最大,偏振片A转过的角度等于θ
E.若使O处光强度再次最大,偏振片A、B均需转过θ角
【解析】 偏振片只能让一定偏振方向的光通过,没有样品时,要使到达O处的光最强,偏振片A、B的透振方向应相同;当放入样品时,由于样品的“旋光角”是θ,光线经过样品后偏振方向不再与B的透振方向平行,故到达O处光的强度会明显减弱,A正确,B错误;
偏振片B转过的角度等于θ,使与偏振光的方向平行时,光到达O处的强度将再次最大,C正确;同理,D正确,E错误。
【答案】 ACD
5.(多选)如图所示,一玻璃柱体的横截面为半圆形,让太阳光或白炽灯光通过狭缝S形成细光束从空气射向柱体的O点(半圆的圆心),产生反射光束1和透射光束2.现保持入射光不变,将半圆柱绕通过O点垂直于纸面的轴线转动,使反射光束1和透射光束2恰好垂直.在入射光线的方向上加偏振片P,偏振片与入射光线垂直,其透振方向在纸面内,这时看到的现象是( )
A.反射光束1消失
B.透射光束2消失
C.反射光束1和透射光束2都消失
D.偏振片P以入射光线为轴旋转90°角,透射光束2消失
【解析】 自然光射到界面上,当反射光与折射光垂直时,反射光和折射光的透振方向相互垂直,且反射光的透振方向与纸面垂直,折射光的透振方向与纸面平行,因此当在入射光线方向垂直放上透振方向在纸面内的偏振片P时,因垂直于纸面无光,反射光束1消失,A正确,B、C均错误;
偏振片转动90°,平行于纸面内的光消失,则透射光束2消失,D正确.
【答案】 AD
6.如图所示,S为一点光,P、Q是偏振片,R是一光敏电阻,R1、R2是定值电阻,电流表和电压表均为理想电表,电动势为E,内阻为r.则当偏振片Q由图示位置转动90°的过程中,电流表和电压表的示数变化情况为( )
A.电流表的示数变大,电压表的示数变小
B.电流表的示数变大,电压表的示数变大
C.电流表的示数变小,电压表的示数变大
D.电流表的示数变小,电压表的示数变小
【解析】 由题图可知偏振片Q转过90°时,几乎没有光同时透过P、Q两偏振片,则光敏电阻阻值变大,电路的总电阻变大,总电流变小,内电压变小,路端电压变大,故电压表示数变大;由于总电流变小,所以电阻R1上的分压变小,因此电阻R2上的分压变大,所以电流表的示数也变大,故B项正确.
【答案】 B
选择性必修 第一册第四章 光6 光的偏振 激光课堂检测: 这是一份选择性必修 第一册<a href="/wl/tb_c163215_t7/?tag_id=28" target="_blank">第四章 光6 光的偏振 激光课堂检测</a>,共39页。试卷主要包含了偏振现象,偏振现象在生产生活中的应用,自然光、偏振光产生方式的比较,期末)下列说法中正确的是等内容,欢迎下载使用。
人教版 (2019)选择性必修 第一册5 光的衍射优秀同步测试题: 这是一份人教版 (2019)选择性必修 第一册5 光的衍射优秀同步测试题,文件包含同步讲义人教版2019高中物理选修第一册-第四章-光--第05讲光的衍射讲义原卷版docx、同步讲义人教版2019高中物理选修第一册-第四章-光--第05讲光的衍射讲义解析版docx等2份试卷配套教学资源,其中试卷共31页, 欢迎下载使用。
人教版 (2019)选择性必修 第一册4 实验:用双缝干涉测量光的波长精品课后复习题: 这是一份人教版 (2019)选择性必修 第一册4 实验:用双缝干涉测量光的波长精品课后复习题,文件包含同步讲义人教版2019高中物理选修第一册-第四章-光--第04讲实验用双缝干涉测量光的波长原卷版docx、同步讲义人教版2019高中物理选修第一册-第四章-光--第04讲实验用双缝干涉测量光的波长解析版docx等2份试卷配套教学资源,其中试卷共36页, 欢迎下载使用。

