高中物理人教版 (2019)必修 第三册4 静电的防止与利用精品同步达标检测题
展开9.4 静电的防止与利用
【物理核心素养】
物理观念:通过对静电场中导体的自由电荷运动情况的讨论,感受静电平衡概念的建立过程。
科学思维:掌握归纳、演绎推理的方法,训练学生的推理能力,亲身感受知识的建立过程。
科学探究:通过对静电场中导体的自由电荷运动情况的讨论,了解静电平衡的概念,知道处于静电平衡的导体的特征。
科学态度与责任:经历观察、实验、探究等学习活动,培养尊重客观事实、实事求是的科学态度。
【教学重难点】
1、掌握静电平衡的概念、理解静电平衡的特征。
2、应用静电平衡知识,认识尖端放电现象和静电屏蔽现象。
知识点一、静电平衡
1.把导体放入电场,导体内的自由电荷在电场力作用下定向移动,而使导体两端出现等量异种电荷的现象.
2.静电平衡状态:导体在电场中发生静电感应现象,感应电荷的电场与原电场叠加,使导体内部各点的合电场等于零,导体内的自由电子不再发生移动的状态.
3.静电平衡状态的特征
(1)处于静电平衡状态的导体,内部的场强处处为零.
(2)处于静电平衡状态的导体,外部表面附近任何一点的场强方向必跟该点的表面垂直.
(3)处于静电平衡状态的整个导体是个等势体,导体的表面为等势面.
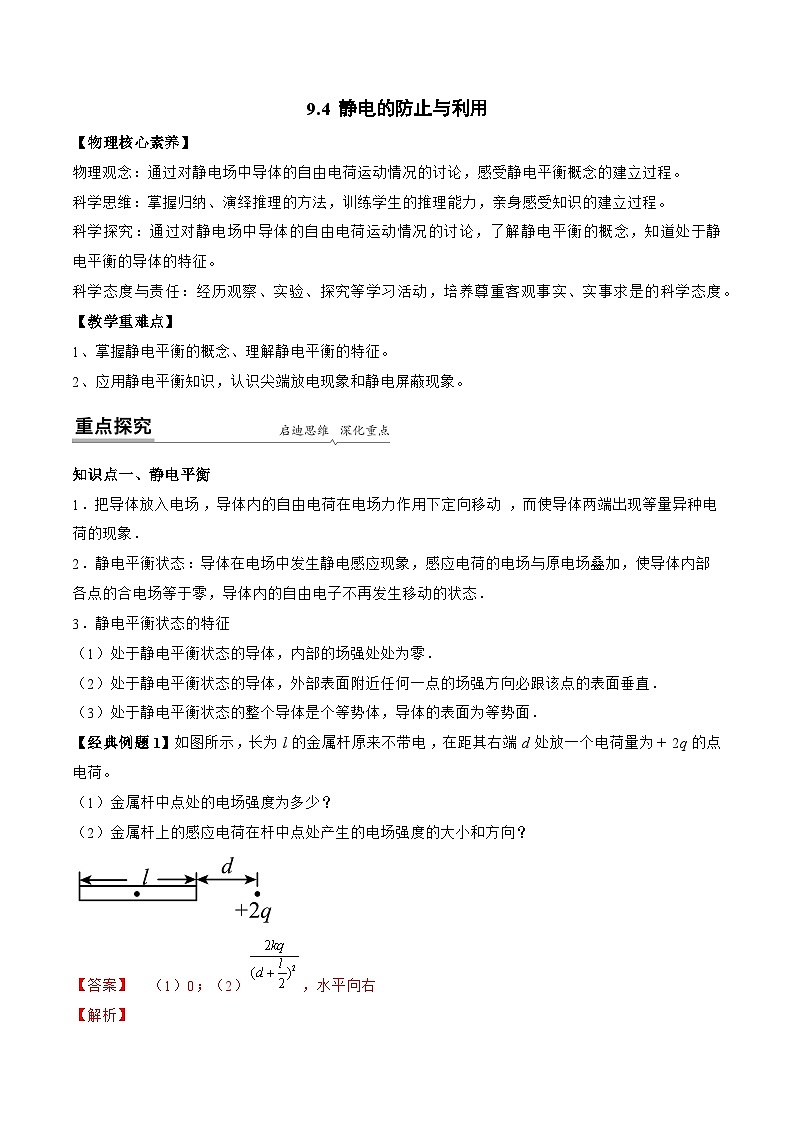
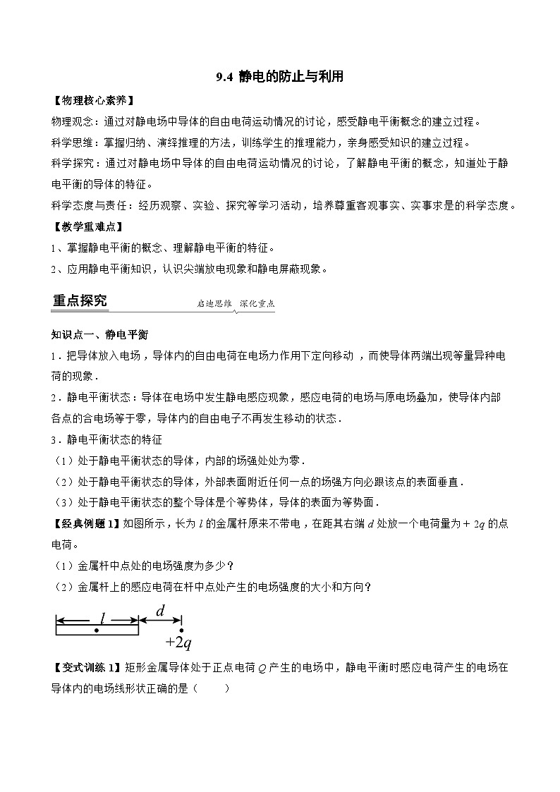
【经典例题1】如图所示,长为l的金属杆原来不带电,在距其右端d处放一个电荷量为+2q的点电荷。
(1)金属杆中点处的电场强度为多少?
(2)金属杆上的感应电荷在杆中点处产生的电场强度的大小和方向?
【变式训练1】矩形金属导体处于正点电荷Q产生的电场中,静电平衡时感应电荷产生的电场在导体内的电场线形状正确的是( )
A. B.
C. D.
知识点二、尖端放电
1.静电平衡时导体内部没有净剩电荷,电荷只分布在导体的外表面。
2.在导体外表面,越尖锐的位置,电荷的密度(单位面积的电荷量)越大,周围的电场强度越大。
容易使周围空气电离。在一定条件下,导体尖端周围的强电场足以使空气中残留的带电粒子发生剧烈运动,并与空气分子碰撞从而使空气分子中的正负电荷分离。这个现象叫作空气的电离。
中性的分子电离后变成带负电的自由电子和失去电子而带正电的离子。这些带电粒子在强电场的作用下加速,撞击空气中的分子,使它们进一步电离,产生更多的带电粒子。那些所带电荷与导体尖端的电荷符号相反的粒子,由于被吸引而奔向尖端,与尖端上的电荷中和,这相当于导体从尖端失去电荷。这种现象叫作尖端放电。
3.避雷针“避雷”的原理:雷雨云接近建筑物时,由于静电感应,金属棒出现与云层相反的电荷。通过尖端放电,使得空气中的带电粒子与空气中的异号电荷中和,避免建筑物遭受雷击.
【经典例题2】如图所示,是闪电击中广州塔的画面,广州塔的尖顶是一避雷针,雷雨天气时,底端带负电的云层经过避雷针上方时,避雷针尖端放电形成瞬间强电流,乌云所带的负电荷经避雷针导入大地,在此过程中,下列说法正确的是( )
A.云层靠近避雷针时,针尖感应出负电荷
B.越靠近避雷针尖端,电势越低
C.云层上负电荷流向避雷针的过程中,可能在做匀变速曲线运动
D.云层上负电荷流向避雷针的过程中,其电势能减小
【变式训练2】(多选)高大的建筑物上安装避雷针,阴雨天气时云层中的大量电荷可以通过避雷针直接引入大地,从而达到保护建筑物的目的。如图所示,虚线是某次避雷针即将放电时,带负电的云层和避雷针之间三条等势线的分布示意图;实线是空气中某个带电粒子由点到点的运动轨迹,不计该带电粒子的重力,则( )
A.避雷针尖端带负电 B.在点的电势能大于在点的电势能
C.放电时避雷针中有向上的电流 D.越靠近避雷针尖端,其加速度越小
知识点三、静电屏蔽
1.静电屏蔽的实质
静电屏蔽的实质是利用了静电感应现象,使金属壳内感应电荷的电场和外加电场矢量和为零,好像是金属壳将外电场“挡”在外面,即所谓的屏蔽作用,其实是壳内两种电场并存,矢量和为零.
2.静电屏蔽的两种情况
| 导体外部电场不影响导体内部 | 接地导体内部的电场不影响导体外部 |
图示 | ||
实现过程 | 因场源电荷产生的电场与导体球壳表面上感应电荷产生的电场在空腔内的合场强为零,达到静电平衡状态,起到屏蔽外电场的作用 | 当空腔外部接地时,外表面的感应电荷因接地将传给地球,外部电场消失,起到屏蔽内电场的作用 |
最终结论 | 导体内空腔不受外界电荷影响 | 接地导体空腔外部不受内部电荷影响 |
本质 | 静电感应与静电平衡,所以做静电屏蔽的材料只能是导体,不能是绝缘体 | |
【经典例题3】如图所示,放在绝缘台上的金属罩B内放有一个不带电的验电器C,如把一带有正电荷的绝缘体A移近金属罩B,则( )
A.金属罩B内的场强不为零
B.在B的右侧内表面带正电荷
C.若将B接地,验电器的金属箔片将张开
D.B和C电势处处相等
【变式训练3】遵义市科技馆有一个法拉第笼(FaradayCage),它是一个由金属制成的球形状笼子,其笼体与大地连通。当高压电源通过限流电阻将10万伏直流高压输送给放电杆,放电杆尖端距笼体10厘米时,出现放电火花。周日15:00限时体验时,体验者进入笼体后关闭笼门,操作员接通电源,用放电杆进行放电演示。关于法拉第笼下列说法正确的是( )
A.法拉第笼上的感应电荷均匀分布在笼体外表面上
B.同一带电粒子在法拉第笼外的电势能大于在法拉第笼内部的电势能
C.法拉第笼上的感应电荷在笼内产生的电场强度为零
D.法拉第笼内部任意两点间的电势差为零
知识点四、静电吸附
静电除尘原理:静电除尘器由板状收集器A和线状电离器B组成。A接到几千伏高压电源的正极,B接到高压电源的负极,它们之间有很强的电场,而且距B越近,电场强度越大。B附近的空气中的气体分子更容易被电离,成为正离子和电子。正离子被吸到B上,得到电子,又成为分子。电子在向着正极A运动的过程中,遇到烟气中的粉尘,使粉尘带负电。粉尘被吸附到正极A上,最后在重力的作用下落入下面的漏斗中。
【经典例题4】如图所示是滚筒式静电分选器,由料斗A,导板B,导体滚筒C,刮板D,料槽E、F和放电针G等部件组成。C和G分别接于直流高压电源的正、负极,并令C接地。电源电压很高,足以使放电针G附近的空气发生电离而产生大量离子。现有导电性能不同的两种物质粉粒a、b的混合物从料斗A下落。沿导板B到达转动着的滚筒C,粉粒a具有良好的导电性,粉粒b具有良好的绝缘性。
(1)刮板D的作用是什么?
(2)粉粒a会落人哪个料槽,粉粒b会落人哪个料槽?为什么?
【变式训练4】静电除尘器结构如图所示,由板状收集器A和线状电离器B组成,A、B间接有高压电源,使通过除尘器的尘埃带电。下列选项正确的是( )
A.收集器A吸附大量尘埃的原因是尘埃带上了正电
B.收集器A吸附大量尘埃的原因是尘埃带上了负电
C.收集器A和电离器B之间形成的是匀强电场
D.静电除尘过程是机械能向电场能转化的过程
题组A 基础过关练
1.带负电的空心金属球壳置于绝缘支架上,将4个原来不带电的金属小球按图示位置放置,A球用绝缘轻绳竖直悬挂,B球接地,C球用导线与球壳内部相连,D球与球壳内部接触.设大地及无穷远处电势为零,当达到静电平衡时,下列说法正确的是
A.由于静电感应,A球带正电,
B.B球接地带负电,但电势为零
C.C球不带电,但电势与球壳电势相等
D.D球带不带电,但电势小于零
2.关于汽车中的物理知识,下述说法正确的是( )
A.打雷时,呆在汽车里要比呆在木屋里危险
B.后挡风玻璃上有一根根电热丝,通电后可快速清除霜雾
C.某些小汽车顶上有一根露在外面的小天线是用来避免雷击的
D.汽车上坡要换高速挡,其目的是增大速度,得到较小的牵引力
3.如图所示,一有线电视信号线内有一层铜质金属网,其主要作用是( )
A.加固作用不易折断信号线
B.用于信号的传输
C.为防止外界电场干扰
D.铜芯与金属网分别接在电路的两极,便于构通回路
4.下列现象中,属于静电屏蔽的是( )
A.高压输电线线塔上除了下面的三根粗的输电线外,上方还有两根细的导线
B.油罐车车尾下方拖着一根落地的软铁条
C.高压设备中导体表面应该尽量光滑
D.涂料雾化器喷出的油漆微粒在电场力作用下飞向工件表面,形成漆膜
5.(多选)下列说法正确的是( )
A.打雷时,人呆在木屋里要比呆在汽车里安全
B.处于静电平衡状态的导体,其内部的电场强度处处为零
C.燃气灶点火器的放电电极做成针形是为了利用尖端放电现象
D.超高压带电作业的工人穿绝缘服比穿含金属丝的工作服安全
6.(多选)如图是某种静电矿料分选器原理图,带正、负电矿粉经漏斗落入水平匀强电场后,分落在收集板中央的两侧,下列关于带负电矿粉分离的过程表述正确的是( )
A.落在左侧 B.动能变小 C.电势能变小 D.电场力对矿粉做正功
题组B 能力提升练
7.下列四幅图描述的场景依次为雷电击中避雷针(图甲)、高压输电线上方还有两条与大地相连的导线(图乙)、燃气灶中的针尖状点火器(图丙)、工人穿戴着含金属丝制成的工作服进行超高压带电作业(图丁),关于这四幅图所涉及的物理知识,下列说法正确的是( )
A.图甲中避雷针的工作原理主要是静电屏蔽
B.图丙中的点火器是利用摩擦起电的原理进行点火的
C.图丙中的点火器的工作原理和图丁中工作服内掺入的金属丝的工作原理是相同的
D.图乙中与大地相连的两条导线所起的作用和图丁中工作服内的金属丝所起的作用是相同的
8.如图静电除尘器除尘原理的示意图。尘埃在电场中通过某种机制带电,在静电力的作用下向集尘极迁移并沉积,以达到除尘的目的,下列表述正确的是( )
A.到达集尘极的尘埃带可能带正电,也可能带负电
B.电场方向由集尘极指向放电极带电
C.到达集尘极的带电尘埃所受静电力的方向与电场方向相同
D.带电尘埃在电场中匀加速运动
9.富兰克林为研究雷电现象,设计了如图所示的装置,避雷针线路与接地线分开,并在分开处装上帽形的金属钟A与B,两钟之间以丝线悬挂一个金属小球C,A钟下方用细导线连接两个很轻的金属小球形成验电器D,避雷针上空附近的云不带电时,三个金属小球均静止下垂。若带负电的云层接近避雷针顶端时,下列说法正确的是( )
A.避雷针顶端带负电
B.接地线上有正电荷流入大地
C.验电器D上的两个金属小球带负电且间距增大
D.金属小球C会先摆向A,撞到A后被A吸住不再分开
10.如图,在直角坐标系中固定一不带电的金属导体球,球心O′坐标为(2L,0),a、b是同一个圆上的两个点,圆心在坐标原点O,Ob连线与球相切与d点。现在O处固定一点电荷,带电量为+Q。当金属球处于静电平衡状态时,下列说法正确的是( )
A.金属球左侧表面带正电
B.d点电场线与金属球相切
C.图中各点电势关系为
D.导体球上的感应电荷在O′处的场强大小
11.(多选)如图所示A为绝缘空心金属球壳,原来不带电。将一个带正电的小球B从小孔放入金属球空腔内,但不与球壳接触。达到静电平衡后,以下说法正确的是( )
A.球壳内侧带负电,外侧带正电 B.球壳外侧电势高,内侧电势低
C.金属球内空腔处电场强度为零 D.金属球壳内电场强度为零
12.(多选)在一次科学晚会上,一位老师表演了一个“魔术”:如图所示,一个没有底的空塑料瓶上固定着一根铁锯条和一块易拉罐(金属)片,把它们分别跟静电起电机的两极相连。在塑料瓶里放一盘点燃的蚊香,很快就看见整个透明塑料瓶里烟雾缭绕。则下列说法正确的是( )
A.锯条和金属片之间为匀强电场
B.锯条附近的电场强度最大
C.若锯条接电源负极,金属片接正极,当摇动起电机时,烟雾会向金属片移动
D.当把起电机一摇,顿时塑料瓶清澈透明,当起电机停止摇动一段时间后,又会是烟雾缭绕
13.(多选)如图,一个不带电的表面绝缘的导体P正在向带正电的小球Q缓慢靠近,但不接触,也没有发生放电现象,则下列说法中正确的是( )
A.导体内场强不变
B.B端的感应电荷为负电荷
C.导体上的感应电荷在C点产生的场强始终小于在B点产生的场强
D.C、B两点的电势始终相同
14.以煤作燃料的电站,每天排出的烟气带走大量的煤粉,不仅浪费燃料,而且严重污染环境,利用静电除尘可以除去烟气中的煤粉。如图所示是静电除尘器的原理示意图,除尘器由金属管A和悬在管中的金属丝B组成,在A、B上各引电极a、b接直流高压电源。假定煤粉只会吸附电子,而且距金属丝B越近场强越大。
(1)试判断所接高压电源的极性;
(2)试定性说明静电除尘器的工作原理;
(3)设金属管A的内径r=3 m,长为L=50 m,该除尘器吸附煤粉的能力D=3.5×10-4 kg/(s·m2),求其工作一天能回收煤粉多少吨?(最后结果取三位有效数字)
题组C 培优拔尖练
15.如图所示,P是一个带电体,S代表放在绝缘板上的一些小纸屑,而N是一个不带电的空金属球。那么,各图中的纸屑S不会被其带电体P吸引的是( )
A. B.
C. D.
16.如图所示,将悬挂在细线上的带正电的小球A放在不带电的金属空心球C内不与C的内壁接触,在C附近另外有一个悬挂在细线上的带负电的小球B,则( )
A.A,B两球均不偏离竖直方向
B.A球不偏离竖直方向,B球向右偏离竖直方向
C.A球向左偏离竖直方向,B球不偏离竖直方向
D.A球向左偏离竖直方向,B球向右偏离竖直方向
17.(多选)如图所示,金属壳放在绝缘垫上,能起到屏蔽点电荷电场作用的是( )
A. B.
C. D.
18.(多选)如图所示,半径为R的金属球表面均匀分布着正电荷,以球心O为原点建立x轴,沿x轴上各点的电场强度大小和电势分别用E和φ表示。选取无穷远处电势为零,则下列关于x 轴上各点电场强度大小E和电势φ随位置x变化的关系图像中,可能正确的是( )
A. B.
C. D.
19.如图所示,在桌上放两摞书,把一块洁净的玻璃板垫起来,使玻璃板离开桌面,在宽的纸条上画出各种舞姿的人形,用剪刀把它们剪下来,放在玻璃板下面,然后用一块硬泡沫塑料在玻璃板上摩擦,就可以看到小纸人翩翩起舞了。请回答:
(1)小纸人为什么会翩翩起舞?
(2)如果实验前用一根火柴把“跳舞区”烤一烤,实验效果更好,此现象说明了什么?
(3)如果向“跳舞区”哈一口气,小纸人跳得就不活跃了,此现象说明了什么?
(4)通过实验现象,找出一种防止静电的方法。
20.如图所示,M点有电荷量为Q的负点电荷,在距离点电荷为r处放入厚度为d的平行金属板,N点为金属板内距表面为的点,MN连线与金属板表面垂直。当金属板处于静电平衡时:
(1)金属板的左侧面所带电荷电性?
(2)金属板上的感应电荷在板中点N处产生的场强?
高中物理1 电荷精品一课一练: 这是一份高中物理1 电荷精品一课一练,文件包含同步讲义人教版2019高中物理必修三91电荷讲义学生版docx、同步讲义人教版2019高中物理必修三91电荷讲义教师版docx等2份试卷配套教学资源,其中试卷共33页, 欢迎下载使用。
高中物理人教版 (2019)必修 第三册1 磁场 磁感线优秀随堂练习题: 这是一份高中物理人教版 (2019)必修 第三册1 磁场 磁感线优秀随堂练习题,文件包含同步讲义人教版2019高中物理必修三131磁场磁感线讲义学生版docx、同步讲义人教版2019高中物理必修三131磁场磁感线讲义教师版docx等2份试卷配套教学资源,其中试卷共28页, 欢迎下载使用。
人教版 (2019)必修 第三册2 导体的电阻精品课时作业: 这是一份人教版 (2019)必修 第三册2 导体的电阻精品课时作业,文件包含同步讲义人教版2019高中物理必修三112导体的电阻讲义学生版docx、同步讲义人教版2019高中物理必修三112导体的电阻讲义教师版docx等2份试卷配套教学资源,其中试卷共24页, 欢迎下载使用。

