苏科版九年级全册电磁感应 发电机精品测试题
展开五、电磁感应 发电机
- 知道电磁感应现象,知道产生感应电流的条件。
- 知道感应电流的方向跟磁场方向和导体切割磁感线运动的方向有关。
知识点01 电磁感应
电磁感应现象:
(1)英国物理学家法拉第发现了电磁感应现象,进一步揭示了电与磁之间的联系,发明了发电机。
(2)内容:闭合电路的一部分导体在磁场中做切割磁感线运动时,导体中就产生电流,这种现象叫做电磁感应,产生的电流叫做感应电流。
2、发电机:
(1)原理:发电机是根据电磁感应现象制成的。
(2)能量的转化:发电机是将机械能转化为电能的装置。
(3)构造:发电机是由定子和转子两部分组成的。
(4)直流电和交流电:从电池得到的电流的方向不变,通常叫做直流电(DC)。电流方向周期性变化的电流叫做交变电流,简称交流电(AC)。
在交变电流中,电流在每秒内周期性变化的次数叫做频率,频率的单位是赫兹,简称赫,符号为Hz。
(5)我国供生产和生活用的交流电,电压是220V,频率是50Hz,周期是0.02s,即1s内有50个周期,交流电的方向每周期改变2次,所以50Hz的交流电电流方向1s内改变100次。
解读:导体中感应电流的方向,跟导体的运动方向和磁感线方向有关。(当导体运动方向或磁感线方向两者中的一个发生改变时,感应电流的方向也随之改变;当导体运动方向和磁感线方向两者同时都发生改变时,力的方向不变。)产生感应电流的条件:①电路必须是闭合的;②部分导体在磁场中做切割磁感线运动。两个条件缺一不可。
【即学即练1】
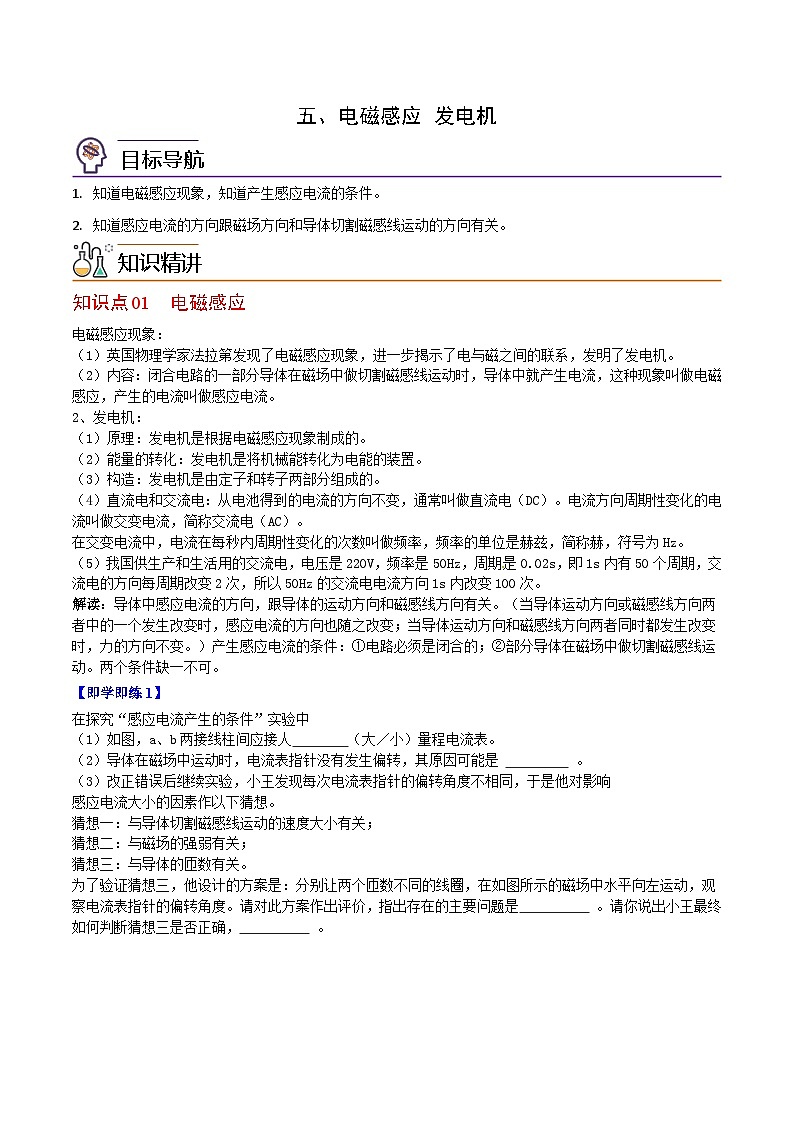
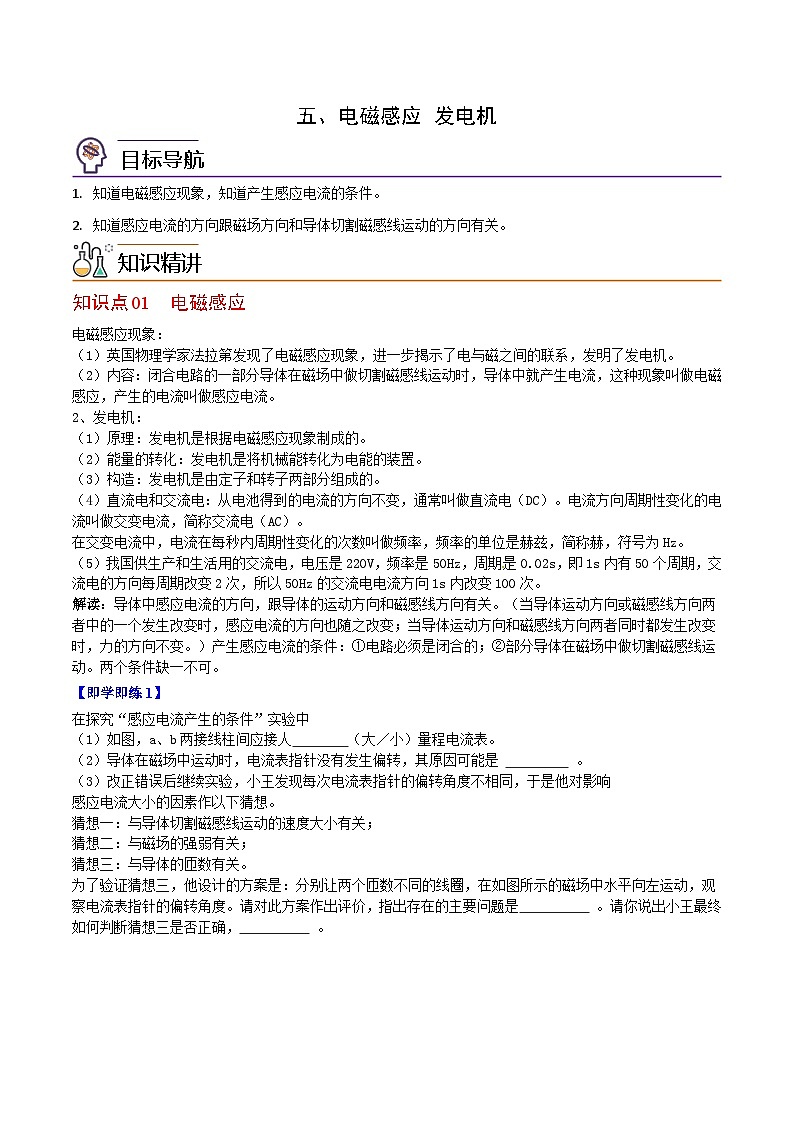
在探究“感应电流产生的条件”实验中
(1)如图,a、b两接线柱间应接人 (大/小)量程电流表。
(2)导体在磁场中运动时,电流表指针没有发生偏转,其原因可能是 。
(3)改正错误后继续实验,小王发现每次电流表指针的偏转角度不相同,于是他对影响
感应电流大小的因素作以下猜想。
猜想一:与导体切割磁感线运动的速度大小有关;
猜想二:与磁场的强弱有关;
猜想三:与导体的匝数有关。
为了验证猜想三,他设计的方案是:分别让两个匝数不同的线圈,在如图所示的磁场中水平向左运动,观察电流表指针的偏转角度。请对此方案作出评价,指出存在的主要问题是 。请你说出小王最终如何判断猜想三是否正确, 。
【解析】(1)产生的感应电流比较小,a、b接线柱间应当接入小量程的电流表,才能显示是否有感应电流的产生。
(2)导体在磁场中运动时,电流表指针没有发生偏转,说明没有感应电路的产生,可能是开关没有闭合,也可能是导体沿着磁感线的方向运动。
【答案】(1)小 (2)开关没有闭合 (3)没有控制线圈切割磁感线速度大小不变 比较指针两次偏转角度,若相差不大,与线圈匝数无关;若相差明显,与线圈匝数有关。[
【典例1】
如图所示,用来说明发电机工作原理的实验装置是:
1. B解析:发电机是利用电磁感应原理制造的,而电磁感应是指闭合回路中的部分导体在磁
【典例2】
如图所示,在“探究导体在磁场中运动时产生感应电流的条件”实验中,能产生感应电流的操作是
[来源:学科网]
A.让导体AB沿水平方向左右运动
B.让导体AB沿竖直方向上下运动
C.让导体AB静止在蹄形磁铁内
D.让蹄形磁铁沿竖直方向上下运动
题组A 基础过关练
1.下列装置中,与发电机工作原理相同的是( )
A.甲与乙 B.乙与丙 C.丙与丁 D. 甲与丁
2.在探究利用磁场产生电流的实验中,连接了如图所示的实验装置。
(1)实验中,通过观察 来判断电路中是否有感应电流。
(2)闭合开关后,要使电路中形成感应电流,铜棒ab应 (选填“上下”或“左右”)运动,这是 现象,利用这一原理可制成 。
(3)要使电流表指针偏转方向发生改变,可以采取的方法有 (答出一种方法即可)。
答案:(1)电流表指针是否偏转
(2)左右 电磁感应 发电机
(3)改变磁场方向或改变ab运动方向
解析:(1)实验中,通过观察电流表指针是否偏转来判断电路中是否有感应电流;(2)要产生感应电流,必须同时满足两个条件:电路是闭合的;一部分导体做切割磁感线运动。因此要使电路中形成感应电流,铜棒ab需向左或向右做切割磁感线运动;这是电磁感应现象,利用这一原理可制成发电机;(3)要使电流表指针偏转方向发生改变,即改变流入电流表的电流方向,就是要改变感应电流的方向,可以改变磁场方向或改变ab的运动方向。
题组B 能力提升练
1. 如图所示的四个装置,下列关于它们的说法错误的是( )
A.图a可用来演示电磁感应现象
B.图b可用来演示电流的磁效应
C.图c可用来演示电磁铁中磁性强弱与线圈匝数的关系
D.图d可用来演示发电机的工作原理
解析:图a没有电池,验证闭合电路的一部分导体切割磁感线时产生感应电流,是电磁感应实验,故选项A的说法正确;图b验证了通电导体周围存在磁场,这是奥斯特实验,说明了电流的磁效应,故选项B中的说法正确;图c电流大小一定,匝数多的线圈吸引较多的铁钉,验证了磁性强弱与线圈匝数的关系,选项C中的说法正确;图d有电源,验证通电导体在磁场中受力的实验,故选项D中的说法错误。
答案:D
2.关于图甲、乙所示的实验,下列说法正确的是( )
A.甲可以研究通电导体在磁场中的受力情况 B.甲的实验过程,其他形式能转化为电能
C.乙可以研究电磁感应现象 D.乙的实验过程,其他形式能转化为电能
答案:B
解析:题图甲研究的是电磁感应现象,将机械能转化为电能,所以选项A错误,选项B正确。图乙研究的通电导体在磁场中的受力情况,实验过程中,电能转化为机械能,故选项C和D错误。
3.关于磁现象,下列说法正确的是( )
A.铜、铁、铝都是磁性材料 B.地磁场的S极在地理的北极附近
C.磁场是由磁感线组成的 D.导体在磁场中运动就会产生磁感应电流
答案:B
解析:常见的磁性材料包括铁、钴、镍等,铜、铝是非磁性材料,故A错误;地磁场的南极在地理的北极附近,故B正确;磁场是一种看不见、摸不着的真实存在的特殊物质,而磁感线是人们为了研究方便而假想出来的,故C错误;产生感应电流的条件是闭合电路的一部分导体在磁场中切割磁感线,故D错误。
题组C 培优拔尖练
1.用如图所示的实验装置探究产生感应电流的条件。
(1)实验中,通过观察 来判断电路中是否有感应电流。
(2)闭合开关,若导体ab不动,左右移动磁铁,电路中 (选填“有”或“无”)感应电流。
(3)在仪器和电路连接都完好的情况下,某小组的实验现象不太明显。请提出一条改进措施: 。
(4)该实验的结论:闭合电路的一部分导体,在磁场中做 磁感线运动时,导体中就会产生感应电流。
答案:(1)灵敏电流表指针是否偏转 (2)有 (3)将导体ab换成多匝线圈(使用磁性更强的磁铁或增大导体ab切割磁感线的运动速度) (4)切割
解析:(1)在本实验中可以通过观察灵敏电流表指针是否偏转来判断电路中是否有感应电流;(2)闭合开关,左右移动电磁铁,闭合电路的部分导体ab会做切割磁感线的运动,所以有感应电流产生;(3)将导体ab换成多匝线圈、使用磁性更强的磁铁或增大导体ab切割磁感线的运动速度等措施都可以使实验现象更明显;(4)此实验可得出的结论:闭合电路的一部分导体,在磁场中做切割磁感线运动时,导体中就会产生感应电流。
初中物理电磁感应 发电机一课一练: 这是一份初中物理<a href="/wl/tb_c16918_t7/?tag_id=28" target="_blank">电磁感应 发电机一课一练</a>,共11页。试卷主要包含了5 电磁感应发电机等内容,欢迎下载使用。
苏科版九年级全册电磁感应 发电机当堂达标检测题: 这是一份苏科版九年级全册<a href="/wl/tb_c16918_t7/?tag_id=28" target="_blank">电磁感应 发电机当堂达标检测题</a>,共14页。试卷主要包含了5 电磁感应 发电机等内容,欢迎下载使用。
初中物理第十六章 电磁转换电磁感应 发电机同步测试题: 这是一份初中物理第十六章 电磁转换电磁感应 发电机同步测试题,共36页。试卷主要包含了小明同学做了一个如图所示的装置等内容,欢迎下载使用。

