浙江省绍兴市越城区五校联考2022-2023学年数学七年级第二学期期末复习检测试题含答案
展开浙江省绍兴市越城区五校联考2022-2023学年数学七年级第二学期期末复习检测试题
(时间:120分钟 分数:120分)
学校_______ 年级_______ 姓名_______
注意事项:
1.答卷前,考生务必将自己的姓名、准考证号填写在答题卡上。
2.回答选择题时,选出每小题答案后,用铅笔把答题卡上对应题目的答案标号涂黑,如需改动,用橡皮擦干净后,再选涂其它答案标号。回答非选择题时,将答案写在答题卡上,写在本试卷上无效。
3.考试结束后,将本试卷和答题卡一并交回。
一、选择题:本大题共12个小题,每小题3分,共36分.在每小题给出的四个选项中,只有一项是符合题目要求的.
1.实数 x 取任何值,下列代数式都有意义的是( )
A.
B.
C.
D.![]()
2.如图,在四边形
中,
,
分别是
的中点,则四边形
一定是( )

A.平行四边形 B.矩形 C.菱形 D.正方形
3.已知一个直角三角形的两边长分别为3和4,则第三边长为( )
A.5 B.7 C.
D.
或5
4.为迎接“义务教育均衡发展”检查,我市抽查了某校七年级8个班的班额人数,抽查数据统计如下:52,49,56,54,52,51,55,54,这四组数据的众数是( )
A.52和54 B.52
C.53 D.54
5.在一次科技作品制作比赛中,某小组8件作品的成绩(单位:分)分别是:7、10、9、8、7、9、9、8,对这组数据,下列说法正确的是( )
A.众数是9 B.中位数是8 C.平均数是8 D.方差是7
6.如图,在▱ABCD中,∠ODA=90°,AC=10cm,BD=6cm,则BC的长为( )

A.4cm B.5cm C.6cm D.8cm
7.如图,广场中心的菱形花坛ABCD的周长是40米,∠A=60°,则A,C两点之间的距离为( )

A.5米 B.5
米 C.10米 D.10
米
8.关于
的一元二次方程
有两个不相等的实数根,则
的取值范围是( )
A.
B.
C.
且
D.
且![]()
9.如图,在平行四边形ABCD中,BD为对角线,点E、O、F分别是 AB、BD、BC的中点,且
,
,则平行四边形ABCD的周长为
![]()

A.10 B.12 C.15 D.20
10.漳州市政府为了鼓励市民绿色出行,投资了一批城市公共自行车,收费如下:第1小时内免费,1小时以上,每半小时收费0.5元(不到半小时按半小时计).马小跳刷卡时显示收费1.5元,则马小跳租车时间x的取值范围为( )
A.1<x≤1.5 B.2<x≤2.5 C.2.5<x≤3 D.3<x≤4
11.甲、乙两名同学在初二下学期数学6章书的单元测试中,平均成绩都是86分,方差分别是
,
,则成绩比较稳定的是( )
A.甲 B.乙 C.甲和乙一样 D.无法确定
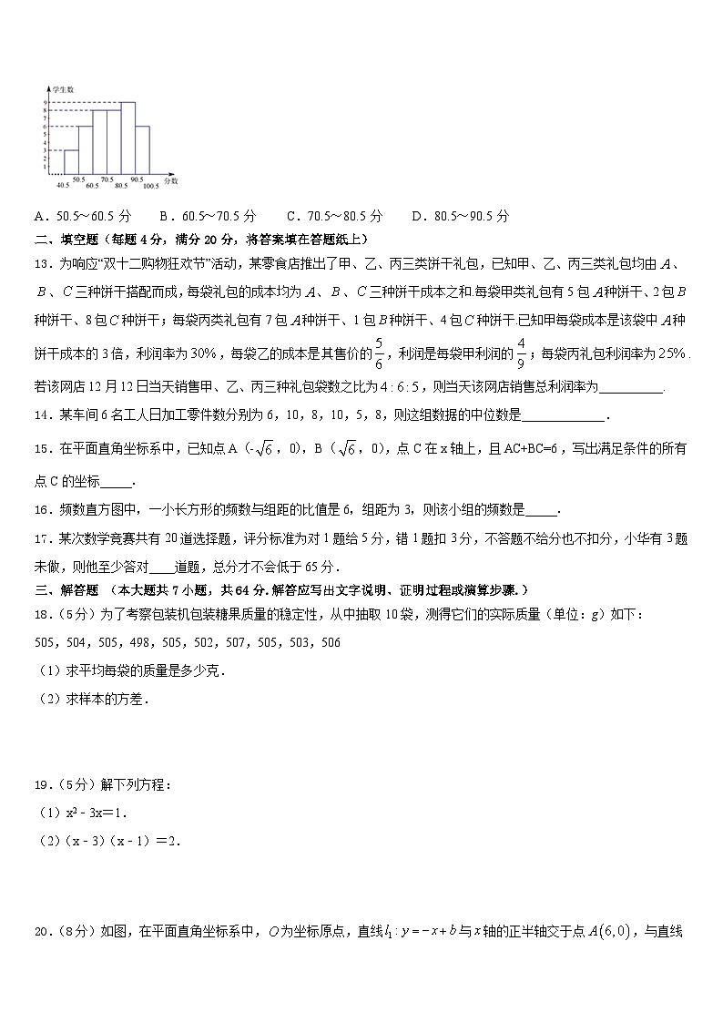
12.某校40名学生参加科普知识竞赛(竞赛分数都是整数),竞赛成绩的频数分布直方图如图所示,成绩的中位数落在( )

A.50.5~60.5 分 B.60.5~70.5 分 C.70.5~80.5 分 D.80.5~90.5 分
二、填空题(每题4分,满分20分,将答案填在答题纸上)
13.为响应“双十二购物狂欢节”活动,某零食店推出了甲、乙、丙三类饼干礼包,已知甲、乙、丙三类礼包均由
、
、
三种饼干搭配而成,每袋礼包的成本均为
、
、
三种饼干成本之和.每袋甲类礼包有5包
种饼干、2包
种饼干、8包
种饼干;每袋丙类礼包有7包
种饼干、1包
种饼干、4包
种饼干.已知甲每袋成本是该袋中
种饼干成本的3倍,利润率为
,每袋乙的成本是其售价的
,利润是每袋甲利润的
;每袋丙礼包利润率为
.若该网店12月12日当天销售甲、乙、丙三种礼包袋数之比为
,则当天该网店销售总利润率为__________.
14.某车间6名工人日加工零件数分别为6,10,8,10,5,8,则这组数据的中位数是_____________.
15.在平面直角坐标系中,已知点A(﹣
,0),B(
,0),点C在x轴上,且AC+BC=6,写出满足条件的所有点C的坐标_____.
16.频数直方图中,一小长方形的频数与组距的比值是6,组距为3,则该小组的频数是_____.
17.某次数学竞赛共有20道选择题,评分标准为对1题给5分,错1题扣3分,不答题不给分也不扣分,小华有3题未做,则他至少答对____道题,总分才不会低于65分.
三、解答题 (本大题共7小题,共64分.解答应写出文字说明、证明过程或演算步骤.)
18.(5分)为了考察包装机包装糖果质量的稳定性,从中抽取10袋,测得它们的实际质量(单位:g)如下:
505,504,505,498,505,502,507,505,503,506
(1)求平均每袋的质量是多少克.
(2)求样本的方差.
19.(5分)解下列方程:
(1)x2﹣3x=1.
(2)(x﹣3)(x﹣1)=2.
20.(8分)如图,在平面直角坐标系中,
为坐标原点,直线
与
轴的正半轴交于点
,与直线
交于点
,若
点的横坐标为3,求直线
与直线
的解析式.

21.(10分)如图,在四边形ABCD中,AB∥DC,边AD与BC不平行
(1)若∠A=∠B,求证:AD=BC.
(2)已知AD=BC,∠A=70°,求∠B的度数.

22.(10分)如图,在边长为
正方形
中,点
是对角线
的中点,
是线段
上一动点(不包括两个端点),连接
.

(1)如图1,过点
作
交
于点
,连接
交
于点
.
①求证:
;
②设
,
,求
与
的函数关系式,并写出自变量
的取值范围.
(2)在如图2中,请用无刻度的直尺作出一个以
为边的菱形.
23.(12分)已知直线y=kx+b经过点A(0,1),B(2,5).

(1)求直线AB的解析式;
(2)若直线y=﹣x﹣5与直线AB相交于点C.求点C的坐标;并根据图象,直接写出关于x的不等式﹣x﹣5<kx+b的解集.
(3)直线y=﹣x﹣5与y轴交于点D,求△ACD的面积.
参考答案
一、选择题:本大题共12个小题,每小题3分,共36分.在每小题给出的四个选项中,只有一项是符合题目要求的.
1、C
2、B
3、D
4、A
5、A
6、A
7、D
8、D
9、D
10、B
11、A
12、C
二、填空题(每题4分,满分20分,将答案填在答题纸上)
13、25%
14、1.
15、(3,0)或(﹣3,0)
16、1
17、2
三、解答题 (本大题共7小题,共64分.解答应写出文字说明、证明过程或演算步骤.)
18、(1)平均数为504;(2)方差为5.8.
19、(1)x1=1,x2=3;(2)x1=5,x2=﹣1
20、直线l1的解析式为y=﹣x+6,直线l2的解析式为y=x.
21、 (1)证明见解析;(2)∠B=70°.
22、 (1)①见解析;②
;(2)见解析
23、(1)直线AB的解析式为y=2x+1;(2)x>﹣2;(3)△ACD的面积为1.
浙江省绍兴市越城区五校联考2023-2024学年数学九上期末考试模拟试题含答案: 这是一份浙江省绍兴市越城区五校联考2023-2024学年数学九上期末考试模拟试题含答案,共8页。
2023-2024学年浙江省绍兴越城区五校联考数学八年级第一学期期末复习检测试题含答案: 这是一份2023-2024学年浙江省绍兴越城区五校联考数学八年级第一学期期末复习检测试题含答案,共8页。试卷主要包含了考生必须保证答题卡的整洁,下列各式中,正确的是,已知,则M等于等内容,欢迎下载使用。
浙江省绍兴市越城区五校联考2023-2024学年数学八上期末监测试题含答案: 这是一份浙江省绍兴市越城区五校联考2023-2024学年数学八上期末监测试题含答案,共7页。试卷主要包含了下列运算正确的是等内容,欢迎下载使用。

