- 生物-新高三开学摸底考试卷(广东专用) 试卷 0 次下载
- 生物-新高三开学摸底考试卷(江苏卷) 试卷 0 次下载
- 生物-新高三开学摸底考试卷(全国通用,老教材) 试卷 0 次下载
- 生物-新高三开学摸底考试卷(辽宁卷) 试卷 0 次下载
- 生物-新高三开学摸底考试卷(全国通用,新教材)01 试卷 0 次下载
生物-新高三开学摸底考试卷(江西、安徽、贵州、广西、黑龙江、吉林、甘肃七省通用)
展开新高三开学摸底考试卷
(江西、安徽、贵州、广西、黑龙江、吉林、甘肃七省通用)
生 物
(考试时间:75分钟 试卷满分:100分)
注意事项:
1.答卷前,考生务必将自己的姓名、考生号等填写在答题卡和试卷指定位置上。
2.回答选择题时,选出每小题答案后,用铅笔把答题卡对应题目的答案标号涂黑。如需改动,用橡皮擦干净后,再选涂其他答案标号。回答非选择题时,将答案写在答题卡上。写在本试卷上无效。
3.考试结束后,将本试卷和答题卡一并交回。
一、单选题:本题共20小题,每小题2分,共40分。在每小题给出的四个选项中,只有一项是符合题目要求的。
1.以下有关“基本骨架”的说法中,正确的是( )
①生物膜都以磷脂双分子层作为基本骨架
②组成多聚体的单体,都以若干个相连的碳原子构成的碳链为基本骨架
③细胞中具有蛋白质纤维构成的细胞骨架,对细胞的形态与内部结构起支撑作用
④由脱氧核糖和磷酸交替连接,构成了DNA分子的基本骨架
A.①②③④ B.②③④
C.①③④ D.①②③④
2.水的功能与水的存在形式有关。下列与自由水或结合水的功能描述不匹配的是( )
A.结合水是组成细胞结构的重要成分
B.结合水是细胞内多种物质良好的溶剂
C.自由水参与细胞内许多生物化学反应
D.自由水可运送营养物质和代谢废物
3.在夏日的强烈光照、较高气温等条件下,柑橘会在上午或下午的某个时间内出现光合速率高峰、以及“午休”现象。根据已有知识判断,下列各项有关柑橘在夏季生长时,其光合速率变化与实际情况相符合的是( )

A.由于夏季中午温度较高,所以易出现光合速率“午高峰”现象
B.上午8点和下午16点光照最强,易出现光合速率“双峰曲线”现象
C.出现光合速率首峰和次峰时光合速率大于呼吸速率
D.在阴生条件下,易出现光合速率“午休”现象
4.下列有关蛋白质结构和功能的说法,正确的是( )
A.鸡蛋煮熟后不会和双缩脲试剂发生紫色反应
B.若蛋白质的空间结构改变,则蛋白质一定会变性失活
C.蛋白质的功能与氨基酸的种类、数量和排列顺序有密切关系
D.若某种具有催化作用的物质含有C、H、O、N等元素,则该物质一定是蛋白质
5.下列关于食品安全问题的探究的实验设计,正确的是( )。
选项 | 探究主题 | 实验试剂 | 预期实验结果 | 结论 |
A | 某“色拉油”是否含有油脂 | 苏丹Ⅲ染液 | 被检测液体出现橙黄色 | 不含有油脂,但可能含有固醇 |
B | 某“早餐奶”是否含有蛋白质 | 双缩脲试剂 | 被检测液体出现红黄色 | 含有蛋白质,但含量少于淀粉 |
C | 某“奶片”是否添加淀粉 | 碘—碘化钾溶液 | 被检测液体出现蓝色 | 含有淀粉,不含有蛋白质 |
D | 某“无糖”无色饮料中是否含有葡萄糖 | 本尼迪特试剂 | 被检测液体出现红黄色 | 一定含有还原糖,但不一定是葡萄糖 |
A.A B.B C.C D.D
6.生物界中众多的生物在不同层次上具有高度的统—性,其原因是( )
A.遗传信息相同 B.进化方向相同
C.来源相同 D.生活方式相同
7.某校科学兴趣小组发现玉米植株的叶片类型既有宽叶又有窄叶,让纯合的宽叶玉米与纯合的窄叶玉米杂交得到的F1均为宽叶,F1自交得到的F2中宽叶与窄叶之比为3:1。该兴趣小组模拟豌豆的杂交实验,运用假说—演绎法研究这一性状的遗传是否符合分离定律。下列有关叙述错误的是( )
A.让纯合的宽叶植株与纯合的窄叶植株杂交,根据实验结果,提出宽叶为显性性状的观点,这属于提出问题
B.根据杂交实验结果推测F1宽叶植株与窄叶植株测交后代会出现1:1的性状比例,属于演绎推理过程
C.根据杂交实验结果提出宽叶与窄叶这对相对性状受一对等位基因控制,是其对实验现象的解释
D.让宽叶植株与窄叶植株的杂交后代F1,进行测交实验,并统计实验结果,属于实验验证过程
8.一红绿色盲的女子与色觉正常的男子婚配,则
A.所生女儿全部色盲 B.所生儿子全部色盲
C.女儿中有一半色盲 D.儿子中有一半色盲
9.关于DNA分子结构与复制的叙述,正确的是( )
A.DNA分子中含有四种核糖核苷酸
B.DNA复制不仅需要氨基酸做原料,还需要ATP供能
C.DNA复制不仅发生在细胞核中,也发生于线粒体、叶绿体
D.DNA分子中每个脱氧核糖上均连着两个磷酸和一个碱基
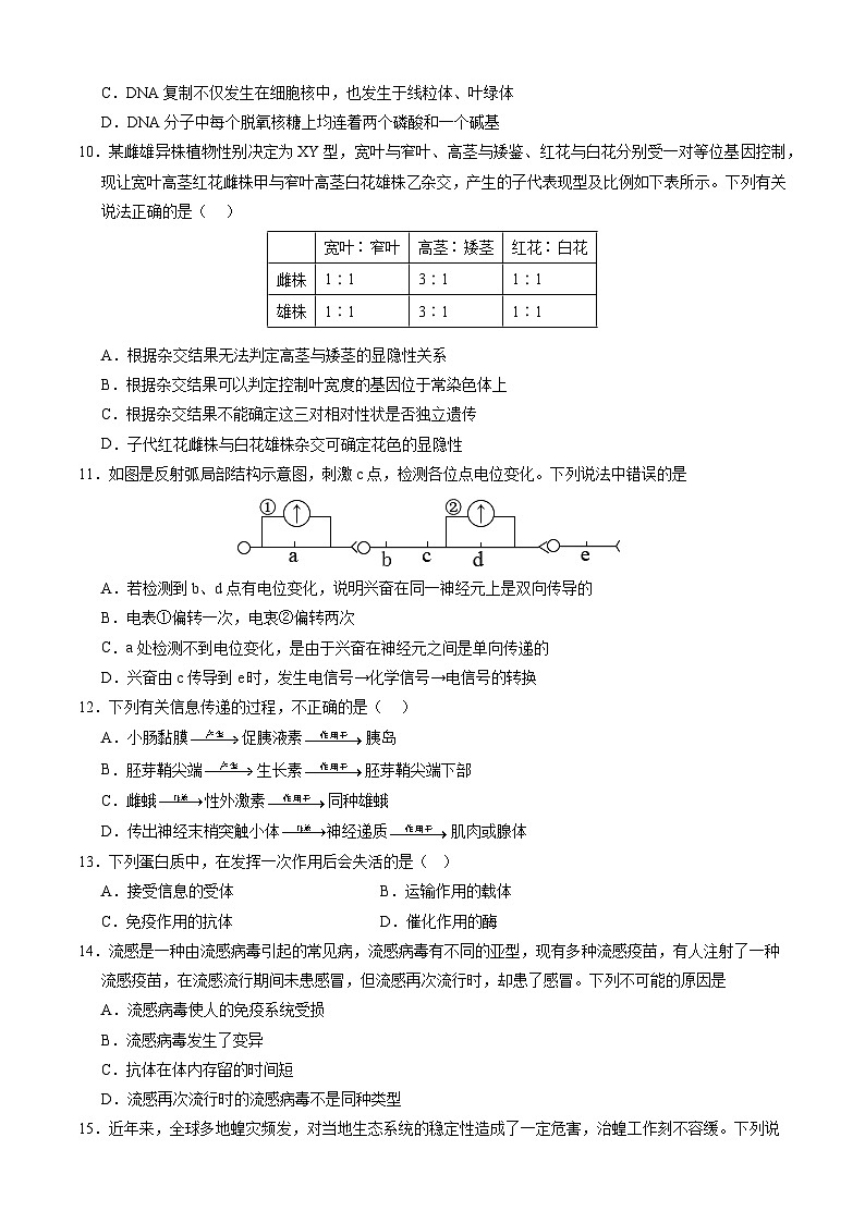
10.某雌雄异株植物性别决定为XY型,宽叶与窄叶、高茎与矮鉴、红花与白花分别受一对等位基因控制,现让宽叶高茎红花雌株甲与窄叶高茎白花雄株乙杂交,产生的子代表现型及比例如下表所示。下列有关说法正确的是( )
| 宽叶∶窄叶 | 高茎∶矮茎 | 红花∶白花 |
雌株 | 1∶1 | 3∶1 | 1∶1 |
雄株 | 1∶1 | 3∶1 | 1∶1 |
A.根据杂交结果无法判定高茎与矮茎的显隐性关系
B.根据杂交结果可以判定控制叶宽度的基因位于常染色体上
C.根据杂交结果不能确定这三对相对性状是否独立遗传
D.子代红花雌株与白花雄株杂交可确定花色的显隐性
11.如图是反射弧局部结构示意图,刺激c点,检测各位点电位变化。下列说法中错误的是

A.若检测到b、d点有电位变化,说明兴奋在同一神经元上是双向传导的
B.电表①偏转一次,电衷②偏转两次
C.a处检测不到电位变化,是由于兴奋在神经元之间是单向传递的
D.兴奋由c传导到e时,发生电信号→化学信号→电信号的转换
12.下列有关信息传递的过程,不正确的是( )
A.小肠黏膜
促胰液素
胰岛
B.胚芽鞘尖端
生长素
胚芽鞘尖端下部
C.雌蛾
性外激素
同种雄蛾
D.传出神经末梢突触小体
神经递质
肌肉或腺体
13.下列蛋白质中,在发挥一次作用后会失活的是( )
A.接受信息的受体 B.运输作用的载体
C.免疫作用的抗体 D.催化作用的酶
14.流感是一种由流感病毒引起的常见病,流感病毒有不同的亚型,现有多种流感疫苗,有人注射了一种流感疫苗,在流感流行期间未患感冒,但流感再次流行时,却患了感冒。下列不可能的原因是
A.流感病毒使人的免疫系统受损
B.流感病毒发生了变异
C.抗体在体内存留的时间短
D.流感再次流行时的流感病毒不是同种类型
15.近年来,全球多地蝗灾频发,对当地生态系统的稳定性造成了一定危害,治蝗工作刻不容缓。下列说法错误的是( )
A.蝗虫的迁入和迁出影响地区中蝗虫的种群密度
B.蝗灾频发地区中的蝗虫种群数量不会一直呈现J型增长
C.把鸡鸭放到田间控制蝗虫的种群数量属于生物防治
D.天敌对蝗虫的制约作用改变了蝗虫的生殖方式
16.对某池塘生态系统进行研究时,下列不属于在群落水平上进行研究的是( )
A.研究池塘中的物种数目及其优势种
B.研究池塘中不同生物之间的种间关系
C.调查池塘中某种鱼的种群密度
D.研究池塘中各个种群的空间分布
17.有关食物链的说法中,错误的是( )
A.在生态系统中,生物种类越复杂,个体数量越庞大,食物链就越多
B.食物链中存在着捕食和竞争两种关系
C.在食物链中,由于捕食关系决定了能量只能单向流动
D.陆地生态系统的食物链中,营养级越高的生物含有的碳元素越少
18.某研究员利用CRISPR/Cas9技术编辑水稻的OsEPSPS基因,使其编码的蛋白质有两个氨基酸被替换,得到的杂合子(T0代)具有了草甘膦抗性;另有研究人员应用CRISPR/Cas9介导对Y染色体多位点进行DNA切割,从而使小鼠胚胎干细胞的Y染色体消失。下列相关叙述错误的是( )
A.被改造的OsEPSPS基因发生了显性突变
B.Y染色体被消除不属于染色体结构变异
C.基因中一个碱基对的替换可使编码的蛋白质中两个氨基酸被替换
D.T0代植株经花药离体培养后,约有1/2的植株不具有草甘膦抗性
19.维生素C(Vc)是人和许多动物必需的营养物质。Vc的工业化生产采用氧化葡萄糖酸杆菌和假单孢杆菌两次微生物发酵的方法进行。下列叙述错误的是( )
A.可用显微镜直接计数法检测单位体积培养液中的两种活菌数目
B.可用稀释涂布平板法分离纯化氧化葡萄糖酸杆菌和假单孢杆菌
C.需要对发酵设备和培养基进行严格的灭菌处理,以防止杂菌污染
D.可用诱变或基因工程方法培育高产的氧化葡萄糖酸杆菌和假单孢杆菌
20.蜘蛛丝(丝蛋白)被称为“生物钢”,有着超强的抗张强度,可制成防弹背心、降落伞绳等。蜘蛛丝还可被制成人造韧带和人造肌腱。科学家研究出集中生产蜘蛛丝的方法﹣﹣培育转基因蜘蛛羊作为乳腺生物反应器。下列有关乳腺生物反应器的说法,错误的是( )
A.将蜘蛛丝蛋白基因与乳腺蛋白基因的启动子等结合在一起构建成表达载体
B.可通过显微注射技术将表达载体导入羊的受精卵中
C.可用PCR等技术检测目的基因是否表达
D.上述培育转基因蜘蛛羊的过程涉及到基因工程、动物细胞培养、胚胎移植等技术
二、综合题:共60分。
21.(12分)红花权木是一种观赏性植物,其叶色由花青素与叶绿素的比值决定。叶片为红色时具有较高的观赏价值,发绿时观赏价值下降。研究人员将生长一致的红花权木移入遮阴网中进行试验,试验设置4个处理,一段时间后检测叶色相关数据,结果如下表,请回答:
处理 | 处理15天 | 处理30天 | 处理45天 |
全光照 | 23 | 20 | 18 |
遮阴(25%) | 13 | 12 | 9 |
遮阴(50%) | 6 | 8 | 4 |
遮阴(75%) | 0 | -3 | -8 |
注:表格中的数值代表叶片红绿度,值阅为-128~127,正值代表红色,负值代表绿色
(1)试验中每种处理选择10株红花权木并进行3次重复的目的是______。
(2)红花权木叶肉细胞中的色素分布在______(填细胞器),其中时绿素的功能是______。
(3)用90%的乙醇提取色素,以有机溶剂作为层析液,层析后滤纸条上出现______条色素带,从上往下第二条色素带的颜色是______。
(4)据表分析影响叶色的因素有______,应选择______条件作为叶色观赏的最佳处理条件。
(5)有同学认为遮阴75%的条件下叶色变化的主要原因是花青素的含量减少,你是否同意他的观点,请说出理由______。
22.(15分)图甲表示某高等雌性动物的细胞分裂图,图乙表示某种生物的细胞内染色体及核DNA相对含量的变化情况。请回答下列问题:


(1)图甲中的A、B分别处于什么分裂,什么时期?A:_______,B:___________。
(2)图乙中8时期发生的生理过程叫_____________。
(3)图乙中细胞内含有染色单体的区间是________和8~11,不含同源染色体的区间是________。
(4)若该生物体细胞中染色体为20条,则一个细胞在4~5时期染色体数目为_______条。
(5)同源染色体的分离发生在图乙中的________(填“4”或“12”)时期。
(6)图乙中6与11时期的共同点是_________。
(7)图甲中B细胞对应图乙中的区间是___________,形成的子细胞是__________。
23.(12分)如图为缩手反射相关结构模式图,A~E表示其组成,甲、乙是置于神经纤维B、D外膜上记录电位变化的电位计。请回答:

(1)该反射弧中C为___________,E为__________。
(2)刺激a点引起A收缩,该过程__________(选填“属于”、“不属于”)反射。在__________(选填“a”、“b”、“a或b”)点给予足够强度刺激时,甲、乙两电位计都可记录到电位变化。当电位计发生第一次偏转时,主要是由__________的跨膜运输引起的,该跨膜运输__________(选填“需要”、“不需要”)消耗能量。随后在C中的神经元间(突触)发生的信号变化是__________,引起上述信号变化的信息分子是__________。
(3)缩手反射属于__________(选填“条件”、“非条件”)反射。取指血进行化验,当针刺手指时,并未发生缩手反射,原因是该反射受到__________的控制。
24.(9分)为了响应建设“青山绿水,蓝天白云”的美丽中国号召,很多地方陆续退耕还林、还湖来保护和恢复生态环境。请回答下列相关问题:
(1)农田中的农作物与田间杂草的竞争,主要体现在__________________(答出两点)等方面。在弃耕农田上发生的群落演替属于__________演替。
(2)与农田生态系统相比,森林生态系统的________________稳定性较高。分析森林中草本植物、灌木、乔木等的分层现象是在____________水平上研究的问题,这种分层现象的意义是_____________________________________。
(3)湖泊在改善水质、蓄洪防旱、调节气候等方面具有重要作用,这体现了生物多样性的________价值。研究人员为了调查某湖泊中鲢鱼的种群密度,在该湖泊中随机设置了若干捕鱼网,捕获结果统计如下表所示,由此推测该湖泊中鲢鱼的种群数量为__________。

25.(12分)为了培育高效利用木糖发酵产乳酸的菌株,科研人员将能利用木糖产乳酸的菌种搭载于中国“实践八号”育种卫星,卫星返回后进行筛选,其主要流程如下图,其中乳酸能溶解培养基中的碳酸钙形成透明圈。请回答:

(1)与步骤②相比,步骤③的培养基成分还含有_______、______。两培养基均以木糖作为唯一碳源的目的是________。
(2)步骤③中,应在________附近倒平板,不采用涂布接种的原因是_________。平板在适宜条件下培养一段时间后,筛选有透明圈的菌落作为候选菌。
(3)科研人员从候选菌中初步筛选出产乳酸能力较强的四种菌株,再通过连续转接和液体发酵进行遗传稳定性检测,得到下表所示结果(单位:g·L-1),最终确定卫10为最优菌株,依据是______。
传代次数 | 菌株 | |||
卫10 | 卫32 | 卫56 | 卫69 | |
2 | 70.78 | 71.23 | 70.52 | 69.24 |
5 | 70.23 | 69.52 | 67.46 | 65.65 |
8 | 69.58 | 62.16 | 60.52 | 61.53 |
11 | 70.75 | 55.69 | 52.42 | 55.72 |
14 | 69.42 | 42.28 | 40.22 | 44.38 |
(4)若要进一步探究卫10发酵的最适木糖浓度,试写出实验思路:________。
【开学摸底考】高三生物(贵州、安徽、甘肃适用,16+5题型)-2023-2024学年高中下学期开学摸底考试卷.zip: 这是一份【开学摸底考】高三生物(贵州、安徽、甘肃适用,16+5题型)-2023-2024学年高中下学期开学摸底考试卷.zip,文件包含高三生物开学摸底考贵州安徽甘肃适用16+5题型解析版docx、高三生物开学摸底考贵州安徽甘肃适用16+5题型考试版docx、高三生物开学摸底考贵州安徽甘肃适用16+5题型答案及评分标准docx、高三生物开学摸底考贵州安徽甘肃适用16+5题型答题卡docx、高三生物开学摸底考贵州安徽甘肃适用16+5题型答题卡pdf等5份试卷配套教学资源,其中试卷共35页, 欢迎下载使用。
生物-新高三开学摸底考试卷(全国通用,新教材)02: 这是一份生物-新高三开学摸底考试卷(全国通用,新教材)02,文件包含生物-新高三开学摸底考试卷全国通用新教材02解析版docx、生物-新高三开学摸底考试卷全国通用新教材02考试版docx、生物-新高三开学摸底考试卷全国通用新教材02答案及评分标准docx、生物-新高三开学摸底考试卷全国通用新教材02答题卡docx等4份试卷配套教学资源,其中试卷共31页, 欢迎下载使用。
生物-新高三开学摸底考试卷(全国通用,老教材): 这是一份生物-新高三开学摸底考试卷(全国通用,老教材),文件包含生物-新高三开学摸底考试卷老教材专用解析版docx、生物-新高三开学摸底考试卷老教材专用考试版docx、生物-新高三开学摸底考试卷老教材专用答案及评分标准docx、生物-新高三开学摸底考试卷老教材专用答题卡docx等4份试卷配套教学资源,其中试卷共36页, 欢迎下载使用。

