第05讲 人类赖以生存的空气-2023-2024学年新九年级化学暑假同步课(上海沪教版)
展开第05讲 人类赖以生存的空气

引入:大气层分五层:对流层、平流层、中间层、电离层和外层。
臭氧的作用:吸收太阳光中的紫外线,保护地球上的生物免遭紫外线过量辐射。
一、认识空气“大家族”
1、实验:磷与氧气的反应
现象:磷燃烧时产生浓厚的白烟,放出热量。打开止水夹,水倒流进入集气瓶,约占集气瓶容积的1/5。
反应表达式:磷 + 氧气
五氧化二磷
P O2 P2O5
问:1、集气瓶内水位为什么只能上升到一定高度?
水倒吸进入集气瓶约1/5体积,是因为磷燃烧消耗了瓶内的氧气,证明了氧气体积约占空气的1/5。
2、集气瓶内剩下的是什么气体?
留下不支持燃烧的氮气。
2、空气的成分(按体积计算):
氮气78%、氧气21%、其它气体1%(稀有气体、二氧化碳等)。
3、空气的成分实验分析
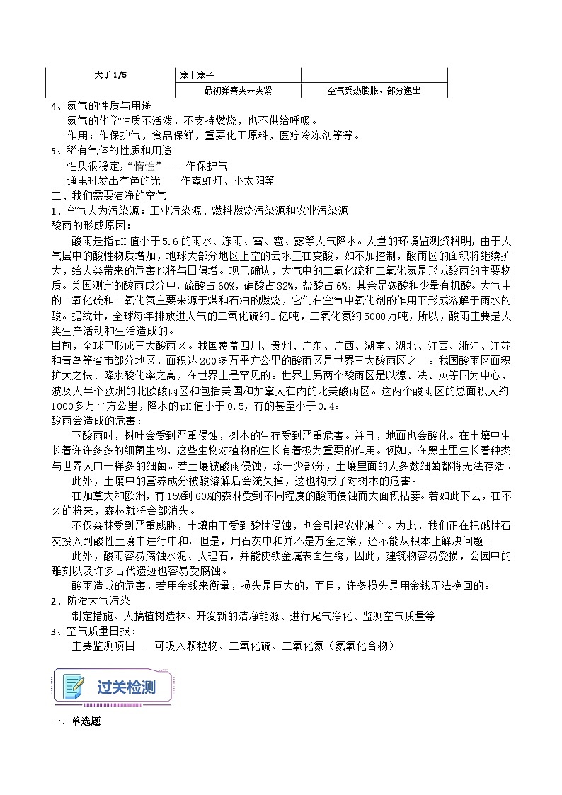
1.空气中氧气含量的测定
实验原理 | 利用过量红磷在密闭容器中燃烧,消耗容器内的氧气,使密闭容器内压强减小,在大气压的作用下,进入容器内水的体积即容器内减少的氧气的体积 |
实验装置 |
|
实验现象 | 红磷燃烧,产生大量白烟,放出热量;冷却至室温打开弹簧夹,烧杯中的水进入集气瓶,进入的水的体积约占瓶内原有空气总体积的1/5 |
实验结论 | 氧气约占空气总体积的1/5 |
[拓展延伸]实验误差分析
| 因素 | 影响 |
测定结果 小于1/5 | 装置漏气 | 反应结束后外界空气进入 |
红磷的量不足 | 氧气不能完全被消耗 | |
未待装置冷却到室温就打开弹簧夹 | 温度较高,气体膨胀,剩余气体占有较大的体积 | |
测定结果 大于1/5 | 点燃的红磷插人瓶中后未立即塞上塞子 | 空气受热膨胀,部分逸出 |
最初弹簧夹未夹紧 | 空气受热膨胀,部分逸出 |
4、氮气的性质与用途
氮气的化学性质不活泼,不支持燃烧,也不供给呼吸。
作用:作保护气,食品保鲜,重要化工原料,医疗冷冻剂等等。
5、稀有气体的性质和用途
性质很稳定,“惰性”——作保护气
通电时发出有色的光——作霓虹灯、小太阳等
二、我们需要洁净的空气
1、空气人为污染源:工业污染源、燃料燃烧污染源和农业污染源
酸雨的形成原因:
酸雨是指pH值小于5.6的雨水、冻雨、雪、雹、露等大气降水。大量的环境监测资料明,由于大气层中的酸性物质增加,地球大部分地区上空的云水正在变酸,如不加控制,酸雨区的面积将继续扩大,给人类带来的危害也将与日俱增。现已确认,大气中的二氧化硫和二氧化氮是形成酸雨的主要物质。美国测定的酸雨成分中,硫酸占60%,硝酸占32%,盐酸占6%,其余是碳酸和少量有机酸。大气中的二氧化硫和二氧化氮主要来源于煤和石油的燃烧,它们在空气中氧化剂的作用下形成溶解于雨水的酸。据统计,全球每年排放进大气的二氧化硫约1亿吨,二氧化氮约5000万吨,所以,酸雨主要是人类生产活动和生活造成的。
目前,全球已形成三大酸雨区。我国覆盖四川、贵州、广东、广西、湖南、湖北、江西、浙江、江苏和青岛等省市部分地区,面积达200多万平方公里的酸雨区是世界三大酸雨区之一。我国酸雨区面积扩大之快、降水酸化率之高,在世界上是罕见的。世界上另两个酸雨区是以德、法、英等国为中心,波及大半个欧洲的北欧酸雨区和包括美国和加拿大在内的北美酸雨区。这两个酸雨区的总面积大约1000多万平方公里,降水的pH值小于0.5,有的甚至小于0.4。
酸雨会造成的危害:
下酸雨时,树叶会受到严重侵蚀,树木的生存受到严重危害。并且,地面也会酸化。在土壤中生长着许许多多的细菌生物,这些生物对植物的生长有着极为重要的作用。例如,在黑土里生长着种类与世界人口一样多的细菌。若土壤被酸雨侵蚀,除一少部分,土壤里面的大多数细菌都将无法存活。
此外,土壤中的营养成分被酸溶解后会流失掉,这也构成了对树木的危害。
在加拿大和欧洲,有15%到60%的森林受到不同程度的酸雨侵蚀而大面积枯萎。若如此下去,在不久的将来,森林就将会部消失。
不仅森林受到严重威胁,土壤由于受到酸性侵蚀,也会引起农业减产。为此,我们正在把碱性石灰投入到酸性土壤中进行中和。但是,用石灰中和并不是万全之策,还不能从根本上解决问题。
此外,酸雨容易腐蚀水泥、大理石,并能使铁金属表面生锈,因此,建筑物容易受损,公园中的雕刻以及许多古代遗迹也容易受腐蚀。
酸雨造成的危害,若用金钱来衡量,损失是巨大的,而且,许多损失是用金钱无法挽回的。
2、防治大气污染
制定措施、大搞植树造林、开发新的洁净能源、进行尾气净化、监测空气质量等
3、空气质量日报:
主要监测项目——可吸入颗粒物、二氧化硫、二氧化氮(氮氧化合物)

一、单选题
1.属于稀有气体的是
A.H2 B.He C.H2O D.H2O2
2.空气中含量较多且化学性质活泼的气体是
A.氮气 B.氧气 C.氦气 D.二氧化碳
3.下列气体排放会造成空气污染的是
A.水蒸气 B.二氧化氮 C.氮气 D.氧气
4.会造成酸雨的物质是
A.SO2 B.CO C.O2 D.N2
5.下列说法正确的是
A.按质量分数计,空气中氧气约占21%
B.氮气的化学性质不活泼,可用于食品防腐
C.空气质量报告中所列的空气质量级别越大,空气质量越好
D.SO2、NO2、O2、CO2都属于空气污染物
6.空气中含量最多且常用作保护气的是
A.氮气 B.氧气 C.二氧化碳 D.稀有气体
7.下列物质中属于有害气体的是
A.氧气 B.二氧化氮 C.可吸入颗粒物 D.二氧化碳
8.如图为空气成分的含量示意图,其中B物质是
A.氮气 B.氧气 C.稀有气体 D.二氧化碳
9.小鲁同学使用红磷通过课本实验探究空气中氧气含量时,最不可能用到的仪器是
A.集气瓶
B.燃烧匙
C.玻璃棒
D.酒精灯
10.空气中含量较少,参与绿色植物光合作用的气体是
A.氮气 B.氧气 C.二氧化碳 D.稀有气体
11.下列物质属于纯净物
A.液氧 B.新鲜空气
C.干净矿泉水 D.加碘食盐
12.空气中含量最多且化学性质不活泼的气体是
A.O2 B.CO2 C.He D.N2
13.占空气体积分数0.03%的物质是
A.氮气 B.氧气 C.稀有气体 D.二氧化碳
14.用下图装置可验证空气中氧气的含量。下列现象能表明氧气含量的是

A.集气瓶中产生大量白烟 B.红磷燃烧一段时间后熄灭
C.烧杯中的水倒吸进入集气瓶 D.集气瓶中水面最终上升至1处
15.用如图装置可验证空气中O2的含量。下列说法不正确的是
A.实验中红磷必须足量 B.该实验所用的红磷不可用木炭代替
C.待反应装置冷却至室温打开弹簧夹 D.打开弹簧夹后,集气瓶中水面最终上升至2处
16.在拉瓦锡的经典实验中(装置如图),不属于使用汞的优点的是
A.汞为液态,在加热的条件下只与氧气反应且生成物为固体
B.时间足够长,能将密闭装置中的氧气几乎耗尽
C.无法观察装置中气体体积的变化
D.得到的氧化汞粉末加热生成的气体体积+剩余气体体积=原空气体积
17.用如图装置测定空气中氧气含量,有关说法错误的是
A.取用的红磷必须足量
B.引燃红磷后,左管内液面先下降后上升,冷却后升至刻度1
C.该装置环保,所得结果更准确
D.该装置还能测得稀有气体的体积分数
18.为测定空气中氧气的含量,某同学将教材实验进行改进,改进后的实验装置如图所示,(部分夹持装置已忽略),实验时引燃红磷后便熄灭酒精灯。下列有关改进实验的说法不正确的是
A.实验中红磷不足,会使实验测定结果偏小
B.待红磷熄灭并冷却至室温,打开弹簧夹,注射器活塞向右移动
C.实验结束后试管内气体的主要成分为氮气
D.改进后的装置能减少测量误差,且对环境更友好
19.利用传感器采集蜡烛在密闭容器内燃烧过程中O2和CO2浓度的变化,以探究蜡烛熄灭的原因。实验装置如图1所示,实验过程中采集到的数据如图2所示,以下分析不合理的是
A.图2中的数据可以说明空气中氧气的含量高于二氧化碳
B.蜡烛燃烧初期,O2的浓度下降后又升高可能是燃烧放热引起的变化
C.蜡烛熄灭的原因可能是燃烧过程中消耗氧气并产生一定浓度的CO2
D.燃着的蜡烛能在浓度为15%O2、5%CO2和80%N2的混合气体中保持燃烧
二、多选题
20.氦气用来填充飞艇的原因
A.密度比空气小 B.化学性质稳定 C.难溶于水 D.通电发出有色的光
21.下图是测定空气中氧气体积分数的实验,实验后发现结果比实际值偏低。针对这一事实,你认为下列做法和想法不可取的是

A.实验中红磷的量不足,没有将瓶内的氧气全部消耗尽
B.实验中可能未冷却到室温就打开止水夹,使进入瓶内的水的体积不足
C.将红磷改成木炭后重新实验
D.点燃红磷后,没有立即盖紧瓶塞
三、填空题
22.请从氧气、氮气、二氧化碳、二氧化硫、氮气、氢气中选择适当的物质填空;空气中体积分数最大且可以用作保护气的是___________;可以用作探空气球且化学性质十分稳定的气体是___________;可以形成酸雨的气体是___________。
23.在①氧气、②冰水共存物③石灰水④铁丝、⑤氮气、⑥稀有气体、⑦过氧化氢溶液⑧红磷等物质中,请用序号填空:
(1)属于混合物的是___________;纯净物的是___________。
(2)用于充入灯泡以使灯泡经久耐用,并能使灯泡在通电时发出特殊颜色光的物质是___________。
(3)空气中含量21%的气体是___________。
24.请按要求填空:
①红磷 ②稀有气体 ③呼出气体 ④矿泉水 ⑤氧气 ⑥白醋 ⑦二氧化碳
(1)属于纯净物的是:___________(填序号);
(2)以上有一种物质是蜡烛燃烧的产物___________(填序号);
(3)写出⑤氧气其中一种化学性质________及②稀有气体的其中一种用途________,
(4)呼出气体中水蒸气含量比空气中的___________(填“少”或者“多”)
25.在①氧气②二氧化硫③水蒸气④氮气⑤氖气等五种气体中,选择适当序号填写在下面空格中。
(1)可用于制造氮肥的是___________;
(2)可用于炼钢、气焊以及化工生产等的是___________;
(3)可用于填充霓虹灯中的气体是___________;
(4)目前暂定计入空气污染指数项目的气体是___________;
(5)夏天,盛放冰棒的杯子外壁上附有一层水珠,说明空气中含有___________。
26.空气是一种宝贵的自然资源,要保护空气,防止空气污染。请回答:
(1)在物质分类中空气属于______(填“纯净物”或“混合物”)。
(2)工业上常用分离液态空气法或者膜分离技术,通过改变压力和温度得到氧气,该过程发生的是______(填“化学”或“物理”)变化。
(3)下列物质中属于空气污染物的有 (填字母序号)。
A.二氧化碳 B.可吸入颗粒物 C.一氧化碳 D.稀有气体
(4)请根据空气中常见气体填空:(填气体名称)
①食品包装时充入以防腐的气体是______;
②夏天盛放雪糕的杯子外壁附有水珠,说明空气中含有______;
③供给呼吸,医疗上急救病人的气体是______;
④参与植物光合作用的气体______。
27.如图是测定空气中氧气含量的装置图,回答下列问题:

(1)红磷在集气瓶中与空气中的氧气反应,写出反应的符号表达式:___________。
(2)该实验中红磷稍过量的原因:___________。
(3)红磷燃烧的现象:______色固体燃烧,发光放热,产生_____色火焰,产生大量白烟,生成______色固体。
(4)冷却后打开弹簧夹后,水进入集气瓶内的体积小于
的原因(答一点):___________。
28.下面是测量空气中氧气体积含量的实验:
(1)实验小组按装置一进行实验,发现进入集气瓶中水的体积超过水面上方空间的
,你认为导致这一结果的原因可能是 (填序号)。
A.实验前未将胶皮管夹紧 B.红磷过量
C.未冷却就打开止水夹 D.氧气未消耗完全
(2)实验小组又进行反思,设计了装置二,利用气压变化使白磷燃烧,与装置一比较,其优点是_____(填序号)
①防止空气污染 ②减小误差 ③节约燃料 ④便于直接读数
(3)拉瓦锡用装置三测定了空气中氧气的含量,曲颈甑中发生反应的文字表达式是_______。
对比装置一、三实验,曲颈甑中的水银与装置一中的_______作用相同;汞槽中的水银与装置一中的_____的作用相同。
29.空气是和地球上所有生命现象息息相关的气体。
(1)饼干在空气中放置会变软,是因为空气中含有______。
(2)澄清石灰水放置在空气中较长时间变浑浊,是因为空气中含有______。
(3)空气质量指数简称AQI。下列不计入空气质量评价的主要污染物的是______。
A.一氧化碳 B.二氧化硫 C.二氧化碳 D.可吸入颗粒物
(4)如图所示是某市近三年除夕夜和正月初五的PM2.5峰值浓度,从图中可知,从2020年到2022年春节期间空气质量的变化趋势是______(填“变差”或“变好”),你认为达到这一效果采取的有效措施之一是______。

30.空气是重要的自然资源。
(1)如图所示,请说明利用了气体的哪些性质。
①氮气防腐
②氮气用于悬磁浮
③稀有气体做霓虹灯
④氨气做飞艇
①氮气填充食品包装袋利用氮气______。
②液氮用于磁悬浮列车中做冷冻剂______。
③稀有气体作霓虹灯利用了稀有气体______。
④氦气作飞艇利用了氦气______。
(2)如表是某日我国部分地区的空气质量目报内容:
序号 | 城市 | 污染指数 | 首要污染物 | 空气质量级别 |
① | 北京 | 103 | 可吸入颗粒物 | Ⅲ |
② | 呼和浩特 | 500 | 可吸入颗粒物 | Ⅴ |
③ | 大庆 | 72 | 可吸入颗粒物 | Ⅱ |
④ | 深圳 | 36 | 无 | Ⅰ |
①当口空气质量状况最好的城市是(填序号)______,空气污染指数与空气质量级别之间的关系是______。
②人类需要洁净的空气的。目前我国城市空气质量日报中的污染物不包括______。
A.可吸入颗粒物 B.一氧化碳 C.二氧化氮 D.氧气
③为改善空气质量,北京开展了“为首都多一个蓝天,我们每月少开一天车”的主题活动,下列说法正确的是______。
A.尾气不会对空气造成污染
B.每月少开一天车不会减少汽车尾气的排放
C.汽车尾气中含有的CO2是污染物
D.“为首都多一个蓝天”是每个市民的职责
④如图为一款新型环保车,可通过360°旋转的“大炮筒”向四周喷水,从而缓解极端恶劣天气给人带来的不适。这款环保车喷水的作用是______。

四、实验题
31.某同学利用燃磷法测定空气中氧气含量,实验过程如图所示:

①用图1实验测得氧气的体积分数,若该实验没有达到试验目的,可能的原因之一是_______。
②图1燃烧结束时,试管里剩余气体主要是_______(填化学式)。
③图1实验代替课本实验图2的优点是_______。(答一点即可)
32.如图所示装置可用于测定空气中氧气的体积分数:

(1)红磷燃烧的现象为_______写出红磷燃烧的化学方程式_______。
(2)经测定,集气瓶的容积为250mL,在此实验中,测量出量筒中减少的水的体积为50mL,则空气中氧气的体积分数约为_______。
(3)在保证整个装置不漏气的前提下,所用红磷的量必须_______。如果未冷却到室温便打开弹簧夹,再次测量量筒内减少的水的体积,则实验结果将(填偏大、偏小或不变)_______。实验完毕后,集气瓶内残余的气体主要是_______(填物质名称)。
33.在测定空气中氧气含量的实验中,小强采用了如图所示装置:在由两个注射器组成的密闭系统中留有25m1空气,给装有细铜丝的玻璃管加热,同时缓慢推动两个注射器活塞,至玻璃管内的铜丝在较长时间内无进一步变化时停止加热,待冷却至室温,将气体全部推至一个注射器内,观察密闭系统内空气体积变化。

(1)在实验加热过程中,交替缓慢推动两个注射器活塞的目的是:___________。
(2)写出该实验中反应的文字表达式:___________。
(3)小强测得实验结果如下:
反应前注射器内气体总体积 | 反应后注射器内气体总体积 |
25m1 | 22m1 |
由此数据可以推算出他测定空气中氧气的体积分数__________(填<、>、=)造成该实验出现误差的原因可能是___________。(填序号)
①没有交替缓慢推动两个注射器活塞
②读数时没有冷却至室温
③加入铜丝量太少
④加入铜丝量太多
34.同学们可以通过下列方式认识空气。

①空气中体积分数约为78%的物质是 ___________ 。
②为测定空气中氧气体积分数,设计图1实验。
Ⅰ.红磷燃烧的反应的化学方程式 ___________ 。
Ⅱ.冷却至室温后打开止水夹观察到的现象是 ___________ 。
③实验过程中广口瓶内压强变化曲线如图2。

CD段气压变化的原因是 ___________ 。通过对BC段的分析可知广口瓶内的温度 ___________ (“升高”或“降低”)。
④实验前广口瓶内空气体积为V,烧杯中水的体积为V1,实验后烧杯中剩余水的体积为V2,计算空气中氧气体积分数的表达式为 ___________ (用V、V1、V2表示)。
35.某研究小组同学用以下装置对空气中氧气的体积分数进行粗略地测定:

(1)集气瓶里发生的化学反应的文字表达式为______。
(2)进行燃烧实验时,该小组同学能看到的现象是_____。
A 燃烧并发出耀眼的白光 B 发出白光,放出热量
C 燃烧并产生大量白烟 D 燃烧发出淡蓝色火焰
(3)完成实验后,小组发现进入到集气瓶内的水的体积不到1/5,其中不可能的原因是____。
A 可燃物的量太多 B 可燃物的量太少 C 未等到室温就打开了止水夹 D 装置的气密性不好
(4)图1所示装置可用于测定空气中氧气的含量,其中与集气瓶相连的传感器等电子设备能将集气瓶内气体压强。温度和氧气浓度记录并保存下来,变化曲线如图2所示。


①其中曲线X表示的是______(填“温度”或“氧气浓度”)。
②图2中BC段压强变化的原因:______。
36.为测定空气中氧气的含量,兴趣小组设计如下方案:将一只注射器的尖端封住,在其中放入白磷,请回答下列问题:

(1)实验前,将注射器活塞前沿从20mL刻度处往前推至不能再推,然后松开手,若活塞仍能返回至20mL刻度处,则说明______;
(2)将注射器浸入热水中,引燃白磷。发生反应的化学方程式是______,反应过程中的现象是______。反应结束后,活塞停在17mL处,该结果不准确,同学们认为可能的原因有①白磷不足;②装置未冷却到室温。甲同学提出,只需要静置该装置,若出现______的现象,则说明原因②成立。
(3)乙同学提出直接在上述装置加装气压传感器(如图a),并用夹持装置固定活塞和针筒,用以探究该实验过程中气压的变化。实验结束后发现装置中气压变化如图b所示。请你分析解释:

①实验开始时,气压略上升的原因是______。
②从图b所得数据分析,能说明氧气约占空气体积五分之一的证据是______。
37.某兴趣小组开展“测定密闭容器中某种气体的体积分数”的探究实验。
【实验1】按图一所示装置,用红磷燃烧的方法测定空气中氧气的体积分数。

【实验2】按图二所示装置,在集气瓶内壁用水均匀涂附铁粉除氧剂(其中辅助成分不干扰实验)。利用铁锈蚀原理测定空气中氧气的体积分数。

(1)实验1能体现出氮气具有的物理性质是______;若实验前未关闭弹簧夹,实验过程中可能会出现哪些现象______。实验1过程中集气瓶内压强变化曲线如图:CD段气压变化的原因是______,DE段气压变化的原因是______。实验前集气瓶内空气体积为V,烧杯中水的体积为V1;实验后烧杯中剩余水的体积为V2。计算空气中氧气体积分数的表达式为______(用V、V1、V2表示)。
(2)为提高实验的准确性,以上两个实验都需要注意的事项是______(写一点)。
(3)实验过程中,连接数字传感器。测得实验1、实验2中氧气的体积分数随时间变化的关系分别如图3,图4所示。依据图3,图4信息,______(填“实验1”或“实验2”)的测定方法更准确,判断依据是______。

(4)结合你的学习经验,若要寻找红磷或铁粉除氧剂的替代物。用图一或图二装置测定空气中氧气的体积分数,该替代物应满足的条件是______(写两点)。
第08讲 氧气的制取-2023-2024学年新九年级化学暑假同步课(上海沪教版): 这是一份第08讲 氧气的制取-2023-2024学年新九年级化学暑假同步课(上海沪教版),文件包含第08讲氧气的制取原卷版docx、第08讲氧气的制取解析版docx等2份试卷配套教学资源,其中试卷共43页, 欢迎下载使用。
第07讲 氧气的性质-2023-2024学年新九年级化学暑假同步课(上海沪教版): 这是一份第07讲 氧气的性质-2023-2024学年新九年级化学暑假同步课(上海沪教版),文件包含第07讲氧气的性质原卷版docx、第07讲氧气的性质解析版docx等2份试卷配套教学资源,其中试卷共32页, 欢迎下载使用。
第06讲 构成物质的微粒-2023-2024学年新九年级化学暑假同步课(上海沪教版): 这是一份第06讲 构成物质的微粒-2023-2024学年新九年级化学暑假同步课(上海沪教版),文件包含第06讲构成物质的微粒原卷版docx、第06讲构成物质的微粒解析版docx等2份试卷配套教学资源,其中试卷共27页, 欢迎下载使用。


