中图版 高中地理 选择性必修3 第3章 环境与国家安全章末综合检测卷(Word版含答案解析)
展开章末综合检测卷(三)
(时间:75分钟 满分:100分)
一、选择题(共16小题,每小题3分,共48分)
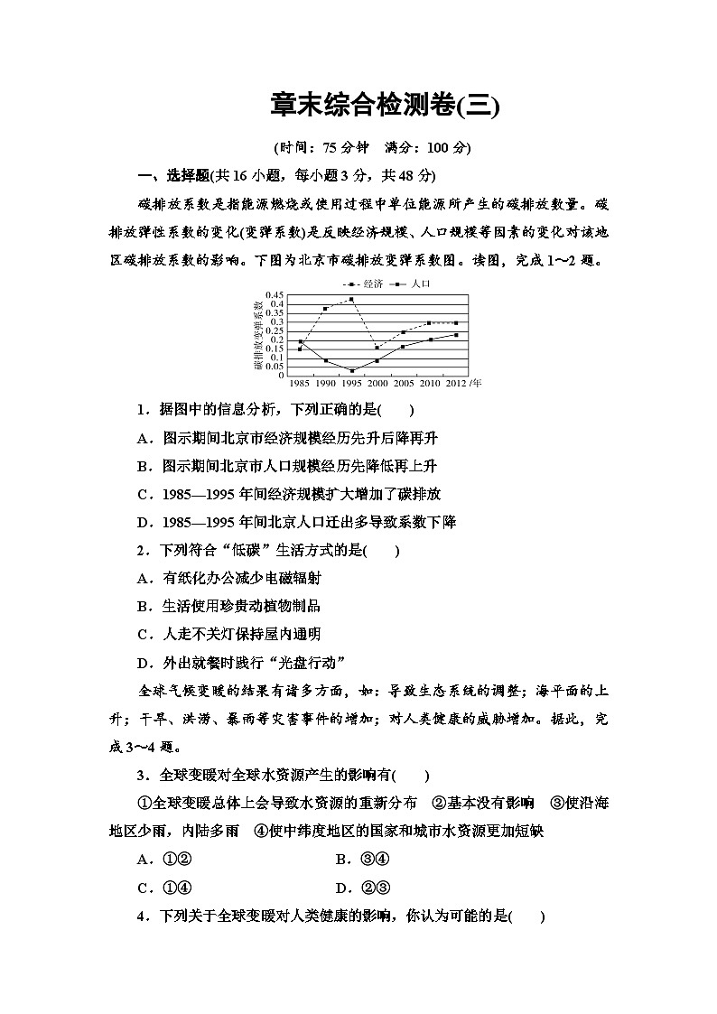
碳排放系数是指能源燃烧或使用过程中单位能源所产生的碳排放数量。碳排放弹性系数的变化(变弹系数)是反映经济规模、人口规模等因素的变化对该地区碳排放系数的影响。下图为北京市碳排放变弹系数图。读图,完成1~2题。

1.据图中的信息分析,下列正确的是( )
A.图示期间北京市经济规模经历先升后降再升
B.图示期间北京市人口规模经历先降低再上升
C.1985—1995年间经济规模扩大增加了碳排放
D.1985—1995年间北京人口迁出多导致系数下降
2.下列符合“低碳”生活方式的是( )
A.有纸化办公减少电磁辐射
B.生活使用珍贵动植物制品
C.人走不关灯保持屋内通明
D.外出就餐时践行“光盘行动”
全球气候变暖的结果有诸多方面,如:导致生态系统的调整;海平面的上升;干旱、洪涝、暴雨等灾害事件的增加;对人类健康的威胁增加。据此,完成3~4题。
3.全球变暖对全球水资源产生的影响有( )
①全球变暖总体上会导致水资源的重新分布 ②基本没有影响 ③使沿海地区少雨,内陆多雨 ④使中纬度地区的国家和城市水资源更加短缺
A.①② B.③④
C.①④ D.②③
4.下列关于全球变暖对人类健康的影响,你认为可能的是( )
A.因为人类具有非常强的适应能力,所以全球变暖对人类的健康将不会有太大的影响
B.全球变暖只会对低纬度地区的人类健康产生影响
C.全球变暖会增加疾病的发病率,还会使疾病的传播范围扩大
D.全球变暖只会对高纬度地区的人类健康造成影响
2021年7月16号全国碳排放权交易市场正式启动上线交易,碳排放一般指温室气体排放。下图为碳排放权交易的示意图。读图,完成5~6题。

5.受碳排放权交易冲击最大的企业是( )
A.钢铁企业 B.电子组装厂
C.生物制药企业 D.电子商务企业
6.碳排放权交易的实施,将会( )
①促进产业结构的优化升级 ②增加化石燃料的消费比重 ③增加全球二氧化碳的排放 ④推动生产技术和工艺革新
A.②③ B.③④
C.①② D.①④
通常情况下,灰熊主要分布在北极圈以南,北极熊主要分布在北极圈以北。但是,近年来“混血熊”在北极圈出现了。读图,完成7~8题。

7.“混血熊”出现的地理原因是( )
A.全球变暖 B.板块活动
C.洋流运动 D.太阳活动
8.人类已经在北极熊体内发现热带地区的农药残余,可能与这种现象相关的是( )
①大气循环 ②水循环 ③生物循环 ④地壳物质循环
A.①②③④ B.①②④
C.②③④ D.①②③
国外的一些媒体认为近几年影响东亚地区的沙尘暴,其沙源都来自中国。中国科学家经研究发现,影响中国的沙尘暴源地2/3在国外,中国是沙尘暴最大的受害者。据此,完成9~10题。
9.影响中国东部的沙尘暴的沙源大多在( )
A.俄罗斯 B.哈萨克斯坦
C.吉尔吉斯斯坦 D.蒙古
10.中国为减少东亚沙尘暴的发生已采取一些积极的措施,下列行为对降低沙尘暴发生有效的是( )
①加强国际合作 ②退耕还草 ③建立预报监测系统 ④加强草原生态建设
A.①② B.③④
C.①②③ D.①②④
自然保护区指对自然界中有代表性的保护对象所在的区域,依法划出一定面积予以特殊保护和管理的区域。自然保护区可分为核心区、缓冲区和实验区三个功能分区(如下图所示)。读图,完成11~12题。

11.以下不属于自然保护区保护对象的是( )
A.自然生态系统
B.珍稀濒危野生动植物物种的天然集中分布区
C.生态农业观光园
D.有特殊意义的自然遗迹
12.在缓冲区( )
A.可进行科研试验、教学参观
B.严格禁止旅游和生产经营活动
C.可进行旅游和物种驯化繁殖
D.严格禁止任何单位和个人进入
加快环境保护立法,是保护环境,提高人类生存质量的重要措施,如《中华人民共和国大气污染防治法》《中华人民共和国水污染防治法》等。据此,完成13~14题。
13.近年来,我国许多城市禁止汽车使用含铅汽油,主要原因是( )
A.提高汽车燃烧效率 B.降低汽油成本
C.铅资源短缺 D.避免重金属污染
14.《中华人民共和国大气污染防治法》《中华人民共和国水污染防治法》均属于( )
A.环境保护基本法 B.环境保护单行法律
C.环境保护行政法规 D.地方性环境保护法规
某房地产平台曾携手全国104个地方城市分站,联合全国工商联房地产商会等多家公益组织,面向全社会正式发出“中国房地产1018低碳行”大型公益活动倡议。该倡议旨在唤醒老百姓低碳意识,为中国低碳经济的发展、为中国节能绿色环保做出贡献。据此,完成15~16题。
15.该公益活动的主题主要是针对________问题而设定的( )
A.土地荒漠化 B.酸雨面积扩大
C.全球变暖 D.臭氧层破坏
16.下列措施与该公益活动的主题相吻合的是( )
A.退耕还牧
B.洁净煤技术
C.推广水电等绿色能源
D.减少氟氯烃化合物的排放
二、综合题(共3小题,共52分)
17.阅读材料,完成下列各题。(16分)
热融湖是多年冻土区地下冰融化引起地表塌陷形成的凹坑集水而成。冻土是指0℃以下含有冰的各种岩石和土壤。活动冻土层是指多年冻土区夏季融化而冬季冻结的地表层。多年冻结层是指常年处在冻结状态的冻土层,该层中常含有冰楔(水渗入冻土裂隙中冻结成的脉状冰)。近年来,青藏高原的热融湖发展迅速。图1示意冰楔对热融湖形成的作用,图2示意热融湖的扩张及其对碳元素迁移的影响。


(1)指出多年冻土层中冰楔形成的主要季节,并说明冰楔的形成过程。(6分)
(2)分析近年来青藏高原热融湖数量增多的原因。(6分)
(3)说明热融湖不断增多和扩张对地球大气圈的影响。(4分)
18.阅读材料,回答下列问题。(18分)
材料一 2018年4月21日,中国第34次南极科学考察队圆满完成各项考察任务,顺利返抵上海。此次考察中,科考队员在南极半岛海域和戴维斯海首次检测出微塑料。微塑料,指粒径小于5毫米的塑料颗粒和纺织纤维。微塑料体积小、比表面积大(比表面积指多孔固体物质单位质量所具有的表面积),黏附污染物,被称为“海洋里的PM2.5”。如今,微塑料已遍布地球各个海域,人口越稠密的海岸地带,微塑料越多。
材料二 下图为污染物迁移模式图。

(1)推测微塑料的来源。 (3分)
(2)解释微塑料出现在南极海域的原因。(3分)
(3)分析微塑料产生的危害。 (6分)
(4)简述防治微塑料危害的措施。(6分)
19.下图为1951—2000年我国部分省级行政区受沙尘暴影响强度比例统计图。读图,回答下列问题。(18分)

(1)我国北部受沙尘暴影响强度的空间分布特点是______________________
__________________________________________________________。(4分)
(2)北京市受沙尘暴影响的强度总体上为________度。我国北部的沙尘暴多发生在______季,主要因为该季节我国北部地区气候________,植被稀少,且常有______天气系统活动,风力强劲。(4分)
(3)首钢集团的搬迁使北京市的大气环境质量得到了明显改善。首钢搬迁所运用的主要环境管理手段是________(填选项字母)。(3分)
A.行政手段 B.法规手段
C.经济手段 D.教育手段
(4)为贯彻“绿色发展”理念,你认为进一步改善北京市的大气环境质量应采取哪些措施?(7分)
中图版高中地理选择性必修1期末综合检测卷含答案: 这是一份地理选择性必修1 自然地理基础本册综合课后测评,共10页。试卷主要包含了选择题,非选择题等内容,欢迎下载使用。
中图版高中地理选择性必修2期末综合检测卷含答案: 这是一份中图版 (2019)选择性必修2 区域发展本册综合测试题,共11页。试卷主要包含了选择题等内容,欢迎下载使用。
中图版高中地理选择性必修3期末综合检测卷含答案: 这是一份中图版高中地理选择性必修3期末综合检测卷含答案,共11页。试卷主要包含了选择题,非选择题等内容,欢迎下载使用。

