【提升卷】青岛版(六三制)科学三年级上册第四单元 物体的形态 单元B卷(含答案解析)
展开
青岛版小学科学三年级上册
第四单元 物体的形态
学校:__________ 姓名:__________ 班级:__________ 考号:__________
一、填空题
1.压力容器中的压缩气体具有__________瞬间释放时有一定的破坏性。
答案:能量
解析:压力容器中的压缩气体具有能量,瞬间释放时具有一定的破坏性。有些压力容器中装有易燃易爆气体,使用不当容易引发事故。所以压力容器使用不当会给人们带来危害。
2.气体( )固定的体积,( )确定的质量。
答案: 没有 有
解析:固体和液体都有固定的体积和质量,气体没有固定的形状和体积,但是具有一定的质量,能占据空间。
3.乌鸦喝水的故事里,乌鸦是利用了__________的科学道理。
答案:石头占据空间
解析:固体、液体、气体都能占据空间。《乌鸦喝水》的故事中,乌鸦能喝倒水,是利用石头占据空间原理。
4.固体、液体所占空间的大小叫____________,它们都有确定的____________,液体的表面在静止时一般会保持____________。
答案: 体积 质量 水平
解析:固体的特点:能占据空间,不能流动,具有质量,有固定的体积和形状;液体的特点:能占据空间,能流动,具有质量,没有固定的形状;空气的特点:能占据空间,能流动,没有固定的形状,易压缩,重量很轻。不论是固体,液体还是气体都有确定的质量。液体具有流动性,液体的表面在静止时一般会保持水平。
5.像水、牛奶、醋这样的物体是__________,像空气这样的物体是__________。
答案: 液体 气体
解析:略
二、判断题
1.有些压力容器中装有易燃易爆气体,使用不当容易引发事故。( )
答案:√
解析:像压力锅、液化气罐这样盛装气体或液体,能承载一定压力的密闭设备,称为压力容器。压力容器中的压缩气体具有能量,瞬间释放时具有一定的破坏性。有些压力容器中装有易燃易爆气体,使用不当容易引发事故。题干正确。
2.伽利略发现放出空气后容器质量减少了。( )
答案:√
解析:空气占据空间,空气可以被压缩,但不能压缩到 0,被压缩的空气有弹性。空气有重量。风是空气流动形成的。伽利略做了一个实验:用气泵向一个玻璃瓶内打足气,使玻璃瓶中尽可能 多地装入一些空气,并封住瓶口,用天平称出玻璃瓶的质量。然后把瓶口打开,再称,发现玻璃瓶的质量减少了。伽利略认为,减少的质量就是把瓶口打开后跑出来的空气的质量,从而证明空气是有质量的。
3.玻璃杯杯口向下竖直按入装有水的水槽中,杯子会充满水。( )
答案:×
解析:空气有重量,空气占据空间。玻璃杯杯口向下竖直按入装有水的水槽中,杯子里的纸巾不会湿,因为空气占据杯子的空间,阻碍水流入杯子。
4.物体所占空间的大小叫体积。( )
答案:√
解析:物体所占空间的大小叫做物体的体积,容器所能容纳物体的体积叫做容积。
5.不论是固体,液体还是气体都有确定的体积。( )
答案:×
解析:物体可以分为固体、液体、气体三类,气体没有一定的形状和体积,易被压缩,具有流动性;液体具有一定的体积,无固定形状,不易被压缩,具有流动性;固体具有一定的形状和体积,不易被压缩,不具有流动性。所以气体没有一定的体积。
三、选择题
1.下列哪个是压力容器?( )
A.保温杯 B.液化气罐 C.水杯 D.暖瓶
答案:B
解析:液化气罐属于压力容器。压力容器中的压缩气体具有能量,瞬间释放时具有一定的破坏性。有些压力容器中装有易燃易爆气体,使用不当容易引发事故。所以压力容器使用不当会给人们带来危害。
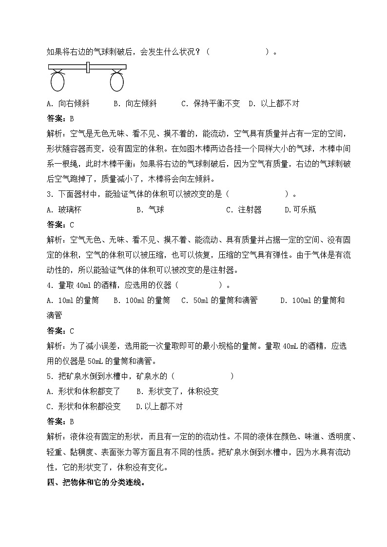
2.如下图,在木棒两边各挂一个同样大小的气球,在木棒中间系一根绳,此时木棒平衡。如果将右边的气球刺破后,会发生什么状况?( )。

A.向右倾斜 B.向左倾斜 C.保持平衡不变 D.以上都不对
答案:B
解析:空气是无色无味、看不见、摸不着的,能流动,空气具有质量并占有一定的空间,形状随容器而变,没有固定的体积。在如图木棒两边各挂一个同样大小的气球,木棒中间系一根绳,此时木棒平衡;如果将右边的气球刺破后,因为空气有质量,右边的气球刺破后空气跑掉了,质量减小了,木棒将会向左倾斜。
3.下面器材中,能验证气体的体积可以被改变的是( )。
A.玻璃杯 B.气球 C.注射器 D.可乐瓶
答案:C
解析:空气无色、无味、看不见、摸不着、能流动、具有质量并占据一定的空间、没有固定的体积,空气的体积可以被压缩,也可以恢复,压缩的空气具有弹性。由于气体是有流动性的,所以能验证气体的体积可以被改变的是注射器。
4.量取40ml的酒精,应选用的仪器( )。
A.10ml的量筒 B.100ml的量筒 C.50ml的量筒和滴管 D.100ml的量筒和滴管
答案:C
解析:为了减小误差,选用能一次量取即可的最小规格的量筒。量取40mL的酒精,应选用的仪器是50mL的量筒和滴管。
5.把矿泉水倒到水槽中,矿泉水的( )
A.形状和体积都变了 B.形状变了,体积没变
C.形状和体积都没变 D.以上都不对
答案:B
解析:液体没有固定的形状,而且有一定的的流动性。不同的液体在颜色、味道、透明度、轻重、黏稠度、表面张力等方面且有不同的性质。把矿泉水倒到水槽中,因为水具有流动性,它的形状变了,体积没有变化。
四、把物体和它的分类连线。
| 水 |
液体 | 橡皮 |
气体 | 醋 |
固体 | 石头 |
| 氧气 |
答案:
解析:物体可以分为固体、液体、气体三类,他们之间的区别在于固体有固定的形状,液体和气体没有固定的形状。液体具有流动性,没有固定的形状。水和醋属于液体,氧气属于气体,橡皮和石头属于固体。
五、实验题
1.根据下图回答问题:

1).实验名称:_______
2).实验材料:烧杯、_______、锥形瓶、橡胶塞、水等。
3).水难以流进瓶内,是_______阻碍了水的流动。
4).要使水很快的流进瓶里,应该怎么做?
5).上述现象说明了什么?
答案:1)空气占据空间吗?
2).漏斗
3).空气充满瓶内
4).动一动橡胶塞,瓶内的空气被挤出一部分,水就可以溜进去了。
5).这说明瓶内空间被空气占据着。
解析:空气虽然看不见,摸不着,但它确确实实地存在,并且空气和水、石头等物体一样,可以占据空间。
1).根据图画中的实验可知,实验名称是空气占据空间
2).根据图画中的实验可知,漏斗也是重要的实验器材之一;
3).水难以流进瓶内,是因为空气可以占据空间,阻碍了水的流动。
4).要使水很快的流进瓶里,就需要减少空气占据的空间,可以伸入瓶中一个吸管,方便瓶内空气流出。
5).空气虽然看不见,摸不着,但它确确实实地存在,并且空气和水、石头等物体一样,可以占据空间。
2.如图一,准备两个杯子,一个装满水,一个装一块石头。如图二,将左边杯子中的水慢慢倒入右边杯子,一直倒到右边杯子( )时停止。观察发现,图三中,左边的水杯中有剩余的( ),该实验说明固体占据( )。

答案: 水满 水 一定空间
解析:固体、液体和气体是物质的三种状态,固体能保持一定的形状和体积。液体具有流动性,没有一定的形状。固体和液体都不易被压缩。气体没有固定形状,具有流动性,容易被压缩等。如图一,准备两个杯子,一个装满水,一个装一块石头。如图二,将左边杯子中的水慢慢倒入右边杯子,一直倒到右边杯子水满后停止。图中实验是为了证实固体占据一定空间,通过实验发现图三中,左边的水杯中有剩余的一些水。说明固体占据一定空间。

