- 人教版(选择性必修三)高中生物分层训练AB卷第2章 细胞工程(A卷·知识通关练)(2份打包,原卷版+教师版) 试卷 0 次下载
- 人教版(选择性必修三)高中生物分层训练AB卷第2章 细胞工程(B卷·能力提升练)(2份打包,原卷版+教师版) 试卷 1 次下载
- 人教版(选择性必修三)高中生物分层训练AB卷第3章 基因工程(A卷·知识通关练)(2份打包,原卷版+教师版) 试卷 1 次下载
- 人教版(选择性必修三)高中生物分层训练AB卷第3章 基因工程(B卷·能力提升练)(2份打包,原卷版+教师版) 试卷 0 次下载
- 人教版(选择性必修三)高中生物分层训练AB卷第4章 生物技术的安全性与伦理性问题(B卷·能力提升练)(2份打包,原卷版+教师版) 试卷 0 次下载
人教版(选择性必修三)高中生物分层训练AB卷第4章 生物技术的安全性与伦理性问题(A卷·知识通关练)(2份打包,原卷版+教师版)
展开
班级 姓名 学号 分数
第4章 生物技术的安全性与伦理性问题(A卷·知识通关练)
核心知识1.转基因成果
1.(2020秋·天津·高二校联考期末)下列与基因工程应用有关的说法,错误的是( )
A.可利用“工程菌”生产人的胰岛素
B.转基因动物可通过分泌乳汁来生产所需要的药品,称为乳腺生物反应器
C.通过基因工程技术可培育多种抗虫转基因植物
D.基因治疗就是把缺陷基因诱变成正常基因,达到治疗疾病的目的
2.(2022春·山东泰安·高二统考期末)有关基因工程的成果及应用的说法,错误的是( )
A.用基因工程方法培育的抗虫植物也能抗病毒
B.基因工程可提高动物的生长速率是由于外源生长激素基因的表达
C.外源基因在乳腺细胞中表达可让哺乳动物批量生产药物
D.基因工程在农业上的应用主要是培育高产、品质优良和具有抗逆性的农作物
核心知识2.转基因产品的安全性
3.(2022春·江苏无锡·高二江苏省太湖高级中学校考期中)下列叙述中,不属于转基因生物可能存在安全性问题的原因的是( )
A.对基因的结构和调控机制等的了解仍相当有限
B.所转移的基因有不少来自异种生物
C.外源基因插入宿主基因组的部位往往是随机的
D.DNA重组技术需要有精心设计的”分子工具”
4.(2022春·黑龙江鸡西·高二鸡东县第二中学校考期中)下列有关生物技术安全性和伦理问题的观点,不合理的是( )
A.对于转基因技术,我们应该趋利避害,理性看待
B.我国禁止生殖性克隆和治疗性克隆
C.我国不发展、不生产、不储存生物武器,并反对其扩散
D.对于基因检测应该保护个人遗传信息隐私权
5.(2022春·天津红桥·高二统考期末)有人认为“转基因生物和转基因食品不安全,要严格控制”,以下各项中支持此观点的是( )
A.转基因作物能使贫穷国家的亿万人口摆脱饥饿,同时还能减少使用农药引起的环境污染
B.转基因食品与非转基因食品一样、都是由脂肪,蛋白质和碳水化合物等物质组成的
C.对转入了苏云金杆菌基因的西红柿进行毒性分析表明,这种转基因西红柿对人体健康没有影响
D.帝王蝶的幼虫在吃了某种转基因玉米的花粉沾染过的牛奶草叶子后,近一半的个体死亡,幸存的也不能正常发育
6.(2022春·吉林长春·高二校考期末)下列关于基因工程及转基因食品安全性的叙述,正确的是( )
A.基因工程经常以抗生素抗性基因作为目的基因
B.种植转基因抗虫作物可减少农药的使用量
C.转基因作物被动物食用后,目的基因会转入动物体细胞中
D.转基因生物引发的安全性问题是无法弥补的,所以杜绝转基因生物
核心知识3.试管婴儿与设计试管婴儿
7.(2022春·广东东莞·高二统考期末)试管婴儿技术解决了不孕夫妇的生育问题。与“设计试管婴儿”相比,试管婴儿技术没有使用下列哪项技术手段( )
A.重组DNA技术 B.细胞培养技术
C.胚胎检查技术 D.胚胎遗传学诊断技术
8.(2022春·黑龙江双鸭山·高二双鸭山一中校考期末)2012年6月29日,中国首例设计婴儿诞生。这个婴儿的父母均为地中海贫血基因的携带者。此前,二人曾育有一女,患有重度地中海贫血,为了再生一个健康的孩子,用他的脐带血帮助姐姐进行造血干细胞移植,设计了这个婴儿。下列有关说法不合理的是( )
A.“设计试管婴儿”利用体外受精、胚胎移植、植入前胚胎遗传学诊断技术等
B.“设计试管婴儿”与“试管婴儿”均为有性生殖
C.“设计试管婴儿”与“试管婴儿”都要进行胚胎选择,但二者选择的目的不同
D.设计婴儿性别是“设计试管婴儿”的第一步
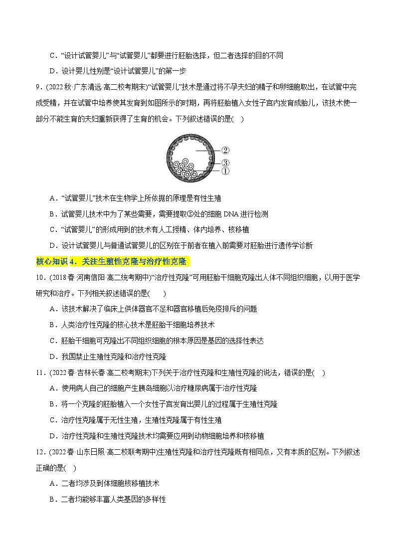
9.(2022秋·广东清远·高二校考期末)“试管婴儿”技术是通过将不孕夫妇的精子和卵细胞取出,在试管中完成受精,并在试管中培养使其发育到如图所示的时期,再将胚胎植入女性子宫内发育成胎儿,该技术使一部分不能生育的夫妇重新获得了生育的机会。下列叙述错误的是( )

A.“试管婴儿”技术在生物学上所依据的原理是有性生殖
B.试管婴儿技术中为了某些需要,需要提取③处的细胞DNA进行检测
C.“试管婴儿”的形成用到的技术有人工授精、体内培养、核移植
D.设计试管婴儿与普通试管婴儿的区别在于前者在植入前需要对胚胎进行遗传学诊断
核心知识4.关注生殖性克隆与治疗性克隆
10.(2018春·河南信阳·高二统考期中)“治疗性克隆”可用胚胎干细胞克隆出人体不同组织细胞,以用于医学研究和治疗。下列相关叙述错误的是( )
A.该技术解决了临床上供体器官不足和器官移植后免疫排斥的问题
B.人类治疗性克隆的核心技术是胚胎干细胞培养技术
C.胚胎干细胞可克隆出不同组织细胞的根本原因是基因的选择性表达
D.我国禁止生殖性克隆和治疗性克隆
11.(2022春·吉林长春·高二校考期末)下列关于治疗性克隆和生殖性克隆的说法,错误的是( )
A.使用病人自己的细胞产生胰岛细胞以治疗糖尿病属于治疗性克隆
B.将一个克隆的胚胎植入一个女性子宫发育出婴儿的过程属于生殖性克隆
C.治疗性克隆属于无性生殖,生殖性克隆属于有性生殖
D.治疗性克隆和生殖性克隆技术均需要应用到动物细胞培养和核移植
12.(2022春·山东日照·高二校联考期中)生殖性克隆和治疗性克隆既有相同点,又有本质的区别。下列叙述正确的是( )
A.二者均涉及到体细胞核移植技术
B.二者均能够丰富人类基因的多样性
C.二者均可运用DNA重组技术进行研究
D.前者面临伦理问题,后者不会面临伦理问题
核心知识5.关注生殖性克隆人13.(2022春·吉林·高二校考期末)下列关于生殖性克隆人的叙述,正确的是( )
A.生殖性克隆人可以丰富人类基因的多样性
B.可以运用重组DNA技术进行生殖性克隆人研究
C.虽然生殖性克隆人存在伦理问题,但克隆技术已经成熟
D.我国政府不赞成、不允许、不支持、不接受任何生殖性克隆人实验
14.(2022春·黑龙江鸡西·高二鸡东县第二中学校考期中)三亲婴儿有三个亲代,可避免夫妻将某些致病基因传递给婴儿。下图是三亲婴儿培育流程的示意图,下列有关叙述错误的是( )

A.对卵母细胞进行核移植的过程中,可采用显微操作
B.采集到的精子可直接与培养后的卵母细胞进行受精
C.培育三亲婴儿要采用核移植、早期胚胎培养和胚胎移植等技术
D.三亲婴儿可能会面临歧视、社会伦理道德等问题
15.(2022春·黑龙江鹤岗·高二鹤岗一中校考期末)下列有关克隆人和设计试管婴儿的叙述,正确的是( )
A.克隆人和试管婴儿均是有性生殖的产物
B.设计试管婴儿可有目的地生出所需的孩子,应大力推广
C.治疗性克隆可为一些患者提供器官,用于器官移植
D.生殖性克隆和治疗性克隆的结果本质是相同的,都会面临伦理问题
16.(2022春·辽宁·高二辽宁实验中学校考期中)下列属于反对克隆人的生物学家的观点的是( )
A.克隆技术尚不成熟,克隆人很可能孕育出有严重生理缺陷的孩子
B.可以通过胚胎分级、基因诊断和染色体检查等方法弥补技术的不足
C.克隆人研究是一项科学研究,应该被允许
D.不能迁就于个人的道德观念,道德观念是可以改变的
核心知识6.禁止生物武器
17.(2022春·广东佛山·高二统考期末)炭疽杆菌能产生两种成分为蛋白质的毒素。有科学家将该菌的大型环状DNA分子破坏后,发现该菌仍能产生毒素。据此判断下列关于炭疽杆菌的叙述,错误的是( )
A.炭疽杆菌合成的这两种毒素属于代谢产物
B.控制该毒素合成的基因位于炭疽杆菌的拟核中
C.炭疽杆菌若用于军事用途或恐怖活动,则属于生物武器
D.警惕有人利用转基因技术将大肠杆菌改造成与炭疽杆菌相似的致病菌
18.(2022春·吉林白山·高二统考期末)下列有关生物武器的叙述,错误的是( )
A.生物武器的种类包括致病菌、病毒,毒品、生化毒剂等
B.鼠疫、炭疽、霍乱等的病原体都可以用来制造生物武器
C.生物武器可以直接散布或通过食物,生活必需品等散布
D.中国政府主张全面禁止和彻底销毁生物武器
19.(2022春·吉林·高二校考期中)生物工程技术在农牧业生产、医药卫生等领域有广泛的用途。请回答相关问题。
(1)我国体细胞克隆猴“中中”和“华华”的诞生再次说明了_____具有全能性。植物组织培养的全过程,证明了植物体细胞具有全能性。所谓全能性是指细胞经分裂和分化后,仍具有产生___或分化成其他各种细胞的_____。
(2)利用植物组织培养技术制造的人工种子具有天然种子不可比拟的特点,人工种子具有的优点:能保持优良品种的_____,生产上不受季节、气候和地域限制,方便_____等。
(3)动物细胞融合和植物原生质体融合的原理都是_____,不同的是诱导动物细胞融合时常用的方法是用_____诱导。
(4)许多重要的生物制品,如病毒疫苗、单克隆抗体等,都可以借助动物细胞培养技术来大规模生产。 当细胞分裂生长到表面相互接触会发生接触抑制,此时需要用_____处理分散成单个细胞,分瓶继续培养。细胞培养液应定期更换,以防止_____对细胞自身造成危害。
(5)生物技术革命为人类带来了巨大的社会效益和经济效益,在某些方面对人们传统的观念也造成了巨大的冲击。以下做法中明显违背我国相应法律法规或伦理道德的有_____。
①转基因农产品的直接加工品,在产品外包装中标注“加工原料为转基因”标识再上市
②为了避免妊娠过程给自身带来影响,选择用“试管婴儿”技术,并找人代孕以得到孩子
③在实验室中进行冠状病毒基因改造研究,以备在发生战争时用于投放他国
④养牛场中运用胚胎性别鉴定技术,筛选雌性胚胎进行胚胎移植以扩大高产奶牛数量
20.(2022秋·云南玉溪·高三云南省玉溪第三中学校考期末)试管婴儿技术的突破意味着通过设计试管婴儿解决部分不孕不育问题的同时,部分肿瘤疾病、遗传性疾病的家族性遗传也将有望避免。
(1)设计试管婴儿时为了提高受孕率,胚胎移植时多采用多胚胎移植,因此需要用_____处理,促进母亲排出更多的卵子。
(2)胚胎发育的卵裂期在_____(填“透明带”或“放射冠”)内进行。受精卵经72小时体外培养发育成由32细胞左右的桑椹胚,可用于胚胎移植,而胚胎移植属于胚胎工程的常用技术之一、胚胎工程是指对动物的早期胚胎或_____所进行的多种显微操作和处理技术。还包括体外受精、胚胎分割移植、胚胎干细胞培养等技术。
(3)为了某些需要,需对胚胎的性别进行鉴定。目前最有效最准确的方法是SRY-PCR法,操作的基本程序是:从被测的囊胚中取出几个_____(填部位)细胞,提取DNA;然后用位于Y染色体上的性别决定基因(即SRY基因)的一段碱基作_____,以_____为模板进行PCR扩增;与SRY特异性探针出现阳性反应者,胚胎为_____性。
(4)设计试管婴儿、克隆人等都是引起人们广泛争论的问题。我国不反对治疗性克隆,即可利用人体细胞核移植等技术治疗人类疾病,在去除卵母细胞的细胞核时,可用微型吸管把位于_____和_____之间的第一极体一并吸出。

