人教版高中生物选择性必修三回归教材现代生物科技专题学案
展开
回归教材
一、基因工程
1.概念
按照人们的愿望,进行严格的设计,并通过体外DNA重组和转基因等技术,赋予生物以新的遗传特性,从而创造出更符合人们需要的新的生物类型和生物产品。
2.基本工具
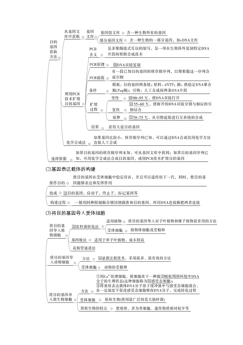
3.操作流程
(1)目的基因获取
(2)基因表达载体的构建
(3)将目的基因导入受体细胞
(4)目的基因的检测与鉴定
4.基因工程应用
植物基因工程的应用、动物基因工程的应用、基因工程制药、基因治疗、基因诊断。
5.蛋白质工程
二、细胞工程
1.概念
应用细胞生物学和分子生物学的原理和方法,通过细胞水平或细胞器水平上的操作,按照人的意愿改变细胞内的遗传物质或获得细胞产品的一门综合科学技术。
2.植物细胞工程
3.动物细胞工程
(1)动物细胞培养
(2)动物细胞核移植
(3)动物细胞融合
(4)单克隆抗体
三、胚胎工程
1.概念
对动物早期胚胎或配子所进行的多种显微操作和处理技术,如体外受精、胚胎移植、胚胎分割、胚胎干细胞培养等技术。经过处理后获得的胚胎,还需移植到雌性动物体内生产后代,以满足人类的各种需求。
2.体内受精
3.胚胎发育
4.体外受精
5.早期胚胎培养
6.胚胎移植
7.胚胎分割
8.胚胎干细胞
四、生物技术的安全性和伦理问题
五、生态工程
知识网络
易错辨析
考点1 基因工程和蛋白质工程
1.限制酶主要从原核生物中分离纯化出来,限制酶只能识别由6个核苷酸组成的序列。(选修3 P4-正文)( )
2.目的基因指编码蛋白质的基因。(选修3 P9-正文)( )
3.PCR是一项在生物体外复制特定DNA片段的核酸合成技术。(选修3 P10—正文)( )
4.用PCR技术扩增目的基因时,要有一段已知目的基因的核苷酸序列,以便合成引物。(选修3 P10—正文)( )
5.启动子能驱动基因转录出mRNA,最终获得所需要的蛋白质。(选修3 P11—正文)( )
6.标记基因的作用是为了鉴别受体细胞中是否含有目的基因,从而将含有目的基因的细胞筛选出来。(选修3 P11—正文)( )
7.农杆菌可以感染双子叶和单子叶植物,对大多数裸子叶植物没有感染能力。(选修3 P12—正文)( )
8.花粉管通道法是我国科学家独创的一种将目的基因导入植物细胞的方法。(选修3 P13—小字)( )
9.原核生物具有繁殖快,多为单细胞、遗传物质相对较少等特点,因此,在早期的基因工程中常被用来作为受体细胞。(选修3 P13—正文)( )
10.DNA分子杂交技术和分子杂交技术中,都将含有目的基因的DNA片段用同位素标记作为探针。(选修3 P14—正文)( )
11.干扰素是动物或人体细胞受到病毒侵染后产生的一种糖蛋白。(选修3 P22—小字)( )
12.蛋白质工程是指对现有蛋白质直接修饰改造以满足人类的生产和生活的需求。(选修3 P27—正文)( )
13.重组质粒与探针能进行分子杂交是因为DNA分子脱氧核糖与磷酸交替连接。( )
考点2 细胞工程
1.植物分生区附近(如茎尖)的病毒极少,甚至无病毒。(选修3 P39—正文)( )
2.动物体细胞核移植过程中,从屠宰场收集牛卵巢,采集卵母细胞,可直接用于实验。(选修3 P48—小字)( )
3.核移植方法生产的克隆动物,是对体细胞供体动物进行的100%复制。(选修3 P49—讨论)( )
4.目前核移植技术中普遍使用的去核方法是显微操作去核法。(选修3 P49—旁栏)( )
5.与植物体细胞杂交技术相比,动物细胞融合特有的诱导因素为灭活的病毒。(选修3 P52—正文)( )
6.培养保留接触抑制的细胞在培养瓶壁上可形成多层细胞。( )
7.体细胞杂交技术可用于克隆动物和制备单克隆抗体。( )
8.对供体注射促性腺激素,使其超数排卵。( )
9.细胞核移植主要在同种动物、同种组织的细胞之间进行。( )
考点3 胚胎工程
1.初级卵母细胞需经过减数分裂才能变成成熟的卵子,减数第二次分裂是在精子和卵子结合的过程中完成的。(选修3 P65—正文)( )
2.排卵是指卵泡从卵巢中排出。(选修3 P63—讨论)( )
3.卵子完成受精的标志是在卵细胞膜和透明带的间隙可以观察到两个极体。(选修3 P63—正文)( )
4.卵裂期细胞分裂方式为有丝分裂,细胞数量不断增加,胚胎体积变大。(选修3 P66—正文)( )
5.囊胚期形成的内细胞团将来发育为胎膜和胎盘,滋养层将来发育为胎儿的各种组织。(选修3 P67—正文)( )
6.取滋养层细胞进行DNA分析性别鉴定。(选修3 P79—图3-23)( )
7.将牛、羊等家畜的精子可以放在一定浓度的肝素或钙离子载体A23187溶液中获能。(选修3 P71—正文)( )
8.对囊胚阶段的胚胎进行分割时应将内细胞团均等分割,否则影响分割后胚胎的恢复和进一步发育。(选修3 P79—正文)( )
9.采用胚胎分割技术产生同卵多胎的可能性是有限的。(选修3 P79—正文)( )
10.ES细胞在形态上表现为体积小,细胞核大,核仁明显。(选修3 P80—正文)( )
11.利用胚胎分割技术,同卵多胎较同卵双胎成功率更高。(选修3 P79—正文)( )
考点4 生态工程
1.辽宁西部的章古台地区,单一种植了大片的樟子松林,一段时间后松毛虫肆虐,使很多地方的樟子松奄奄一息,原因是违反了生态工程中的物种多样性原理。(选修3 P110—小字)( )
2.人类也处于一个社会—经济—自然复合而成的巨大系统中,在进行生态工程建设时,不但要考虑到自然生态系统的规律,还要考虑到经济和社会等系统的影响力。(选修3 P112—正文)( )
3.与传统的工程相比,生态工程是一类少消耗、多效益、可持续的工程体系。(选修3 P107—正文)( )
4.生态工程遵循物质循环再生、物种多样性、协调与平衡、整体性等基本原理。(选修3 P128—专题小结)( )
5.生态工程可以解决所有环境问题,所以可以走“先污染破坏,后治理”的老路。(选修3 P124—黑体字)( )
答案 考点1 1.× 2.× 3.√ 4.√ 5.√ 6.√ 7.× 8.√ 9.√ 10.√ 11.√ 12.× 13.×
考点2 1.√ 2.× 3.× 4.√ 5.√ 6.× 7.× 8.√ 9.×
考点3 1.√ 2.× 3.√ 4.× 5.× 6.√ 7.√ 8.√ 9.√ 10.√ 11.×
考点4 1.√ 2.√ 3.√ 4.√ 5.×

