- 第一单元第2课《色彩的感染力》课件+教案 课件 53 次下载
- 第一单元第3课《构图的作用》课件+教案 课件 51 次下载
- 第二单元第1课《书林漫步》课件+教案 课件 47 次下载
- 第二单元第2课《手工书设计》课件+教案 课件 46 次下载
- 第二单元第3课《方寸钤记——藏书印》课件+教案 课件 48 次下载
初中人教版第1课 造型的表现力集体备课ppt课件
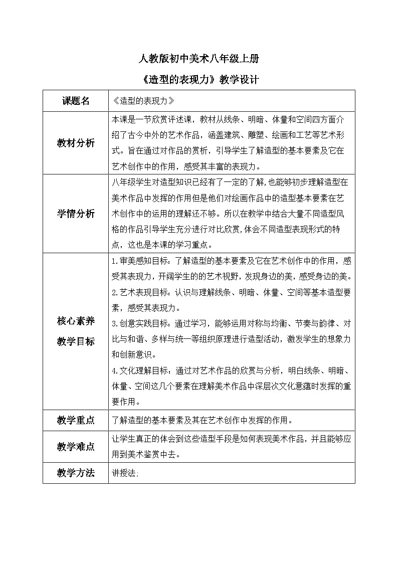
展开人教版初中美术八年级上册
《造型的表现力》教学设计
课题名 | 《造型的表现力》 |
教材分析 | 本课是一节欣赏评述课,教材从线条、明暗、体量和空间四方面介绍了古今中外的艺术作品,涵盖建筑、雕塑、绘画和工艺等艺术形式。旨在通过对作品的赏析,引导学生了解造型的基本要素及它在艺术创作中的作用,感受其丰富的表现力。 |
学情分析 | 八年级学生对造型知识已经有了一定的了解,也能够初步理解造型在美术作品中发挥的作用但是他们对绘画作品中的造型基本要素在艺术创作中的运用的理解还不够。所以在教学中结合大量不同造型风格的作品引导学生充分进行对比欣赏,体会不同造型表现形式的特点,这也是本课的学习重点。 |
核心素养 教学目标 | 1.审美感知目标:了解造型的基本要素及它在艺术创作中的作用,感受其表现力,开阔学生的的艺术视野,发现身边的美,感受身边的美。 2.艺术表现目标:认识与理解线条、明暗、体量、空间等基本造型要素,感受其表现力。 3.创意实践目标:通过学习,能够运用对称与均衡、节奏与韵律、对比与和谐、多样与统一等组织原理进行造型活动,激发学生的想象力和创新意识。 4.文化理解目标:通过对艺术作品的欣赏与分析,明白线条、明暗、体量、空间这几个要素在理解美术作品中深层次文化意蕴时发挥的重要作用。 |
教学重点 | 了解造型的基本要素及其在艺术创作中发挥的作用。 |
教学难点 | 让学生真正的体会到这些造型手段是如何表现美术作品,并且能够应用到美术鉴赏中去。 |
教学方法 | 讲授法; |
教学准备 | 教师准备:多媒体课件、课本 学生准备:课本 |
教学过程 | 新课导入 1.老师用多媒体播放,图片学生欣赏,教师引导讲授。 艺术家在创作美术作品时,除了运用一定的物质材料,还要运用多种艺术手段来表现。造型作为创造形象的重要手段,具有丰富的表现力。 设计意图:创设情境,激发兴趣 探索新知 一、线条 1.展示图片并分析比较线条这一造型要素在美术作品给你何种感受? 菩萨立像(石雕)[唐代] 朝元仙仗图卷(局部中国画)[宋代] 武宗元 宴罢(红绘式装饰画)[古希腊] 西班牙毕尔巴鄂古根海姆博物馆( 建筑 )[现代] 弗兰克·盖里[美国] 缠枝牡丹纹梅瓶(瓷器)[宋代] 2.总结:线条是美术创作基本的造型手段之一,它在绘画、设计、建筑、雕塑中的重要作用是不可忽视的。 二、明暗 1. 对下列作品进行欣赏评述,体会明暗在艺术作品造型中的作用。 自画像(素描)16世纪初 达·芬奇 [意大利] 塔吉克新娘(油画)[现代] 靳尚谊 夜巡(油画) 伦勃朗 [荷兰] 2.总结:欧洲文艺复兴时期,西方画家发现自然光线照射所引起的物体表面的明暗变化,可以用明暗色调进行模拟。自此,西方逐步发展了运用明暗色调再现光影效果,从而在画面背景上凸显物象的绘画形式和心理感受。 三、体量 体量指一建筑物或雕塑作品等实物的物质体积。体量的差异可以产生不同的视觉效果。 上海世博会沙特馆(建筑)[现代]: 简洁、饱满的碗状造型设计,具有持续的空间延展性以及视觉上的扩张力。 四、空间 1.建筑、雕塑以实体空间关系体现不同的视觉效果,而绘画作品则是在二维的平面上虚拟性地表现出空间感。 2. 分析下面两组建筑作品是如何表现空间关系的? 阿尔让特伊的大道(油画)[近代]西斯莱 [法国]: 画家运用焦点透视法则表现空间关系,在画中营造了一种虚拟的“三维真实”。 双环(雕塑)[现代] 亨利·摩尔 [英国]: 作品运用虚实空间对比的手法,把形体大胆而自由地整合为有韵律、有节奏的空间形态。 课堂小结 学生通过课堂学习,基本能够掌握造型的基本要素及它在艺术创作中的作用,通过欣赏感受、比较、分析、古今中外不同类型的美术作品,能够多角度理解不同类型美术作品的造型表现力。通过本课的学习,激发学生探究新知的欲望,引导学生,发现身边的美,感受身边的美。 |
板书设计 | 造型的表现力 线条 明暗 体量 空间 |
课后作业 | 1.结合具体作品进行欣赏评述,体会各种表现手段在艺术作品造型中的作用。 2.欣赏大师作品,展示其作品中线条的魅力所在。 3.预习下节课新内容。 |
教学反思 | 亮点:本节课教学效果良好,课堂时间把握良好。 不足:学生在小学美术和七年级美术中已涉及造型方面内容,有一定的基础。但在认知方面还存在偏差,因此,在教学中既要注意全体,也要注重个体的发展。 教学建议:教学过程中存一些不好的地方,如没有完全的调动学生的学习积极性,学生参与的幅度不够,所以课堂氛围不够,这些不足之处在以后的教学过程中我一定尽力改正并努力完善自己,提高自己的教育教学水平和能力。 |
初中美术人教版八年级上册第一单元 美术的主要表现手段第1课 造型的表现力教课课件ppt: 这是一份初中美术人教版八年级上册第一单元 美术的主要表现手段第1课 造型的表现力教课课件ppt,共39页。PPT课件主要包含了《丰富多彩的线》,说一说,孤独单调,安静开阔,不稳定,心境不平,运动感,优美典雅,线的感情色彩等内容,欢迎下载使用。
美术第1课 造型的表现力教课ppt课件: 这是一份美术第1课 造型的表现力教课ppt课件,共25页。PPT课件主要包含了石膏几何体素描,什么叫素描,石膏几何体认知,几何体素描的画法,确立构图,画出大的形体结构,逐步深入塑造,调整完成,素描的基本理论等内容,欢迎下载使用。
初中美术人教版八年级上册第1课 造型的表现力说课ppt课件: 这是一份初中美术人教版八年级上册第1课 造型的表现力说课ppt课件,共10页。PPT课件主要包含了教材分析,学情分析,学习目标,一知识与技能,二过程与方法,教学重难点,教学方法等内容,欢迎下载使用。

