专题06 得体(导学案)-备战2024年新高考一轮复习讲堂之语言文字运用
展开
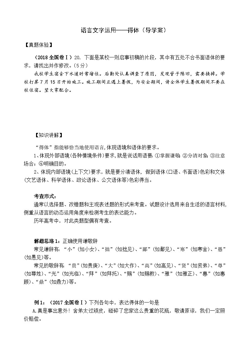
语言文字运用——得体(导学案)
【真题体验】
(2018全国卷Ⅰ)20. 下面是某校一则启事初稿的片段,其中有五处不合书面语体的要求,请找出并作修改。(5分)
我校学生宿舍下水道时常堵住。后勤处认真调查了原因,发现管子陈旧,需要换掉。学校打算7月15日开始施工。施工期间正遇上暑假,为安全期间,请全体学生暑假期间不要在校住宿。望大家配合。
【知识讲解】
“得体”指能够恰当地使用语言,体现语境和语体的要求。
1、体现外部语境(各种情境条件)要求,就是说话用语要:①掌握谦敬;②分清对象;③注意场合;④明确目的。
2、体现内部语境(上下文)要求,就是要分清语体, 做到语体(口语、书面语)色彩和文体(文艺语体、科学语体、政论语体、公文语体等)色彩得当。
考查形式:
通常以选择题、改错题和主观表述题的形式来考查。试题设计选用来自生活的语言材料,侧重从语言的动态运用角度来检测考生的表达能力。
历年高考中,对此类题型偶有考查。
解题思路1:正确使用谦敬辞
常见谦辞有:“小”(如小女)、“拙”(如拙见)、“鄙”(如鄙见)、“寒”(如寒舍)、“愚”(如愚见)等。
常见的敬辞有:“贵”(如贵庚)、“大”(如大作)、“高”(如高见)、“贤”(如贤弟)、“尊”(如尊姓)、“光”(如光临)、“拜”(如拜托)、“赐”(如赐教)、“雅”(如雅正)、“惠”(如惠顾)、“鼎”(如鼎力)等。
例1:(2017全国卷Ⅰ)下列各句中,表达得体的一句是
A.真是事出意外!舍弟太过顽皮,碰碎了您家这么贵重的花瓶,敬请原谅,我们一定照价赔偿。
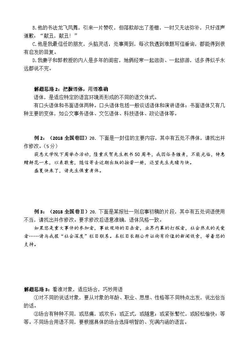
B.他的书法龙飞凤舞,引来一片赞叹,但落款却出了差错,一时又无法弥补,只好连声道歉:“献丑,献丑!”
C.他是我最信任的朋友,头脑灵活,处事周到,每次我遇到难题写信垂询,都能得到很有启发的回复。
D.我妻子和郭教授的内人是多年的闺密,她俩经常一起逛街、一起旅游,话多得似乎永远都说不完。
解题思路2:把握语体,用语准确
语体,是适应特定的语言环境而形成的不同的语文体式。
有口头语体和书面语体两种。口头语体包括一般谈话语体和演讲语体;书面语体又有几种主要的变体,如公文事务语体、文乞语体、科技语体、政论语体等。
例2:(2018全国卷Ⅲ)20.下面是一封信的主要内容,其中有五处不得体,请找出并作修改。(5分)
获悉文学院下周举办活动,隆重庆贺先生教书50周年,我因俗务缠身,不能光临,特惠赠鲜花一束,以表敬意,随信寄去近期出版的拙著一册,还望先生先睹为快。
盛夏快来了,请先生保重身体。
例3:(2018全国卷Ⅱ)20. 下面是某报社一则启事初稿的片段,其中有五处词语使用不当,请找出并作修改。要求修改后语意准确,语体风格一致。
如果您是重大事件的参加者,事故现场的目击者,业界内幕的打探者,社会热点的关爱者……请与我报“社会深度”栏目联系。本栏目长期公开征询有价值的新闻线索,等着您的支持。
解题思路3:看准对象,适应场合,巧妙用语
①对不同的说话对象,要从对象的年龄、职业、思想、性格等不同特点出发,说出恰当的话。
②场合有种种不同,或悲痛,或欢乐;或正式,或随意;或紧张繁忙,或轻松愉快;等等。不同场合用语不同,要根据具体的场合选择明智的、充满内涵的语言。
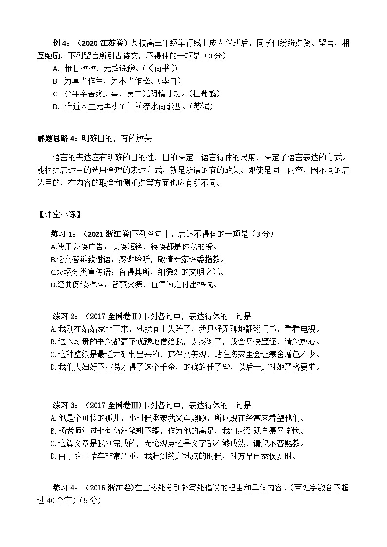
例4:(2020江苏卷)某校高三年级举行线上成人仪式后,同学们纷纷点赞、留言,相互勉励。下列留言所引古诗文,不得体的一项是(3分)
A.惟日孜孜,无敢逸豫。(《尚书》)
B.为草当作兰,为木当作松。(李白)
C.少年辛苦终身事,莫向光阴惰寸功。(杜荀鹤)
D.谁道人生无再少?门前流水尚能西。(苏轼)
解题思路4:明确目的,有的放矢
语言的表达应有明确的目的性,目的决定了语言得体的尺度,决定了语言表达的方式。能根据表达目的选用合理的表达方式,就是所谓的有的放矢。即使是同一内容,因不同的表达目的,在内容的取舍和侧重点等方面也应有所不同。
【课堂小练】
练习1:(2021浙江卷)下列各句中,表达不得体的一项是(3分)
A.使用公筷广告:长筷短筷,筷筷都是你我的爱。
B.论文答辩致谢语:感谢聆听,敬请专家评委指教。
C.垃圾分类宣传语:各得其所,细微处的文明之光。
D.经典阅读推荐:智慧火源,值得为之付出热忱。
练习2:(2017全国卷Ⅱ)下列各句中,表达得体的一句是
A.我刚在姑姑家坐下来,她就有事失陪了,我只好无聊地翻翻闲书,看看电视。
B.这么珍贵的书您都毫不犹豫地借给我,太感谢了,我会尽快璧还,请您放心。
C.这种壁纸是最近才研制出来的,环保又美观,贴在您家里会让寒舍增色不少。
D.我们夫妇好不容易才得了这个千金,的确放任了些,以后一定对她严格要求。
练习3:(2017全国卷Ⅲ)下列各句中,表达得体的一句是
A.他是个可怜的孤儿,小时候承蒙我父母照顾,所以现在经常来看望他们。
B.杨老师年过七旬仍然笔耕不辍,作为他的高足,我们感到既自豪又惭愧。
C.这篇文章是我刚完成的,无论观点还是文字都不够成熟,请您不吝赐教。
D.由于路上堵车非常严重,我赶到约定地点的时候,对方早已恭候多时。
练习4:(2016浙江卷)在空格处分别补写处倡议的理由和具体内容。(两处字数各不超过40个字)(5分)
倡议书
各位同学:
乘坐公交是很多市民日常出行的选择。众所周知, 。可是,我市不文明乘车现象时有发生,甚至发生老人被人群挤倒而摔成粉碎性骨折的悲剧。
为此,我们向全校同学发生倡议: 。
文明乘车,从我做起!让我们用自己的行动为城市增光添彩!
XX中学学生会
X年X月X日
练习5:(2019惠州二模)下面一则通知有五处不合书面语体的要求,请找出并修改。
通 知
为更好地照顾到全校师生的就餐需要,学校后勤部打算在暑假期间对餐卡充值系统进行升级。请广大师生于6月23日前与后勤部联系,退出卡中剩余的钱,并拿走新的餐卡。请大家相互转告,抓紧时间办理。
练习6:(2018揭阳二模)下面是一封推荐信,其中有五处语言表达不得体,请找出来并加以修改。
推荐信
××大学招生办:
兹有我校高三(一)班阳光同学,拟参加你校自主招生考试。该生学习成绩倍儿棒,综合素质优良。一直荣任我校晨曦文学社社长,热爱文学,爱好写作,曾在全国新概念作文大赛中获得一等奖,并有多篇大作发表在省级以上文学刊物上。希望该生能得到贵大学的垂爱。
特此推荐!
××中学
2019年2月19日
练习7:(2017梅州二模)请根据下面的情境,发表你的看法。
高考在即,为了提高学生学习成绩,不少学校决定在周末进行补课。作为高三学生,学习成绩确实需要提高,但你不希望补课占用休息时间。现在有市报记者就此采访你,请你作出合理、得体的应答,每处不超过30字。
记者:同学,你好!我是市报记者。最近,很多学校在周末进行补课,请问你是否赞同?
你:①________________
记者:你能具体说说你的理由吗?
你:②________________
记者:那你觉得怎么做比较好?
你:③________________
记者:谢谢你!再见!
【参考答案】
(2018全国卷Ⅰ)[示例]①“堵住”改为“堵塞”;②“管子”改为“管道”:③“换掉”改为“更换”:④“打算”改为“计划”;⑤“正遇上”改为“正值”。
例1(2017全国卷Ⅰ) A
例2(2018全国卷Ⅲ)①“教书”改为“从教”;(语体)②“光临”政为“前往”或“参加”;(谦敬)
③“惠赠”改为“奉上”“奉送”或“敬赠”;(谦敬)④“先睹为快”改为“指正”或“斧正”;(谦敬)
⑤“快来了”改为“将至”或“将临”。(语体)
例3(2018全国卷Ⅱ)①“参加者”改为“亲历者”或者“参与者”;(语体)②“打探者”改为“知情者”;
③“关爱者”改为“关注者”;④“征询”改为“征集”;⑤“等着”改为“期待”或者“等待”。(语体)
例4 D
练习1 (2021浙江卷) B
练习2 (2017全国卷Ⅱ)B
练习3 (2017全国卷Ⅲ)C
练习4 (2016浙江卷) 文明乘车让出行更安全,更高效,体现了一个人的基本素养,也有益于社会和谐。自觉排队,有序上车;尊老爱幼,主动让座;举止文明,谈吐有礼。
练习5 (2019惠州二模)(1)“照顾到”改为“满足”; (2)“打算”改为“计划”; (3)“剩余的钱”改为“余额”; (4)“拿走”改为“领取”; (5)“抓紧时间”改为“及时”。
练习6 (2018揭阳二模)示例:“你校”改为“贵校”;“倍儿棒”改为“优秀”;“荣任”改为“担任”;“大作”改为“作品”;“垂爱”改为“垂青”。
练习7 (2017梅州二模)①我能够理解学校的良苦用心,但我是不赞同的。
②高考在即,如果休息不好,整天无精打采,会影响复习备考的效果。
③我觉得应该取消补课,把周末还给学生,让学生有总结反思的时间。
专题11 图文转换(导学案)-备战2024年新高考一轮复习讲堂之语言文字运用: 这是一份专题11 图文转换(导学案)-备战2024年新高考一轮复习讲堂之语言文字运用,共12页。学案主要包含了真题体验,知识讲解,参考答案等内容,欢迎下载使用。
专题09 扩展语句(导学案)-备战2024年新高考一轮复习讲堂之语言文字运用: 这是一份专题09 扩展语句(导学案)-备战2024年新高考一轮复习讲堂之语言文字运用,共8页。学案主要包含了真题体验,知识讲解,课堂小练,参考答案等内容,欢迎下载使用。
专题10 压缩语段(导学案)-备战2024年新高考一轮复习讲堂之语言文字运用: 这是一份专题10 压缩语段(导学案)-备战2024年新高考一轮复习讲堂之语言文字运用,共11页。学案主要包含了真题体验,知识讲解,课堂小练,参考答案等内容,欢迎下载使用。

