语文九年级上册第五单元口语交际 讨论优秀教案设计
展开《口语交际:讨论》教学方案
【教学目标】
1.了解讨论与其他口语形式的不同,认识讨论的意义和作用。
2.掌握讨论的一般原则和规则,学习围绕中心话题进行讨论。
3.学习并运用常见的讨论方法。
【教学重点】
掌握讨论的一般原则和规则,学习围绕中心话题进行讨论。
【教学难点】
学习并运用常见的讨论方法。
【教学过程】
一、课程导入
《礼记·学记》中有这样一句话:“独学而无友,则孤陋而寡闻。”这就强调了在学习的过程中交流切磋的重要性,也就是我们现在说的“讨论”。“讨论”这一形式我们并不陌生。在生活和学习中,我们经常会就某些问题与他人进行讨论,以表达意见,寻求共识或解决问题。那么,讨论要注意哪些问题,遵守哪些规则呢?今天,就让我们一起走进“第五单元口语交际:讨论”的学习,进一步明确讨论的原则和规则吧。
设计意图:由名言导入新课,激发学生的兴趣。
二、明确讨论
(一)自主探究
1.探究任务
请同学们欣赏《愚公移山》的情境课文,从愚公移山“讨论”的场景中认识“讨论”。
提示:在播放情境课文时教师有意识地在对话部分稍作停顿,强化学生对其“讨论”场景的认知。
2.探究方法
(1)自主欣赏《愚公移山》的情境课文,关注其中商量移山之时的对话。
(2)根据文章内容,结合生活实际和学习经验,明确讨论的特点。
3.成果展示
预设:
(1)北山愚公苦于山区北部的阻塞,出入都要绕远,于是集合全家人商量移山大计。他提出问题:“毕力平险,可乎?” 家人纷纷表示赞同。愚公妻子提出“且焉置土石”的疑问后,大家也是很快达成共识。这是《愚公移山》里的讨论场景。
(2)讨论是学习与研究的一种方式,是就某个问题发表意见或进行辩论的口头交流行为。
教师点拨:“讨论”与 “辩论”“评论”“争论”的不同在哪里呢?
明确:讨论尽管含有辩论的成分,却不同于辩论。讨论是围绕一个话题分别发表意见,即使有辩论,总体方向也往往是一致的,根本目的往往也是共同的。而辩论则是双方朝相反的方向陈述自己的观点和理由,以压倒对方为胜;讨论也非评论,评论多是指出某人或某事的短长,讨论则不建议相互批评或自我批评;讨论自然更不是争论,虽然争论一般也是围绕同一话题,但争论通常是偶然的、随性的,而讨论是有目的、有准备的,而且不像争论那么好胜,讨论更注重集思广益,群策群力。
设计意图:通过常见口语交际形式的区分,明确讨论的特点,有助于学生加深对讨论原则的认识,并学以致用。
三、探究原则
(二)合作探究一
过渡:自古以来,讨论就是学习与研究的一种方式,孔夫子的侍坐言志,脍炙人口;诸葛亮的“隆中对策”,更是广为人知。这都是文学史上的“讨论”经典。那么,一场完整的讨论应该有哪些组成人员呢?各自职责是什么呢?讨论时该遵循怎样的原则呢?我们接着学习。
1.探究任务
一场完整的讨论应该有哪些组成人员呢?各自职责是什么呢?讨论时该遵循怎样的原则和规则呢?
2.过程安排
(1)全班按小组划分,各小组成员结合平时讨论,思考:一场完整的讨论应该有哪些组成人员呢?各自职责是什么呢?
(2)各小组结合课本以及日常经验,总结:讨论时该遵循怎样的原则和规则呢?
(3)组内汇报总结后,选出一位代表发言。
3.成果展示
预设一:
组成人员明确:讨论主持者,话题陈述者,活动参与者,过程记录者。
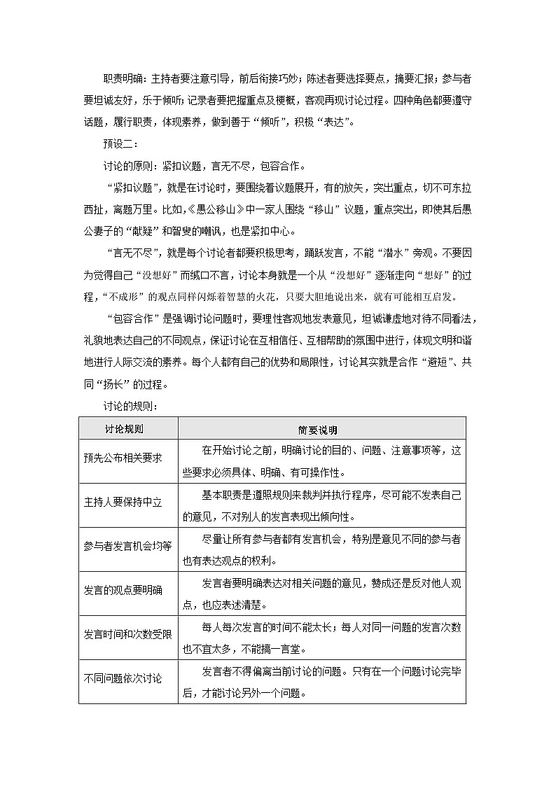
职责明确:主持者要注意引导,前后衔接巧妙;陈述者要选择要点,摘要汇报;参与者要坦诚友好,乐于倾听;记录者要把握重点及梗概,客观再现讨论过程。四种角色都要遵守话题,履行职责,体现素养,做到善于“倾听”,积极“表达”。
预设二:
讨论的原则:紧扣议题,言无不尽,包容合作。
“紧扣议题”,就是在讨论时,要围绕着议题展开,有的放矢,突出重点,切不可东拉西扯,离题万里。比如,《愚公移山》中一家人围绕“移山”议题,重点突出,即使其后愚公妻子的“献疑”和智叟的嘲讽,也是紧扣中心。
“言无不尽”,就是每个讨论者都要积极思考,踊跃发言,不能“潜水”旁观。不要因为觉得自己“没想好”而缄口不言,讨论本身就是一个从“没想好”逐渐走向“想好”的过程,“不成形”的观点同样闪烁着智慧的火花,只要大胆地说出来,就有可能相互启发。
“包容合作”是强调讨论问题时,要理性客观地发表意见,坦诚谦虚地对待不同看法,礼貌地表达自己的不同观点,保证讨论在互相信任、互相帮助的氛围中进行,体现文明和谐地进行人际交流的素养。每个人都有自己的优势和局限性,讨论其实就是合作“避短”、共同“扬长”的过程。
讨论的规则:
|
|
预先公布相关要求 | 在开始讨论之前,明确讨论的目的、问题、注意事项等,这些要求必须具体、明确、有可操作性。 |
主持人要保持中立 | 基本职责是遵照规则来裁判并执行程序,尽可能不发表自己的意见,不对别人的发言表现出倾向性。 |
参与者发言机会均等 | 尽量让所有参与者都有发言机会,特别是意见不同的参与者也有表达观点的权利。 |
发言的观点要明确 | 发言者要明确表达对相关问题的意见,赞成还是反对他人观点,也应表述清楚。 |
发言时间和次数受限 | 每人每次发言的时间不能太长;每人对同一问题的发言次数也不宜太多,不能搞一言堂。 |
不同问题依次讨论 | 发言者不得偏离当前讨论的问题。只有在一个问题讨论完毕后,才能讨论另外一个问题。 |
就事论事,文明表达 | 讨论的目的是研究、解决问题,发言时不得进行人身攻击,不得质疑他人的动机、习惯或爱好。 |
尊重发言的完整性 | 不能随便打断他人的发言。 |
设计意图:引导学生结合自身实际以及课文,总结归纳出关于讨论的相关要点,充分发挥学生的能动性,培养学生的表达能力。
四、实践演练
(三)合作探究二
1.探究任务
某中学准备在校园中安放一些名人塑像,以丰富校园文化环境。为此,校学生会向同学们征求意见。下面是几位同学讨论时的记录,你觉得他们各自的表现怎么样?如果你与你的同学讨论这一问题,你们会说些什么?
甲:我觉得应该放古代文化名人的塑像,比如孔子、孟子、老子、庄子、司马迁等,这样才有中国味儿。
乙:你要把咱们学校变成国学馆是吧?就知道古代,古代,古代就好吗?照这么说,你干脆穿长袍来上学得了。
丙:我也觉得不能只有古代文化名人的塑像。我们是现代中学生,要全面发展。我觉得托尔斯泰这样的外国作家,爱因斯坦这样的大科学家的塑像都可以考虑。
丁:各位,我们是不是应该把思路打开些?不要总盯着作家、思想家、科学家嘛,革命先烈、英雄模范的塑像也应该在校园里占有重要的位置。
2.过程安排
(1)结合丰富校园文化环境这一主题,自由演示以上几位同学的讨论。
(2)结合课堂所学的关于讨论的相关原则要求,发表对于以上同学表现的评价。
(3)结合这一主题,组内自由讨论,并在组内合理分工,将讨论内容记录在册,并进行展示。
3.成果展示
预设一:讨论点评。
甲同学表现很好,提的意见也比较中肯;乙同学直接批评指责甲同学,语气生硬,表达情绪化,不知道尊重对方,不利于讨论的有效进行;丙同学礼貌地将话题引回到讨论的主题上,而且有观点,有理由,且委婉地指出了甲同学的不足;丁同学紧跟丙同学,强调了校园里应放一些其他类型的名人塑像,并强调要打开思路,表现积极。
预设二:讨论示例。
学生1:我觉得应该放对建设学校有贡献的人物的塑像,或者杰出校友的塑像等,这些人物记录着学校的历史,积淀着学校的精神文化,更符合校园环境;尊重和景仰他们,非常有利于传承学校精神、提升校园文化氛围。
学生2:我觉得除了摆放有贡献的人物、杰出校友的塑像外,校园里还是应该摆放一些古代文化名人的塑像,这样能增强学校的文化气氛,培养学生良好的文化素质。
学生3:如果是这样的话,我认为校园里名人的塑像应该做成系列,从多角度陶冶学生的情操,净化学生的心灵。
学生4:是啊,如果要做成系列,我觉得可以把古今文化名人、科学家、革命先烈、英雄模范等都纳入考虑范围。
设计意图:通过引导学生先评价后思考,来让学生真正掌握讨论的原则和方法。
五、课堂小结
讨论的过程是分析矛盾,认识、追求正确结论的过程,是对复杂现象进行区别与分析的过程。培根说:“读书使人充实,讨论使人机智,笔记使人准确。”有意义的讨论具有对话性、交往性以及反思性,使人机智,使人成长。我们要养成积极讨论的好习惯,锻炼口语表达能力,努力成为成熟的思考者、发现者、学习者和对话者。
六、布置作业
课后作业:
请从以下问题中任选一个,以小组为单位进行讨论。讨论结束后,整理出讨论报告,在全班展示。
问题1:怎样才算是“有教养”?如何做一个有教养的人?
问题2:中学生上学应不应该带手机?为什么?
提示:
1.讨论问题时,思路要开阔,但要有重点,避免多点开花却浅尝辄止。
2.可以由一名同学担任讨论的主持人,控制每个人的发言时间,调节现场气氛,把握讨论的节奏,避免跑题或陷入无谓的争论。
3.所有讨论参与者都应主动思考,积极发言,尽量达成最大程度的共识,但也不应刻意回避不同意见。
4.可以采用录音、速记等方式记录讨论内容,讨论结来后进行回顾、分析,然后整理成讨论报告。



![]()
![]()
![]()
![]()
【板书设计】
初中人教部编版 (五四制)第五单元口语交际 讨论精品教案: 这是一份初中人教部编版 (五四制)第五单元口语交际 讨论精品教案,共5页。
初中语文人教部编版 (五四制)九年级上册(2018)口语交际 讨论优质教学设计: 这是一份初中语文人教部编版 (五四制)九年级上册(2018)口语交际 讨论优质教学设计,共5页。
人教部编版九年级上册第五单元口语交际 讨论精品教案设计: 这是一份人教部编版九年级上册第五单元口语交际 讨论精品教案设计,共6页。教案主要包含了教学目标,教学重难点,教学准备,教学课时,教学过程,中考·威海,中考·陕西节选,教学反思等内容,欢迎下载使用。

