人教部编版二年级上册2 周末巧安排教学设计及反思
展开
《周末巧安排》
本课是二年级《道德与法治》第一单元《我们的节假日》的第二课。教材首先从学生熟悉的生活情境引入,让学生回忆自己的周末生活,联系学生的生活经验,为合理安排周末时间的探索做好铺垫。
本课的教学注重以学生为主体,教师为主导的教学理念,让学生独立的探索安排周末时间的方法,在交流的过程中通过对比寻找出最佳的安排。并且注重细节的引导,如:很多事情都想做,怎么安排才更合理等等。注重学生的独立思考及计划思想的渗透。
【知识与能力目标】
1、懂得周末的意义,愿意有计划有目的的安排周末;
2、知道要合理安排时间,培养时效观念。
【过程与方法目标】
通过情景创设、观点辨析、故事交流等活动,引导学生合理安排周末生活,养成做事有计划的好习惯。
【情感态度价值观目标】
1、懂得合理安排周末的意义;
2、养成做事有计划的好习惯。
【教学重点】
1、初步培养学生的时间意识和解决实际问题的能力;
2、懂得周末的意义,愿意有计划有目的的安排周末。
【教学难点】
学会合理安排自己的周末生活。
了解本地区儿童在周末中可能有的实际生活,并与家长联系,了解家长在周末中怎样安排孩子的生活。
一、联系生活实际,导入新课
1、同学们,在周一至周日里你们最喜欢的是哪两天?你们在这两天里一般是怎么度过的?
2、指名回答。
3、师:看来大家的周末生活还真师丰富多彩呀,这一节课我们就一起来探讨怎样科学、合理地安排时间,才能让我们的周末过得既充实又有意义。
4、板书课题。
二、创设情境,感悟体验
(一)说说我的周末
1、大家周末都做些什么呢?指导学生阅读教材P6。
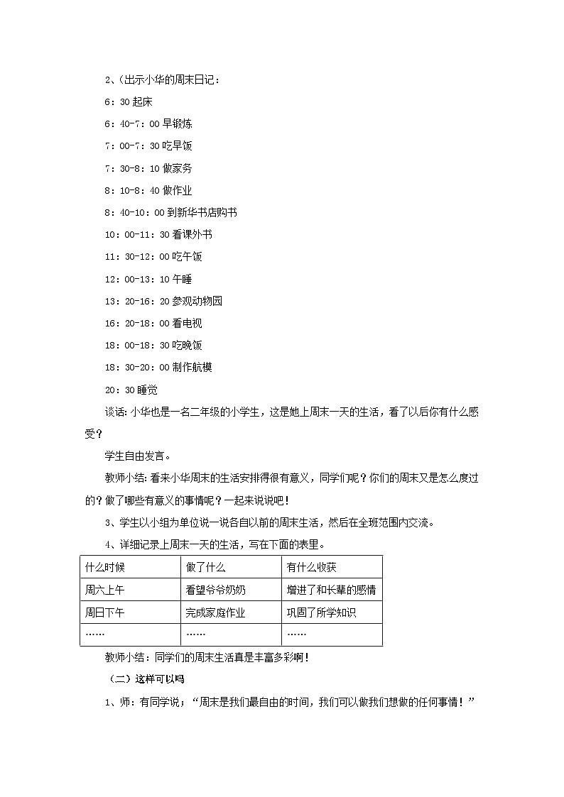
2、(出示小华的周末日记:
6:30起床
6:40-7:00早锻炼
7:00-7:30吃早饭
7:30-8:10做家务
8:10-8:40做作业
8:40-10:00到新华书店购书
10:00-11:30看课外书
11:30-12:00吃午饭
12:00-13:10午睡
13:20-16:20参观动物园
16:20-18:00看电视
18:00-18:30吃晚饭
18:30-20:00制作航模
20:30睡觉
谈话:小华也是一名二年级的小学生,这是她上周末一天的生活,看了以后你有什么感受?
学生自由发言。
教师小结:看来小华周末的生活安排得很有意义,同学们呢?你们的周末又是怎么度过的?做了哪些有意义的事情呢?一起来说说吧!
3、学生以小组为单位说一说各自以前的周末生活,然后在全班范围内交流。
4、详细记录上周末一天的生活,写在下面的表里。
什么时候 | 做了什么 | 有什么收获 |
周六上午 | 看望爷爷奶奶 | 增进了和长辈的感情 |
周日下午 | 完成家庭作业 | 巩固了所学知识 |
…… | …… | …… |
教师小结:同学们的周末生活真是丰富多彩啊!
(二)这样可以吗
1、师:有同学说;“周末是我们最自由的时间,我们可以做我们想做的任何事情!”他说的对吗?周末有哪些事情可以做?哪些事情不可以做?
2、指定两名学生分别回答“周末可以做的事情”和“周末不可以做的事情”。
3、情景演绎:
情境一:甲周末就是睡懒觉,连早饭也不吃,为了玩游戏把作业拖到晚上来不及才做。
情境二:乙为了和爸爸妈妈一起去看爷爷周末早早起来,和同伴去玩之前也要先把手工作业完成。
师问:请同学们对前面2个情境的周末进行判别,并说说自已的看法。(分2个小组讨论,选代表发言)
教师总结:周末确实是我们自由安排的时间,但也有很多事情我们不可以做,比如睡懒觉、不做作业等,因为这不仅浪费我们的时间,还影响我们的身体健康和学习成绩。
拓展:现在大家可以回答小宝的疑问了吗?
(指导学生阅读教材P6-9图画故事《小宝,不可以》,启发学生利用刚才所学知识回答小宝的问题:“为什么有那么多的‘不可以’?怎么才可以呢?)
出示一些双休日健康、积极、有意义的活动幻灯片图片。如进行体育活动,做家务,做志愿者,郊游等。
(三)怎样安排更精彩
1、出示幻灯片人的一生假如能活到80岁,那么共计有70万个小时,其中休闲时间占49.7%,睡眠时间占33.3%,上班时间占11.4%,在校学习时间占3.9%,自学时间占1.7%。
提问:以上这些数据说明了什么?对我们有什么启示?
点评:如何安排好周末对提高我们每个学生的生活质量是何等重要,我们要在两天时间里合理安排自己的活动,才能使自己的生命更精彩!
2、适合周末做的事情有哪些?
(1)学习方面:复习整理学过的知识,完成家庭作业等。
(2)生活方面:打扫个人卫生,看望拜访亲戚朋友等。
(3)运动方面:适当做些体育锻炼,如登山、游泳等。
(4)兴趣方面:在周末也可以做些自己感兴趣的事情,如组装航模、看课外书等。
小结:周末时间虽然短暂,但对我们学生来说要在这两天中既要休息,通过身体放松,欣赏音乐,去大自然活动等,又要给自己充电,真正做到劳逸结合过一个充实的有意义的周末。
3、周末时间怎么安排更合理?
(1)(播放故事)我有一个快乐的双休日:
双休日里,虽然轻松,但是第一天上午,我还是把作业先完成。每一次坐在书桌旁总是希时间快点走,可以早点收工,但又不能马虎,尽量把作业认真书写。两个小时的紧张学习下来,终于可以轻松了。伸伸懒腰,把电视机一开,拿着爱吃的薯片,看着《熊出没》的动画片,阵阵笑声不断……到了下午,约上几个朋友去学校打篮球,晚上一块看电影。
星期天,阳光明媚,和爸爸妈妈一起去乡下外婆家。并和爸爸来到鱼塘钓鱼,多年的熏陶及练习,我也成了一个钓鱼小高手。父子两人坐在河边说说笑笑,钓到了大鱼,晚上妈妈亲自下厨,品尝到了一顿丰盛的鱼大餐,真是一举两得啊!
我的星期我安排,我的乐趣自己享,我爱周末,因为时间属于我!
老师问:这里的周末安排你觉得合理吗?为什么?
(2)怎样安排周末时间才合理呢?
提前制定一份周末计划表,在周末的时候按计划内容有序进行。
先完成紧急且重要的事情,再做重要但不紧急的事情,最后解决不重要也不紧急的事情。
活动安排既要有休闲娱乐,也要有学习锻炼;既要在室内休息放松,也要在室外活动拓展。
(3)请你安排周末一天的生活,写在下面的表里。
什么时间段 | 在哪里 | 做什么 |
7:30-8:10 | 家里 | 做家务 |
8:40-10:00 | 新华书店 | 买书 |
…… | …… | …… |
小结:周末的时间是属于你们自己的,我们更要合理安排,才能使自己有限的时间内完成更多有意义的事情!
三、教师寄语
迎接新学期,新的生活情趣也层出不穷。今天,通过本次活动,我们都应该使自己拥有充实而又丰富多彩的周末生活,过快乐、有趣、有意义的周末。为了青春的亮丽、生活的甜美,伸出你的手,伸出我的手,让我们迎着新学期的曙光,共同祝愿《明天会更好》。
2、全班同学齐唱《明天会更好》
“轻轻放下沉重的书包,走进大自然的怀抱,看看忙碌的世界,已经变得精彩地转个不停。春天多么温馨,夏日充满激情,让昨日脸上的的疲惫随记忆风干了。抬头寻找天空的的翅膀,鸟儿高飞幸福欢唱,带走昨日的困惑,无尽的烦恼,带来我们的笑容。秋天金黄灿烂,冬天不再寒冷,用甜蜜累累的果实迎接更大的收获。唱出你的热情,伸出你的双手,让我拥抱着你的梦,让我拥有你高兴的面孔,让我们的笑容,充满着青春的骄傲,让我们期待明天会更好。”
略。
小学政治 (道德与法治)人教部编版二年级上册2 周末巧安排第二课时教案及反思: 这是一份小学政治 (道德与法治)人教部编版二年级上册2 周末巧安排第二课时教案及反思,共6页。教案主要包含了导入,呈现案例,方法指导,体验实践,总结,布置作业等内容,欢迎下载使用。
小学政治 (道德与法治)人教部编版 (五四制)二年级上册2 周末巧安排教案设计: 这是一份小学政治 (道德与法治)人教部编版 (五四制)二年级上册2 周末巧安排教案设计,共5页。教案主要包含了联系生活实际,导入新课,创设情境,探讨感悟,怎样安排让周末更精彩,成长没烦恼等内容,欢迎下载使用。
2021学年2 周末巧安排一等奖教学设计: 这是一份2021学年2 周末巧安排一等奖教学设计

