辽宁省大连市高新园区2022-2023学年七年级下学期期末生物试题(含答案)
展开
这是一份辽宁省大连市高新园区2022-2023学年七年级下学期期末生物试题(含答案),共8页。试卷主要包含了07,现代类人猿和人类的共同祖先是,如图为正常人心脏工作状态示意图等内容,欢迎下载使用。
七年级(下)期末测试
生物2023.07
(本试卷共18道题满分30分生物学与地理考试时间共90分钟)
注意:所有试题必须在答题卡上作答,在本试卷上作答无效
一、选择题(本题包括12小题,每小题1分,共12分。每小题只有一个正确选项)
1.现代类人猿和人类的共同祖先是
A.北京猿人 B.狒狒 C.山顶洞人 D.森林古猿
2.“十月怀胎娘辛苦”,人体产生卵细胞、形成受精卵和胚胎发育的场所分别是
A.卵巢输卵管子宫 B.卵巢阴道子宫
C.输卵管卵巢子宫 D.阴道子宫输卵管
3.如图为中国居民的“平衡膳食宝塔”,有关叙述错误的是
A.患糖尿病患者应该少摄取①层食物
B.②层食物摄入不足可能会患坏血病等
C.处于青春期的青少年应多吃③④层食物
D.⑤层食物是人体生命活动的主要供能物质
4.下表为某人的血常规化验单,根据化验单的数据,可判断此人应患有
检验项目
结果
参考范围
单位
红细胞
4.12
3.50~5.50
1012/L
白细胞
27.8
4.0~10.0
109/L
血小板
140
100.00~300.00
109/L
血红蛋白
139
120.00~160.00
g/L
A.贫血症 B.急性炎症 C.高血压 D.坏血病
5.分析模拟膈肌运动的示意图,①②③代表相关结构,下列相关叙述中正确的是
A.甲图为吸气状态,此时膈肌收缩 B.乙图为吸气状态,此时膈肌舒张
C.甲图为呼气状态,此时膈肌舒张 D.乙图为呼气状态,此时膈肌收缩
6.在补钙的同时应配合补充的维生素是
A.维生素A B.维生素B1 C.维生素C D.维生素D
7.如图为正常人心脏工作状态示意图。当血液由心房流向心室时,左右心室和房室瓣所处状态分别为
A.舒张和打开 B.收缩和关闭 C.舒张和关闭 D.收缩和打开
8.两千多年前我国中医文献中有“山居多瘿”“海藻治瘿”等方面的记载,海藻中含有大量的碘元素故能治“瘿”,“瘿”这种疾病应为
A.侏儒症 B.巨人症 C.地方性甲状腺肿 D.呆小症
9.端午节是我国的传统节日,各地都有吃粽子、赛龙舟、插艾蒿等风俗活动。下列有关说法不正确的是
A.龙舟队员比赛中集体喊号、奋力划桨,需多个系统共同参与
B.粽子中的糯米富含淀粉,在口腔中被唾液淀粉酶消化成麦芽糖
C.人们看龙舟赛时,心跳加速和血压升高等现象主要是激素调节的结果
D.我们能闻到艾叶的味道,是由于鼻腔上端的黏膜中有对气味敏感的细胞
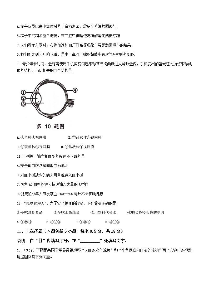
10.青少年长时间、近距离使用手机容易引起眼球某结构曲度过大导致近视,手机发出的蓝光还会损伤眼球成像的结构,与此相关的两个结构是
A.①角膜④视网膜 B.②品状体④视网膜
C.②玻璃体④视网膜 D.③晶状体④视网膜
11.下列关于输血和血型的叙述不正确的是
A.安全输血应以输同型血为原则
B.对血小板缺少的病人可单独输入血小板
C.可为AB血型的病人快速输入大量的A型血
D.健康的成年人每次献血200—300毫升不会影响健康
12.“民以食为天”,为了安全健康的饮食,下列做法正确的是
①不吃过期食品 ②多吃水果蔬菜 ③用饮料代替水 ④购买检疫合格的猪肉
A.①②③ B.①②④ C.①③④ D.②③④
二、非选择题(本题包括6小题,每空0.5分,共18分)
说明:在“[]”内填写序号,在“_________”处填写文字。
13.(3分)下图是某同学用显微镜观察“人血的永久涂片”和“小鱼尾鳍内血液的流动”两个实验时的视野。请据图回答下列问题。
(1)在做“观察小鱼尾鳍内血液的流动”实验时,该同学先转动图甲显微镜的[]__________,选择低倍物镜进行观察。
(2)图乙是显微镜视野下的血液永久涂片的图像,血液中的[]__________呈现红色并具有运输氧的功能,是因为其内富含_____________。
(3)图丙是用显微镜观察到的小鱼尾鳍内血液流动的图像,判断血管⑧是毛细血管的依据是其内只允许___________。
(4)血管⑦所属的血管类型是_________,判断依据为血液从主干流向分支;血管⑨内流动的应为颜色暗红且含氧少的__________。
14.(3分)人体的各器官、系统协调配合,才能使体内各种复杂的生命活动正常进行。下图中图甲是心脏结构示意图,图乙是小肠内部结构示意图,图丙是肺泡与血液之间的气体交换示意图。请据图回答下列问题。
(1)图甲中,心脏的四个腔中心壁最厚的是[]__________,与结构③相连接的血管是__________。
(2)小肠是消化和吸收的主要器官,图乙中,小肠皱襞的表面有⑤__________,增大了消化和吸收的表面积;蛋白质最终分解为__________被吸收进入血液。
(3)图丙中的过程⑧表示肺泡中的氧扩散入血液,被血液循环运输到全身各处的组织细胞,被__________利用来分解有机物,产生__________和水,同时释放能量。
15.(3分)某生物兴趣小组制作了如图所示的肾单位模型,用以模拟尿液的形成过程。注射器内装了红墨水,将橡皮管缠绕在一起固定在漏斗内,并在橡皮管的①处内侧扎若干小孔,使红墨水能渗出到②中,漏斗内壁贴上能使红墨水褪色的滤纸。现用注射器将红墨水缓缓推入橡皮管,管内的红墨水会从③处流出,漏斗内的褪色的红墨水从④处流出。请据图回答下列问题。
(1)本实验中的结构①模拟的是__________,结构②内的液体模拟的是____________。
(2)在结构②处,漏斗内的滤纸会使红墨水褪色,此处模拟的是发生在①和__________之间的__________作用,模拟形成的尿液从结构[]处流出。
(3)本实验的一个需要改进之处是未能模拟出尿液形成过程中的__________作用。
16.(3分)分析资料,回答问题。
资料一:我们在微信朋友圈经常为一种叫“45度让路”(如图甲)的做法点赞。当鸣着警报声的救护车驶来时,位于两条车道上的车辆会同时向相反方向斜向避让45度。这样的让路方式无疑是在危急关头为患者让出了一条生命通道,使得救护车能顺畅通过拥堵路段,将病人快速送达医院,得到及时的治疗。
资料二:“海姆立克急救法”(如图乙)是抢救异物误入气管患者的有效方法之一,被称为“生命的拥抱”。急救者环抱患者,实然给患者上腹部施压,使其上腹部下陷,造成膈肌突然上顶,患者的胸腔压力骤然增加,胸腔内的气体就会在压力的作用下快速冲向气管,将异物排出,恢复气道的通畅,使生命得以挽救。
(1)在资料一中,私家车主通过听觉感知救护车的警报声。遇到巨大声响时,应迅速张口或闭嘴堵耳,避免__________受到损伤:听觉的感受器为__________。
(2)在资料二中,异物误入气管的原因是在吞咽时__________未来得及盖住喉口,异物进入气管,阻止了气体进入人体呼吸的主要器官一__________,使呼吸运动受阻,非常危险。
(3)在资料二的急救过程中,对患者腹部施压时,此刻胸廓的容积会__________(填“扩大”或“缩小”),肺内气压__________(填“大于”或“小于”)外界气压,形成较大的气流把异物冲出。
17.(3分)2023年5月15日,辽宁男子篮球队在震耳欲聋的“我爱辽篮”呐喊助威声中奋勇拼搏,以4:0的总比分赢得了2022~2023赛季CBA总冠军,为家乡人民争得了荣誉。下图中甲、乙为分别为神经系统部分结构示意图,请据图回答问题。
(1)比赛时运动员进行拼抢、运球、投篮等反射活动时,与维持身体平衡、使动作协调的结构是图甲中的[ ]__________;对抗激烈时,受伤运动员产生痛觉的部位在[]。
(2)如图乙,运动员比赛中发生的各种反射活动的结构基础是_________,发生反射的神经传导途径为④→__________(用序号和“→”表示)。
(3)篮球规则中有“进攻方拿到球权,须在24秒内完成篮球‘打板’或‘碰筐’动作”的规定,运动员遵守规定的行为在反射类型上属于__________反射。
(4)甲、乙两图中属于中枢神经系统的结构为__________(填写序号)。
18.(3分)生物课上老师在教授“消化和吸收”相关内容是讲到:“制药厂常把一些药物用淀粉制成的胶囊包裹起来,这样既能保护药物,又能减少对胃的刺激或损伤。”某同学对此产生疑问:“吞进胃里的唾液能否消化胶囊呢?”于是,在课余时间,他用稀盐酸模拟胃液的酸碱度进行了如下探究:
(一)到图书馆查阅相关资料后发现:①胶囊内的药物对胃有刺激作用;②胶囊外壳主要成分是淀粉。
(二)取2粒空胶囊平均分成三份,分别磨成粉末,分别装入A、B两个试管中。
(三)用凉开水漱干净口,在口内含一块消毒棉絮,约1分钟后,用干净的镊子取出棉絮,将棉絮中的唾液挤压到小烧杯内待用。
(四)制定和实施探究的计划如下表:
组别
探究步骤
处理方法
观察现象
A
1粒空胶囊粉末
2ml清水
2ml唾液
滴加2滴碘液
充分搅拌
37℃水浴10分钟
①
B
1粒空胶囊粉末
②
2ml唾液
变蓝
请分析回答下列问题。
(1)A组实验“①”处观察到的实验现象为__________;B组实验的探究步骤中,“②”
处应填的内容是___________。
(2)该探究实验的变量是___________;水浴温度控制在37℃的目的是模拟____________。
(3)该探究实验得出的结论应是__________。
(4)请指出该实验设计中的不足之处__________。
七年级生物学答案及评分标准2023.07
一、选择题(每题1分,共12分)
题号
1
2
3
4
5
6
7
8
9
10
11
12
答案
D
A
D
B
A
D
A
C
C
B
C
B
二、非选择题(本题包括6小题,每空0.5分,共18分)
13.(3分)
(1)③转换器 (2)⑤红细胞;血红蛋白
(3)红细胞单行通过 (4)动脉;静脉血
14.(3分)
(1)④左心室;肺静脉
(2)小肠绒毛(绒毛);氨基酸
(3)线粒体;二氧化碳
15.(3分)
(1)肾小球;原尿 (2)肾小囊壁;过滤; ④ (3)重吸收
16.(3分)
(1)鼓膜;耳蜗 (2)会厌软骨;肺 (3)缩小;大于
17.(3分)
(1)②小脑;①
(2)反射弧;⑦→⑧→⑥→⑤
(3)复杂:①②③⑧
18.(3分)
(1)不变蓝;2ml稀盐酸
(2)稀盐酸;人体胃内的温度
(3)吞进胃里的唾液不能消化胶囊(胶囊不能被胃里的唾液消化)
(4)空胶囊数量过少,具有偶然性
相关试卷
这是一份辽宁省大连市高新园区2022-2023学年七年级下学期期末生物试题(解析版),共15页。试卷主要包含了07, 现代类人猿和人类的共同祖先是等内容,欢迎下载使用。
这是一份辽宁省大连市金普新区2022-2023学年七年级下学期期末生物试题(含答案),共8页。试卷主要包含了5分,共18分)等内容,欢迎下载使用。
这是一份辽宁省大连市2022-2023学年七年级下学期期末生物试题(含答案),共8页。试卷主要包含了单选题,综合题,实验探究题等内容,欢迎下载使用。

