江苏省南京市江宁区2022-2023学年高二下学期6月期末考试化学试题
展开江苏省南京市江宁区2022-2023学年高二下学期6月期末考试化学试题
学校:___________姓名:___________班级:___________考号:___________
一、单选题
1.化学与人类生活、科技发展密切相关,下列有关说法正确的是
A.生产华为5G芯片“巴龙5000”的主要核心材料是硅酸盐
B.推广使用聚碳酸酯可降解塑料,有利于保护环境减少白色污染
C.生产N95口罩的聚丙烯能使酸性高锰酸钾溶液褪色
D.“中国天眼”用到的高性能材料碳化硅是一种新型的有机高分子材料
2.反应可用于污水脱氯。下列说法正确的是
A.是极性分子 B.分子的球棍模型:
C.既含离子键又含共价键 D.的电子式为
3.下列物质的性质与应用对应关系正确的是
A.聚合硫酸铁能水解并形成胶体,可用于自来水的杀菌消毒
B.具有强氧化性,可用作呼吸面具供氧剂
C.氧化铝熔点很高,可用于制造耐火坩埚
D.硬度大,可用于制光导纤维
4.X、Y、Z、W为短周期中原子序数依次增大的四种主族元素,X和Z的基态原子的2p能级上各有两个未成对电子,W与X同族,下列说法正确的是
A.原子半径:
B.简单氢化物的沸点:
C.元素第一电离能:
D.最高价氧化物对应水化物的酸性:
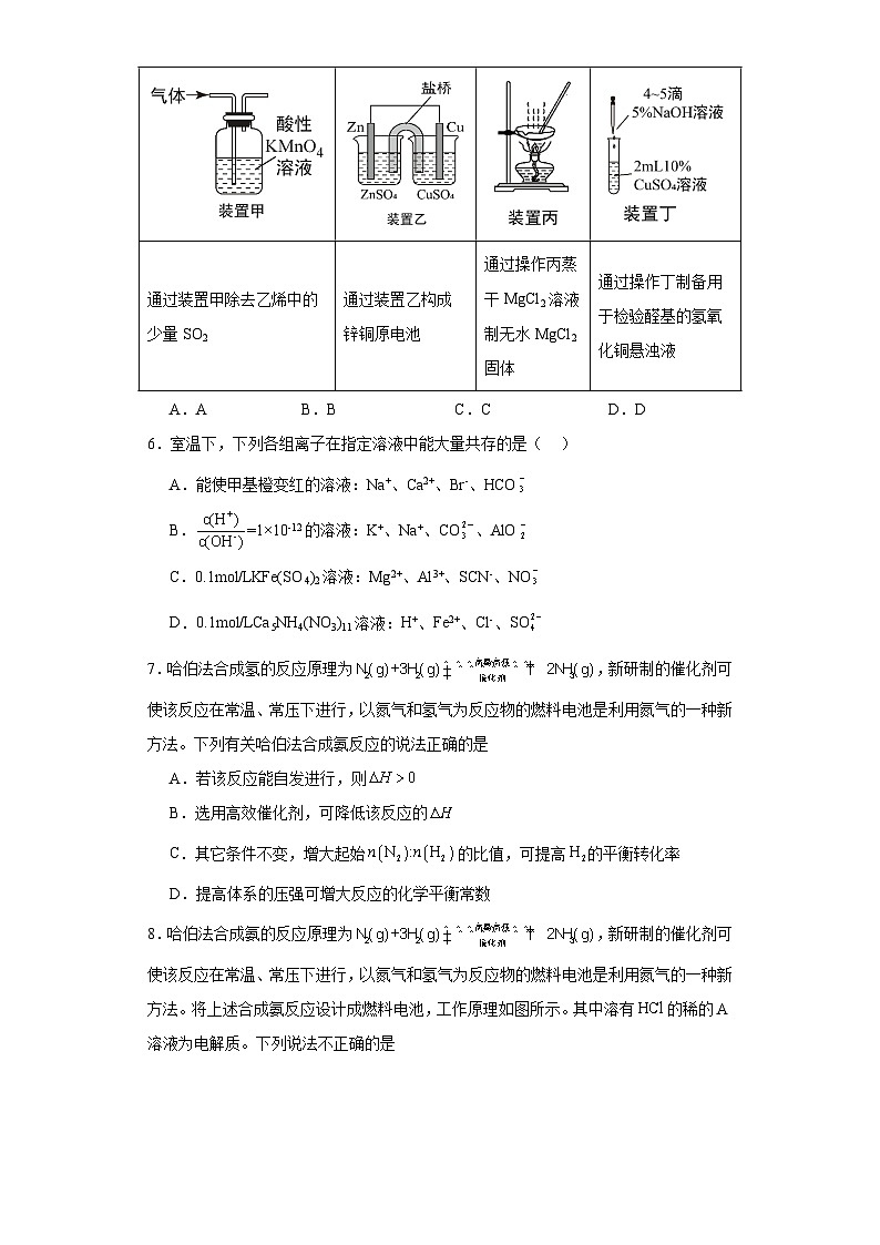
5.下列实验操作能达到实验目的的是
A
B
C
D
通过装置甲除去乙烯中的少量SO2
通过装置乙构成锌铜原电池
通过操作丙蒸干MgCl2溶液制无水MgCl2固体
通过操作丁制备用于检验醛基的氢氧化铜悬浊液
A.A B.B C.C D.D
6.室温下,下列各组离子在指定溶液中能大量共存的是( )
A.能使甲基橙变红的溶液:Na+、Ca2+、Br-、HCO
B.=1×10-12的溶液:K+、Na+、CO、AlO
C.0.1mol/LKFe(SO4)2溶液:Mg2+、Al3+、SCN-、NO
D.0.1mol/LCa5NH4(NO3)11溶液:H+、Fe2+、Cl-、SO
7.哈伯法合成氢的反应原理为,新研制的催化剂可使该反应在常温、常压下进行,以氮气和氢气为反应物的燃料电池是利用氮气的一种新方法。下列有关哈伯法合成氨反应的说法正确的是
A.若该反应能自发进行,则
B.选用高效催化剂,可降低该反应的
C.其它条件不变,增大起始的比值,可提高的平衡转化率
D.提高体系的压强可增大反应的化学平衡常数
8.哈伯法合成氨的反应原理为,新研制的催化剂可使该反应在常温、常压下进行,以氮气和氢气为反应物的燃料电池是利用氮气的一种新方法。将上述合成氨反应设计成燃料电池,工作原理如图所示。其中溶有的稀的A溶液为电解质。下列说法不正确的是
A.b电极为负极
B.a电极发生的反应为
C.A溶液中所含溶质为
D.可用蒸发结晶的方法分离出A
9.我国科学家研制的高效固体催化剂LDH,实现了在常温常压、可见光条件下“人工固氮”,其原理如图所示。下列有关说法不正确的是
A.使用LDH,可降低反应的焓变 B.反应过程中存在共价键的断裂与形成
C.反应过程中存在太阳能转化为化学能 D.反应生成时,电子转移了
10.多奈哌齐是一种抗阿尔茨海默病药物,其合成路线中的一步反应如下,下列说法不正确的是
A.X分子存在顺反异构体 B.X→Y发生了加成反应
C.Y分子中化学环境不同的氢原子有6种 D.X、Y可用溴的溶液鉴别
11.室温下进行下列实验。根据实验操作和现象所得到的结论正确的是
选项
实验操作和现象
结论
A
向苯酚浊液中滴入Na2S溶液,浊液变清
C6H5O-结合H+的能力比S2-的强
B
将X溶液滴在KI淀粉试纸上,试纸变蓝色
X溶液中一定含有I2
C
向FeCl2和KSCN的混合溶液中滴入酸化的AgNO3溶液,溶液变红
Ag+的氧化性一定比Fe3+的强
D
向2支均盛有2 mL相同浓度Na3[Ag(S2O3)]溶液的试管中,分别滴入2滴相同浓度的KCl、KI溶液,前者无明显现象,后者有黄色沉淀
Ksp(AgI)
12.通过下列实验探究草酸的性质
实验
实验操作和现象
1
加热草酸晶体,将产生的气体通入澄清石灰水中,石灰水变浑浊
2
室温下,用计测得溶液的约为1.3
3
室温下,向溶液中逐滴加入溶液,得到下图所示的滴定曲线
下列有关说法正确的是
A.依据实验1的现象,确定气体的成分仅为
B.a、b、c对应的溶液中,水的电离程度:
C.,溶液中存在
D.时的溶液中:
13.据文献报道,我国学者提出氧化生成反应历程如图所示,下列有关该历程的说法正确的是
A.氧化生成的总反应为:
B.中间体和中的化合价不相同
C.发生步骤②时,形成的化学键既有极性键又有非极性键
D.步骤③中,每生成转移电子
14.二氧化碳加氢制甲醇涉及的反应可表示为:
反应I:
反应II:
一体积固定的密闭容器中,在5MPa下,按照投料,平衡时,CO和在含碳产物中物质的量分数及CO2的转化率随温度的变化如题图所示。下列说法正确的是
A.的平衡转化率始终低于
B.n曲线代表的物质为,温度越高,越有利于的生成
C.270~400℃时,平衡移动的程度:反应I>反应II
D.加入选择性高的催化剂,可提高的平衡转化率
二、工业流程题
15.将硫化砷渣转化为单质砷,可变废为宝,获得稀有的砷资源。一种用氯化铜溶液浸出硫化砷渣(主要成分为As2S3)制备砷,同时回收铜的工艺流程如下:
已知:①加热浸出得到滤液的主要成分是H3AsO3,H3AsO3是弱酸;
②氯化亚锡(SnCl2)易水解生成碱式氯化亚锡沉淀。
(1)加热浸出步骤的离子方程式为 。
(2)加热浸出时,浸出时间与浸出温度对砷的浸出率的影响如图-1、图-2所示,加热浸出的最佳条件是 。
(3)写出酸化还原步骤的化学方程式 。
(4)酸化还原时,无盐酸或盐酸太少均不利于还原反应的进行,原因是 。
(5)将CuS沉淀加入稀硫酸中,控制反应温度为50℃,加入适量H2O2溶液,过滤,向所得滤液中加入铁屑,可回收Cu。控制温度不宜过高的原因是 。
(6)CuS、ZnS在水中的沉淀溶解平衡曲线如图-3所示(M代表Cu和Zn),则Ksp(CuS)= 。向含等浓度ZnCl2和CuCl2的溶液中逐滴加入饱和Na2S溶液,先析出的是 。
三、有机推断题
16.有机物F的合成路线如下:
已知:i.
ii.
(1)F中官能团的名称 。
(2)步骤VI的反应类型为 。
(3)D→E的转化需要试剂X,X的结构简式为 。
(4)写出一种满足下列条件的E的同分异构体的结构简式 。
①能与溶液发生显色反应;
②能发生银镜反应和水解反应;
③分子中有5种不同化学环境的氢原子。
(5)依据题中信息,设计以为原料制取的合成路线 (无机试剂和有机溶剂任用,合成路线示例见本题干)。
四、实验题
17.过硫酸钠常用作漂白剂、氧化剂等。某研究小组利用如图所示装置制备并探究其性质(加热及夹持仪器略去)。
I.制备
已知:①;
②。
③是白色晶状粉末,易溶于水,加热至65℃就会发生分解。
(1)仪器a的名称是 。
(2)装置B中发生反应的同时,需要持续通入空气的目的是 。
(3)反应完毕,将三颈圆底烧瓶中的溶液减压蒸发、结晶过滤、洗涤干燥,可得过硫酸钠,减压蒸发的原因是 。
II.测定产品纯度
(4)称取样品于磺量瓶中,加入水溶解,加入固体(略过量)摇匀,溶液中被还原为,在暗处放置,再加入适量醋酸溶液酸化,以淀粉溶液作指示剂,用标准溶液滴定至终点(滴定反应为),共消耗标准溶液。计算样品的纯度(写出计算过程)。 。
III.探究的性质
(5)溶液与铜粉反应只生成两种盐且反应先慢后快,某同学推测反应先慢后快的原因可能是生成的对反应起催化作用,设计实验方案检验该推测是否正确。 (实验中供选择试剂:粉、溶液、溶液、,溶液、溶液、溶液)
五、工业流程题
18.以锰渣(含及少量、、元素的氧化物)和黄铁矿(主要成分为)为原料可制备和,过程可表示为:
(1)酸浸:将锰渣与黄铁矿粉碎混合,用稀酸X浸取。研究发现,酸浸时,和颗粒参与反应的原理如图所示(部分产物未标出)。
①所用的稀酸X是 (填名称)。
②和颗粒参与反应的过程可描述为 。
③若黄铁矿用量增加,锰的浸出率会降低,可能的原因是 。
(2)除铁铜:滤渣Ⅱ的主要成分为 (填化学式)。
(3)溶液和氨水混合溶液反应,生成沉淀,反应的离子方程式为 。
(4)产物中锰元素的化合价为 。
参考答案:
1.B
【详解】A.生产芯片的主要核心材料是晶体硅,故A错误;
B.聚碳酸酯为可降解塑料,推广使用有利于减少白色污染,故B正确;
C.聚丙烯不含碳碳双键,不能使酸性高锰酸钾溶液褪色,故C错误;
D.碳化硅是一种新型的无机非金属材料而非有机高分子材料,故D错误;
选B。
2.C
【详解】A.Cl2中存在Cl-Cl键,为同种原子形成的共价键为非极性共价键,则是非极性分子,A项错误;
B.H2O分子的球棍模型为:,B项错误;
C.为电解质可电离出和则存在离子键,存在共价键,则既含离子键又含共价键,C项正确;
D.为共价化合物存在极性共价键,则的电子式为 ,D项错误;
答案选C。
3.C
【详解】A.聚合硫酸铁溶于水形成吸附性强的氢氧化铁胶体,吸附水中悬浮物形成沉淀,达到净水目的,但聚合硫酸铁没有强氧化性,不能用于自来水杀菌消毒,故A错误;
B.Na2O2能与CO2、H2O反应生成O2,可用作呼吸面具供氧剂,与Na2O2具有强氧化性无关,故B错误;
C.氧化铝是离子化合物,离子键强,导致其熔点很高,可用于制造耐火坩埚,故C正确;
D.SiO2制光导纤维,利用的是其良好的光学性质,与其硬度大无关,故D错误;
故选C。
4.A
【分析】X、Y、Z、W为短周期中原子序数依次增大的四种主族元素,X和Z的基态原子的2p能级上各有两个未成对电子,则X为C元素、Y为N元素、Z为O元素;W与X同族,则W为Si元素。
【详解】A.同主族元素,从上到下原子半径依次增大,同周期元素,从左到右原子半径依次减小,则原子半径的大小顺序为r(Si)>r(N)>r(O),故A正确;
B.水分子能形成分子间氢键,甲烷和硅化氢不能形成分子间氢键,所以水的分子间作用力强于甲烷和硅化氢,沸点高于甲烷和硅化氢,故B错误;
C.同周期元素,从左到右第一电离能呈增大趋势,氮原子的2p轨道为稳定的半充满结构,元素的第一电离能大于相邻元素,则第一电离能由大到小的顺序为I1(N)>I1(O)>I1(C),故C错误;
D.同主族元素,从上到下元素的非金属性依次减弱,最高价氧化物对应水化物的酸性依次减弱,同周期元素,从左到右元素的非金属性依次增强,最高价氧化物对应水化物的酸性依次增强,则酸性的强弱顺序为HNO3>H2CO3>H2SiO3,故D错误;
故选A。
5.B
【详解】A.乙烯也会被酸性高锰酸钾溶液氧化,A错误;
B.图中有Zn为负极,Cu为正极,构成闭合回路,自发进行的氧化还原反应Zn+Cu2+=Zn2++Cu,可构成锌铜原电池,B正确;
C.氯化镁在水溶液中会发生水解,加热蒸发促进水解,同时会促进HCl的挥发,蒸干后无法得到氯化镁,C错误;
D.制备Cu(OH)2悬浊液时NaOH应过量,应将4~5滴硫酸铜溶液滴入NaOH溶液中,D错误;
综上所述答案为B。
6.B
【详解】A.室温:溶液pH < 3.1时,甲基橙显红色,即隐含了H+,由 知H+与不能大量共存,A不符合题意;
B.由知溶液显碱性,即隐含了OH-,五种离子相互间不反应,故能大量共存,B符合题意;
C.由KFe(SO4)2 = K+ + Fe3+ + ,知溶液中含大量Fe3+,Fe3+与SCN- 不能大量共存,即Fe3++3SCN- = Fe(SCN)3,C不符合题意;
D.由Ca5NH4(NO3)11=5Ca2+ +,知溶液中含大量,与H+同时存在相当于硝酸,有强氧化性,会将Fe2+ 氧化为Fe3+,D不符合题意;
故答案选B。
7.C
【详解】A. 该反应为熵减小的反应,若该反应能自发进行,则,故A错误;
B. 催化剂不能改变反应的,故B错误;
C.其它条件不变,增大起始的比值,即相当于氢气量不变时,增加氮气的用量,平衡正向移动,可提高的平衡转化率,故C正确;
D. 化学平衡常数只与温度有关,温度不变,平衡常数不变,故D错误;
故选C。
8.D
【详解】A. 此电池总反应式是:N2+ 3H2+ 2HCl=2NH4Cl,氢气的化合价升高,失去电子,根据原电池的工作原理,负极失去电子,化合价升高,因此b极为负极,发生氧化反应,故A正确;
B.环境是酸性环境,a电极为正极,发生的反应为,故B正确;
C.根据选项A中总电极反应式,分离出的A 为NH4C1,故说C正确;
D.氯化铵受热易分解,不能用蒸发结晶的方法分离出A,应用蒸发浓缩、冷却结晶的方法分离出A,故D错误;
故选D。
9.A
【详解】A.催化剂能降低反应的活化能,但不改变焓变,故A错误;
B.反应过程中断裂了氮氮三键和氧氢单键,形成了N-H键和O=O键,故反应过程中存在共价键的断裂与形成,故B正确;
C.该过程吸收太阳能,存在太阳能转化为化学能,故C正确;
D.该反应的化学方程式为,生成4mol氨气,转移12mol电子,则反应生成17g(即0.1mol)NH3时,电子转移了0.3mol,故D正确;
故本题选A.
10.C
【详解】A.由结构简式可知,X分子中碳碳双键的两个碳原子分别连接两个不同的原子或原子团,存在顺反异构体,故A正确;
B.由结构简式可知,X→Y的反应为碳碳双键转化为碳碳单键的加成反应,故B正确;
C.由结构简式可知,Y分子的结构不对称,分子中含有8种化学环境不同的氢原子,故C错误;
D.由结构简式可知,X分子中含有的碳碳双键能与溴的四氯化碳溶液发生加成反应使溶液褪色,Y不能与溴的四氯化碳溶液反应,所以用溴的四氯化碳溶液能鉴别X和Y,故D正确;
故选C。
11.D
【详解】A.苯酚浊液中滴入Na2S溶液生成苯酚钠,可知C6H5O-结合H+的能力比S2-的弱,A错误;
B.将X溶液滴在KI淀粉试纸上,试纸变蓝色,说明X溶液中不一定含有I2,也可能是Cl2,HNO3等具有氧化性的物质,将KI氧化为I2,B错误;
C.酸性溶液中硝酸根离子可氧化亚铁离子,则溶液变红,不能说明Ag+的氧化性一定比Fe3+的强,C错误;
D.Ksp小的先沉淀,由现象可知Ksp(AgI)<Ksp(AgCl),D正确;
故答案为D。
12.D
【分析】由图可知,V(NaOH)=25.00mL,溶质为NaHC2O4;V(NaOH)=50.00mL,溶质为Na2C2O4;当草酸和氢氧化钠恰好反应时水的电离程度最大;
【详解】A.由石灰水变浑浊只能说明含有二氧化碳,无法确定气体的成分,故A错误;
B.酸和碱都会抑制水的电离,盐类水解促进水的电离;b点溶质为Na2C2O4,此时对水的电离促进程度最大,应在b点水的程度最大,故B错误;
C.根据电荷守恒,0.1 mol·L-1H2C2O4溶液中存在,故C错误;
D.V(NaOH)=25.00mL,溶质为NaHC2O4,此时pH<7,的电离大于水解,故,故D正确;
故选D。
13.A
【分析】由图可知,反应①为HBr+O2=HOOBr,反应②为HOOBr+HBr=2HOBr,反应③为HBr+HOBr=H2O+Br2,总反应为O2+4HBr=2Br2+2H2O。
【详解】A.由分析可知,氧气氧化溴化氢的总反应为O2+4HBr=2Br2+2H2O,故A正确;
B.由化合价代数和为0可知,中间体HOOBr和HOBr中溴元素的化合价均为+1价,故B错误;
C.由分析可知,反应②为HOOBr+HBr=2HOBr,反应中有极性键的形成,但没有非极性键的形成,故C错误;
D.由分析可知,反应③为HBr+HOBr=H2O+Br2,反应中溴化氢为反应的还原剂、HOBr为氧化剂,则每生成1 mol溴转移1 mol电子,故D错误;
故选A。
14.A
【详解】A. 起始n(CO2): n(H2)= 1 : 3投料,只发生反应I时,CO2、H2转化率相同,发生反应II时,H2的平衡转化率小于CO2的转化率,当I、II都发生时,则H2的平衡转化率小于CO2的转化率,故A正确;
B. m曲线代表的物质为,温度越高,的含量越低,越不利于的生成,故B错误;
C. 270~400℃时,根据CO2的转化率变化曲线可知,CO2的转化率逐渐增大,说明平衡移动的程度:反应II>反应I,故C错误;
D.加入选择性高的催化剂,可以使更多的二氧化碳和氢气生成甲醇,从而提高的产率,但催化剂只能改变反应速率,不能改变平衡转化率,故D错误;
故选A。
15. As2S3+3Cu2++6H2O3CuS+2H3AsO3+6H+ 温度80℃、时间60min 2H3AsO3+3SnCl2+6HCl=2As↓+3SnCl4+6H2O 当无盐酸或盐酸太少时,氯化亚锡(SnCl2)易水解生成碱式氯化亚锡沉淀 温度太高,H2O2会发生分解,反应物利用率降低 10-35 CuS
【分析】由工艺流程可知,硫化砷渣加入氯化铜溶液加热浸出,发生反应得到硫化铜沉淀和H3AsO3,硫化铜沉淀经处理可回收铜。滤液中含有H3AsO3,经浓缩后再加入稀HCl和SnCl2,酸化还原得到As单质,生成的SnCl4经电解生成SnCl2,可循环利用,据此分析解答。
【详解】(1)依据题中流程和已知信息可知浸出时发生反应的反应物为As2S3和CuCl2,产物为CuS和H3AsO3,根据电子得失守恒、电荷守恒和原子守恒可写出反应的离子方程式为:As2S3+3Cu2++6H2O3CuS+2H3AsO3+6H+,故答案为:As2S3+3Cu2++6H2O3CuS+2H3AsO3+6H+;
(2)依据题图可知加热浸出的最佳条件为温度80℃、时间60min,故答案为:温度80℃、时间60min;
(3)根据反应流程可知,酸化还原步骤的反应物为H3AsO3、稀HCl和SnCl2,产物为As、SnCl4和H2O,根据电子得失守恒和原子守恒可写出反应的化学方程式为:2H3AsO3+3SnCl2+6HCl=2As↓+3SnCl4+6H2O,故答案为:2H3AsO3+3SnCl2+6HCl=2As↓+3SnCl4+6H2O;
(4)根据已知信息“氯化亚锡(SnCl2)易水解生成碱式氯化亚锡沉淀”,可知其水解方程式为SnCl2+ H2OSn(OH)Cl↓+HCl,在酸化还原时,无盐酸或盐酸太少,都会使得氯化亚锡(SnCl2)水解平衡正向移动,因此为抑制其水解,需加入稀HCl,故答案为:当无盐酸或盐酸太少时,氯化亚锡(SnCl2)易水解生成碱式氯化亚锡沉淀;
(5)由题可知,反应中加入了H2O2溶液,温度过高,H2O2会发生分解,反应物利用率降低,故应控制温度不宜过高,故答案为:温度太高,H2O2会发生分解,反应物利用率降低;
(6)根据题中沉淀溶解平衡曲线可知,CuS的饱和溶液中,当c(S2-)=10-25mol/L时,c(Cu2+)=10-10mol/L,则Ksp(CuS)= c(Cu2+)c(S2-)=10-10mol/L10-25mol/L=10-35。由图可知,向含等浓度ZnCl2和CuCl2的溶液中逐滴加入饱和Na2S溶液,达到饱和时CuS需要的c(S2-)更小,则先析出的是CuS,故答案为:10-35;CuS。
16.(1)醚键、酯基
(2)取代反应或酯化反应
(3)
(4)、、;
(5)
【分析】A为烃,根据III得到的产物,判断出反应III为取代反应,即A为甲苯,结构简式为,反应IV发生水解反应,即D的结构简式为,根据F的结构简式,反应VI为酯化反应,根据D的结构简式和,推出E的结构简式为,C的结构简式为,根据反应II的条件,反应II发生水解反应,即B为。
【详解】(1)F为,其官能团的名称为醚键、酯基;
故答案为:醚键、酯基;
(2)据分析知,步骤VI发生的是酯化反应,其反应类型为取代反应或酯化反应;
故答案为:取代反应或酯化反应;
(3)D为,E为,根据推出X的结构简式为;
故答案为:;
(4)E为,其同分异构体能与溶液发生显色反应,说明含有酚羟基,能发生银镜反应和水解反应,说明含有甲酸形成的酯,分子中有5种不同化学环境的氢原子,同时满足以上条件的结构简式为、、;
故答案为:、、;
(5)发生水解反应生成,再发生催化氧化反应生成,再继续发生氧化反应生成,最后根据推出与氯气在红磷和加热条件下反应生成,其合成路线为;
故答案为: 。
17.(1)分液漏斗
(2)使三颈烧瓶内产生的NH3及时排除,减少副反应①的发生
(3)防止Na2S2O8分解
(4)1mol Na2S2O8需消耗1mol的I2,1mol的I2,需消耗2mol的Na2S2O3,设I2的物质的量为x,则2x=0.1000mol/L×0.020L,Na2S2O8的物质的量为0.001mol,则样品纯度=79.33%
(5)向两支盛有等质量铜粉的试管中分别加入等体积等浓度的CuSO4溶液和Na2SO4溶液,然后分别加入足量等体积等浓度的Na2S2O8溶液,若加入CuSO4溶液的试管中的铜粉消失时间小于加入Na2SO4溶液的试管铜粉消失时间,则该推断正确,反之则错误
【分析】根据实验原理可知,用(NH4)2S2O8和氢氧化钠反应生成Na2S2O8,由于NH3能与Na2S2O8反应,装置I通入空气经过氢氧化钠溶液吸收二氧化碳,防止一些后续操作,所以实验中要用空气把生成的氨气及时排出容器,生成的氨气可以用硫酸吸收,氨气极易溶于水,所以要用防倒吸装置,过硫酸钠溶液与铜反应只生成两种盐且反应先慢后快,某同学推测反应先慢后快的原因可能是生成的Cu2+对反应起催化作用,利用控制变量的思想,设计对照实验
【详解】(1)由装置的结构可知仪器a的名称是分液漏斗,故答案为分液漏斗;
(2)NH3能与Na2S2O8反应,所以要及时排出,所以需要持续通入空气的目的是使三颈烧瓶内产生的NH3及时排除,减少副反应①的发生,故答案为使三颈烧瓶内产生的NH3及时排除,减少副反应①的发生;
(3)Na2S2O8是白色晶状粉末,易溶于水,加热至65℃就会发生分解,则减压蒸发的原因是防止Na2S2O8分解,故答案为防止Na2S2O8分解;
(4)溶液中被还原为,S化合价升高,Na2S2O8作氧化剂,1mol得到2mol电子,KI被氧化为I2,转移电子2mol,得关系式Na2S2O8~I2,I2与Na2S2O3溶液反应,x=0.001mol,则Na2S2O8的物质的量为0.001mol,样品纯度=79.33%
(5)过硫酸钠溶液与铜反应只生成两种盐且反应先慢后快,某同学推测反应先慢后快的原因可能是生成的Cu2+对反应起催化作用,利用控制变量的思想,设计对照实验,向两支盛有等质量铜粉的试管中,分别加入等体积等浓度的CuSO4溶液和Na2SO4溶液,然后分别加入足量等体积等浓度的Na2S2O8溶液,若加入CuSO4溶液的试管铜粉消失时间小于加入Na2SO4溶液的试管铜粉消失时间,则该推断正确,反之则错误,
18.(1) 稀硫酸 酸性条件下,MnO2与Fe2+反应生成Mn2+和Fe3+,Fe3+与FeS2反应生成Fe2+和S 黄铁矿用量增加,反应生成的S覆盖在FeS2颗粒表面,减少了Fe2+的生成,导致锰的浸出率会降低
(2)Fe(OH)3、Cu(OH)2
(3)Mn2++ NH3·H2O+HCO=MnCO3↓+NH+H2O
(4)平均为+价(分别为+2、+3)
【分析】由题给流程可知,将锰渣与黄铁矿粉碎混合,用稀硫酸酸浸时,锰元素转化为锰离子、铁元素转化为亚铁离子和铁离子、铅元素转化为硫酸铅、硫元素转化为硫单质、铜元素转化为铜离子,过滤得到含有硫、硫酸铅的滤渣Ⅰ和含有可溶性硫酸盐的滤液;向滤液中加入过氧化氢溶液,将溶液中的亚铁离子氧化为铁离子,加入氧化钙调节溶液pH,将溶液中的铁离子、铜离子转化为氢氧化铁、氢氧化铜沉淀,过滤得到含有氢氧化铁、氢氧化铜的滤渣Ⅱ和滤液;向滤液中加入氟化锰,将溶液中的钙离子转化为氟化钙沉淀,过滤得到氟化钙和硫酸锰溶液;硫酸锰溶液经多步转化得到四氧化三锰,与氨水和碳酸氢铵混合溶液反应生成碳酸锰沉淀,过滤得到碳酸锰。
【详解】(1)①由分析可知,稀酸X为稀硫酸,故答案为:稀硫酸;
②由图可知,二硫化铁与二氧化锰颗粒参与的反应为酸性条件下二氧化锰与溶液中的亚铁离子反应生成锰离子和铁离子,反应生成的铁离子与二硫化铁反应生成亚铁离子和硫,故答案为:酸性条件下,MnO2与Fe2+反应生成Mn2+和Fe3+,Fe3+与FeS2反应生成Fe2+和S;
③若黄铁矿用量增加,铁离子与二硫化铁反应生成更多的硫,硫覆盖在二硫化铁颗粒表面,阻碍反应的进行,减少了亚铁离子的生成,使得与亚铁离子反应的二氧化锰的量减少,导致锰的浸出率会降低,故答案为:黄铁矿用量增加,反应生成的S覆盖在FeS2颗粒表面,减少了Fe2+的生成,导致锰的浸出率会降低;
(2)由分析可知,滤渣Ⅱ的主要成分为氢氧化铁、氢氧化铜,故答案为:Fe(OH)3、Cu(OH)2;
(3)由分析可知,生成碳酸锰沉淀的反应为硫酸锰溶液与氨水和碳酸氢铵混合溶液反应生成硫酸铵、碳酸锰沉淀和水,反应的离子方程式为Mn2++ NH3·H2O+HCO=MnCO3↓+NH+H2O,故答案为:Mn2++ NH3·H2O+HCO=MnCO3↓+NH+H2O;
(4)由化合价代数和为0可知,四氧化三锰中锰元素的化合价平均为+价,四氧化三锰中锰的化合价类似于四氧化三铁,故答案为:平均+价,分别为+2、+3价。
江苏省南京市江宁区等5地2023-2024学年高三下学期开学化学试题: 这是一份江苏省南京市江宁区等5地2023-2024学年高三下学期开学化学试题,共11页。试卷主要包含了工业上制备保险粉的反应为,实验室制备水合肼,下列化学反应表示正确的是,电喷雾电离等方法得到的等内容,欢迎下载使用。
江苏省南京市江宁区2022-2023学年高一下学期期末考试化学试题(原卷版+解析版): 这是一份江苏省南京市江宁区2022-2023学年高一下学期期末考试化学试题(原卷版+解析版),共27页。试卷主要包含了5 Cu-64, 下列说法正确的是等内容,欢迎下载使用。
江苏省南京市江宁区2022-2023高二下学期期末化学试卷+答案: 这是一份江苏省南京市江宁区2022-2023高二下学期期末化学试卷+答案,共11页。试卷主要包含了单项选择题,非选择题等内容,欢迎下载使用。

