初中科学华师大版九年级上册第3章 金属与盐2 金属的活动性顺序优秀ppt课件
展开金属的活动性顺序
新华师大版化学九年级上
温故而知新
想一想,根据所学回顾金属有哪些物理通性?
在学习中,我们知道了金属有很多物理通性,但这不代表着每种金属都是一样的,它们之间也有很大的差别,如金属的活动性。那么金属的活动性到底有何差别呢?
思 考
1. 回顾所学的金属物理通性。2.通过实验,学会用不同的方法检验金属的活性。3. 记忆金属活性顺序表,并学习其用途。4.学习金属的腐蚀原理和防护措施
学习任务
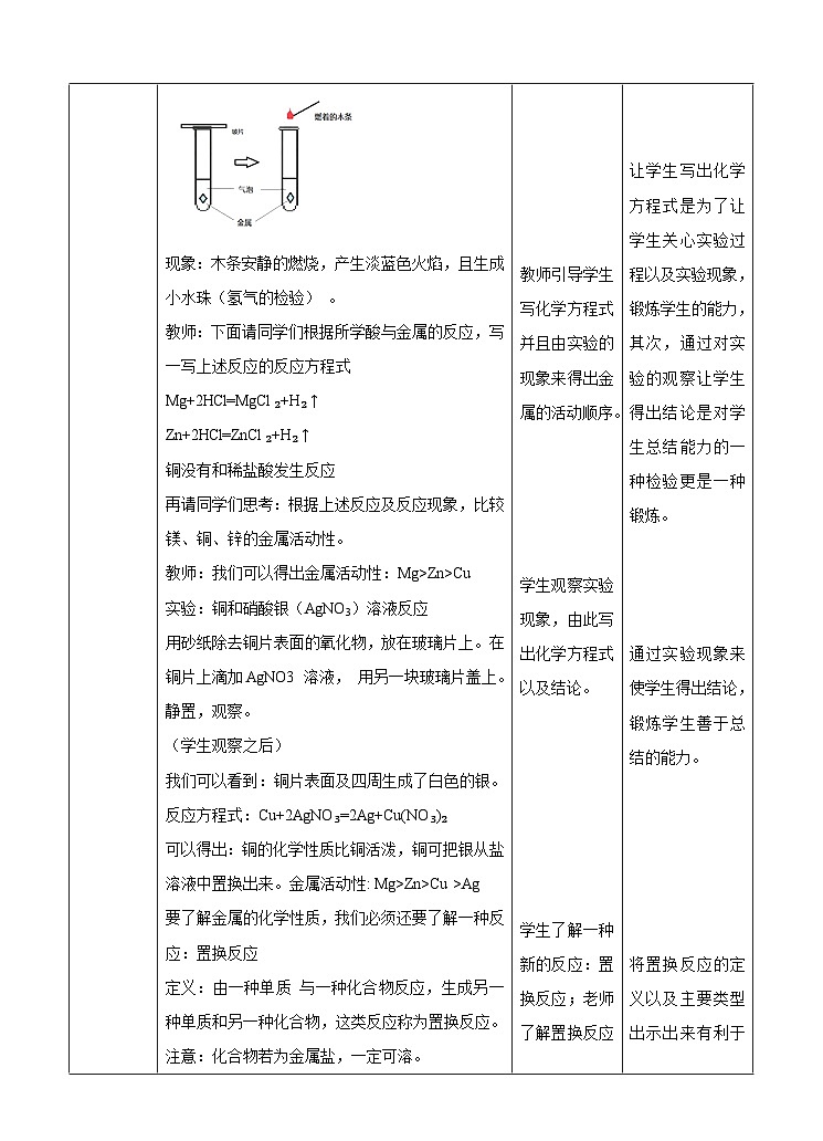
现象:木条安静的燃烧,产生淡蓝色火焰,且生成小水珠(氢气的检验)
(1)向三支试管里分别注入5ml稀盐酸
(2)用砂纸将代销相同的锌、铜、镁固体表面的氧化膜除掉,然后分别投入三支试管中,观察。
金属的活动性顺序
比较镁、铜、锌与酸反应
现象:镁和锌与盐酸反应生成大量气泡,且装有镁的试管中气泡产生得更快,而装有铜的试管中无气泡产生。
实 验
(3)在试管口盖上一块玻璃片约 1 min,然后移开玻璃片,迅速地把燃烧的木条放进试管口, 观察现象。
金属的活动性顺序
比较镁、铜、锌与酸反应
金属活动性:Mg>Zn>Cu
Mg+2HCl=MgCl₂+H₂ ↑Zn+2HCl=ZnCl₂+H₂ ↑
思考:根据上述反应及反应现象,比较镁、铜、锌的金属活动性。
实 验
根据所学酸与金属的反应,写一写上述反应的反应方程式
铜没有和稀盐酸发生反应
用砂纸除去铜片表面的氧化物,放在玻璃片上。在铜片上滴加AgNO3 溶液, 用另一块玻璃片盖上。静置,观察。
金属的活动性顺序
铜和硝酸银(AgNO₃)溶液反应
现象:铜片表面及四周生成了白色的银。
实 验
反应方程式:Cu+2AgNO₃=2Ag+Cu(NO₃)₂
金属活动性: Mg>Zn>Cu >Ag
铜的化学性质比银活泼,铜可把银从盐溶液中置换出来。
置 换 反 应
由一种单质 与一种化合物反应,生成另一种单质和另一种化合物,这类反应称为置换反应。
定 义
注意:化合物若为金属盐,一定可溶。
方法一:分别取已用砂纸除掉氧化膜的质量相等的铁丝和铜丝,投入分别装有5ml稀盐酸的试管中,观察。
金属的活动性顺序
比较铁和铜的活动性
现象:铁丝表面迅速产生大量气泡,铜丝表面无变化。
活 动
反应方程式:Fe+2HCl=FeCl₂+H₂ ↑
金属活动性:Fe>Cu
方法二:用砂纸除去铁丝表面的氧化膜,放入装有硫酸铜溶液的试管中。静置,观察。
现象:铁丝溶解,有红色物质生成,溶液由蓝色变为浅绿色。
反应方程式:Fe+CuSO4=FeSO4+Cu
金属的活动性顺序表
K>Ca>Na>Mg>Al>Zn>Fe>Sn>Pb>(H)>Cu>Hg>Ag>Pt>Au
金 属 活 动 性 由 强 逐 渐 减 弱。
1. 越靠前的金属越活泼;2. 前面的金属能将后面的金属从他们的盐溶液中置换出来;3. 排在氢前面的金属能将稀酸中的氢置换来,生成氢气和盐。排在氢后面的金属不能发生此类置换;4. 排在前三位的K、Ca、Na化学性质非常活泼,常温下就能与水发生剧烈反应。所以一般不用其与稀酸置换反应制取氢气,也不用其置换溶液中其他金属元素。
1.根据金属活动性顺序表判断能否用锡壶装酸性物质?为什么?
学 以 致 用
答:不能,因为锡与酸反应:Sn+2HCl=SnCl ₂+H ₂ ↑
2.能否用铁制的容器配制浸种用的波尔多液(含硫酸铜)?为什么?
答:不能,铁与波尔多液反应:Fe+CuSO4=FeSO4+Cu
思 考:
金属由于其具有各种优良的性质而被人们广泛利用,称为人类生活不可或缺的部分。但是金属并没有“金刚不坏之身”,它们也有软肋,“腐蚀”则是它们的宿敌,所以金属也需要防护。
金属的腐蚀与防护
观察生活,根据你的亲身经历思考,金属在什么情况下容易腐蚀生锈?
金属的腐蚀与防护
生锈的自行车
生锈的菜刀
生锈的门锁
金属的腐蚀与防护
探究铁钉生锈的条件
实 验
(1)取三根取三根干燥、无油、无锈的新铁钉,分别放入A、B、C三个干净的广口瓶中。
(2)在A瓶中放入少许生石灰(或干燥剂),保证瓶内没有水分,然后把瓶盖紧紧盖上。
(3) 在B瓶中注满煮沸过的凉开水,然后盖上盖子。在C瓶中加入少量自来水,瓶内有湿气, 让瓶口敞开。
放置2~3天,观察三个瓶内的铁钉各发生了什么变化。
金属的腐蚀与防护
现 象 分 析
结论:金属在水和氧气同时存在的环境下容易腐蚀生锈。
金属的腐蚀与防护
活泼金属在自然界中常以化学物形式存在。
铁
氧气和水
铁锈
红褐色
Fe₂O₃·nH₂O
铜
氧气和水
铜锈
绿色
Cu ₂(OH) ₂CO ₃
金属的腐蚀与防护
金属腐蚀有何危害?我们常采用哪些方式来防止金属的腐蚀?
金属腐蚀后,其导电 性、强度等性能会降 低,造成大量金属材料的损耗和环境污染。 我们常采用在金属表面镀铬、镀锡、上油、涂漆 等措施隔绝空气和氧气,以防止金属的腐蚀。
金属防锈的常用方法
一:保护膜法
非金属覆盖层(如搪瓷等)
金属镀层(如镀锌等)
自身氧化膜保护层(Fe₃O4)
二:改变内部结构法
主要方法:加入Cr、Ni等不易绣成分,制成各种不锈钢。这种方法比较最理想、较常用。
金属防锈的常用方法
防止铁制品生锈的具体方法:
保持铁制品表面干燥和洁净; 在钢铁表面涂上一层保护膜,如:涂刷矿物油、油漆;覆盖搪瓷塑料; 镀上一层不易锈蚀的金属或通过化学反应是表面生成一层致密的氧化膜如“烤蓝”; 改变组成结构,制成合金,如不锈钢;
1. 在CuSO4 和AgNO₃ 的混合液中,加入一定的铁片,充分反应后,试管中仍有部分固体,关于该固体成分的说法不正确的是( )A.一定有Ag B.可能有CuC.可能有S D.可能有Fe
C
2.X、Y是两种不同的金属,且都能生成二价易溶于水的硫酸盐,他们可以发生如下反应:XSO4 +Y=X+YSO4 Y+H₂SO4 =YSO4 +H₂↑X不能与酸反应,则下列X和Y与元素H的活动性比较正确的是( )A.Y>X>H B.Y>H>XC.X>Y>H D.X>H>Y
B
3.等质量足量的三种金属X、Y、Z与等质量的稀盐酸发生置换反应,已知金属活动性:X>Z>Y,则下图反应情况正确的是( )
B
A. B.
C. D.
4.金属铝可以与氧气反应生成能保护里层金属的氧化铝薄膜。铁绣是否也能像氧化铝一样保护里层金属呢?
答:不能,铁锈的主要成分是氧化铁,铁锈疏松多孔,不但不能隔绝外界的氧气和水,还能吸收和贮存水分,因此会加快腐蚀的速度,起不到保护里层金属的作用。
5.在探究铁生锈的条件的实验中,可以将B瓶中的凉开水换为自来水吗?为什么?
答:不可以,因为B瓶中要求只有水,只把瓶子注满水是无法将氧气完全排出瓶外的,自来水中还溶有一些氧气,将其加温煮沸能排出水中的氧气,冷却能保持试验中温度相同。
知 识 点 梳 理
(1)金 属 活 动 顺 序 表:
K>Ca>Na>Mg>Al>Zn>Fe>Sn>Pb>(H)>Cu>Hg>Ag>Pt>Au
金 属 活 动 性 由 强 逐 渐 减 弱。
能与稀酸反应发生置换反应
(2)置换反应:由一种单质 与一种化合物反应,生成另一种单质和另一种化合物,这类反应称为置换反应。
(1)在置换反应中,化合物若为金属盐,一定可溶。(2) 根据金属的活动性顺序,活泼金属置换不活泼金属。(3)钾、钙、钠化学性质非常活泼,常温下就能与水发生剧烈反应。所以一般不用其置换溶液中其他金属元素。。(4)金属在水和氧气同时存在的环境下容易腐蚀生锈。(5)活泼金属在自然界中常以化学物形式存在。
知 识 点 记 忆
初中科学华师大版九年级上册4 机械能优秀ppt课件: 这是一份初中科学华师大版九年级上册4 机械能优秀ppt课件,文件包含54机械能课件pptx、54机械能教学设计doc、54机械能练习doc、动能大小与那些因素有关mp4、和重力势能大小有关的因素mp4等5份课件配套教学资源,其中PPT共45页, 欢迎下载使用。
初中科学华师大版九年级上册3 用分解反应制取氧气一等奖课件ppt: 这是一份初中科学华师大版九年级上册3 用分解反应制取氧气一等奖课件ppt,文件包含《用分解反应制取氧气》课件pptx、《用分解反应制取氧气》教案doc、《用分解反应制取氧气》练习doc、视频mp4、过氧化氢制取氧气mp4等5份课件配套教学资源,其中PPT共28页, 欢迎下载使用。
华师大版九年级上册1 化学方程式完美版ppt课件: 这是一份华师大版九年级上册1 化学方程式完美版ppt课件,文件包含《化学方程式》课件pptx、《化学方程式》教案doc、《化学方程式》练习doc、视频1mpg、视频2mpg、视频3avi等6份课件配套教学资源,其中PPT共34页, 欢迎下载使用。

