- 2023东营高一下学期期末考试政治试题含解析 试卷 0 次下载
- 2023东营高一下学期期末考试地理试题含解析 试卷 0 次下载
- 2023东营高一下学期期末考试历史试题含解析 试卷 0 次下载
- 2023东营高一下学期期末考试物理试题含解析 试卷 0 次下载
- 2023东营高一下学期期末考试化学试题含答案 试卷 0 次下载
2023东营高一下学期期末考试生物试题含解析
展开2022-2023学年第二学期期末教学质量调研
高 一 生 物 试 题
一 、选择题:
1. 孟德尔通过正确选择实验材料、运用科学实验方法发现了两大遗传定律。下列关于两大遗传定律研究叙述正确的是( )
A. 孟德尔探索分离定律运用了假说—演绎法,核心是“成对的遗传因子彼此分离分别进入不同的配子中”,因此配子中只含有一个遗传因子
B. 孟德尔的豌豆杂交实验, F1的表型既否定了融合遗传,又证明了基因的分离定律
C. 基因的分离发生在配子形成过程中,基因的自由组合发生在合子形成过程中
D. 孟德尔的实验过程是在严格控制传粉的条件下进行的,并同时采用了正交和反交进行比较
【答案】D
【解析】
【分析】分离定律的实质:在生物的体细胞中,控制同一性状的遗传因子成对存在,不相融合;在形成配子时,成对的遗传因子发生分离,分离后的遗传因子分别进入不同的配子中,随配子遗传给后代。
【详解】A、孟德尔探索分离定律运用了假说—演绎法,核心是“成对的遗传因子彼此分离分别进入不同的配子中”,但配子中含有多种性状的遗传因子,A错误;
B、孟德尔的豌豆杂交实验,F1的表型全为高茎,否定了融合遗传,但未证明基因的分离定律,B错误;
C、基因的分离、自由组合均发生在配子形成过程中,C错误;
D、基因型不同的两种个体杂交,如果将甲性状作父本,乙性状作母本定为正交,那么以乙作父本,甲作母本为反交,孟德尔在进行杂交实验时,进行了正反交实验,结果都一样,D正确。
故选D。
2. 水稻的某病害是由某种真菌(有多个不同菌株)感染引起的。水稻中与该病害抗性有关的基因有3个(A1、A2、a);基因A1控制全抗性状(抗所有菌株),基因A2控制抗性性状(抗部分菌株),基因a控制易感性状(不抗任何菌株),且A1对A2为显性,A1对a为显性、A2对a为显性。现将不同表现型的水稻植株进行杂交,子代可能会出现不同的表现型及其分离比。下列叙述错误的是( )
A. 全抗植株与抗性植株杂交,子代可能出现全抗:抗性=3:1
B. 抗性植株与易感植株杂交,子代可能出现抗性:易感=1:1
C. 全抗植株与易感植株杂交,子代可能出现全抗:抗性=1:1
D. 全抗植株与抗性植株杂交,子代可能出现全抗:抗性:易感=2:1:1
【答案】A
【解析】
【分析】基因分离定律实质:在杂合子细胞中,位于一对同源染色体上的等位基因,具有一定的独立性;当细胞进行减数分裂,等位基因会随着同源染色体的分开而分离,分别进入两个配子当中,独立地随配子遗传给后代。据题干分析可知,全抗植株是A1A1,A1A2,A1a,抗性植株A2A2或者A2a,易感植株是aa。
【详解】AD、全抗植株与抗性植株,有六种交配情况:A1A1与A2A2或者A2a交配,后代全是全抗植株;A1A2与A2A2或者A2a交配,后代全抗:抗性=1:1;A1a与A2A2交配,后代全抗:抗性=1:1;A1a与A2a交配,后代全抗:抗性:易感=2:1:1。A错误,D正确;
B、抗性植株A2A2或者A2a与易感植株aa交配,后代全为抗性,或者为抗性:易感=1:1,B正确
C、全抗与易感植株交,若如果是A1A1与aa,后代全为全抗,若是A1A2与a,后代为全抗:抗性=1:1,若是A1a与aa,后代为全抗:易感=1:1,C正确。
故选A。
3. 某基因型为AaXDY的二倍体雄性动物(2n=8),1个初级精母细胞的染色体发生片段交换,引起1个A和1个a发生互换。该初级精母细胞进行减数分裂过程中,某两个时期的染色体数目与核DNA分子数如图所示。
下列叙述正确的是( )
A. 甲时期细胞中可能出现同源染色体两两配对的现象
B. 乙时期细胞中含有1条X染色体和1条Y染色体
C. 甲、乙两时期细胞中的染色单体数均为8个
D. 该初级精母细胞完成减数分裂产生的4个精细胞的基因型均不相同
【答案】D
【解析】
【分析】1、分析题图:图甲中染色体数目与核DNA分子数比为1:2,但染色体数为4,所以图甲表示次级精母细胞的前期和中期细胞;图乙中染色体数目与核DNA分子数比为1:1,可表示间期或次级精母细胞的后期。
2、同源染色体,着丝点分裂,染色体移向细胞两极,处于减数第二次分裂后期,为次级精母细胞。
【详解】A、表示次级精母细胞的前期和中期细胞,则甲时期细胞中不可能出现同源染色体两两配对的现象,A错误;
B、若图表示减数分裂Ⅱ后期,则乙时期细胞中含有2条X染色体或2条Y染色体,B错误;
C、图乙中染色体数目与核DNA分子数比为1:1,无染色单体数,C错误;
D、因为初级精母细胞的染色体发生片段交换,引起1个A和1个a发生互换,产生了AXD 、 aXD、AY、aY4种基因型的精细胞,D正确。
故选D。
4. 研究发现,雌性小鼠正常分裂细胞中某物质数量的部分变化曲线如图2。细胞中染色体的正确排列、分离与粘连蛋白有关,粘连蛋白水解是导致着丝粒断裂的原因,如图1。下列叙述正确的是( )
A. 水解粘连蛋白的酶仅在该小鼠的次级卵母细胞中发挥作用
B. 若图2纵坐标表示同源染色体对数,则BC段变化发生在减数分裂Ⅰ
C. 若图2纵坐标表示染色体数量,则该曲线变化过程可发生在减数分裂Ⅱ
D. 星射线的牵拉作用是导致姐妹染色单体分开的主要原因
【答案】C
【解析】
【分析】据图分析:图一表示随着粘连蛋白的水解,着丝粒分裂后,姐妹染色单体分开成为染色体,并在纺锤丝的牵引下均匀地移向两极,处于有丝分裂后期或减数第二次分裂后期。
图二某种物质或结构数量由n变成了2n,可能表示有丝分裂或减数分裂过程中一条染色体上的DNA含量变化的部分图,也可能表示染色体数量、染色体组数量等在两种分裂过程中的部分图。
【详解】A、有丝分裂后期也会发生着丝粒分裂,水解粘连蛋白的酶在体细胞中也能发挥作用,A错误;
B、同源染色体分离发生在减数第一次分裂过程中,而同源染色体分离不可能导致其数量加倍,若图2纵坐标表示同源染色体对数,则该曲线不可能表示减数分裂,B错误;
C、若图2纵坐标表示染色体数量,则染色体数量加倍是由于着丝粒分裂,染色单体分开形成子染色体,故该曲线可以表示有丝分裂也可以表示减数第二次分裂,C正确;
D、导致姐妹染色单体分开的主要原因是粘连蛋白的水解,D错误。
故选C。
5. 苯丙酮尿症和白化病均是常染色体隐性遗传病,下表为两种遗传病的某些调查数据,下列相关分析正确的是( )
发病率(中国)
发病率(非近亲)
发病率(近亲)
苯丙酮尿症
1/11000
1/14500
1/1700
白化病
1/18000
1/40000
1/3000
A. 原发性高血压等多基因遗传病的发病率一般高于这两种遗传病
B. 这两种遗传病的致病基因频率(中国)均大于1/100
C. 对新生儿进行遗传筛查是预防这两种遗传病的最有效措施
D. 这两种遗传病的发病率应以非近亲人群的发病率为准
【答案】A
【解析】
【分析】调查人类遗传病时,最好选取群体中发病率相对较高的单基因遗传病,如色盲、白化病等;若调查的是遗传病的发病率,则应在群体中抽样调查,选取的样本要足够的多,且要随机取样;若调查的是遗传病的遗传方式,则应以患者家庭为单位进行调查,然后画出系谱图,再判断遗传方式。
【详解】A、苯丙酮尿症和白化病均属于单基因遗传病,而原发性高血压等多基因遗传病在群体中的发病率一般比单基因遗传病发病率高,A正确;
B、由表格数据可知,苯丙酮尿症(设相关基因为aa)的发病率是1/11000,而白化病(设相关基因是bb)发病率是1/18000,这两种遗传病的致病基因频率(中国)a和b均小于1/100,B错误;
C、这两种病都是常染色体隐性遗传病,而禁止近亲结婚是预防这两种遗传病的最有效措施,C错误;
D、这两种遗传病的发病率应以全部人群的发病率为准,调查时应在人群中随机调查,且数量足够多,D错误。
故选A。
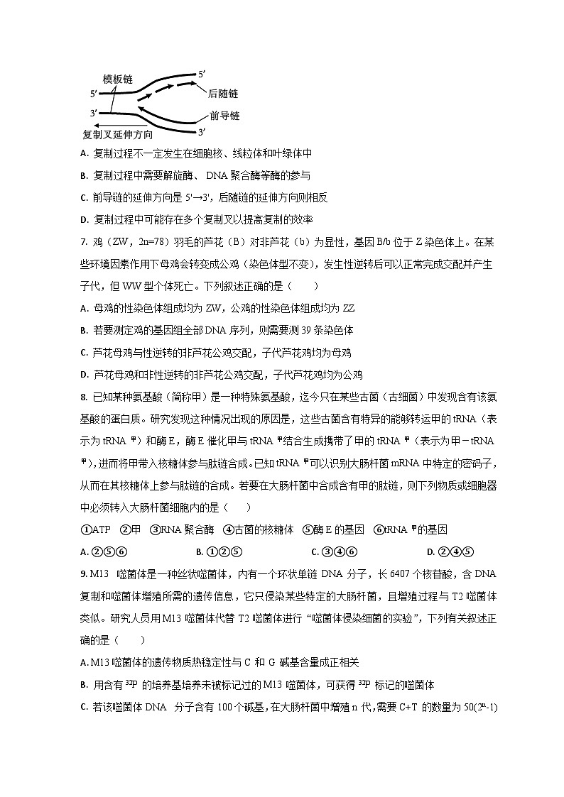
6. DNA半保留复制过程是分别以解旋的两条链为模板,合成两个子代DNA 分子,在复制起始点呈现叉子的形式,被称为复制叉。如图表示某DNA 分子复制的过程,下列叙述错误的是( )
A. 复制过程不一定发生在细胞核、线粒体和叶绿体中
B. 复制过程中需要解旋酶、 DNA聚合酶等酶的参与
C. 前导链的延伸方向是5'→3',后随链的延伸方向则相反
D. 复制过程中可能存在多个复制叉以提高复制的效率
【答案】C
【解析】
【分析】复制叉代表复制的起点,但由于DNA聚合酶工作的过程中,只能从子链的5'端向3'端延伸,且DNA分子为反向平行,导致前导链和后随链的形成。
【详解】A、原核生物的复制发生在拟核或细胞质,故复制过程不一定发生在细胞核、线粒体和叶绿体中,A正确;
B、复制过程中需要解旋酶(断开DNA双链之间的氢键,打开双螺旋)、DNA聚合酶(在子链中相邻的脱氧核苷酸之间形成磷酸二酯键)等酶的参与,B正确;
C、由于DNA聚合酶工作的过程中,只能从子链的5'端向3'端延伸,因此前导链和后随链的延伸方向都是5'→3',C错误;
D、复制过程中可能存在多个复制起点,进而形成多个复制叉以提高复制的效率,D正确。
故选C。
7. 鸡(ZW,2n=78)羽毛的芦花(B)对非芦花(b)为显性,基因B/b位于Z染色体上。在某些环境因素作用下母鸡会转变成公鸡(染色体型不变),发生性逆转后可以正常完成交配并产生子代,但WW型个体死亡。下列叙述正确的是( )
A. 母鸡的性染色体组成均为ZW,公鸡的性染色体组成均为ZZ
B. 若要测定鸡的基因组全部DNA序列,则需要测39条染色体
C. 芦花母鸡与性逆转的非芦花公鸡交配,子代芦花鸡均为母鸡
D. 芦花母鸡和非性逆转的非芦花公鸡交配,子代芦花鸡均为公鸡
【答案】D
【解析】
【分析】在某些环境因素作用下母鸡会转变成公鸡(染色体型不变),发生性逆转后可以正常完成交配并产生子代,但WW型个体死亡,因此后代公鸡:母鸡=1:2。
【详解】A、在某些环境因素作用下母鸡(ZW)会转变成公鸡,因此公鸡的性染色体组成为ZZ或ZW,A错误;
B、若要测定鸡的基因组全部DNA序列,则需要测38条非同源的常染色体+Z+W,共40条染色体,B错误。
C、芦花母鸡(ZBW)与性逆转的非芦花公鸡(ZbW)交配,子代基因型为ZBZb(芦花公鸡)、ZBW(芦花母鸡)、ZbW(非芦花母鸡),子代芦花鸡有公鸡和母鸡,C错误;
D、芦花母鸡(ZBW)和非性逆转的非芦花公鸡(ZbZb)交配,子代基因型为ZBZb(芦花公鸡)、ZbZb(非芦花母鸡),D正确。
故选D。
8. 已知某种氨基酸(简称甲)是一种特殊氨基酸,迄今只在某些古菌(古细菌)中发现含有该氨基酸的蛋白质。研究发现这种情况出现的原因是,这些古菌含有特异的能够转运甲的tRNA(表示为tRNA甲)和酶E,酶E催化甲与tRNA甲结合生成携带了甲的tRNA甲(表示为甲-tRNA甲),进而将甲带入核糖体参与肽链合成。已知tRNA甲可以识别大肠杆菌mRNA中特定的密码子,从而在其核糖体上参与肽链的合成。若要在大肠杆菌中合成含有甲的肽链,则下列物质或细胞器中必须转入大肠杆菌细胞内的是( )
①ATP ②甲 ③RNA聚合酶 ④古菌的核糖体 ⑤酶E的基因 ⑥tRNA甲的基因
A. ②⑤⑥ B. ①②⑤ C. ③④⑥ D. ②④⑤
【答案】A
【解析】
【分析】分泌蛋白合成与分泌过程:核糖体合成蛋白质→内质网进行粗加工→内质网“出芽”形成囊泡→高尔基体进行再加工形成成熟的蛋白质→高尔基体“出芽”形成囊泡→细胞膜,整个过程还需要线粒体提供能量。
【详解】①③④、根据题干信息“已知tRNA甲可以识别大肠杆菌mRNA中特定的密码子,从而在其核糖体上参与肽链的合成肽链”,说明该肽链合成所需能量、核糖体、RNA聚合酶均由大肠杆菌提供,①③④不符合题意;
②、据题意可知,氨基酸甲是一种特殊氨基酸,迄今只在某些古菌(古细菌)中发现含有该氨基酸的蛋白质,所以要在大肠杆菌中合成含有甲的肽链,必须往大肠杆菌中转入氨基酸甲,②符合题意;
⑤⑥、古菌含有特异的能够转运甲的tRNA(表示为tRNA甲)和酶E,酶E催化甲与tRNA甲结合生成携带了甲的tRNA甲(表示为甲-tRNA甲),进而将甲带入核糖体参与肽链合成,所以大肠杆菌细胞内要含有tRNA甲的基因以便合成tRNA甲,大肠杆菌细胞内也要含有酶E的基因以便合成酶E,催化甲与tRNA甲结合,⑤⑥符合题意。
②⑤⑥组合符合题意,A正确。
故选A。
9. M13 噬菌体是一种丝状噬菌体,内有一个环状单链 DNA 分子,长6407个核苷酸,含DNA 复制和噬菌体增殖所需的遗传信息,它只侵染某些特定的大肠杆菌,且增殖过程与T2 噬菌体 类似。研究人员用M13 噬菌体代替T2 噬菌体进行“噬菌体侵染细菌的实验”,下列有关叙述正确的是( )
A. M13噬菌体的遗传物质热稳定性与C 和 G 碱基含量成正相关
B. 用含有32P 的培养基培养未被标记过的M13 噬菌体,可获得32P 标记的噬菌体
C. 若该噬菌体DNA 分子含有100个碱基,在大肠杆菌中增殖n 代,需要C+T 数量为50(2n-1)
D. 用32P 标记的噬菌体侵染大肠杆菌,上清液的放射性与搅拌是否充分关系不大
【答案】D
【解析】
【分析】噬菌体在细菌内繁殖的过程为:吸附→注入→合成→组装→释放。
【详解】A、M13噬菌体含有一个环状单链DNA分子,单链DNA分子间不存在C-G等碱基对,因此 M13噬菌体的遗传物质的热稳定性与C和G碱基含量无关,A错误;
B、M13噬菌体为病毒,只能寄生在活细胞中,不能直接在培养基中培养,B错误;
C、该噬菌体DNA分子含有100个碱基,由于其DNA为单链DNA,因此无法获知其四种碱基各自的数量,也无法计算该噬菌体的DNA分子复制所需要C+T的数量,C错误;
D、用32P标记的噬菌体,标记的是噬菌体的 DNA,上清液主要是蛋白质外壳和未侵染大肠杆菌的噬菌体,上清液的放射性高低与保温时间长短有关,保温时间过长,大肠杆菌裂解,噬菌体释放出来进入上清液,而与搅拌是否充分关系不大,D正确。
故选D。
10. 研究发现,AGPAT2基因表达的下调会延缓脂肪生成。湖羊尾部蓄脂量小,而广灵大尾羊尾部蓄脂量大。研究人员以若干只两种羊的尾部脂肪组织为材料,检测AGPAT2基因启动子区7个位点的甲基化程度及基因表达水平,结果如下图。下列叙述正确的是( )
A. 甲基化程度的差异会导致两种羊脂肪组织中AGPAT2基因的碱基序列不同
B. DNA甲基化直接阻碍翻译过程实现了对AGPAT2基因表达的调控
C. 第33和63位点上的甲基化差异是影响AGPAT2基因表达量的关键因素
D. 两种羊中AGPAT2基因的甲基化程度与其在脂肪组织中的表达量呈正相关
【答案】C
【解析】
【分析】生物体基因的碱基序列保持不变,但基因表达和表型发生可遗传变化的现象,叫作表观遗传。DNA分子的碱基甲基化是表观遗传中最常见的现象之一。
【详解】A、基因的甲基化不会改变基因的碱基排列顺序,A错误;
B、由柱形图可知,DNA甲基化后,基因转录产物mRNA减少,因此甲基化影响转录过程,间接影响翻译过程,B错误;
C、由第一幅图可知,相对于广灵大尾羊,湖羊组第33和63位点上的甲基化程度较高,导致AGPAT2基因mRNA较少,因此第33和63位点上的甲基化差异是影响AGPAT2基因表达量的关键因素,C正确;
D、相对于广灵大尾羊,湖羊AGPAT2基因甲基化程度较高,转录受阻,该基因表达量较小,由此可知,两种羊中AGPAT2基因的甲基化程度与其在脂肪组织中的表达量呈负相关,D错误。
故选C。
11. 1980年,埃里克 ·恩格尔首先提出了单亲二体 (UPD) 疾病的概念,“单亲二体”(UPD) 是指人的受精卵中,23对染色体的某一对同源染色体都来白父方或母方。如图为UPD 的某种发生机制,其中三体合子的三条染色体在发育中会随机丢失1条。下列叙述正确的是( )
A. 图中二体卵子的产生可能是减数第一次分裂或减数第二次分裂异常所致
B. 若某表现正常的父母生出UPD 色盲女孩,则可能是母方减数第二次分裂异常所致
C. 若三体合子为XXY, 则将来发育成男孩的概率为2/3,且男孩的基因型相同
D. 若某女性“单亲二体”个体患有红绿色盲,则其父亲也一定患有红绿色盲
【答案】B
【解析】
【分析】据图可知,二体卵子含有两条相同的染色体,与单体精子结合形成三体合子,三条染色体中随机丢失一条,会形成双体整倍体和单亲二体 (UPD) 。
【详解】A、根据图示可知,二体卵子中两条形态相同的染色体颜色不同,为同源染色体,因此是减数第一次分裂异常形成的二体卵子,A错误;
B、若某表现正常的父母(XBX-×XBY)生出UPD 色盲女孩(XbXb),由于父亲不含色盲基因,故可能是母方减数第二次分裂异常形成了XbXb的卵细胞,B正确;
C、若三体合子为XXY,根据三条同源染色体随机丢失一条,则形成的个体为XX∶XY=1∶2,故将来发育成男孩的概率为2/3,因为两条X染色体上的基因不一定相同,故男孩的基因型不一定相同,C错误;
D、若某女性“单亲二体”个体患有红绿色盲,说明来自母亲的两条X染色体上均含有色盲基因,不能说明其父亲也一定患有红绿色盲,D错误。
故选B。
12. 玉米(2n=20) 单体比正常个体少一条染色体,缺体比正常个体少一对同源染色体,假设单体和缺体均可育。正常籽粒的颜色为黄色(玉米籽粒果皮和糊粉层颜色是无色的,只有胚乳显示出黄色所致),下图表示带有蓝粒基因标记的单体,可用其选育能稳定遗传的可育缺体。下列说法错误的是( )
A. 单体或缺体来源于染色体变异
B. 理论上可分别产生10种染色体组成不同的单体和缺体
C. 蓝粒单体自交可产生4种染色体组成不同的后代
D. 让隐性突变个体和各种单体(均为显性)杂交,若某种单体的子代中出现隐性突变类型,则此基因在相应的染色体上,所以单体玉米可用于判断隐性突变基因位于哪一条染色体上
【答案】C
【解析】
【分析】玉米(2n=20) ,一个染色体组中含有10条染色体,单体比正常个体少一条染色体,可以少一个染色体组中任何一条染色体,故玉米共有10种单体;缺体比正常个体少一对同源染色体,可以少10对同源染色体中的任何一对,故玉米共有10种缺体。单体或缺体植株的形成原因是亲代中的一方或双方在减数分裂过程中一对同源染色体或一条染色体的姐妹染色单体未分离。
【详解】A、单体或缺体是由于染色体数少一条或一对形成的,来源于染色体变异,A正确;
B、玉米有10对同源染色体,任何一对同源染色体中少一条或一对均可形成单体或缺体,因此理论上可分别产生10种染色体组成不同的单体和缺体,B正确;
C、蓝粒单体玉米4号染色体缺少一条染色体,染色体组成可表示为18W+E,由于E染色体不能配对,只考虑该染色体,可产生E和0型(不含)两种配子,故后代包括18W+E、18W+EE,18W三种染色体组成的后代,C错误;
D、让隐性突变个体和各种显性单体杂交,若该基因不在单体上,则显性单体中控制该性状的基因成对存在,杂交后代的单体中可能为显性性状,也可能为隐性性状,若该基因在单体上,则显性单体中控制该性状的基因单个存在,杂交后代的单体中均出现隐性突变类型,因此单体玉米可用于判断隐性突变基因位于哪一条染色体上,D正确。
故选C。
13. 三交法是指三个品种间的杂交,即两个亲本杂交得到的F1杂种与另一亲本杂交,可表示为(A×B)×C。已知A品种玉米具有抗大斑病性状(TT),B品种玉米具有耐密性状(dd),C品种玉米具有早熟性状(ee),三种性状是独立遗传的且A、B、C均为纯合子。为培育具有上述三种优良性状的纯合玉米新品种,理论上分析,下列育种思路正确的是( )
A. (A×B)×C,F2均具有耐密、早熟性状
B. (A×C)×B,F2约有1/8的植株属于目标品种
C. (A×C)×B与(B×C)×A得到的子代均须连续自交才能获得目标品种
D. 抗大斑病耐密新品种的选育,只需要在高密度下种植并选育即可
【答案】C
【解析】
【分析】1、遗传定律的适用范围:进行有性生殖的真核生物的核基因的遗传。
2、基因自由组合定律的实质是:位于非同源染色体上的非等位基因的分离或自由组合是互不干扰的;在减数分裂过程中,同源染色体上的等位基因彼此分离的同时,非同源染色体上的非等位基因自由组合。
3、试题分析:A、B、C均为纯合子,A品种玉米具有抗大斑病性状(TT),B品种玉米具有耐密性状(dd),C品种玉米具有早熟性状(ee),可知A基因型为TTDDEE,B的基因型为ttddEE,C的基因型为ttDDee。
【详解】A、品种A与B杂交,F1为TtDdEE,F1与C品种ttDDee杂交,F2不具有耐密(dd)、早熟(ee)的性状,A错误;
B、品种A与C杂交,F1为TtDDEe,F1与B品种ttddEE杂交,F2中为抗病耐密早熟的纯合子(TTddee)的概率为0,B错误;
C、(A×C)×B与(B×C)×A得到的子代中有同时具有T、d、e三种优良性状基因的个体,但为杂合子,因此需要连续自交才能获得目标品种,C正确;
D、选育抗病耐密的新品种时,只在高密度下种植并选育,只能得到表现型为耐密的个体,无法选育抗病的个体,D错误。
故选C。
14. 减数分裂过程中发生的染色体交叉互换,也可以发生在某些生物体的有丝分裂过程中,这种现象称为有丝分裂交换。下图是某高等动物体内某细胞中染色单体交换的示意图,其中D和 d,E 和 e,F 和 f表示某对同源染色体上的三对等位基因。下列说法正确的是( )
A. 若该图为有丝分裂交换,则该细胞可产生基因型为 DdEeff 的子细胞
B. 若不考虑该生物发生的交换,则该动物可产生8种基因型的配子
C. 若该图为减数分裂过程中发生的染色单体交换,则该细胞可产生8种基因型的配子
D. 减数分裂和有丝分裂过程中发生的染色体交换都会引起染色体结构变异
【答案】A
【解析】
【分析】根据题意和图示分析可知:设交换后DEF的染色单体为①,DEf的染色单体为②,deF的染色单体为③,def的染色单体为④。着丝粒分裂后,①与 ②分离,③与④分裂,若为有丝分裂,结果会出现①③,②④组合或 ①④, ②③组合,若为减数分裂,四条染色单体分别进入不同的子细胞。
【详解】A、若该图为有丝分裂交换,有丝分裂后期,着丝粒分裂,姐妹染色单体分离,并在纺锤丝的牵引下,随机移向两极。若DEF基因所在的子染色体①和def基因所在的子染色体④移向一极,则DEf基因所在的子染色体②和deF基因所在的子染色体③移向另一极,这样就会形成基因型为DdEeFf的子细胞,即只有一种基因型的子细胞,若DEF基因所在的子染色体和deF基因所在的子染色体移向一极,则DEf基因所在的子染色体和def基因所在的子染色体移向另一极,这样就会形成基因型为DdEeFF、DdEeff的子细胞,即有二种基因型的子代细胞,A正确;
B、若不考虑该生物发生的交换,由于三对等位基因连锁,符合分离定律,所以该动物可产生DEF和def共2种基因型的配子,B错误;
C、若该图为减数分裂过程中发生染色单体交换,最终四条染色单体分别进入不同的子细胞,则该细胞可产生DEF、DEf、deF、def共4种类型的配子,C错误;
D、染色体结构变异包括缺失、重复、易位和倒位,图示不符合染色体结构变异,若在减数分裂过程中上述交换引起的变异为基因重组,D错误。
故选A。
15. 达尔文的生物进化论主要由共同由来学说和自然选择学说两大学说组成。下列有关叙述错误的是( )
A. 当今生物在器官、胚胎发育、细胞和分子水平上的共同特征支持共同由来学说
B. 自然选择学说揭示了生物进化的机制,解释了适应的形成和物种形成的原因
C. 自然选择学说认为适应的来源是过度繁殖,因为自然选择只选择适应环境的变异类型,所以适应是自然选择的结果
D. 达尔文以自然选择学说为核心的生物进化论仍有很多的缺陷和不足,并不能很好地解释所有生物的进化现象
【答案】C
【解析】
【分析】1、达尔文的自然选择学说:
内容:过度繁殖、生存斗争、遗传变异和适者生存。
意义:科学地解释了生物进化的原因和物种多样性形成的原因。
局限性:①对遗传和变异的本质不能做出科学的解释;②对生物进化的解释局限于个体水平;③强调物种形成都是自然选择的结果,不能很好地解释物种大爆发等现象。
2、现代生物进化理论的基本观点:①种群是生物进化的基本单位,②生物进化的实质在于种群基因频率的改变。③突变和基因重组、自然选择及隔离是物种形成过程的三个基本环节,通过它们的综合作用,种群产生分化,最终导致新物种的形成。③其中突变和基因重组产生生物进化的原材料,自然选择使种群的基因频率发生定向的改变并决定生物进化的方向,隔离是新物种形成的必要条件。
【详解】A、当今生物在器官、胚胎发育、细胞和分子水平上的共同特征支持共同由来学说,如:具有同源器官的生物是由共同祖先演化而来,这些具有共同祖先的生物生活在不同环境中,向着不同的方向进化发展,其结构适应于不同的生活环境,因而产生形态上的差异,A正确;
B、自然选择学说揭示了生物进化的机制,解释了适应的形成和物种形成的原因,科学的解释了生物的统一性和多样性,B正确;
C、自然选择学说认为适应的来源是可遗传的变异,适应是自然选择的结果,C错误;
D、达尔文以自然选择学说为核心的生物进化论仍有很多的缺陷和不足,如:对遗传和变异的本质不能做出科学的解释,并不能很好地解释所有生物的进化现象,D正确。
故选C。
二、选择题:
16. 生物学发展过程中,很多科研成果的取得依赖各种科学研究方法。下列说法错误的是( )
A. 梅塞尔森和斯塔尔通过放射性同位素检测证明了DNA的半保留复制
B. DNA半保留复制的发现过程运用了“假说一演绎法”
C. 萨顿根据基因和染色体的平行关系,证明了基因位于染色体上
D. 摩尔根发明测定基因位于染色体上相对位置的方法,证明基因在染色体上呈线性排列
【答案】AC
【解析】
【分析】1、归纳法是指由一定程度的关于个别事物的观点过渡到范围较大的观点,也就是由一系列具体事实推出一般结论的思维方法。分为完全归纳法和不完全归纳法。
2、假说-演绎法:在观察和分析基础.上提出问题以后,通过推理和想像提出解释问题的假说,根据假说进行演绎推理,再通过实验检验演绎推理的结论。如果实验结果与预期结论相符,就证明假说是正确的,反之,则说明假说是错误的。例如孟德尔的豌豆杂交实验、摩尔根研究的伴性遗传等。
【详解】A、梅塞尔森和斯塔尔证明DNA半保留复制的实验中用同位素是稳定同位素不是放射性同位素,A错误;
B、DNA半保留复制的发现过程中运用了“假说一演绎法”,B正确;
C、萨顿根据基因和染色体的平行关系,运用类比推理法推测了基因位于染色体上,并未证明,C错误;
D、摩尔根运用果蝇做实验,并发明了测定基因位于染色体上相对位置的方法,证明基因在染色体上呈线性排列,D正确。
故选AC。
17. SXZ基因在雌雄果蝇某些细胞中的表达情况不同,决定了这些细胞分化为卵原细胞还是精原细胞,从而影响了果蝇的性别发育(如图所示)。下列叙述正确的是( )
A. SXL蛋白参与了自身mRNA的剪切、加工,会使细胞中积累SXL蛋白
B. 充足成熟的SXL蛋白质可以促进原始生殖细胞分化为精原细胞,若缺乏SXL蛋白,则分化为卵原细胞
C. 相同基因在不同的细胞中表达情况均不同
D. 外显子3可能含有编码终止密码子序列,导致翻译提前终止,形成短小的无功能多肽
【答案】AD
【解析】
【分析】分析题图可知,在XX胚胎中,SXL基因通过表达产生SXL多肽,SXL多肽参与mRNA的剪切加工,加工后形成SXL蛋白;在XY胚胎中,SXL基因通过表达产生的SXL多肽无功能。
【详解】A、由图可知,在XX胚胎中,SXL基因通过表达产生SXL多肽,SXL多肽参与了自身mRNA的剪切、加工,最终导致细胞中积累了大量的SXL蛋白(正反馈),A正确;
B、分析题图可知,XX胚胎细胞中含有较多SXL蛋白,XY胚胎细胞中SXL蛋白缺乏,且无功能。可据此判断当细胞中SXL蛋白含量较多时,可促进原始生殖细胞分化为卵原细胞,若缺乏SXL蛋白,则分化为精原细胞,B错误;
C、由题意可判断,SXL基因在不同细胞中表达情况不同,但并非所有基因在不同的细胞中表达情况均不同,C错误;
D、分析题图可知,XY胚胎比XX胚胎的mRNA多了序列3,XY胚胎的SXL多肽比XX胚胎的短,推测外显子3可能含有编码终止密码子的序列,导致翻译提前终止,形成短小的无功能多肽,D正确。
故选AD。
18. 科学家对一块4万年前骨头的一个线粒体 DNA 区域进行测序并与当今人类的进行比较,揭示当今 人类与已灭绝的古人类之间的基因差异,为探究人类起源和进化的奥秘奠定了基础。图甲是用DNA 测序仪测出的现代人类一个 DNA 分子片段上被标记的一条脱氧核苷酸链的碱基排列顺序条(CCAGTGCG)。 下列说法正确的是( )
A. 图甲中的 DNA 片段中含有鸟嘌呤脱氧核苷酸6个
B. 根据图甲的排列顺序,推测图乙所示 DNA 分子片段单链的碱基排列顺序为 CAACTGCT
C. 若图甲中碱基序列属于线粒体的,则该线粒体 DNA 分子具有两个游离的磷酸基团
D. 线粒体数量多,易获取,且只包含细胞遗传信息的一小部分,测序成功机会大
【答案】ABD
【解析】
【分析】DNA分子的多样性主要表现为构成DNA分子的四种脱氧核苷酸的种类数量和排列顺序;特异性主要表现为每个DNA分子都有特定的碱基序列。
【详解】A、分析题意,图甲是用DNA 测序仪测出的现代人类一个 DNA 分子片段上被标记的一条脱氧核苷酸链的碱基排列顺序条(CCAGTGCG),根据碱基互补配对可知,另一条链上的碱基GGTCACGC,则图甲中的 DNA 片段中含有鸟嘌呤(G)脱氧核苷酸6个,A正确;
B、DNA 分子片段上被标记的一条脱氧核苷酸链的碱基排列顺序条(CCAGTGCG),则图甲中从左向右的碱基顺序是ACGT,据此推测图乙所示 DNA 分子片段单链的碱基排列顺序为CAACTGCT,B正确;
C、线粒体DNA是环状DNA分子,不含游离的磷酸基团,C错误;
D、与核DNA相比,线粒体数量多,易获取,且只包含细胞遗传信息的一小部分,测序成功机会大,D正确。
故选ABD。
19. 研究发现,当细胞中缺乏氨基酸时,负载tRNA (携带氨基酸的tRNA) 会转化为空载 tRNA(没有携带氨基酸的tRNA), 进而调控相关基因的表达,其过程如图所示。下列相关叙述错误的是( )
A. 过程①与过程②中涉及到的碱基互补配对方式不完全相同,其中①特有的配对方式为T-A
B. 空载tRNA 的5'端结合特定氨基酸后转变为负载tRNA
C. 过程②中起始密码子与a 距离最近, d 结合过的tRNA 最多
D. 当细胞中缺乏氨基酸时,图中空载tRNA 通过两条途径影响基因表达,既抑制转录也抑制翻译
【答案】BC
【解析】
【分析】分析题图:图中①为转录过程,②为翻译过程,③④表示缺乏氨基酸时,tRNA调控基因表达的相关过程。
【详解】A、图中过程①表示转录,过程②表示翻译,转录特有的配对方式为T-A,翻译特有的碱基配对方式为U-A,故两个过程中碱基互补配对的方式不完全相同,A正确;
B、空载tRNA的3' 端结合特定氨基酸后转变为负载tRNA,B错误;
C、根据肽链的长度可知,翻译的方向是从右向左,因此终止密码子与a距离最近,d上的肽链最短,其结合过的tRNA最少,C错误;
D、由图可知,细胞缺乏氨基酸时,空载tRNA既抑制细胞核中的转录过程,又通过激活蛋白激酶来抑制翻译过程,D正确。
故选BC。
20. 人类在生产和生活中大量使用抗生素是引起细菌抗药性增强的重要原因。最近研究也表明 细菌耐药性的扩散也不完全是被动的,耐药菌能够通过一些生理作用把易感细菌转化为抗药性细菌。下图是细菌抗药性形成示意图,有关叙述正确的是( )
A. 由于不同浓度抗生素的处理导致细菌个体间产生了抗药性的差异
B. 由此可以推测适时更换不同种类的抗生素可以减缓更强抗药性细菌的产生
C. 导致细菌种群强抗药性基因的频率提高的过程是图中的 b、d
D. 抗药性细菌接触并使易感细菌发生抗药性转化的这种变异属于基因突变
【答案】B
【解析】
【分析】题图分析:在抗生素刚被使用的时候,能够杀死易感细菌,但少数细菌因为变异而具有抵抗抗生素的特性,不能被抗生素杀死而生存下来,并将这些特性遗传给下一代。因此,下一代就有更多的具有抗药性的个体,经过抗生素的长期选择,使得有的细菌已不再受其的影响了,细菌抗药性的产生是抗生素对细菌的变异进行选择的结果,其实质是种群的基因频率发生了定向的改变。
【详解】A、细菌的抗药性变异在使用抗生素之前就已经存在,因而通过抗生素的选择作用,具有抗药性的个体被选择而保留下来,A错误;
B、长期使用同一种抗生素,会通过a、c过程产生耐该抗生素的菌群,由此可以推测适时更换不同种类的抗生素可以减缓更强抗药性细菌的产生,B正确;
C、通过抗生素的选择作用a、c,不具有抗药性的个体被杀死,具有抗药性的个体被选择而保留下来,故导致细菌种群强抗药性基因的频率提高的过程是图中的a、c,C错误;
D、若易感细菌接触抗药性细菌后发生抗药性转化,即抗药性的相关基因转移到了易感细菌体内,这种变异属于基因重组,D错误。
故选B。
三、非选择题:
21. 图为某植物(2n=24, 基因型为AaBb, 两对基因位于两对同源染色体上)减数分裂过程中不同时期的细胞图像。
(1)若将上述全部细胞图像按减数分裂的时序进行排序,则最合理的顺序为:________________(用图中英文字母和箭头表示)。
(2)上述细胞分裂图像中,具有同源染色体的细胞有______________(填图中英文字母)。同源染色体两两配对及后期的分离对生物遗传的意义是________________________。
(3)敲除某基因的花粉母细胞(相当于精原细胞,下图只展示部分染色体)经过减数分裂后,只产生两个如下图所示的细胞,据此推测该基因的作用是________________________。
(4)研究人员进一步改造基因,使该植物的花粉母细胞进行异常减数分裂,产生了二倍体配子,通过花药离体培养,获得了与亲本基因型相同的植株,从而保持了该植物的杂种优势。基因改造后的花粉 细胞减数分裂过程中不会发生____________ ,上述育种过程____________ (填“遵循”或“不遵循”)孟德尔遗传规律。
【答案】(1)B→A→E→C→D
(2) ①. A、B ②. 使得配子中含有一整套非同源染色体,并使染色体数目减半(或使细胞两极各有一整套非同源染色体,从而使形成的次级性母细胞中的染色体数目比初级性母细胞的减 少一半)
(3)抑制减数分裂Ⅱ(或答:抑制减数分裂Ⅱ中细胞质的分裂)
(4) ①. 同源染色体分离 ②. 不遵循
【解析】
【分析】据图分析:图A处于减数第一次分裂的后期,图B处于减数第一次分裂中期,图C处于减数第二次分裂后期,图D处于减数第二次分裂末期,图E处于减数第二次分裂中期。
小问1详解】
图A处于减数第一次分裂的后期,图B处于减数第一次分裂中期,图C处于减数第二次分裂后期,图D处于减数第二次分裂末期,图E处于减数第二次分裂中期,按减数分裂的时序进行排序,则最合理的顺序为:B→A→E→C→D。
【小问2详解】
具有同源染色体的细胞有A、B。同源染色体两两配对及后期的分离对生物遗传的意义是使得配子中含有一整套非同源染色体,并使染色体数目减半(或使细胞两极各有一整套非同源染色体,从而使形成的次级性母细胞中的染色体数目比初级性母细胞的减少一半)。
【小问3详解】
敲除某基因的花粉母细胞只产生两个如图所示的细胞,细胞中姐妹染色单体分离形成的子染色体未平均分配到2个子细胞中,故推测该基因的作用是抑制减数分裂Ⅱ(中细胞质的分裂)。
【小问4详解】
基因改造后的花粉母细胞中没有同源染色体,故减数分裂过程中不会发生同源染色体分离,上述育种过程不遵循孟德尔遗传规律。
22. 某昆虫野生型个体的翅形和眼色分别为直翅和红眼,控制翅型和眼色的两对基因均位于 常染色体,且独立遗传。研究人员通过诱变育种获得了紫红眼突变体和卷翅突变体昆虫。为研究该昆虫 翅形和眼色的遗传方式,研究人员利用紫红眼突变体、卷翅突变体和野生型昆虫进行了杂交实验,结果见下表。
组合
P
F1
F2
甲
紫红眼突变体、紫红眼突变体
直翅紫红眼
直翅紫红眼
乙
紫红眼突变体、野生型
直翅红眼
直翅红眼:直翅紫红眼=3:1
丙
卷翅突变体、卷翅突变体
卷翅红眼:直翅红眼=2:1
卷翅红眼:直翅红眼=1:1
丁
卷翅突变体、野生型
卷翅红眼:直翅红眼=1:1
卷翅红眼:直翅红眼=?
注:表中F1 为1对亲本的杂交后代, F2为 F1 全部个体随机交配的后代:假定每只昆虫的生殖力相同。
回答下列问题:
(1)直翅基因突变为卷翅基因属于___________ (填“显性”或“隐性”)突变。直翅基因和卷翅基因的本质区别是____。
(2)丁组的F2卷翅红眼:直翅红眼= _________;若让杂交组合丙的F1和杂交组合丁的F1全部个体混合,让其自由交配,理论上其子代 (F2) 表型及其比例为_______________________。
(3)研究人员又从野生型(灰体红眼)中诱变育种获得隐性纯合黑体突变体,已知灰体对黑 体完全显性,灰体(黑体)和红眼(紫红眼)分别由常染色体的一对等位基因控制,且独立遗传。欲验证灰体(黑体)基因和红眼(紫红眼)基因的遗传遵循自由组合定律。现有3种纯合品系昆虫:黑体突变体、紫红眼突变体和野生型。请完善实验思路,预测实验结果并分析讨论。
(说明:每只昆虫的生殖力相同,且子代的存活率相同;实验的具体操作不作要求)
①实验思路:
第一步:选择________________________________________。
第二步:观察记录表型及个数,并做统计分析。
② 预测实验结果并分析讨论:
统计后的表型及其比例为 _____________________________________ ,证明灰体(黑体)基因和红眼(紫红眼)基因的遗传遵循自由组合定律。
【答案】(1) ①. 显性 ②. 碱基(碱基对或脱氧核苷酸)的排列顺序不同
(2) ①. 2:3 ②. 卷翅红眼:直翅红眼=4:5
(3) ①. 选择黑体突变体和紫红眼突变体进行杂交获得 F1,让 F1雌雄随机交配,获得 F2 ②. 灰体红眼:灰体紫红眼:黑体红眼:黑体紫红眼=9:3:3:1
【解析】
【分析】由杂交组合乙:紫红眼突变体×野生型→F1为直翅红眼,可知,红眼对紫红眼为显性性状。故红眼基因突变为紫红眼基因属于隐性突变;由杂交组合丙:卷翅突变体×卷翅突变体→F1卷翅红眼:直翅红眼=2:1,可知,卷翅对直翅为显性性状,且显性纯合的卷翅个体具有致死效应。
【小问1详解】
由杂交组合丙:卷翅突变体×卷翅突变体→F1卷翅红眼:直翅红眼=2:1,可知,卷翅对直翅为显性性状,直翅基因突变为卷翅基因属于显性突变。直翅基因和卷翅基因的本质区别是碱基(碱基对或脱氧核苷酸)的排列顺序不同。
【小问2详解】
丁组卷翅突变体×野生型→F1卷翅红眼:直翅红眼=1:1,设眼色的相关基因为A/a,翅型的相关基因为B/b,F1为1/2bb,1/2Bb,则B=1/4,b=3/4,可判断BB=1/16(致死),Bb=6/16,bb=9/16, 卷翅红眼:直翅红眼=2:3。
杂交组合丙和丁出现的只是翅型的突变体,关于眼色都是红眼的性状。若先只研究翅型这一性状,则杂交组合丙的F1为2Bb:1bb(其中的BB致死,理论上共是4份的比例),杂交组合丁:Bb×bb→F1为1Bb:1bb。若让杂交组合丙的F1和杂交组合丁的F1全部个体混合,默认丙丁组合产生的子代数目相同,则 Bb:bb=4:3,让其自由交配,利用配子法求B=4/7×1/2=2/7,b=1-2/7=5/7,故F2中BB=2/7×2/7=4/49(致死),Bb(卷翅)=2×2/7×5/7=20/49,bb (直翅)=5/7×5/7=25/49,因后代均为红眼,则卷翅红眼:直翅红眼=4:5。
【小问3详解】
欲验证灰体(黑体)基因和红眼(紫红眼)基因的遗传遵循自由组合定律。①实验思路:
第一步:选择选择黑体突变体和紫红眼突变体进行杂交获得 F1,让 F1雌雄随机交配,获得 F2,
第二步:观察记录表型及个数,并做统计分析。
② 预测实验结果并分析讨论:统计后的表型及其比例为灰体红眼:灰体紫红眼:黑体红眼:黑体紫红眼=9:3:3:1,证明灰体(黑体)基因和红眼(紫红眼)基因的遗传遵循自由组合定律。
23. 下图中甲、乙、丙分别表示某真核细胞内三种物质的合成过程。
据图回答:
(1)图示中甲、乙、丙分别表示__________、___________和___________的过程。如果甲过程有碱基类似物参与,往往会发生基因突变,但该变化不一定会引起生物性状的改变,从密码子角度分析,其原因是____________________________________。
(2)乙过程以_______为原料,需要______酶的参与。 一个细胞周期中,细胞核中的甲过程在每个起点一般起始________次。
(3)在较高浓度的葡萄糖环境中,某些细菌通过SgrSRNA 进行调控,能够减少摄入葡萄糖从而解除高浓度葡萄糖对细菌代谢和生长的抑制作用,如图丁所示。请据图简述细菌通过SgrSRNA 调控减少对葡萄糖摄入的机制;__________________________________。(写出两点即可)。
【答案】(1) ①. DNA(分子)复制 ②. 转录 ③. 翻译 ④. 因为密码子具有简并性,突变前后的密码子可能决定同一种氨基酸
(2) ①. 4 种游离的核糖核苷酸 ②. RNA 聚合酶 ③. 1
(3)一方面,SgrSRNA可促进葡萄糖载体蛋白G的mRNA的降解,导致葡萄糖载体蛋白G的合成减少,使葡萄糖的摄入减少;另一方面,SgrSRNA翻译产生的SgrS蛋白可与葡萄糖载体蛋白G结合,使其失去转运功能,使葡萄糖的摄入减少
【解析】
【分析】分析题图:图甲是DNA的两条链都作为模板的复制过程,多个起点,双向复制,而且是边解旋边复制;图乙是过程以DNA的一条链为模板合成单链物质,该单链物质是RNA,为转录过程;图丙是在核糖体上以mRNA为模板,以氨基酸为原料,以RNA为运输工具合成多肽链的过程,为翻译过程,翻译的方向为从A端到B端。
【小问1详解】
图甲是以DNA的两条链作为模板合成DNA的复制过程;图乙是以DNA的一条链为模板合成单链物质,该单链物质是RNA,为转录过程;图丙是在核糖体上以mRNA为模板,以氨基酸为原料,以RNA为运输工具合成多肽链的过程,为翻译过程。因为密码子具有简并性,突变前后的密码子可能决定同一种氨基酸,故甲过程有碱基类似物参与,往往会发生基因突变,但该变化不一定会引起生物性状的改变。
【小问2详解】
乙过程是转录,以4种游离的核糖核苷酸为原料,需要RNA聚合酶的参与。一个细胞周期中DNA只复制1次,而转录可进行多次,故细胞核中的甲过程在每个起点一般起始1次。
【小问3详解】
一方面,SgrSRNA可促进葡萄糖载体蛋白G的mRNA的降解,导致葡萄糖载体蛋白G的合成减少,使葡萄糖的摄入减少;另一方面,SgrSRNA翻译产生的SgrS蛋白可与葡萄糖载体蛋白G结合, 使其失去转运功能,使葡萄糖的摄入减少。
24. 果蝇易于饲养,繁殖快,染色体数目少,某些性状易于区分,具备动物遗传学研究材料所需要的条件。在果蝇的饲养过程中,它能自发地和 不断地出现大量变种,从而为研究提供了丰富的材料。果蝇的卷曲翅就是其中出现的一种变异类型,卷曲 翅(D) 对正常翅 (d)为显性,红眼(B)对白眼(b)为显性。用表中的四种果蝇做亲本进行杂交实验,回答下列问题:
甲
乙
丙
丁
卷曲翅♂
卷曲翅♀
正常翅♂
正常翅♀
(1)若要通过一次杂交实验确定基因D、d在常染色体上还是在X染色体上,可设计实验如下:选取序号为 _______________ 的果蝇作亲本进行杂交,如果子代:_____________________________则基因位于X染色体上。
(2)若已确定 D、d 基因在常染色体上,为进一步探究该基因是否存在显性纯合致死现象(胚胎致死), 可设计实验如下:选取序号为 ____________ 的果蝇作亲本进行杂交,如果子代表型及比例为___________,则存在显性纯合致死现象,如果子代表型及比例为_________________________________________, 则不存在显性纯合致死现象。
(3)若已确定D、d基因在常染色体上且存在显性纯合致死现象,选用都为卷曲翅的白眼(XbXb) 与红眼 (XBY) 果蝇杂交,正常翅红眼果蝇占F1的比例为_______________。
(4)某基因型为XBXb的果蝇受精卵,第一次有丝分裂形成的两个子细胞一个正常,另一个丢失一条X 染色体,导致该受精卵发育成一个右侧躯体为雌性正常而左侧躯体为雄性 (XO型为雄性)的嵌合体,则该嵌合体果蝇的眼色为:左眼______________ , 右眼__________ 。
【答案】(1) ①. 甲、丁 ②. 雌性全为卷曲翅,雄性全是正常翅
(2) ①. 甲、乙 ②. 卷曲翅:正常翅=2:1 ③. 全为卷曲翅或卷曲翅:正常翅=3:1
(3)1/6 (4) ①. 红眼或白眼 ②. 红眼
【解析】
【分析】基因分离定律的实质:在杂合子的细胞中,位于一对同源染色体上的等位基因,具有一定的独立性;生物体在进行减数分裂形成配子时,等位基因会随着同源染色体的分开而分离,分别进入到两个配子中,独立地随配子遗传给后代。
【小问1详解】
通过一次杂交实验确定基因D、d在常染色体上还是在X染色体上,可选择隐性雌性和显性雄性杂交,根据卷曲翅(D)对正常翅(d)为显性,可知选择甲和丁进行杂交即可,若基因位于X染色体上,则甲和丁杂交,即XDY×XdXd,子代雄性均为正常翅,子代雌性均为卷曲翅;若基因位于常染色体上,则子代雌雄中翅型的表型比例相同,即性状与性别无关。
【小问2详解】
若已确定D、d基因在常染色体上,为进一步探究该基因是否存在显性纯合致死现象(胚胎致死),可选择显性性状的个体进行杂交,根据卷曲翅(D)对正常翅(d)为显性,因此可选择甲、乙进行杂交,若存在显性纯合致死,则群体中无DD个体,显性个体(卷曲翅)只有一种基因型即Dd,故子代卷曲翅∶正常翅=2∶1; 若不存在显性纯合致死现象,则卷曲翅个体的基因型为DD或Dd,甲和乙均为卷曲翅,但不能确定其基因型,因此杂交组合有DD×DD、DD×Dd、Dd×Dd,因此杂交后代可能全为卷曲翅或卷曲翅∶正常翅=3∶1。
【小问3详解】
若已确定D、d基因在常染色体上且存在显性纯合致死现象,则群体中卷曲翅基因型为Dd,选用都为卷曲翅的白眼(DdXbXb) 与红眼 (DdXBY) 果蝇杂交,正常翅红眼果蝇ddXBXb占F1的比例为1/3×1/2=1/6。
【小问4详解】
某基因型为XBXb的个体受精卵,第一次有丝分裂形成的两个子细胞一个正常,另一个丢失了一条X染色体,导致该受精卵发育成一个右侧躯体为雌性正常而左侧躯体为雄性 (XO型为雄性)的嵌合体,则该嵌合体左眼基因型为XBO或XbO,表现为红眼或白眼,而右眼基因型为XBXb,表现为红眼。
25. 科学家在研究北美两种不同物种果蝇(物种1与物种2)的进化过程时发现,在 百万年之前,北美大陆只有一种果蝇,其基因型为 aabbccDDeeff。 随后不同区域的果蝇出现了 不同的基因(见下图);当基因A与B同时出现在个体中会发生胚胎期早亡;同样,基因C与D或E与F同时出现也有胚胎期早亡现象。据此回答下列问题:
(1)北美大陆不同区域在历史阶段I出现了基因的差异,这种变化说明基因突变具有__________________________的特性, a 突变为A________ (填“是”或“否”)改变基因频率。
(2)果蝇最多只能飞跃邻近两地的距离。对历史阶段I而言,甲地与乙地果蝇之间的差异可能属于________多样性,判断的理由是______________________________________ 。这种多样性的形成离不开协同进化,协同进化是指______________________________________________。
(3)北美两种不同物种果蝇(物种1与物种2)适应了当地独特的环境条件,适应具有普遍性和__________________性。
(4)科学家在进一步研究北美大陆的某种昆虫时发现,若时间单位为年,在某年时,某种群GG、Gg和gg的基因型频率分别为10%、30%和60%,则此时G 的基因频率为_____。若要使该昆虫种群的基因频率维持不变,该种群及其生存的环境应该同时满足哪些条件? ___________________________________________________
【答案】(1) ①. 随机性 ②. 是
(2) ①. 物种 ②. 甲乙两地果蝇交配后代不能存活 ③. 不同物种之间、生物与无机环境之间在相互影响中不断进化和发展
(3)相对性 (4) ①. 25% ②. 种群足够大;雌雄个体间均能自由交配且产生后代;没有迁入和迁出;自然选择对该昆虫种群该性状没有作用;不发生突变
【解析】
【分析】基因频率及基因型频率的相关计算如下:
①在种群中一对等位基因的频率之和等于1,基因型频率之和也等于l;
②一个等位基因的频率-该等位基因纯合子的频率+1/2杂合子的频率。
【小问1详解】
由于基因突变具有随机性的特点,所以北美大陆不同区域的果蝇间出现了基因的差异,则会有不同的基因型;a 突变为A,改变了种群的基因频率。
【小问2详解】
已知基因A与B同时出现会导致胚胎早亡,甲、乙两地果蝇的交配后代不能存活或基因不能交流,存在生殖隔离,他们之间的差异属于物种多样性。协同进化是指不同物种之间、生物与无机环境之间在相互影响中不断进化和发展。
小问3详解】
适应是自然选择的结果,具有普遍性(生物体对环境的适应能力是普遍存在的)和相对性(指生物只是在一定时间,对一定环境的适应)。
【小问4详解】
一个等位基因的频率=该等位基因纯合子的频率+1/2杂合子的频率,故G=10%+1/230%=25%;若种群足够大;雌雄个体间均能自由交配且产生后代;没有迁入和迁出;自然选择对 该昆虫种群该性状没有作用;不发生突变,则该昆虫种群的基因频率维持不变,符合遗传平衡的特征。
2022-2023学年山东省东营市高一下学期期末考试生物试题含答案: 这是一份2022-2023学年山东省东营市高一下学期期末考试生物试题含答案,共33页。
2023楚雄州高一下学期期末考试生物试题含解析: 这是一份2023楚雄州高一下学期期末考试生物试题含解析,文件包含云南省楚雄州2022-2023学年高一下学期期末生物试题含解析docx、云南省楚雄州2022-2023学年高一下学期期末生物试题无答案docx等2份试卷配套教学资源,其中试卷共26页, 欢迎下载使用。
2023东营高一下学期期末考试生物试题PDF版含答案: 这是一份2023东营高一下学期期末考试生物试题PDF版含答案,文件包含山东省东营市2022-2023学年高一下学期期末考试生物试题pdf、山东省东营市2022-2023学年高一下学期期末考试生物答案pdf等2份试卷配套教学资源,其中试卷共7页, 欢迎下载使用。

