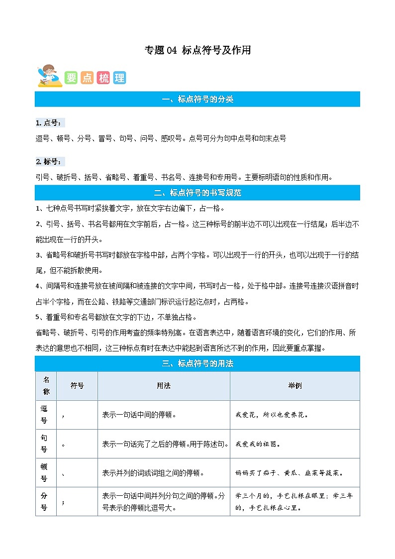
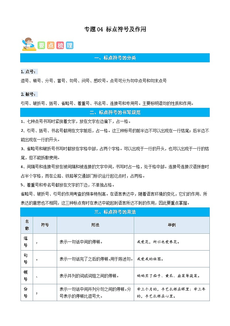
统编版语文四年级上册暑期提升讲练 专题04标点符号及作用(原卷版+解析版)
展开统编版语文小升初暑期提升讲练 专题23 拓展讲义:环境描写及其作用(原卷版+解析版): 这是一份统编版语文小升初暑期提升讲练 专题23 拓展讲义:环境描写及其作用(原卷版+解析版),文件包含统编版语文小升初暑期提升讲练专题23拓展讲义环境描写及其作用解析版docx、统编版语文小升初暑期提升讲练专题23拓展讲义环境描写及其作用原卷版docx等2份试卷配套教学资源,其中试卷共35页, 欢迎下载使用。
统编版语文小升初暑期提升讲练 专题21 拓展讲义:人物描写的方法及其作用(原卷版+解析版): 这是一份统编版语文小升初暑期提升讲练 专题21 拓展讲义:人物描写的方法及其作用(原卷版+解析版),文件包含统编版语文小升初暑期提升讲练专题21拓展讲义人物描写的方法及其作用解析版docx、统编版语文小升初暑期提升讲练专题21拓展讲义人物描写的方法及其作用原卷版docx等2份试卷配套教学资源,其中试卷共39页, 欢迎下载使用。
统编版语文小升初暑期提升讲练 专题13 拓展讲义:【常用的修辞手法及其作用】(原卷版+解析版): 这是一份统编版语文小升初暑期提升讲练 专题13 拓展讲义:【常用的修辞手法及其作用】(原卷版+解析版),文件包含统编版语文小升初暑期提升讲练专题13拓展讲义常用的修辞手法及其作用解析版docx、统编版语文小升初暑期提升讲练专题13拓展讲义常用的修辞手法及其作用原卷版docx等2份试卷配套教学资源,其中试卷共36页, 欢迎下载使用。

