- 第1章《丰富的图形世界》(导图+知识点+考点提优练)-【培优方案】2023-2024学年七年级数学上册章节重点复习考点讲义(北师大版) 试卷 4 次下载
- 第2章《有理数及其运算》(导图+知识点+考点提优练)-【培优方案】2023-2024学年七年级数学上册章节重点复习考点讲义(北师大版) 试卷 6 次下载
- 第3章《整式及其加减》(导图+知识点+考点提优练)-【培优方案】2023-2024学年七年级数学上册章节重点复习考点讲义(北师大版) 试卷 5 次下载
- 第4章《基本平面图形》(导图+知识点+考点提优练)-【培优方案】2023-2024学年七年级数学上册章节重点复习考点讲义(北师大版) 试卷 4 次下载
- 第6章《数据的收集与整理》(导图+知识点+考点提优练)-【培优方案】2023-2024学年七年级数学上册章节重点复习考点讲义(北师大版) 试卷 4 次下载
第5章《一元一次方程》(导图+知识点+考点提优练)-【培优方案】2023-2024学年七年级数学上册章节重点复习考点讲义(北师大版)
展开2023-2024学年北师大版数学七年级上册章节考点精讲精练
第5章《一元一次方程》
知识互联网
知识导航
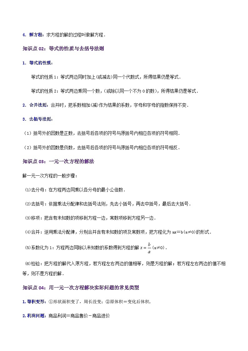
知识点01:一元一次方程的概念
1.方程:含有未知数的等式叫做方程.
2.一元一次方程:只含有一个未知数(元),未知数的次数都是1,这样的方程叫做一元一次方程.
细节剖析:(1)一元一次方程变形后总可以化为ax+b=0(a≠0)的形式,它是一元一次方程的标准形式.
(2)判断是否为一元一次方程,应看是否满足:①只含有一个未知数,未知数的次数为1;
②未知数所在的式子是整式,即分母中不含未知数.
3.方程的解:使方程的左、右两边相等的未知数的值叫做这个方程的解.
4.解方程:求方程的解的过程叫做解方程.
知识点02:等式的性质与去括号法则
1.等式的性质:
等式的性质1:等式两边同时加上(或减去)同一个代数式,所得结果仍是等式.
等式的性质2:等式两边乘同一个数,(或除以同一个不为0的数),所得结果仍是等式.
2.合并法则:合并时,把系数相加(减)作为结果的系数,字母和字母的指数保持不变.
3.去括号法则:
(1)括号外的因数是正数,去括号后各项的符号与原括号内相应各项的符号相同.
(2)括号外的因数是负数,去括号后各项的符号与原括号内相应各项的符号相反.
知识点03:一元一次方程的解法
解一元一次方程的一般步骤:
(1)去分母:在方程两边同乘以各分母的最小公倍数.
(2)去括号:依据乘法分配律和去括号法则,先去小括号,再去中括号,最后去大括号.
(3)移项:把含有未知数的项移到方程一边,常数项移到方程另一边.
(4)合并:逆用乘法分配律,分别合并含有未知数的项及常数项,把方程化为ax=b(a≠0)的形式.
(5)系数化为1:方程两边同除以未知数的系数得到方程的解(a≠0).
(6)检验:把方程的解代入原方程,若方程左右两边的值相等,则是方程的解;若方程左右两边的值不相等,则不是方程的解.
知识点04:用一元一次方程解决实际问题的常见类型
1.等积变形:①形状面积变了,周长没变;②原体积=变化后体积.
2.利润问题:商品利润=商品售价-商品进价
3.行程问题:路程=速度×时间
4.和差倍分问题:增长量=原有量×增长率
5.工程问题:工作量=工作效率×工作时间,各部分劳动量之和=总量
6.银行存贷款问题:本息和=本金+利息,利息=本金×利率×期数
7.数字问题:多位数的表示方法:例如:.
8.方案问题:(1)运用一元一次方程解应用题的方法求解两种方案值相等的情况.
(2)用特殊值试探法选择方案,取小于(或大于)一元一次方程解的值,比较两种方案的优劣性后下结论.
考点提优练
考点01:解一元一次方程
1.(2022七上·石阡期末)把方程 去分母,下列变形正确的是( )
A. B. C. D.
【答案】B
【完整解答】解:去分母得:2x-(x+1)=6,
去括号得:2x-x-1=6.
故答案为:B.
【思路引导】给方程两边同时乘以6(右边的1不能漏乘),可得2x-(x+1)=6,去括号可得2x-x-1=6,据此判断.
2.(2021七上·滨城期末)下列变形中正确的是( )
A.方程,移项,得
B.方程,去括号,得
C.方程,未知数系数化为1,得
D.方程化为
【答案】D
【完整解答】解:方程,移项,得,A变形不符合题意;
方程,去括号,得,B变形不符合题意;
方程,未知数系数化为1,得,C变形不符合题意;
方程化为,利用了分数的基本性质,D符合题意.
故答案为:D.
【思路引导】利用等式的性质逐项判断即可。
3.(2022七上·岷县开学考)小明做作业时,不小心将方程中的一个常数污染了看不清楚,小芳告诉他该方程的解是负数,并且这个常数是负整数,该方程的解是 .
【答案】
【完整解答】解:设这个常数为,,
解得,
解是负数,是负整数,
所以,,
的值只有,
解得,
故答案为:.
【思路引导】设这个常数为m,则-1=+m,根据去分母、去括号、移项、合并同类项、系数化为1表示出x,根据方程的解为负整数可得m的值,进而可得x的值.
4.(2022七上·黔西南期末)对于实数a、b、c、d,我们定义运算 =ad﹣bc,例如: =2×5﹣1×3=7,上述记号就叫做二阶行列式.若 =4,则x= .
【答案】18
【完整解答】解:由题意可得:7(x﹣2)﹣6x=4,
解得:x=18.
故答案为:18.
【思路引导】根据定义的新运算可得7(x-2)-6x=4,求解即可.
5.(2019七上·禹州竞赛)解方程,
(1)
(2)
【答案】(1)解:方程 变形为 ,
去分母得 ,
去括号合并同类项得-10x+60=0,
移项得-10x=-60,
系数化为1得x=6.
(2)解:方程 变形为 ,
∴
∴
∴ ,
∴ .
【思路引导】(1)首先根据分数的性质把分子和分母中的小数化为整数,然后按照去分母、去括号、合并同类项、移项、系数化为1的步骤解方程即可;
(2)先变形为 ,再整理得 ,即可解.
6.(2021七上·长沙期末)小李在解关于x的方程 -1去分母时,方程右边的-1漏乘了3,因而求得方程的解为x=-2,请你帮小李同学求出a的值,并且求出原方程的解.
【答案】解: 按小李的解法解方程,去分母得:2x-1=x+a-1,
整理,解得x=a,
又∵小李解得x=-2,
∴a=-2,
把a=-2代入原方程,得 ,
去分母得:2x-1=x-2-3,
整理,解得x=-4,
将x=-4代入方程中,左式=右式,即x=-4为原方程正确的解.
【思路引导】首先按小李的解法解方程2x-1=x+a-1,得x=a,再根据错解的解为x=-2,代入求出a值,再将a值代入原来的分式方程,按去分母、移项、合并同类项、系数化为1、求解即可.
7.(2021七上·牡丹月考)已知方程的解也是关于的方程的解,求的值.
【答案】解:解方程,
去分母,得:12﹣2(x+1)=x+7,
去括号,得:12﹣2x﹣2=x+7,
移项、合并同类项,得:﹣3x=﹣3,
化系数为1,得:x=1,
∵x=1也是方程的解,
∴,即6﹣(a﹣1)=0,
解得:a=7.
【思路引导】先求出 x=1, 再求出 , 最后计算求解即可。
8.(2020七上·海门月考)对数轴上的点P进行如下操作:先把点P表示的数乘以m(m≠0),再把所得数对应的点沿数轴向左平移n(n 0)个单位长度,得到点 .称这样的操作为点P的“倍移”,对数轴上的点A,B,C进行“倍移”操作得到的点分别记为 .
(1)当m=-2,n=6时,若点A表示的数为-2,则它的对应点 表示的数为 ;
(2)在(1)的条件下,若 ,k的值是否随着点C的移动而改变?若是,请说明理由,若不变,请求出k的值;
(3)若 ,求m的值.
【答案】(1)-2
(2)解:设点C表示的数为c,则C′表示的数为mc-n,
∴
∴k的值不会随着点C的移动而改变,k=2
(3)解:设点A表示的数为a,点B表示的数为b,则点A′表示的数为am-n,点B′表示的数为bm-n,
当
∴ ,解得:
【完整解答】解:(1)设P点表示的数为x,由题意,则其在数轴上进行“倍移”所表示的数为mx-n,
当m=-2,n=6,点A表示的数为-2时,
则它的对应点 表示的数为:-2×(-2)-6=-2
故答案为:-2
【思路引导】(1)设P点表示的数为x,则其在数轴上进行“倍移”所表示的数为mx-n,然后将题目中数据代入求解即可;
(2)设点C表示的数为c,则C′表示的数为mc-n,由数轴上两点间距离公式列式并化简求解;
(3)设点A表示的数为a,点B表示的数为b,则点A′表示的数为am-n,点B′表示的数为bm-n,然后根据数轴上两点间距离公式列方程求解.
考点02:应用—配套问题
9.(2021七上·文山期末)某车间28名工人生产螺栓和螺母,每人每天平均生产螺栓12个或螺母18个,一个螺栓需要两个螺母与之配套,如何安排生产螺栓才能让螺栓和螺母正好配套?设有x名工人生产螺栓,其余人生产螺母,依题意列方程应为( )
A. B.
C. D.
【答案】B
【完整解答】设有x名工人生产螺栓,则人生产螺母,依题意得,
,
故答案为:B.
【思路引导】根据 某车间28名工人生产螺栓和螺母,每人每天平均生产螺栓12个或螺母18个,一个螺栓需要两个螺母与之配套, 列方程求解即可。
10.(2021七上·重庆市月考)某车间24名工人生产螺栓和螺母,每人每天平均生产螺栓4个或螺母6个,现有x名工人生产螺栓,其他工人生产螺母,恰好每天生产的螺栓和螺母按1:3配套,为求x列出的方程是( )
A.3×4(24﹣x)=6x B.4x=3×6(24﹣x)
C.3×6x=4(24﹣x) D.3×4x=6(24﹣x)
【答案】D
【完整解答】解:某车间有24名工人生产螺栓和螺母.每人每天平均生产螺栓4个或螺母6个.现有名工人生产螺栓,其他工人生产螺母,恰好使每天生产的螺栓和螺母按配套,
,
故答案为:D.
【思路引导】利用某车间24名工人生产螺栓和螺母,设未知数;再根据恰好每天生产的螺栓和螺母按1:3配套,建立关于x的方程.
11.(2020七上·霍林郭勒期末)某车间有75名工人生产A、B两种零件,一名工人每天可生产A种零件15个或B种零件20个,已知2个B种零件需要配3个A种零件,该车间应如何分配工人,才能保证每天生产的两种零件恰好配套?设应安排x名工人生产A种零件,根据题意,列出的方程是 .
【答案】2×15x=3×20(75-x)
【完整解答】解:设应安排x名工人生产A种零件,则安排(75-x)名工人生产B种零件,根据题意列方程得,2×15x=3×20(75-x);
故答案为:2×15x=3×20(75-x).
【思路引导】设应安排x名工人生产A种零件,则安排(75-x)名工人生产B种零件,根据“ 已知2个B种零件需要配3个A种零件 ”即可列出方程2×15x=3×20(75-x)。
12.(2020七上·齐齐哈尔期末)某防护服厂有54人,每人每天可加工防护服8件或防护面罩10个,已知一套防护服配一个防护面罩,为了使每天生产的防护服与防护面罩正好配套,需要安排 人生产防护服.
【答案】30
【完整解答】解:设分配x名工人生产防护服,则分配(54﹣x)人生产防护面罩,
根据题意,得8x=10(54﹣x),
解得x=30.
故答案是:30.
【思路引导】设分配x名工人生产防护服,则分配(54﹣x)人生产防护面罩,根据“使每天生产的防护服与防护面罩正好配套”列出方程求解即可。
13.(2021七上·南宁期末)用方程解答问题:某车间有22名工人,用铝片生产听装饮料瓶,每人每天可以生产1200个瓶身或2000个瓶底,一个瓶身和两个瓶底可配成一套,为使每天生产的瓶身和瓶底刚好配套,应安排生产瓶身和瓶底的工人各多少名?
【答案】解:设安排生产瓶身的工人 人,则安排生产瓶底的工人 人,则
整理得:
解得: 则
答:安排生产瓶身的工人 人,则安排生产瓶底的工人 人.
【思路引导】 设安排生产瓶身的工人x人,则安排生产瓶底的工人(22-x) 人, 根据“ 一个瓶身和两个瓶底可配成一套”,建立关于x的一元一次方程求解即可.
14.(2021七上·荔湾期末)某车间36名工人生产螺母和螺钉,每人每天平均生产螺钉200个或螺母500个,一个螺钉要配两个螺母,为了使每天的产品刚好配套,应该分配多少名工人生产螺钉?
【答案】解:设为了使每天的产品刚好配套,应该分配x名工人生产螺钉,则名工人生产螺母,
根据题意得:,
解得:.
答:为了使每天的产品刚好配套,应该分配20名工人生产螺钉.
【思路引导】根据题意先求出 , 再解方程即可。
15.(2020七上·安阳期末)某车间有22名工人,每人每天可以生产1200个螺钉或2000螺母,一个螺钉需要配两个螺母,为了使每天生产的螺钉和螺母刚好配套,应安排多少名工人生产螺钉?
【答案】解:设应安排 人生产螺钉, 人生产螺母.
根据题意得
解得
答:应安排10人生产螺钉.
【思路引导】设应安排 人生产螺钉, 人生产螺母,根据螺钉的数量的两倍=螺母的数量列出方程,求解即可.
16.(2022七上·城固期末)某工厂要制作一批糖果盒,已知该工厂共有88名工人,其中女工人数比男工人数的2倍少20人,并且每个工人平均每小时可以制作盒身50个或盒底120个.
(1)该工厂有男工、女工各多少人?
(2)该工厂原计划男工负责制作盒身,女工负责制作盒底,要求一个盒身配两个盒底,那么调多少名女工帮男工制作盒身时,才能使每小时制作的盒身与盒底恰好配套?
【答案】(1)解:设该工厂有男工x人,则女工有(2x-20)人,
由题意得:x+2x-20=88,
解得:x=36,
女工:2×36-20=52(人),
答:该工厂有男工36人,有女工52人.
(2)解:设调y名女工帮男工制作盒底,
由题意得:50(36+y)×2=(52-y)×120,
解得:y=12,
答:调12名女工帮男工制作盒底,才能使每小时制作的盒身与盒底恰好配套.
【思路引导】(1)设该工厂有男工x人,则女工有(2x-20)人,根据该工厂共有88名工人列出方程,求解即可;
(2)设调y名女工帮男工制作盒底,则共可以制作(52-y)×120个盒底,可以制作50(36+y)个盒身,然后根据一个盒身配两个盒底列出方程,求解即可.
17.(2021七上·双辽期末)某工厂车间有28个工人,生产零件和零件,每人每天可生产A零件18个或B零件12个(每人每天只能生产一种零件),一个A零件配两个B零件,且每天生产的A零件和B零件恰好配套.工厂将零件批发给商场时,每个A零件可获利10元,每个B零件可获利5元.
(1)求该工厂有多少工人生产A零件?
(2)因市场需求,该工厂每天要多生产出一部分A零件供商场零售使用,现从生产B零件的工人中调出多少名工人生产A零件,才能使每日生产的零件总获利比调动前多600元?
【答案】(1)解:设该工厂有x名工人生产A零件,则生产B零件有 名,根据题意得:
解得: ,
答:该工厂有7名工人生产A零件;
(2)解:由(1)知:生产零件原有28-7=21名,
设从生产零件的工人中调出y名工人生产A零件.
,
解得: ,
答:从生产零件的工人中调出5名工人生产A零件.
【思路引导】(1)设该工厂有x名工人生产A零件,则生产B零件有 名,根据题意列出方程,解答即可;
(2)由(1)知:生产零件原有28-7=21名,设从生产零件的工人中调出y名工人生产A零件.列出方程,解答即可。
考点03:应用—工程问题
18.(2021七上·云梦期末)某项工程,甲单独完成需要45天,乙单独完成需要30天,若乙先单独做22天,剩下的由甲去完成,问:甲、乙一共用几天可完成全部工作?设甲、乙共用x天完成,则符合题意的方程是( )
A. B.
C. D.
【答案】A
【完整解答】解:设甲、乙共用x天完成,则甲单独干了(x-22)天,本题中把总的工作量看成整体1,则甲每天完成全部工作的,乙每天完成全部工作的.
根据等量关系列方程得:,
故答案为:A.
【思路引导】设甲、乙共用x天完成,则甲单独干了(x-22)天,把总工作量看作1,根据相等关系“ 乙单独做22天完成的工作量+甲(x-22)天完成的工作量=1”可列关于x的方程.
19.(2021七上·威县期末)某工厂检修一台机器,甲、乙两小组单独做分别需要7.5h,5h才能完成.现由两小组合作2h后,再由乙小组单独做,到完成机器的检修任务还需( )
A.2h B.h C.h D.1h
【答案】B
【完整解答】解:设乙小组单独做,到完成机器的检修任务还需xh,
由题意得:,
解得,
故答案为:B.
【思路引导】设乙小组单独做,到完成机器的检修任务还需xh,根据甲乙合作2小时+乙独干x小时=工作总量1,列出方程并解之即可.
20.(2022七上·贵港期末)一个拖拉机队翻耕一片地,第一天翻耕了这片地的 ,第二天翻耕了剩下地的 ,这时还剩下38亩地没有翻耕,则这一片地总共有 亩.
【答案】114
【完整解答】解:设这一片地总共有 亩,根据题意得:
,
解得:
答:这一片地总共有114亩.
故答案为:114.
【思路引导】设这一片地总共有x亩,由题意可得第一天翻耕了x ,第二天翻耕了(x-x ),然后根据还剩下38亩地没有翻耕列出方程,求解即可.
21.(2021七上·梁山期中)一项工程甲单独做要20小时,乙单独做要12小时.现在先由甲单独做5小时,然后乙加入进来合做.完成整个工程一共需要多少小时?若设一共需要x小时,则所列的方程为 .
【答案】
【完整解答】根据题意可得:甲乙合作的时间为(x-5)小时,然后根据甲的工作效率×5+甲乙合作的工作效率×合作的时间=工作总量.
故答案为:
【思路引导】根据“甲的工作效率×5+甲乙合作的工作效率×合作的时间=工作总量”,列出方程即可。
22.(2021七上·海珠期末)某市为保障供水及道路安全,自来水有限公司排查地下管线密集区,决定改造一段已使用多年面临老化的自来水管,这项翻新工程如果由甲工程队单独改造需要12天,由乙工程队单独改造需要24天.现要求甲、乙两个工程队一起合作完成这项翻新工程,但由于工作调动的原因,该项工程完工时,乙工程队中途共离开了3天,问这项工程一共用了多少天?
【答案】解:∵甲工程队单独改造需要12天,由乙工程队单独改造需要24天,
∴甲的工作效率为: ,乙的工作效率为:,
解:设这项工程一共用了x天,
解得: ,
答:这项工程一共用了9天.
【思路引导】 设这项工程一共用了x天, 根据甲独干工作量+乙独干工作量=工作总量,列出方程并解之即可.
23.(2021七上·宿松期末)为实施乡村振兴战略,解决某山区老百姓出行难的问题,当地政府决定修建一条高速公路.其中一段长为144米的山体隧道贯穿工程由甲乙两个工程队负责施工.甲工程队独立工作2天后,乙工程队加入,两工程队又联合工作了1天,这3天共掘进23米.已知甲工程队每天比乙工程队多掘进1米,按此速度完成这项隧道贯穿工程,甲乙两个工程队还需联合工作多少天?
【答案】解:设甲工程队每天掘进x米,则乙工程队每天掘进(x-1)米,
由题意得3x+(x-1)=23,解得x=6,所以乙工程队每天掘进5米,
甲乙两个工程队还需联合工作天数=(天)
答:甲乙两个工程队还需联合工作11天
【思路引导】先求出 3x+(x-1)=23, 再求出 x=6, 最后计算求解即可。
24.(2022七上·上思期末)某学校刚完成一批结构相同的学生宿舍的修建,这些宿舍地板需要铺瓷砖,一天4名一级技工去铺4个宿舍,结果还剩12m2地面未铺瓷砖;同样时间内6名二级技工铺4个宿舍刚好完成,已知每名一级技工比二级技工一天多铺3m2瓷砖.
(1)求每个宿舍需要铺瓷砖的地板面积.
(2)现该学校有20个宿舍的地板和36m2的走廊需要铺瓷砖,某工程队有4名一级技工和6名二级技工,一开始有4名一级技工来铺瓷砖,3天后,学校根据实际情况要求3天后必须完成剩余的任务,所以决定加入一批二级技工一起工作,问需要安排多少名二级技工才能按时完成任务?
【答案】(1)解:设每个宿舍需要铺瓷砖的地板面积为x m2,由题意得 ,
解得x=18,
答:每个宿舍需要铺瓷砖的地板面积为18m2;
(2)解:设需要安排y名二级技工才能按时完成任务,
∵每名一级技工每天可铺瓷砖面积 ,
每名二级技工每天可铺瓷砖面积 ,
∴ ,
解得y=1,
答:需要安排1名二级技工才能按时完成任务.
【思路引导】(1)设每个宿舍需要铺瓷砖的地板面积为x m2,则每名一级技工一天可铺m2,二级技工一天可铺m2,然后根据每名一级技工比二级技工一天多铺3m2瓷砖建立方程,求解即可;
(2)设需要安排y名二级技工才能按时完成任务,求出每名一级技工、二级技工每天可铺瓷砖的面积,根据题意可得一级技工共铺设的面积为15×4×(3+3),二级技工共铺设的面积为3×12y,然后根据总面积列出方程,求解即可.
25.(2021七上·法库期末)为实施乡村振兴战略,解决某山区老百娃出行难的问题,当地政府决定修建一条高速公路,其中一段长为146米的山体隧道贯穿工程由甲、乙两个工程队负责施工,甲工程队独立工作2天后,乙工程队加入,两个工程队又联合工作了1天,这3天共掘进26米,已知甲工程队平均每天比乙工程队多掘进2米.
(1)求甲、乙两个工程队平均每天分别掘进多少米?
(2)若甲、乙两个工程队按此施工速度进行隧道贯穿工程,剩余工程由这两个工程队联合施工,求完成这项隧道贯穿工程一共需要多少天?
【答案】(1)解:设乙工程队平均每天掘进米,则甲米,
根据题意得
解得:
米
∴甲、乙两个工程队平均每天分别掘进7米,5米;
(2)解:设完成这项隧道贯穿工程还需天,
根据题意得
一共需:10+3=13天
答:完成这项隧道贯穿工程一共需13天.
【思路引导】(1)设乙工程队平均每天掘进米,则甲米,根据题意列出方程求解即可;
(2)设完成这项隧道贯穿工程还需天,根据题意列出方程求解即可。
26.(2021七上·常州期末)甲、乙两个工程队第一次合作完成6000米的公路修建工程,两队的修建速度及每天所需工程费的情况如表所示,最终甲队的工作天数比乙队的工作天数的2倍少20天.
甲
乙
修建速度(米/天)
90
80
每天所需工程费(元)
1200
1000
(1)甲、乙两队分别工作了多少天?完成该项工程甲、乙两队所需工程费各多少元?
(2)甲、乙两个工程队第二次又合作完成某项公路修建工程,其中乙队分到的工作量是它的第一次的2倍,同时由于乙队减少了人员和设备,修建速度比它的第一次减少了25%,每天所需工程费也因此而打折.完成该项任务后,乙队所需工程费比它的第一次多了38000元,求乙队第二次每天所需工程费是它的第一次的几折?
【答案】(1)解:设乙工程队工作了 天,则甲工程队工作了 天,
根据题意得: ,
解得: ,
,
甲队所需工程费为: (元 ,
乙队所需工程费为: (元 ,
答:甲队工作了40天,乙队工作了30天,完成该项工程甲队所需工程费为48000元,乙队所需工程费为30000元;
(2)解:设乙队第二次每天所需工程费是它的第一次的 折,
根据题意得: ,
解得: ,
答:乙队第二次每天所需工程费是它的第一次的8.5折.
【思路引导】(1)设乙工程队工作了x天,则甲工程队工作了(2x-20)天,根据天数×修建速度=总米数建立方程,求出x的值,然后根据每天的工程费×天数即可求出甲、乙两队所需的工程费;
(2)设乙队第二次每天所需工程费是它的第一次的y折,则乙队第二次修建的米数为80×30×2,修建速度为80×(1-25%),每天的工程费为1000×,根据总米数÷修建速度×每天的工程费=总工程费建立方程,求解即可.
27.(2021七上·东莞期末)某小区建完之后,需要做内墙粉刷装饰,现有甲、乙两个工程队都想承包这项工程,已知甲工程队每天能粉刷160个房间,乙工程队每天能粉刷240个房间.且单独粉刷这些墙面甲工程队比乙工程队要多用20天,在粉刷的过程中,该开发商要付甲工程队每天费用1600元,付乙工程队每天费用2600元.
(1)求这个小区共有多少间房间?
(2)为了尽快完成这项工程,若先由甲、乙两个工程队按原粉刷速度合作一段时间后,甲工程队停工了,而乙工程队每天的粉刷速度提高25%,乙工程队单独完成剩余部分,且乙工程队的全部工作时间是甲工程队的工作时间的2倍还多4天,求乙工程队共粉刷多少天?
(3)经开发商研究制定如下方案:方案一:由甲工程队单独完成;方案二:由乙工程队单独完成;方案三:按(2)问方式完成;请你通过计算帮开发商选择一种既省时又省钱的粉刷方案.
【答案】(1)解:设乙工程队要刷x天,由题意得:240x=160(x+20),
解得:x=40,
240×40=9600(间),
答:这个小区共有9600间房间
(2)解:设甲工程队的工作时间为y天,则乙工程队的工作时间(2y+4)天,由题意得:
160y+240y+240(1+25%)×(2y+4-y)=9600,
解得:y=12,
2y+4=2×12+4=28(天),
答:乙工程队共粉刷28天
(3)解:方案一:由甲工程队单独完成,
时间:40+20=60(天),
费用:60×1600=96000(元);
方案二:由乙工程队单独完成需要40天,
费用:40×2600=104000(元);
方案三:按(2)问方式完成,
时间:28天,
费用:12×(1600+2600)+(2812)×2600=92000(元),
∵28<40<60,且92000<96000<104000,
∴方案三最合适,
答:选择方案三既省时又省钱的粉刷方案
【思路引导】(1)先求出 240x=160(x+20), 再解方程即可;
(2)先求出 160y+240y+240(1+25%)×(2y+4-y)=9600, 再解方程即可;
(3)根据题意列式,再求出 28<40<60,92000<96000<104000, 最后求解即可。
考点04:应用—销售问题
28.(2022七上·义乌月考)新华书店推出售书优惠方案:①一次性购书不超过100元,不享受优惠;②一次性购书超过100元但不超过200元一律打九折;③一次性购书200元一律打八折.如果小明同学一次性购书付款162元,那么小明所购书的原价为( )
A.180元 B.202.5元
C.180元或202.5元 D.180元或200元
【答案】C
【完整解答】解:设小明所购书的原价为x元,
∵200×0.9=180元,200×0.6=160元,
∴160<162<180,
∴小明同学一次性购书付款162元,分两种情况
当100<x<200时
0.9x=162
解之:x=180;
当x>200时,
0.8x=162,
解之:x=202.5
小明同学一次性购书付款162元,那么小明所购书的原价为180元或202.5元.
故答案为:C
【思路引导】设小明所购书的原价为x元,利用方案①和②可知160<162<180,因此小明同学一次性购书付款162元,分两种情况:当100<x<200时;当x>200时,分别利用购书的原价×折数=162,可得到关于x的方程,分别求出方程的解.
29.(2021七上·天桥期末)一件村衫按进价提高50%后进行标价,后来因季节原因要按标价的八折出售,此时每件村衫仍可获利12元,则这批衬衫的进价是每件( )
A.48元 B.90元 C.60元 D.180元
【答案】C
【完整解答】设这批衬衫的进价是每件元
根据题意,得:
去括号,得:
合并同类项,得:
∴
∴这批衬衫的进价是每件元
故答案为:C.
【思路引导】先求出,再解方程求解即可。
30.(2021七上·拱墅月考)某超市在“元旦”活动期间,推出如下购物优惠方案:
①一次性购物在元(不含元)以内,不享受优惠;
②一次性购物在元(含元)以上,元(不含元)以内,一律享受九折优惠;
③一次性购物在元(含元)以上,一律享受八折优惠;
小敏在该超市两次购物分别付了90 元和270元,如果小敏把这两次购物改为一次性购物,则小敏至少需付款( )元
A. B. C. D.
【答案】C
【完整解答】解:第一次购物可能有两种情况,这两种情况下付款方式不同(折扣率不同),
①没有超过100元,即是90元,则实际购物为90;
②一次性购物在100元(含100元)以上,350元(不含350元)以内,享受九折优惠,设实际购物为x元,依题意得:x×0.9=90,
解得x=100元;
第二次购物消费270元,满足一次性购物在100元(含100元)以上,350元(不含350元)以内,享受九折优惠;
设第二次实质购物价值为y元,那么依题意有y×0.9=270,
解得:y=300元;
∴他两次购物的实质价值为90+300=390或100+300=400,均超过了350元,因此均可以按照8折付款:
390×0.8=312(元),
400×0.8=320(元),
综上所述:如果小敏把这两次购物改为一次性购物,则小敏至少需付款312元;
故答案为:C.
【思路引导】第一次购物可能有两种情况,①没有超过100元,则实际购物为90元;②一次性购物在100元(含100元)以上,350元(不含350元)以内,设实际购物为x元,依题意得:0.9x=90,求出x的值;设第二次实质购物价值为y元,则有0.9y=270,求出y的值,可得两次购物的实质价值均超过了350元,求出享受八折优惠后的价钱,进而进行解答.
31.(2021七上·洪山期末)亚饮广场某件农服的标价为 240 元,若这件衣服的利润率为 20%,则该衣服的进价为 元.
【答案】200
【完整解答】解:设这件服装的进价为x元,依题意得:
(1+20%)x=240,
解得:x=200,
则这件服装的进价是200元.
故答案为:200.
【思路引导】设这件服装的进价为x元,根据进价+进价×利润率=标价建立方程,求解即可.
32.(2021七上·诸暨期末)某超市为回馈顾客,推出两种优惠方式:一、消费满60元,全部商品享八折优惠;二、消费满90元立减30元,消费者可以选择其中一种方式结账.小明用方式一结账,实际付款88元,若是他改用方式二结账,比起方式一能省下 元.
【答案】8
【完整解答】解:设商品标价为x元,
根据题意得:0.8x=88,
解得x=110,
∵110>90,
∴按方式二结账,应付款110-30=80元,
∴88-80=8元,
∴若是他改用方式二结账,比起方式一能省下8元.
【思路引导】先求出标价,再求出用方式二结账应付款的金额,再进行比较即可得出答案.
33.(2021七上·官渡期末)学校为“中国共产党建党100周年合唱比赛”印制宣传册,某复印店的收费标准如下:
①印制册数不超过100册时,每册2元;
②印制册数超过100册但不超过300册时,每册按原价打八折;
③印制册数超过300册时,前300册每册按原价打八折,超过300册的部分每册按原价打六折;
学校在复印店印制了两次宣传册,分别花费192元和576元,如果学校把两次复印的宣传册合并为一次复印,则可节省 元.
【答案】76.8或48
【完整解答】解:设:印制册的花费为元,
由题意可知:当印制册数不超过100册时,对应的花费元,
当印制册数超过100册但不超过300册时,对应的花费为元,
当印制册数超过300册时,对应的花费为元,
对于第一次花费来说,设宣传册数为,
由于花费为192元,故分两种情况讨论,
①当时,,解得:,
②当时,,解得:,
对于第二次花费来说,设宣传册数为,
由于花费为576元,故只能是第③种优惠方案,
,解得:
第一次购买是96册时:优惠为元,
第一次购买是120册时:优惠为元,
故答案为:76.8或48.
【思路引导】对于第一次花费来说,设宣传册数为x,分两种情况,再分别列出方程求出x的值,再对于第二次花费来说,设宣传册数为y,分别列出方程求出y的值,最后计算求解即可。
34.(2021七上·揭西期末)春节期间,某超市出售的荔枝和芒果,单价分别为每千克26元和22元,李叔叔购买这两种水果共30千克,共花了708元,请问李叔叔购买这两种水果各多少千克.
【答案】解:设购买了荔枝x千克,则购买芒果 千克.
根据题意得,
解得,
则.
答:购买了荔枝12千克,芒果18千克.
【思路引导】 设购买了荔枝x千克,则购买芒果 千克 ,根据题意列出方程,解之即可。
35.(2021七上·长丰期末)某商店规定,购买超过10000元的物品可以采用分期付款方式付款,顾客可以先付商品售价的20%,剩下的金额在约定的时间内还清即可.王叔叔想购买价值15000元的家具,采用商店分期付款的方式约定剩下金额12个月还清,那么他平均每月需还多少元?
【答案】解:设他平均每月需还x元,根据题意列方程,得:
15000×20%+12x=15000,
解得:x=1000,
答:他平均每月需还1000元.
【思路引导】设他平均每月需还x元,根据题意列方程15000×20%+12x=15000求解即可。
36.(2020七上·钟楼月考)某公司以每吨500元的价格收购了100吨某种药材,若直接在市场上销售,每吨的售价为1000元,该公司决定加工后再出售,相关信息如下表所示:
工艺
每天可加工药材的吨数
出品率
售价(元/吨)
粗加工
14
80%
5000
精加工
6
60%
11000
注:①出品率本指加工后所得产品的质量与原料的重量的比值,②加工后的废品不产生效益,
受市场影响,请公司必须在10天内将这批药材加工完毕,现有3种方案:
A.全部粗加工,则获利多少元?
B尽可能多的精加工,剩余的直接在市场上销售,则可获利多少元;
C部分粗加工,部分精加工,恰好10天完成,可获利多少元?
问:哪个方案获得的利润最大?是多少?
【答案】解:∵每吨药材的收购价是500元,
∴100吨药材的收购费用是500×100=50000(元)
A方案:∵100吨药材全部被粗加工,
∴所需加工的时间是100÷14≈8(天),在规定的时间内完成,
∴可获得的利润是5000×100×80%-50000=350000(元),
B方案:∵尽可能多地精加工,剩余的直接在市场上销售,
∴10天可精加工的药材量是6×10=60(吨)
∴精加工部分可获得11000×60×60%=396000(元)
∵剩余100-60=40(吨)的药材直接在市场上销售,每吨的售价为1000元,
∴1000×40=40000(元)
两项合计可得利润为:396000+40000-50000=386000(元)
C方案:设粗加工x天,
∵部分精加工,部分粗加工,且恰好10天完成,
∴精加工(10-x)天,
∴14x+6×(10-x)=100
解得:x=5
∴这种方案共可获得利润14×5×80%×5000+6×5×60%×11000-50000=428000(元)
综上,第三个方案获得的利润最大,最大利润是428000元.
【思路引导】选择A,B方案时,由利润=销售收入−成本可求出选择A,B方案所获得的利润,选择C方案时,设精加工x天,则粗加工(10−x)天,由x天精加工的数量+(10-x)天粗加工的数量=100,即可得出关于x的一元一次方程,再根据利润=销售收入−成本可求出选择C方案所获得的利润,比较A、B、C三种方案后即可求解.
考点05:应用—方案选择问题
37.(2020七上·齐齐哈尔期末)甲、乙、丙三家超市为了促销一种定价为m元的商品,甲超市连续两次降价20%;乙超市一次性降价40%;丙超市第一次降价30%,第二次降价10%,此时顾客要购买这种商品,最划算的超市是( )
A.甲 B.乙 C.丙 D.三家都一样
【答案】B
【完整解答】解:降价后三家超市的售价是:甲为(1−20%)2m=0.64m,
乙为(1−40%)m=0.6m,
丙为(1−30%)(1−10%)m=0.63m,
因为0.6m<0.63m<0.64m,
所以此时顾客要购买这种商品最划算应到的超市是乙.
故答案为:B.
【思路引导】根据题意把这种促销商品的原价m元看作单位“1”,甲超市连续两次降价20%的现价:(1−20%)2m;乙超市一次性降价40%的现价为:(1−40%)m;丙超市第一次降价30%,第二次降价10%的现价为:(1−30%)(1−10%)m,据此解答即可。
38.杨老师利用暑假带领团员们乘汽车到农村进行社会调查,每张汽车票原价是50元。甲车主说:乘我的车,全部8折优惠;乙车主说;乘我的车,学生9折优惠,老师不要票.杨老师计算了一下,发现无论乘哪辆车花费都一样。杨老师去农村带领的团员人数为( )
A.6 B.7 C.8 D.9
【答案】C
【完整解答】解:设王老师一共带了x名学生,
依题意得:0.8(x+1)=0.9x,
解得:x=8.
即王老师一共带了8名学生.
故答案为:C.
【思路引导】设王老师一共带了x名学生,用x表示出两个方案的花费,根据“无论乘哪辆车花费都一样”列出方程,即可求得所带团员的人数.
39.(2021七上·邢台月考)甲、乙两商场在做促销,如下所示,已知两家商场相同商品的标价都一样.
甲商场:全场均打八五折;
乙商场:购物不超过200元,不给予优惠;超过了200元而不超过500元,一律打八八折;超过500元时,其中的500元打八八折,超过500元的部分打八折.
(1)某顾客要购买商品的总标价为600元,该顾客选择 (填“甲”或“乙”)商场更划算;
(2)当购物总额是 元时,甲、乙两商场实付款相同.
【答案】(1)甲
(2)800
【完整解答】解:(1)甲商场需要:(元)
乙商场需要:(元)
该顾客选择甲商场更划算;
故答案为:甲
(2)设购物总额是x元时,甲、乙两商场实付款相同,
当时,,此方程无解,
当时,则,此方程无解
当时
依题意,
解得
故答案为:
【思路引导】(1)根据两个超市的促销方式可分别求出在甲乙两超市购买所需要的费用;
(2)设购物总额是x元时,甲、乙两商场实付款相同,根据两个超市的促销方式以及实付款相同,即可得出关于x的一元一次方程,解之即可得出答案。
40.(2021七上·燕山期末)周末,小康一家和姑姑一家(共6人)相约一起去观看电影《长津湖》.小康用手机查到家附近两家影城的票价和优惠活动如下:
影城
票价(元)
优惠活动
时光影城
48
学生票半价
遇见影城
50
网络购票,总价打八折
小康利用网络给所有人都购了票,他发现在两家影城购票的总费用相同,则购票的总费用是 元,两家共有学生 .
【答案】240;2人
【完整解答】解:共有6人看电影,根据“遇见影城”的优惠方式总费用为:
(元),
∴购票的总费用是240元;
设6人中学生x人,则成年人人,
根据“时光影城”的优惠方式计算费用得:,
解得:,
∴两家共有学生2人;
故答案为:①240;②2人.
【思路引导】根据题意设6人中学生x人,则成年人人,再根据 两家影城购票的总费用相同, 得出,即可得解。
41.(2020七上·青山期末)这个星期周末,七年级准备组织观看电影《我和我的祖国》,由各班班长负责买票,每班人数都多于50人,票价每张20元,一班班长问售票员买团体票是否可以优惠,售票员说:50人以上的团体票有两个优惠方案可选择:
方案一:全体人员可打8折;方案2:若打9折,有7人可以免票.
(Ⅰ)2班有61名学生,他该选择哪个方案?
(Ⅱ)一班班长思考一会儿说我们班无论选择哪种方案要付的钱是一样的,问你知道一班有几人吗?
【答案】解:(Ⅰ)∵方案一:61×20×0.8=976(元),
方案二:(61﹣7)×0.9×20=972(元),
∴选择方案二.
(Ⅱ)假设1班有x人,根据题意得出:
x×20×0.8=(x﹣7)×0.9×20,
解得:x=63,
答:1班有63人.
【思路引导】(Ⅰ)根据所给的方案,列式计算求解即可;
(Ⅱ)先求出 x×20×0.8=(x﹣7)×0.9×20, 再解方程求解即可。
42.(2021七上·海曙期末)学校由两名老师带队组织部分学生外出游学,现联系了甲、乙两家旅行社, 两家旅行社报价均为480元/人, 同时两家旅行社都对10人以上的团体推出了优惠举措:甲旅行社对每位游客七五折优惠;而乙旅行社是免去两位游客的费用,其余八折优惠.
(1)若设参加游学的学生共有 人, 则甲旅行社的团体费用为 元, 乙旅行社的团体费用为 元;(用含x的代数式表示);
(2)在(1)的情况下,当参加游学的学生一共有多少人时,两家旅行社的团体费用一样.
【答案】(1)(360x+720);384x
(2)解:令360x+720=384x
∴x=30
答: 当参加游学的学生一共有30人时,两家旅行社的团体费用一样.
【完整解答】解:(1)∵学生有x(x>8)人
∴共有(x+2)人,x+2>10
∴则甲旅行社的团体费用为 480 X 0.75(x+2)=(360x+720)元
乙旅行社的团体费用为 480 X 0.8x=384x 元
故答案为:(360x+720);384x.
【思路引导】(1)由题意得,共有(x+2)人,x+2>10,然后由甲旅行社对每位游客七五折优惠,得到费用,由乙旅行社是免去两位游客的费用,其余八折优惠,得到费用。
(2)由题意,列出方程360x+720=384x,得到结果。
考点06:应用—行程问题
43.(2021七上·富裕期末)A、B两地相距350千米,甲、乙两车分别从A、B两地同时出发,相向而行,已知甲车速度为60千米/时,乙车速度为40千米/时,经过t小时两车相距50千米,则t的值是( )
A.3.5 B.3.5或2.5 C.4 D.3或4
【答案】D
【完整解答】解:根据题意得60t+40t=350-50或60t+40t=350+50,
解得:t=3或t=4.
答:t的值是3或4.
故答案为:D.
【思路引导】分两种情况:相遇前相距50千米和相遇后相距50千米,据此分别列出方程并解之即可.
44.(2021七上·淮北月考)一段河流的水流速度为每小时3千米,该河流上甲、乙码头间的路程为x千米,货船从甲码头装载50吨原料运往乙码头用了7个小时,装载50吨产品返回时用了9个小时.则所满足的方程为( )
A. B.
C. D.
【答案】D
【完整解答】解:货船顺流航行的速度为:千米/时, 货船逆流航行的速度为:千米/时,
由题意得方程:
故答案为:D
【思路引导】先求出顺流和逆流的速度,再根据货船的速度一定即可得到方程。
45.(2021七上·唐山月考)如图所示,甲、乙两人沿着边长为70米的正方形,按的方向行走.甲从A点以65米/分的速度行走,乙从B点以72米/分的速度行走,甲、乙两人同时出发,当乙第一次追上甲时,所在正方形的边为 ( )
A. B. C. D.
【答案】D
【完整解答】解:设乙第一次追上甲用了x分钟,
由题意得:72x−65x=70×3,
解得:x=30,
而72×30=2160=70×30+60,
30÷4=7…2,
所以乙走到D点,再走60米即可追上甲,即在AD边上.
答:乙第一次追上甲是在AD边上.
故答案为:D.
【思路引导】设乙第一次追上甲用了x分钟,根据题意可列出方程,求出时间后,计算乙所走的路程,继而得出答案。
46.(2021七上·宿松期末)数轴上A、B两点对应的数分别为a、b,则A、B两点之间的距离表示为:.若数轴上A、B两点对应的数分别为a、b,且满是.
(1)求得A、B两点之间的距离是 ;
(2)若P、Q两点在数轴上运动,点P从A出发以2个单位长度/秒的速度向右匀速运动,同时,点Q从B出发以3个单位长度/秒的速度向左匀速运动.经过 秒,P、Q两点相距5个单位长度.
【答案】(1)15
(2)2或4
【完整解答】解:(1)∵,,,
∴,,
∴,,
∴,
故答案为:15;
(2)设两人运动的时间为t秒
如图1所示,当PQ相遇前,
由题意得:点P表示的数为,点Q表示的数为,
∴,即,
解得,
如图2所示,当PQ相遇后,
由题意得:点P表示的数为,点Q表示的数为,
∴,即,
解得,
故答案为:2或4.
【思路引导】(1)先求出,,再求出,,最后计算求解即可;
(2)分类讨论,结合数轴,列方程计算求解即可。
47.(2021七上·抚远期末)学校操场的环形跑道长400米,小聪的爸爸陪小聪锻炼,小聪跑步每秒行2.5米,爸爸骑自行车每秒行5.5米,两人从同一地点出发,反向而行,每隔 秒两人相遇一次.
【答案】50
【完整解答】设每隔x秒两人相遇一次,根据题意得:
(2.5+5.5)x=400
解得:x=50.
故答案为50.
【思路引导】设每隔x秒两人相遇一次,根据第一次相遇的路程和=400列出方程,解之即可.
48.(2021七上·陵城月考)如图,在数轴上点P、点Q所表示的数分别是-17和3,点P以每秒4个单位长度的速度,点Q以每秒3个单位长度的速度,同时沿数轴向右运动.经过 秒,点P、点Q分别与原点的距离相等.
【答案】20或2
【完整解答】解:设运动的时间为t秒时,点P、点Q分别与原点的距离相等,
①当点P在原点的左侧时,
有17-4t=3+3t,
解得,t=2,
②当点P也在原点的右侧时,即点P追及到点Q,
有4t=20+3t,
解得,t=20,
故答案为:20或2.
【思路引导】分两种情况,再分别列出方程求解即可。
49.(2021七上·路北期末)小明的爷爷每天都步行到距离家3.2千米的公园去打太极拳.周日早晨,爷爷出发半小时后,小明发现爷爷忘记带家门钥匙了,小明就骑自行车去给爷爷送钥匙.如果爷爷的速度是4千米/时,小明骑自行车的速度是12千米/时,当小明追上爷爷时,爷爷到公园了吗?
【答案】解:设小明用x小时追上爷爷,
根据题意列方程得:
4×+4x=12x,
x=,
小明追上爷爷时,爷爷共走了4×+4×=3千米,
3千米<3.2千米,
答:小明追上爷爷时,爷爷没有到公园.
【思路引导】设小明用x小时追上爷爷,根据题意列出方程4×+4x=12x,再求解即可。
50.(2021七上·韶关期末)小明骑自行车的速度是12千米/小时,一天,小明从家出发骑自行车去学校,恰好准时到达.如果他全程乘坐速度为30千米/小时的公共汽车,那么会提前15分钟到达学校,求小明家离学校有多少千米?他骑自行车上学需要多长时间?
【答案】解:设小明家离学校有千米,依题意得:
∴
∴小明骑自行车上学需要的时间为:(分钟)
∴小明家离学校有5千米,他骑自行车上学需要25分钟.
【思路引导】设小明家离学校有千米,根据题意列出方程求解即可。
初中数学苏科版八年级上册4.3 实数优秀同步达标检测题: 这是一份初中数学苏科版八年级上册4.3 实数优秀同步达标检测题,文件包含第4章《实数》原卷版docx、第4章《实数》解析版docx等2份试卷配套教学资源,其中试卷共37页, 欢迎下载使用。
数学八年级上册3.1 勾股定理优秀综合训练题: 这是一份数学八年级上册3.1 勾股定理优秀综合训练题,文件包含第3章《勾股定理》原卷版docx、第3章《勾股定理》解析版docx等2份试卷配套教学资源,其中试卷共48页, 欢迎下载使用。
第6章《数据的收集与整理》(导图+知识点+考点提优练)-【培优方案】2023-2024学年七年级数学上册章节重点复习考点讲义(北师大版): 这是一份第6章《数据的收集与整理》(导图+知识点+考点提优练)-【培优方案】2023-2024学年七年级数学上册章节重点复习考点讲义(北师大版),文件包含第6章《数据的收集与整理》解析版docx、第6章《数据的收集与整理》原卷版docx等2份试卷配套教学资源,其中试卷共48页, 欢迎下载使用。

