【暑假衔接】部编版语文三年级(三升四)知识点专题06 病句辨析 (讲义+试题) (含答案)
展开修改病句是在不改变原句所表达的意思的前提下,修改有明显语病的词句,使语句通顺、正确,更加完善。在小学语文中,这也是学习的重点。
在小学三、四年级,要学习的修改病句是小学经常会遇到的一项语文基本功考察题目。在三年级主要学习句子的成分残缺、用词不当、搭配不当、次序颠倒、重复累赘、前后矛盾等病句修改的方法,培养正确运用句子的良好习惯。
1.修改病句的原则
在不改变原来句意的前提下,对句中有明显错误的词句进行修改,使语句正确、通顺。
2.修改病句的方法
(1)读懂原句意思,找准病因,辨清病句的类别。
(2)运用修改符号,在病句上进行修改。
(3)将修改后的句子进行复查、校对,看句子是否通顺,有无新语病产生。如果发现问题,再重新修改。
3.常用的修改符号
4.病句的类型。
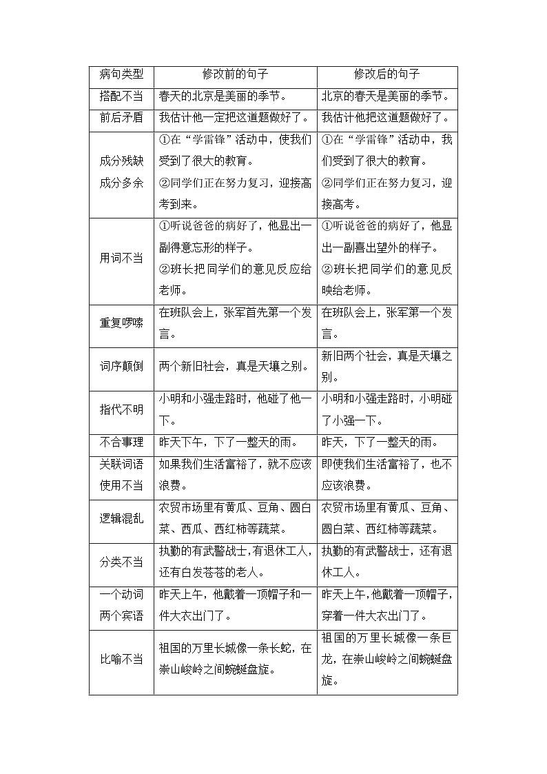
凡是违反客观事理或语言结构规律的句子都是病句。主要类型有:句子成分残缺;句子成分搭配不当;前后矛盾;用词不当;概念不清、分类不当;褒贬不分;重复啰嗦;词序颠倒;比喻不当;夸张过分;指代不明;不合事理;一动词两宾语等。详见下表:
病句类型 | 修改前的句子 | 修改后的句子 |
搭配不当 | 春天的北京是美丽的季节。 | 北京的春天是美丽的季节。 |
前后矛盾 | 我估计他一定把这道题做好了。 | 我估计他把这道题做好了。 |
成分残缺 成分多余 | ①在“学雷锋”活动中,使我们受到了很大的教育。 ②同学们正在努力复习,迎接高考到来。 | ①在“学雷锋”活动中,我们受到了很大的教育。 ②同学们正在努力复习,迎接高考。 |
用词不当 | ①听说爸爸的病好了,他显出一副得意忘形的样子。 ②班长把同学们的意见反应给老师。 | ①听说爸爸的病好了,他显出一副喜出望外的样子。 ②班长把同学们的意见反映给老师。 |
重复啰嗦 | 在班队会上,张军首先第一个发言。 | 在班队会上,张军第一个发言。 |
词序颠倒 | 两个新旧社会,真是天壤之别。 | 新旧两个社会,真是天壤之别。 |
指代不明 | 小明和小强走路时,他碰了他一下。 | 小明和小强走路时,小明碰了小强一下。 |
不合事理 | 昨天下午,下了一整天的雨。 | 昨天,下了一整天的雨。 |
关联词语 使用不当 | 如果我们生活富裕了,就不应该浪费。 | 即使我们生活富裕了,也不应该浪费。 |
逻辑混乱 | 农贸市场里有黄瓜、豆角、圆白菜、西瓜、西红柿等蔬菜。 | 农贸市场里有黄瓜、豆角、圆白菜、西红柿等蔬菜。 |
分类不当 | 执勤的有武警战士,有退休工人,还有白发苍苍的老人。 | 执勤的有武警战士,还有退休工人。 |
一个动词 两个宾语 | 昨天上午,他戴着一顶帽子和一件大衣出门了。 | 昨天上午,他戴着一顶帽子,穿着一件大衣出门了。 |
比喻不当 | 祖国的万里长城像一条长蛇,在崇山峻岭之间蜿蜒盘旋。 | 祖国的万里长城像一条巨龙,在崇山峻岭之间蜿蜒盘旋。 |
四年级对修改病的掌握要求进一步提高,重点学习重复累赘、归类不当、前后矛盾,以及指代不明等修改病句的能力。在巩固和掌握一些修改病句方法的基础上,还要增加段落的修改,同学们要培养正确运用句子的良好习惯。
修改病句或语段时,首先得认真阅读,仔细考虑,从整体把握,看看句意是否明确,内容是否合理,句意间关系与关联词语是否一致等,凭借语感,就可以发现一些句子的毛病。运用“增、删、调、换”的方法,进行修改。即增加字词、删去多余字词、调整字词顺序、更换字词。无论用那种方法,修改病句或语段都要遵循两条原则:一是保留原句基本意思不变,二是多就少改。
四年级对修改病句的掌握运用比三年级难度更大一些。根据具体的语言环境在掌握基本的修改病句的方法的基础上,重点学习重复累赘、归类不当、前后矛盾,以及指代不明等修改病句的方法和能力,还要增加段落的修改。
1.修改病句。
2.选择正确的答案。
3.判断句子的对错。
4.给排列错乱的句子整理成一段通顺的话。
1.(2022聊城 实验小学 三年级期末)修改病句。
(1)在联欢会上,我们听到悦耳的歌声和优美的舞蹈。
(2)虽然外面正在下雨,所以我不能出去玩。
(3)我们的努力终于有了后果。
(4)长白山的冬天是一个美丽的地方。
(5)我们有一双聪明的手,什么造不出来。
(6)班会上,大家讨论并提出了许多问题。
(7)缸里的小虾十分非常有趣。
2.(2022聊城 百草园小学 三年级期末)选择正确的答案。
(1)下列句子中,有语病的一项是( )。
A.丽丽改进了学习方法。 B.这里的风景真动听。
C.我对科学很有兴趣。 D.学校组织了歌唱比赛。
(2)下列句子中,有语病的一项是( )。
A.美好的暑假就要到来了!
B.明明从小养成了勤洗手的好习惯。
C.妈妈计划预计明天带小红去看电影。
D.亮亮的字写得很好。
(3)下列句子中,没有语病的一项是( )。
A.朝着远处的房屋跑去。
B.乐于助人是一种。
C.朋友之间应该互相帮助。
D.金灿灿的太阳光从地平线上升起。
(4)下列句子中,没有语病的一项是( )。
A.昨天傍晚下了一夜大雨。
B.爸爸很生气,批评了我一顿。
C.小明和小刚是好朋友,他经常找他一起玩。
D.同学们全神贯注、聚精会神地听老师讲课。
3.(2022聊城 东方双语小学 三年级期末)把下面排列错乱的句子整理成一段通顺的话。
( )我先拿出两片一大一小的粽叶,摊开摆放在手掌上。
( )最后封口,用绳子绑住,粽子就包好了。
( )再用勺子把米压紧一点儿。
( )然后把叶子的大头叠成一个漏斗形。
( )接着用勺子把红豆和泡好的糯(nuo)米放进去。
1.选择恰当的关联词语填空。
2.根据关联词写句子。
3.选择正确的答案。
4.修改语段。
5.给排列错乱的句子整理成一段通顺的话。
1.给下面句子加上合适的标点符号。选择合适的关联词填空。
(1)儿童节到了,给晓红买了一只可爱的玩具熊。
(2)经过这次活动,我受到了深刻的。
(3)他受到老师的赞颂,心里可滋滋的。
(4)在老师的帮助下,我的学习成绩改善了。
(5)婷婷做完了老师所有布置的作业。
(6)我一定要改正不好的缺点。
2.选择正确的答案。
(1)下列句子中,修改有误的一项是( )。
(2)下列句子中,修改有误的一项是( )。
(3) 下列句子中,修改有误的一项是( )。
3.修改语段。
(1)今天,不管刮着点北风,但有太阳。和爸爸、妈妈来到了云山公园。公园里开放着许多鲜花,它们争奇斗艳,散发出迷人的芬芳和花香。“好美啊!”妈妈不禁赞叹。我赶紧拿出相机,拍下这美丽的景色。(用修改符号修改这段话)
(2)今天,不管刮着点北风,但有太阳。和爸爸妈妈来到了云山公园。公园里开放着许多鲜花,它们争奇斗艳,散发出迷人的芬芳和花香。“好美啊!”妈妈不禁赞叹。我赶紧拿出相机,拍下这美丽的景色。
(3)是什么让孩子们的视力越来越模糊的原因?研究表明,孩子的视力有20%~30%的概率受到遗传因素影响,70%~80%剩下的是受后天环境的影响。在后天因素中,近距离长时间用眼是造成近视,比如长时间看书、看电子产品的原因。
一、基础训练。
1.修改病句。
(1)我的肚子里发出了一种怪怪的声音,被他们吓了一跳。
(2)造纸术,是中国对世界文明的伟大贡献之一的发明。
(3)下雨了,我们撑着五颜六色的红伞回家。
(4)《元日》这首诗的作者是宋代诗人王安石写的。
(5) 小虾的搏斗很热烈,跳出水面是常有的事。
(6)大厅里看演出的坐满了观众。
2.判断下面句子的对错,对的打“√”,错的打“×”并改正。
(1)奶奶经常想起过去许多有趣的往事。( )。
(2)这个小玩偶是商场免费赠送的。 ( )。
(3)大家同时不约而同地望向老师。 ( )。
(4)秋天,稻田一望无际的像金色的海洋。( )。
(5)今年的麦子丰收在望,长势喜人。( )
(6)下课了,同学们在操场上有的锻炼身体,有的打篮球,有的跳绳,有的踢足球。 ( )
二、提升训练
1.修改语段。
(1)在前不久公布的“科学家篇”名单中,中国首位诺贝尔生理学或医学奖得主屠呦呦成功进入候选人。BBC入围“20世纪最伟大科学家”就意味着公众和全社会的肯定及认可,以屠呦呦为代表的科学家由此发明青蒿素的意义也将永留青史。
(2) 学校把优秀少先队员的名单已经公布了,佳丽同学陆续三年被评为“优秀少先队员”的光荣称号。因为,她一点儿也不骄傲。同学们称赞她,她总说自己做得还不够。
(3)下午,妈妈走近了超市。她购买了很多食物,有面包、方便面、毛巾、饼干等。回到家,她立刻赶紧做菜。等我放学回家,饭菜以经端上了桌子。
(4)妈妈带着我去公园玩和弟弟。一到公园,活泼的弟弟就游乐区。我最喜欢爱好玩沙子,就拿着工具筑沙堡。妈妈和我们不一样,她坐在摇椅上摇着,带着耳机轻轻地听着音乐。
2.选择正确的答案。
(1)下列句子中,没有错误的一项是( )。
A.红红迟到的原因,是因为她起床晚了。
B.经过老师的劝导下,小明和小刚和好了。
C.《清明上河图》的作者是张择端。
D.她努力学习,目的是为了考个好成绩。
(2)下列句子中,没有错误的一项是( )。
A.学校门口新开了一家卖汽水、果汁和饮料的小店。
B.秋天到了,地里的庄稼成熟了。
C.篮子里有白菜、萝卜、葡萄、水蜜桃等蔬菜。
D.下课了,同学们在操场上有的锻炼身体,有的打篮球,有的跳绳,有的踢足球……
(3)下列排列错乱的句子,整理正确的是( )。
①小女孩多萝茜被奇妙的龙卷风刮到遥远的奥芝国。②于是,她开始积极寻找回家的办法。③她勇敢,乐观,充满爱心,始终以积极的态度面对挫折,终于回到了家乡。④异国他乡虽然有着美丽的风景,却留不住她渴望回到故乡的心。
A.④③①② B.③②①④ C.②④①③ D.①④②③
(4)下列排列错乱的句子,整理正确的是( )。
①中午,雾气慢慢散去,天空一片蔚蓝。②我喜欢太阳,喜欢观察太阳的东升西落。③当天气晴朗的时候,早晨的太阳从地平线上升起。④天空笼罩在雾气当中。⑤太阳的余晖仿佛给天空镶上了一道金边。⑥到了傍晚,太阳已经西斜。
A.②③④①⑥⑤ B.③②①⑤④⑥
C.②③①④⑤⑥ D.③②⑤①④⑥
3.修改下面的应用文。
(1)修改通知书
(2)修改寻物启事。
答案
三年级真题回顾
1.(1)在联欢会上,我们听到悦耳的歌声,欣赏到优美的舞蹈。
(2)“虽然”改为“因为”
(3)“后果”改为“成果”
(4)“长白山”与“冬天”调换位置。
(5)“聪明”改为“能干”
(6)“讨论”和“提出”调换位置。
(7)“有趣”删除。
2.(1)B (2)C (3)C (4)B
3. 1 5 4 2 3
四年级真题回顾
1.(1)“给”前面加上主语“妈妈”。
(2)“深刻的”后面加上“教育”。
(3)“赞颂”改为“表扬”。
(4)“改善”改为“提高”。
(5)“所有”和“布置的”交换位置。
(6)“不好的”删除
2.(1)C (2)B (3)C
3.(1)“不管”还为“尽管”;“和爸爸”前面加上“我”;“和花香”删除。
(2)“不管”改为“尽管”;“和爸爸”前面加上“我”;“和花香”删除。
(3)删除“的原因”;“ 70%~80%”和“剩下的”点换位置;删除“的原因”。
衔接训练
一、1.(1)“被”改为“把”。
(2)把“的发明”放在“造纸术”的后面
(3)“五颜六色”和“红伞”矛盾,删除“红色”。
(4)“写的”删除
(5)“热烈”改为“激烈”。
(6)“坐满了”和“看演出的”调换位置
2.(1)× 删除“过去”。
(2)× 删除“免费”。
(3)× 删除“同时”
(4)√
(5)× “丰收在望”和“长势喜人”调换位置。
(6)× 第一个“有的”删除。
3.(1) (2) (3) (4)
二、1.(1)“候选人”后面加上“名单”;“BBC”和“入围”调换位置;“及认可”删除;把“由此”调整到“以屠呦呦”前面。
(2)“把优秀少先队员的名单”和“已经”调换位置;“陆续”改为“连续”;“的光荣称号”删除;“因为”改为“但是”。
(3)
(4)
2.(1)C (2)B (3)D (4)A
3.(1)
(2)
【暑假衔接】知识点专题06 病句辨析(讲义+试题)五升六年级语文(含答案): 这是一份【暑假衔接】知识点专题06 病句辨析(讲义+试题)五升六年级语文(含答案),共20页。试卷主要包含了病句类型,病句修改等内容,欢迎下载使用。
【暑假衔接】知识点专题06 病句辨析 (讲义+试题) 三升四年级语文(含答案)部编版: 这是一份【暑假衔接】知识点专题06 病句辨析 (讲义+试题) 三升四年级语文(含答案)部编版,共13页。试卷主要包含了基础训练,提升训练等内容,欢迎下载使用。
【暑假专项】部编版四升五语文易错知识点衔接 专题06 辨析并修改病句(有答案解析): 这是一份【暑假专项】部编版四升五语文易错知识点衔接 专题06 辨析并修改病句(有答案解析),共7页。试卷主要包含了帮助孩子系统梳理上学期所学知识,帮助孩子预习新学期功课,假期持续稳定的学习,下列有语病的⼀项是,下列各句没有语病的⼀项是( ),下列句子中没有语病的一项是等内容,欢迎下载使用。

