【暑假提升】人教版2019化学高一(升高二)暑假预习-(选修1)第06讲 影响化学反应速率的因素 讲学案
展开第06讲 影响化学反应速率的因素
知识导航 小杨老师 15521324728 侵权必究
课前引入
影响化学反应速率的因素可以分为内因和外因。
内因:_______________是决定化学反应速率的重要因素。
外因:__________、__________、__________、__________、固体表面积等。杨sir化学,侵权必究
那么,如何定性与定量研究影响化学反应速率的因素呢?
【答案】反应物的性质 浓度 温度 压强 催化剂
知识预习 小杨老师 15521324728 侵权必究
实验探究——定性与定量研究影响化学反应速率的因素
【提出问题】
(1)浓度、温度、催化剂等因素如何影响化学反应速率?
(2)如何测定化学反应速率?
【实验探究I】杨sir化学,侵权必究
选择实验用品,设计实验探究影响化学反应速率的因素。
烧杯、试管、量筒、试管架、胶头滴管、温度计、秒表。
0.1 mol/L Na2S2O3溶液、0.1 mol/L H2SO4溶液、0.5 mol/L H2SO4溶液、5% H2O2溶液、1 mol/L FeCl3溶液、蒸馏水、热水。杨sir化学,侵权必究
【实验设计】
(1)探究浓度对反应速率的影响
实验原理
Na2S2O3+H2SO4===____________________________________
实验步骤
实验现象
两支试管中的溶液__________,滴加_____mol·L-1 H2SO4溶液的试管__________
实验结论
________________,增大反应物浓度,化学反应速率________。杨sir化学,侵权必究
【答案】Na2SO4+SO2↑+S↓+H2O
均变浑浊 先变浑浊
其他条件相同时 增大
(2)探究温度对反应速率的影响
实验原理
Na2S2O3+H2SO4=== Na2SO4+SO2↑+S↓+H2O
实验步骤
烧杯中装热水
烧杯中装冷水
实验现象
两支试管中的溶液__________,烧杯中装______的试管__________
实验结论
________________,升高温度,化学反应速率________。
【答案】均变浑浊 先变浑浊
其他条件相同时 增大
(3)探究催化剂对反应速率的影响
实验原理
实验步骤
实验现象
余烬_______________
余烬_______________
实验结论
催化剂可以___________化学反应速率
【答案】2H2O22H2O+O2↑
没有复燃 复燃
改变
【实验探究II】
通过实验测定并比较下列化学反应的速率
(1)按下图所示安装装置,在锥形瓶内放入2g锌粒,通过分液漏斗加入40 mL 1 mol/L的稀硫酸,测量收集10 mL H2所用的时间。
(2)用4 mol/L的稀硫酸代替1 mol/L的稀硫酸重复上述实验,所用时间会增加还是减少?通过实验验证,并解释原因。杨sir化学,侵权必究
思考与交流:该实验需要注意哪些问题?(从试剂选择、操作规范等角度思考)
【答案】①锌粒颗粒大小基本相同(控制变量,避免表面积的干扰)。
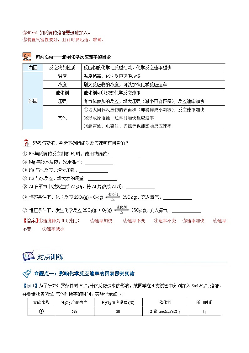
②40 mL的稀硫酸溶液要迅速加入。
③装置气密性要好,且计时要迅速、准确。
归纳总结——影响化学反应速率的因素
内因
反应物的性质
反应物的化学性质越活泼,化学反应速率越快
外因
温度
温度越高,化学反应速率越快
浓度
增大反应物的浓度,可以加快化学反应速率
催化剂
催化剂可以改变化学反应速率杨sir化学,侵权必究
压强
有气体参加的反应,增大压强(减小容器容积),反应速率加快
其他
①增大固体反应物的表面积(即粉碎成小颗粒),反应速率加快
②形成原电池,通常能加快反应速率杨sir化学,侵权必究
③超声波、电磁波、光照等也能影响反应速率
思考与交流:判断下列措施对反应速率有何影响?杨sir化学,侵权必究
① Fe与稀硫酸反应制取H2时,改用浓硫酸:_____________
② Mg与冷水反应,改用沸水:_____________杨sir化学,侵权必究
③ Na与水反应,增大压强:_____________
④ Na与水反应,增大水的用量:_____________
⑤ Al在氧气中燃烧生成A12O3,将Al片改成Al粉:_____________
⑥ 恒容条件下,化学反应2SO2(g) + O2(g) 2SO3(g),充入氮气:_____________杨sir化学,侵权必究
⑦ 恒压条件下,发生化学反应2SO2(g) + O2(g) 2SO3(g),充入氮气:_____________
【答案】①速度降为0(钝化) ②速率加快 ③速率不变 ④速率不变 ⑤速率加快 ⑥速率不变 ⑦速率减小
对点训练 小杨老师 15521324728 侵权必究
命题点一:影响化学反应速率的因素探究实验
【例1】为了研究外界条件对H2O2分解反应速率的影响,某同学在4支试管中分别加入3mLH2O2溶液,并测量收集VmL气体时所需的时间,实验记录如下:
实验序号
H2O2溶液浓度
H2O2溶液温度(℃)
催化剂
所用时间
①
5%
20
2滴1mol/LFeCl3
t1
②
5%
40
2滴1mol/LFeCl3
t2
③
10%
20
2滴1mol/LFeCl3
t3
④
5%
20
不使用
t4
下列说法中,不正确的是( )
A.实验①②研究温度对反应速率的影响
B.实验②④研究催化剂对反应速率的影响
C.获得相同体积的O2:t1>t3杨sir化学,侵权必究
D.实验③与④比较:t3
【详解】
A. 实验①②中只有温度不同,故是研究温度对反应速率的影响,故A正确,
B.实验②④中反应温度不同,不能研究催化剂对反应速率的影响,故B错误;
C.①和③比较,③中过氧化氢的浓度大,反应速率快,若获得相同体积的氧气,①的用时长,故C正确;
D.实验③与④比较, ③中过氧化氢的浓度大,使用催化剂,故反应速率快,时间短,故D正确;
故答案为:B
【变1】对利用甲烷消除NO2污染进行研究,CH4+2NO2N2+CO2+2H2O。在2L密闭容器中,控制不同温度,分别加入0.50molCH4和1.2nolNO2,测得n(CH4)随时间变化的有关实验数据见表。
组别
温度
时间/min
n/mol
0
10
20
40
50
①
T1
n(CH4)
0.50
0.35
0.25
0.10
0.10
②
T2
n(CH4)
0.50
0.30
0.18
…
0.15
下列说法不正确的是
A.组别①中,0~10min内,CO2的生成速率为0.0075mol·L-1·min-1
B.0~20min内,NO2的降解速率①>②
C.40min时,表格中T2对应的数据为0.15
D.由实验数据可知实验控制的温度T1
【详解】
A.组别①中0∼10min内,CH4的降解速率为=0.0075 mol·L-1·min-1,化学反应速率之比等于化学计量数之比,则CO2的生成速率为v(CO2)=v(CH4)=0.0075mol⋅L−1⋅min−1,故A正确;
B.有表格数据对比可以看出,0~20min内,CH4的变化量:②>①,相同的时间内NO2降解速率: ②>①,故B不正确;
C.40min时组别①中甲烷的物质的量不再改变,说明反应达到平衡,组别②反应速率比组别①更快,所以40min时组别②也已经达到平衡,所以表格中T2对应的数据为0.15,故C正确;
D.开始时CH4 的物质的量相同,10min后,T2温度时甲烷物质的量更小,说明反应速率快,温度越高反应越快,T1
【例2】为探究催化剂对过氧化氢分解反应速率的影响,某兴趣小组设计如图装置。实验时,通过胶头滴管向容器中各滴入5滴溶液后,每隔10 s观测注射器中气体体积并进行比较。
请回答:
(1)仪器A的名称是_______。
(2)实验前,检验该装置气密性的方法是_______。杨sir化学,侵权必究
(3)若甲装置在相同时间内收集到气体体积大于乙装置,能否推测Fe3+对H2O2分解的催化效果比Cu2+的好?_______(填“能”或“不能”),请说明理由_______。
【答案】锥形瓶 塞紧胶塞后,将注射器活塞向外拉出一定距离,一段时间后松开活塞,若能回到原位,则气密性良好 不能 因为所用盐溶液的酸根离子不同,对实验可能产生干扰
【详解】
(1)根据仪器的构造,仪器A的名称是锥形瓶;
(2)实验前,检验该装置气密性方法是塞紧胶塞后,将注射器活塞向外拉出一定距离,一段时间后松开活塞,若能回到原位,则气密性良好;
(3)由于甲乙分别使用的氯化铁和硫酸铜中,阴阳离子均不相同,对双氧水起催化作用的不一定为Fe3+或Cu2+,也可能是氯离子和硫酸根离子对双氧水的催化作用不同,导致甲装置在相同时间内收集到气体体积大于乙装置,因此不能推测Fe3+对H2O2分解的催化效果比Cu2+的好,原因是所用盐溶液的酸根离子不同,对实验可能产生干扰。
【变2-1】某同学在实验室研究化学反应快慢的影响因素。
(1)研究催化剂对化学反应快慢的影响,实验步骤如下:
I.向3支大小相同的试管a、b、c中各加入2mL5%H2O2溶液;
II.向试管a中加入少量MnO2粉末,向试管b中滴加1~2滴1mol•L-1FeCl3溶液。实验后,得出结论:MnO2与FeCl3均能加快H2O2的分解,且前者的催化效率更高。
①步骤I中分别向3支试管中加入相同体积的溶液的目的是___。
②设计试管c的目的是___。
③若继续用上述实验药品研究温度对H2O2分解快慢的影响,为了便于观察,选择的催化剂是___;原因是___。杨sir化学,侵权必究
(2)现提供下列实验用品,研究化学反应快慢的影响因素。实验仪器:试管、烧杯、量筒、天平、秒表、酒精灯实验药品:铝片、铝粉、0.5mol·L-1盐酸、5mol·L-1盐酸、蒸馏水。
①利用所提供实验用品,可研究的化学反应快慢的影响因素有温度、___(写两个),通过___(实验现象)判断反应的快慢。杨sir化学,侵权必究
②设计实验探究温度对化学反应快慢的影响,写出实验步骤(实验仪器和药品任选):___。
【答案】控制变量 作空白对照实验 FeCl3溶液 FeCl3作催化剂反应快慢适中,有利于观察反应进行的快慢 盐酸的浓度、铝的表面积 气泡产生的快慢 在2支相同的试管中各装入质量和表面积均相同的铝片,再分别加入相同浓度、相同体积盐酸,将其中一支试管浸入盛有热水的烧杯中,另一支试管置于室温下,观察气泡产生的快慢
【分析】
影响化学反应速率的因素有很多,要研究化学反应快慢的影响因素,关键是要控制变量。
【详解】
(1)①第I步中3支试管中加入相同量的H2O2溶液,作为相同条件以便于后面实验的可靠性,即目的是控制变量;
②c中不加入其它试剂用来与前两支试管作比较,作用是作空白对照实验;
③MnO2作催化剂反应激烈,不适合观察反应速率,选择FeCl3作催化剂,原因是作催化剂反应快慢适中,有利于观察反应进行的快慢;
(2)①实验药品中铝片、铝粉不同的是表面积,盐酸不同的是浓度,因此可探究盐酸的浓度、铝的表面积对反应速率的影响;过氧化氢分解产生氧气,气泡产生的越快,反应速率越快,因此可通过气泡产生的快慢判断反应的快慢;
②要探究温度对化学反应快慢的影响,则其它条件要相同,比较只有温度不同的条件下产生气泡的快慢,具体操作可为:在2支相同的试管中各装入质量和表面积均相同的铝片,再分别加入相同浓度、相同体积盐酸,将其中一支试管浸入盛有热水的烧杯中,另一支试管置于室温下,观察气泡产生的快慢。
【变2-2】在生活中,需要对化学反应的速率和化学反应的限度进行研究,以便控制化学反应。
Ⅰ.某实验小组以H2O2分解为例,研究浓度、催化剂、温度对反应速率的影响。按照如下方案完成实验。
项目
反应物
催化剂
温度
①
10mL10%H2O2溶液
无
25℃
②
10mL20%H2O2溶液
无
25℃
③
10mL20%H2O2溶液
无
40℃
④
10mL20%H2O2溶液
1~2滴0.1mol•L-1FeCl3溶液
40℃
通过实验得到氧气的体积与时间的关系如图甲所示,回答下列问题:
(1)代表实验①的曲线是__。
(2)对比实验③和④的目的是_。杨sir化学,侵权必究
(3)通过上面对比实验,所得的实验结论是__。
Ⅱ.一定温度下,在体积为2L的恒容密闭容器中充入1molN2和3molH2,一定条件下发生反应N2(g)+3H2(g)2NH3(g),测得其中N2的物质的量随时间变化如图乙所示。回答下列问题:
(4)从开始反应到t2时刻,氨的平均反应速率为___________。
【答案】Ⅳ 研究催化剂对反应速率的影响 其他条件不变,增大反应物浓度、升高温度、加入催化剂,化学反应速率均加快 mol•L-1•min-1
【分析】
Ⅰ.根据影响反应速率的因素分析;
Ⅱ.根据 计算反应速率,不同物质表示的反应速率比等于系数比。
【详解】
Ⅰ.(1)温度越高,反应速率越快;使用催化剂,反应速率加快;反应物浓度越大,反应速率越快。实验①中双氧水浓度最小,没有使用催化剂,温度最低,则在实验①~④中反应速率最小,图中曲线斜率越大,反应速率越快,则代表实验①的为曲线Ⅳ。
(2)根据表中数据可知,实验③④中反应物浓度、反应温度相同,而实验④使用了催化剂,所以对比实验③和④的目的是研究催化剂对反应速率的影响。
(3)根据实验①②可知,增加反应物浓度,反应速率加快;根据实验②③可知,升高反应温度,反应速率加快;根据实验③④可知,使用催化剂,反应速率加快,所以通过上面对比实验,所得的实验结论是其他条件不变,增大反应物浓度、升高温度、加入催化剂,化学反应速率均加快。
Ⅱ.(4)根据图乙可知,时刻氮气的物质的量为0.50,氮气的浓度变化量为,从开始反应到时刻,氮气的平均反应速率,根据合成氨的反应可知,氨的平均反应速率为。
【点睛】
本题考查影响反应速率的因素、反应速率计算,明确反应速率的定义是解题关键,掌握影响反应速率的因素,利用“控制变量法”研究影响反应速率的因素。
命题点二:化学反应速率的影响因素
【例3】在某一密闭容器中,充入一定物质的量的N2和H2,发生反应,反应达到平衡后,下列条件的改变一定可以加快正反应速率的是
A.充入少量稀有气体 B.升高温度
C.及时移除产物 D.增大容器体积杨sir化学,侵权必究
【答案】B
【详解】
A.容器体积不变,充入少量稀有气体,反应物的浓度不变,正反应速率不变,故A不选;
B.升高温度,正、逆反应速率都增大,故B选;
C.及时移除产物,生成物的浓度减小,正、逆反应速率均减小,故C不选;
D.增大容器体积,相当于减小压强,正逆反应速率均减小,故D不选;
故选B。
【变3-1】一定量的铁粉和水蒸气在一个容积可变的密闭容器中进行反应:。下列条件不能使该反应的化学反应速率增大的是
A.增加铁粉的质量 B.保持容器容积不变,充入H2O(g)
C.将容器的体积缩小一半 D.升温
【答案】A
【详解】
A.铁是固体,增加铁粉的质量,不能增大反应速率,A符合;
B.保持容器容积不变,充入H2O(g),增大反应物浓度,反应速率加快,B不符合;
C.将容器的体积缩小一半,压强增大,反应速率加快,C不符合;
D.升温,反应速率加快,D不符合。
答案选A。
【变3-2】下列有关化学反应速率的说法正确的是
A.用铁片和稀硫酸反应制取氢气时,改用98%的浓硫酸可以加快产生氢气的速率
B.100mL2mol/L的盐酸跟锌片反应,加入适量的氯化钠溶液,反应速率不变
C.对于反应H2(g)+I2(g)2HI(g),增大压强,反应速率加快杨sir化学,侵权必究
D.SO2的催化氧化是一个放热的反应,所以升高温度,反应速率减慢
【答案】C
【详解】
A.常温下浓硫酸与铁发生钝化,如加热,则生成二氧化硫气体,不能增大生成氢气的速率,故A错误;
B.加入适量的氯化钠溶液,氢离子的浓度减小,反应速率减小,故B错误;
C.有气体参加,所以增大压强,增大反应速率,故C正确;
D.升高温度,增大活化分子百分数,增大反应速率,故D错误;
故选C。
【例4】100mL6mol/LH2SO4跟过量的锌粉反应,在一定温度下,为了减缓反应速率,但又不影响生成氢气的总量。可向反应物中加入适量的
A.碳酸钠(固体) B.水 C.硫酸铜溶液 D.硫酸铵(固体)
【答案】B
【详解】
A.碳酸钠(固体)与硫酸反应生成二氧化碳和水,消耗氢离子,放出的氢气量减小,故不选A;
B.硫酸中加水,氢离子物质的量不变,放出氢气的量不变,氢离子浓度降低,放出氢气的速率减慢,故选B;
C.加入硫酸铜溶液,锌置换出铜,构成原电池,锌与硫酸反应速率加快,故不选C;
D.硫酸铵和锌反应放出氢气,加入硫酸铵(固体),放出氢气的量增多,故不选D。
故选B。
【变4】等质量的两份锌粉a、b中分别加入过量的稀硫酸,同时向a中加入少量的CuSO4溶液,下列各图表示的是产生H2的体积V与时间t的关系,其中正确的是( )
A
B
C
D
【答案】A
【例5】在一密闭容器中充入1 mol H2和1 mol I2,压强为p(Pa),并在一定温度下使其发生反应:H2(g)+I2(g)=2HI(g)
(1)保持容器容积不变,向其中充入1 mol H2,反应速率_________。
(2)升高温度,反应速率________。
(3)扩大容器体积,反应速率______。
(4)保持容器内气体压强不变,向其中充入1 mol H2(g)和1 mol I2(g),反应速率________。
(5)保持容器体积不变,向其中充入1 mol N2,反应速率________。杨sir化学,侵权必究
(6)保持容器内气体压强不变,向其中充入1 mol N2,反应速率________。
【答案】增大 增大 减小 不变 不变 减小
【详解】
(1)在容器容积不变时,充入1 mol H2即c(H2)增大,反应物浓度增大,化学反应速率增大;
(2)升高温度,活化分子百分数增加,有效碰撞次数增多,反应速率增大;
(3)扩大容器体积,相当于减小各成分浓度,反应速率减小,
(4)保持容器内气体压强不变,保持充入1 mol H2(g)和1 mol I2(g),压强未变,体积增大,浓度也不变,则速率不变;
(5)保持容器容积不变,充入1mol N2,N2不参与反应,参与反应的各成分浓度未变,则反应速率不变;
(6)保持容器压强不变,充入N2,体积增大,各成分浓度减小,则反应速率减小。
【例6】将一块质量为5.0 g的铝片投入盛有500 mL 0.5 mol·L-1硫酸溶液的烧杯中,该铝片与硫酸反应产生氢气的速率与反应时间的关系可用如图所示的曲线来表示,回答下列问题:
(1)曲线O→a段不产生氢气的原因是_______。
(2)曲线a→b段产生氢气的速率较慢的原因是_______。
(3)曲线b→c段产生氢气的速率增加较快的主要原因是反应放出的热量使溶液的温度升高而加快反应速率。曲线c点以后产生氢气的速率逐渐下降的主要原因是_______。
【答案】铝片表面有Al2O3,硫酸首先与Al2O3反应 氧化膜未完全反应掉,铝与硫酸接触的表面积较小 随着反应的进行,硫酸溶液的浓度下降
【分析】
由图可知,开始不生成氢气,为氧化铝与硫酸的反应,然后Al与硫酸反应生成氢气,开始温度较低,由于反应放热,则温度升高反应速率加快,后来氢离子浓度减小,则反应速率减小。
【详解】
(1)铝是活泼性较强的金属,能迅速和空气中的氧气反应生成氧化铝,氧化铝首先稀硫酸反应生成硫酸铝和水,不产生H2,方程式为2Al2O3+6H2SO4=2Al2(SO4)3+6H2O,故答案为铝片表面有Al2O3,硫酸首先与Al2O3反应;
(2)曲线a→b段产生氢气的速率较慢的原因是氧化膜未完全反应掉,铝与硫酸接触的表面积较小,故答案为氧化膜未完全反应掉,铝与硫酸接触的表面积较小;
(3)金属和酸的反应是放热反应,使溶液的温度升高,温度升高是影响反应速率的主要因素,化学反应速率加快,故答案为反应放出的热量使溶液的温度升高而加快反应速率。
【点睛】
明确反应放出的热量使溶液的温度升高而加快反应速率,随着反应的进行,溶液中的氢离子浓度逐渐降低,反应速率逐渐减小是解答难点,也是解答关键。
提分作业 小杨老师 15521324728 侵权必究
【练1】下列有关化学反应速率的说法正确的是( )
A.的硫酸与铁片反应时,加入氯化钾溶液,反应速率不变
B.增加反应物的质量,反应速率一定加快
C.合成氨是一个放热反应,升高温度,正反应速率减慢杨sir化学,侵权必究
D.盐酸和分别与大小相同的大理石反应的速率相同
【答案】D
【详解】
A.加入适量的氯化钾溶液,溶液体积增大,氢离子浓度减小,反应速率减小,选项A错误;
B.反应物如果是固体物质,增加反应物的质量,其浓度不变,所以反应速率不变,选项B错误;
C.升高温度,使单位体积内活化分子百分数增加,反应速率增大,选项C错误;
D.两酸中的浓度均为,分别与大小相同的大理石反应的速率相同,选项D正确;
答案选D。
【练2】反应3Fe(s)+4H2O(g) Fe3O4(s)+4H2(g)在一容积可变的密闭容器中进行,下列条件的改变能使反应速率加快的是
①增加铁的量 ②将容器的体积缩小一半 ③保持体积不变,充入N2使体系压强增大 ④保持体积不变,充入水蒸气使体系压强增大
A.①④ B.②③ C.③④ D.②④
【答案】D
【详解】
①铁是固体,增加铁的量,浓度不变,反应速率不变,①与题意不符;
②将容器的体积缩小一半,反应体系中气体物质的浓度增大,则化学反应速率增大,②符合题意;
③体积不变,充入N2使体系压强增大,但各物质的浓度不变,所以反应速率不变,③与题意不符;
④保持体积不变,充入水蒸气使体系压强增大,反应物浓度增大,反应速率增大,④符合题意;
答案为D。
【练3】一定温度下,将1 mol A和2 mol B放入5 L的密闭容器中发生如下反应:A(s)+2B(g)C(g) + 2 D(g) △H<0,经5 min后,测得容器内B的浓度减少了0.2 mol/L。下列叙述正确的是
A.加入少量A,反应速率加快
B.在5 min内该反应用C的浓度改变量表示的反应速率为 0.02mol/(L·min)
C.保持体积不变,向容器充入一定量氦气,压强增大,反应速率加快
D.升高温度,正反应速率减小,逆反应速率加快
【答案】B
【详解】
A.固体的浓度为定值,增加固体的量,反应速率不变,则加入少量固体A,化学反应速率不变,故A错误;
B.由容器内反应物B的浓度减少了0.2 mol/L可知,生成物C增加的浓度为0.2 mol/L×=0.1 mol/L,则在5 min内该反应用C的浓度改变量表示的反应速率为 =0.02mol/(L·min),故B正确;
C.保持体积不变,向容器充入一定量氦气,容器的压强增大,但参加反应的气体物质的浓度不变,反应速率不变,故C错误;
D.升高温度,正反应速率加快,逆反应速率也加快,故D错误;
故选B。
【练4】用足量的铁片与一定量的稀硫酸反应制氢气,下列措施既能使氢气的生成速率加快,又不影响氢气的产量的是杨sir化学,侵权必究
A.滴入适量Na2SO4溶液 B.不用稀硫酸,改用98%的浓硫酸
C.加入少量碳酸钠固体 D.不用铁片,改用等质量的铁粉
【答案】D
【详解】
A.滴入适量硫酸钠溶液,溶液的体积增大,溶液中氢离子浓度减小,生成氢气的反应速率减慢,故A错误;
B.若不用稀硫酸,改用98%的浓硫酸,铁在浓硫酸中发生钝化,没有氢气生成,故B错误;
C.加入少量碳酸钠固体,碳酸钠与稀硫酸反应,使溶液中氢离子浓度和物质的量都减小,生成氢气的反应速率减慢,氢气的产量降低,故C错误;
D.若不用铁片,改用等质量的铁粉,固体的表面积增大,与稀硫酸的接触面积增大,氢气的产量不变,生成氢气的反应速率加快,故D正确;
故选D。
【练5】废电池中的锌皮常用于实验室制氢气,废锌皮和纯锌粒分别与同浓度的稀硫酸反应,产生氢气速率较大的是___________,若用过量的纯锌粒与一定量的稀硫酸反应,为了加快反应速率又不影响产生氢气的量,下列措施可行的是___________(填序号)。
A.微热B.加入适量氧化铜C.加入少量硫酸铜溶液D.加水E.加入少量氢氧化钡溶液
【答案】废锌皮 AC
【详解】
废锌皮与稀硫酸可形成原电池,加快锌与稀硫酸反应的速率,所以比纯锌粒与同浓度的稀硫酸反应速率快,则产生氢气速率较大的是废锌皮;
A.微热,溶液的温度升高,反应速率加快且不影响氢气的生成量;
B.加入适量氧化铜,与稀硫酸反应从而消耗硫酸,产生氢气的量减少;
C.加入少量硫酸铜溶液,与锌发生反应生成铜,锌、铜、稀硫酸形成原电池,加快反应速率,且生成氢气的量不受影响;
D.加水,溶液的浓度减小,反应速率减慢;
E.加入少量氢氧化钡溶液,与硫酸反应从而减少氢气的生成量;
综合以上分析,只有AC符合题意,故选AC。答案为:废锌皮;AC。
【练6】在一密闭容器中充入1 mol I2和1 mol H2,压强为p(Pa),并在一定温度下使其发生反应:H2(g)+I2(g)⇌2HI(g) ΔH<0。保持容器容积不变,向其中充入1 mol CO2(不参加反应),反应速率_______(填“增大”、“减小”或“不变”),理由是_______。杨sir化学,侵权必究
【答案】不变 反应物的浓度不变,反应速率不变
【详解】
在体积不变的容器中充入二氧化碳气体,原体系内的反应物和生成物的浓度均未发生改变,因此反应速率不变,故答案为:不变;反应物的浓度不变,反应速率不变;
【练7】某小组利用H2C2O4溶液和酸性KMnO4溶液(H2SO4酸化)反应来探究“外界条件对化学反应速率的影响”。该小组欲通过测定单位时间内生成CO2的体积来判断反应的快慢。设计实验方案如下:
编号
H2C2O4溶液
酸性KMnO4溶液
温度℃
浓度/mol·L-1
体积/mL
浓度/mol·L-1
体积/mL
①
0.10
20
0.10
30
25
②
0.20
20
0.10
30
25
③
0.20
20
0.10
30
50
(1)已知反应后H2C2O4转化为CO2逸出,转化为Mn2+,写出该反应的离子方程式______________;每消耗1 molH2C2O4,则反应中转移________________mol电子。
(2)探究浓度对化学反应速率影响的实验编号是_________,实验②、③探究_________对化学反应速率影响。本实验还可通过测定____________来比较化学反应速率。
(3)小组同学发现反应速率总是如图,其中t1~t2时间内速率变快的主要原因可能是:a、该反应放热,使体系温度升高;b、____________。
(4)若实验①在5 min末收集49.0 mLCO2气体,则在5 min末,c()=_______mol•L-1。(已知25℃时,气体摩尔体积Vm=24.5 L• mol-1)
【答案】5H2C2O4+2+6H+=2Mn2++10CO2↑+8H2O 2 mol ①和② 温度 KMnO4溶液完全褪色所需时间(或产生相同体积气体所需的时间) 产物 Mn2+(或 MnSO4 )具有催化作用 0.052
【详解】
(1)根据反应后H2C2O4转化为CO2逸出,KMnO4转化为MnSO4,利用化合价升降相等写出反应的化学方程式为:
,改写成离子方程式为: ;
H2C2O4中碳元素的化合价为+3价,变成二氧化碳后化合价总共升高了2(4−3)价,所以每消耗1molH2C2O4转移2mol电子;
(2) 探究反应物浓度对化学反应速率影响,除了浓度不同,其他条件完全相同的实验编号是①和②,实验②、③探究温度对化学反应速率影响,本实验还可通过测定KMnO4溶液完全褪色所需时间(或产生相同体积气体所需的时间)来比较化学反应速率;
(3) 开始反应物的浓度最大,随着反应的进行,反应物的浓度逐渐减少,反应速率应该变慢,但反应速率t1~t2时间内速率却变快的主要原因可能是a、该反应放热,使体系温度升高;b产物 Mn2+(或 MnSO4 )具有催化作用;
(4)二氧化碳的物质的量是 =0.002mol,由方程式可知,消耗高锰酸根的物质的量是0.0004mol,浓度的变化量是 =8× mol/L,则在5 min末,c()= mol/L-8× mol/L=0.052 mol/L。
【暑假提升】人教版2019化学高一(升高二)暑假预习-(选修1)第17讲 暑假小测(3): 这是一份【暑假提升】人教版2019化学高一(升高二)暑假预习-(选修1)第17讲 暑假小测(3),文件包含暑假提升人教版2019化学高一升高二暑假预习-选修1第17讲暑假小测3教师版docx、暑假提升人教版2019化学高一升高二暑假预习-选修1第17讲暑假小测3学生版docx等2份学案配套教学资源,其中学案共16页, 欢迎下载使用。
【暑假提升】人教版2019化学高一(升高二)暑假预习-(选修1)第15讲 水的电离 讲学案: 这是一份【暑假提升】人教版2019化学高一(升高二)暑假预习-(选修1)第15讲 水的电离 讲学案,文件包含暑假提升人教版2019化学高一升高二暑假预习-选修1第15讲水的电离教师版docx、暑假提升人教版2019化学高一升高二暑假预习-选修1第15讲水的电离学生版docx等2份学案配套教学资源,其中学案共19页, 欢迎下载使用。
【暑假提升】人教版2019化学高一(升高二)暑假预习-(选修1)第12讲 暑假小测(2): 这是一份【暑假提升】人教版2019化学高一(升高二)暑假预习-(选修1)第12讲 暑假小测(2),文件包含暑假提升人教版2019化学高一升高二暑假预习-选修1第12讲暑假小测2教师版docx、暑假提升人教版2019化学高一升高二暑假预习-选修1第12讲暑假小测2学生版docx等2份学案配套教学资源,其中学案共30页, 欢迎下载使用。

