安徽省高考化学三年(2021-2023)模拟题汇编-08氧族元素及其化合物
展开安徽省高考化学三年(2021-2023)模拟题汇编-08氧族元素及其化合物
一、单选题
1.(2023·安徽蚌埠·统考模拟预测)下列离子反应方程式书写正确的是
A.向AgNO3溶液中滴加过量氨水:Ag++NH3·H2O=AgOH↓+
B.向Ca(ClO)2溶液中通入少量SO2:SO2+Ca2++2ClO-+H2O=CaSO3↓+2HClO
C.向NaHSO4溶液中滴加少量Ba(OH)2溶液:H+++Ba2++OH-=BaSO4↓+H2O
D.向甲苯中加入酸性高锰酸钾溶液:5 +6+18H+→5+6Mn2++14H2O
2.(2023·安徽淮南·统考一模)以[PIMPS]H2PW12O40为催化剂,可实现苯甲硫醚高效催化氧化,其反应机理如图所示。下列说法错误的是
A.当有1mol苯甲硫醚被氧化为最终产物时共转移4mole-
B.H2O2 分子参加的反应一定有电子转移
C.苯甲硫醚的催化氧化最终生成 , 催化氧化过程中温度不宜过高
D.催化剂中的-W=O部位与H2O2作用生成活性过氧物
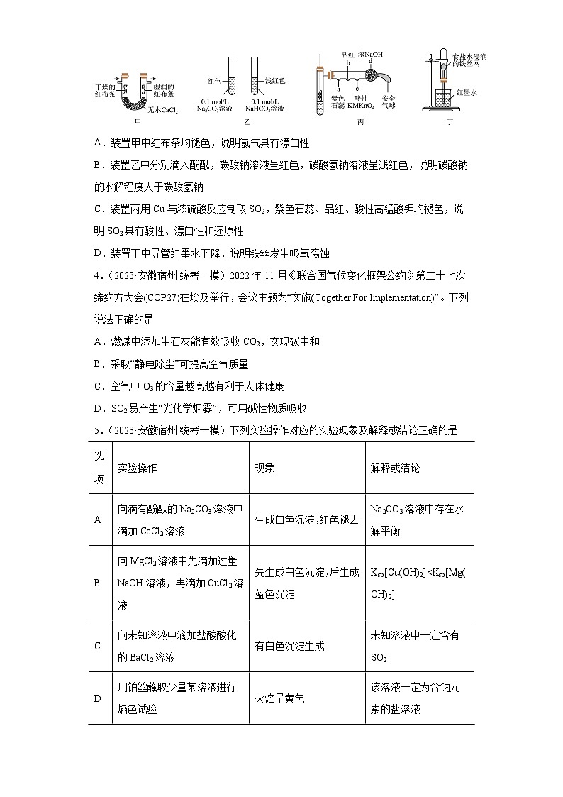
3.(2023·安徽淮南·统考一模)下面甲、乙、丙、丁四个实验,实验现象和结论均正确的是
A.装置甲中红布条均褪色,说明氯气具有漂白性
B.装置乙中分别滴入酚酞,碳酸钠溶液呈红色,碳酸氢钠溶液呈浅红色,说明碳酸钠的水解程度大于碳酸氢钠
C.装置丙用Cu与浓硫酸反应制取SO2,紫色石蕊、品红、酸性高锰酸钾均褪色,说明SO2具有酸性、漂白性和还原性
D.装置丁中导管红墨水下降,说明铁丝发生吸氧腐蚀
4.(2023·安徽宿州·统考一模)2022年11月《联合国气候变化框架公约》第二十七次缔约方大会(COP27)在埃及举行,会议主题为“实施(Together For Implementation)”。下列说法正确的是
A.燃煤中添加生石灰能有效吸收CO2,实现碳中和
B.采取“静电除尘”可提高空气质量
C.空气中O3的含量越高越有利于人体健康
D.SO2易产生“光化学烟雾”,可用碱性物质吸收
5.(2023·安徽宿州·统考一模)下列实验操作对应的实验现象及解释或结论正确的是
选项
实验操作
现象
解释或结论
A
向滴有酚酞的Na2CO3溶液中滴加CaCl2溶液
生成白色沉淀,红色褪去
Na2CO3溶液中存在水解平衡
B
向MgCl2溶液中先滴加过量NaOH溶液,再滴加CuCl2溶液
先生成白色沉淀,后生成蓝色沉淀
Ksp[Cu(OH)2]
向未知溶液中滴加盐酸酸化的BaCl2溶液
有白色沉淀生成
未知溶液中一定含有SO2
D
用铂丝蘸取少量某溶液进行焰色试验
火焰呈黄色
该溶液一定为含钠元素的盐溶液
A.A B.B C.C D.D
6.(2023·安徽蚌埠·统考二模)化学与人们的生活密切相关,下列叙述正确的是
A.二氧化硫有毒,不能用做食品添加剂
B.活性炭具有疏松多孔的结构,可用于除异味和杀菌
C.水泥是应用较广的人造材料,主要化学成分是二氧化硅
D.K2FeO4是一种新型净水剂,还原产物可以水解生成胶体
7.(2023·安徽合肥·统考一模)下图是一种综合处理含尾气的工艺流程,下列叙述正确的是
A.“吸收”过程中被还原
B.“吸收”后溶液的酸性减弱
C.“氧化”后的溶液可以循环使用
D.“氧化”中,每参加反应转移电子
8.(2023·安徽合肥·统考一模)下表中各组物质不能按照如图所示的转化关系一步实现的是
选项
X
Y
Z
A
B
Fe
C
D
NO
A.A B.B C.C D.D
9.(2022·安徽铜陵·统考二模)下列说法正确的是
A.由氨气制备碳酸氢铵或硫酸铵属于氮的固定
B.氨水和氯水都能与发生氧化还原反应
C.工业上以、空气、水为原料生产硝酸
D.将气体通入紫色石蕊试液中,溶液先变红后褪色
10.(2022·安徽淮北·统考二模)北京冬奥会多措并举践行低碳、绿色环保理念。下列叙述错误的是
A.奥运村生活垃圾焚烧尾气经脱硫脱硝后排放,能减少空气污染
B.氢能源大巴车使用光伏电解水制得的氢气做燃料,低碳且环保
C.因防疫需要,大量使用一次性口罩、防护服等,体现绿色环保理念
D.循环使用CO2制冰技术,比传统制冷剂氟利昂更加环保
11.(2022·安徽蚌埠·统考模拟预测)实验室制取下列气体,所选反应试剂、制备装置与收集方法合理的是
选项
气体
反应试剂
制备装置
收集方法
A
NH3
Ca(OH)2、NH4Cl
a
e
B
Cl2
MnO2、浓盐酸
c
d
C
NO
Cu、浓硝酸
c
d
D
SO2
Na2SO3、70%硫酸
b
f
A.A B.B C.C D.D
12.(2022·安徽黄山·统考二模)下列操作能达到实验目的的是
A.依据褪色时间的长短比较反应物浓度对反应速率的影响
B.探究浓硫酸的脱水性和氧化性
C.检验该条件下铁发生了析氢腐蚀
D.验证该装置产生乙烯
A.A B.B C.C D.D
13.(2022·安徽淮北·统考一模)物质的类别和核心元素的化合价是研究物质化学性质的两个重要角度。某短周期元素的单质及其部分化合物的价类二维图如图所示。下列推断合理的是
A.a到b、c、d、e、f均可直接转化
B.标准状况下,1molb和c的混合物体积为22.4L
C.可先加盐酸,再加氯化钡溶液检验e的钠盐是否变质
D.f的水溶液在空气中放置,不易被氧化
14.(2022·安徽淮北·统考一模)下列实验对应的实验现象错误的是
选项
实验
含氯物质
试剂a
现象
A
FeCl2溶液
KMnO4溶液
紫红色退去
B
新制氯水
NaHCO3溶液
产生无色气体
C
84消毒液
Na2SO3溶液
产生刺激性气味气体
D
稀盐酸
Na2S2O3溶液
产生刺激性气味气体和淡黄色浑浊
A.A B.B C.C D.D
15.(2021·安徽合肥·统考一模)在给定条件下,下列选项所示转化关系均能一步实现的是
A. B.
C. D.
16.(2021·安徽蚌埠·统考一模)完成下列实验,所选择的装置正确的是
A
B
C
D
实验
除去甲烷中的乙烯
完成“喷泉”实验
证明碳酸的酸性强于苯酚
检验NaHCO3的不稳定性
装置
A.A B.B C.C D.D
17.(2021·安徽淮北·统考一模)对下列反应的解释错误的是
反应
解释
A
CuCl2+H2S=CuS↓+2HCl
反应体系中S2-浓度变小
B
AgOH+2NH3•H2O=[Ag(NH3)2]OH+2H2O
[Ag(NH3)2]OH的碱性比NH3•H2O的弱
C
2NaCl(固)+H2SO4(浓)Na2SO4+2HCl↑
生成HCl气体,熵增明显
D
NaCl+NH3+H2O+CO2=NH4Cl+NaHCO3↓
该实验条件下,碳酸氢钠的溶解度比氯化铵和氯化钠的小
A.A B.B C.C D.D
二、实验题
18.(2023·安徽宣城·统考一模)某校课外小组总结二氧化硫的性质时进行了“SO2与AgNO3溶液反应”的探究。
(1)在进行SO2与AgNO3溶液反应的实验前,小组有以下猜想,请补充完整。
猜想一:SO2具有_____性,与AgNO3溶液反应仅生成Ag沉淀;
猜想二:SO2溶于水生成亚硫碗酸,可与AgNO3发生_____(填基本反应类型),生成Ag2SO3沉淀;
猜想三:SO2被AgNO3溶液中的稀硝酸氧化后,生成Ag2SO4沉淀。
(2)甲同学认可猜想一,该反应的离子方程式为_____。
甲同学按如图装置进行实验i:
装置(加热装置省略)
操作
现象
打开分液漏斗活塞使98%H2SO4溶液滴入烧瓶中的Cu上
气体进入AgNO3溶液,迅速反应,得到无色溶液A和白色沉淀B
试剂X是_____。
乙同学设计并完成了实验ii:
操作
现象
①将实验i所得白色沉淀B过滤,洗涤
②将洗涤后固体加入试管中,加足量稀盐酸振荡,将产生的气体通入品红溶液
品红褪色
③再将②得到的混合物,过滤,向滤液中滴加_____溶液(填化学式)
未观察到白色沉淀
乙同学通过实验ii,发现在该条件下SO2与AgNO3溶液反应生成的是Ag2SO3,未生成Ag2SO4。
(3)丙同学查阅相关资料:亚硫酸Ka1=1.4×10-2,Ka2=6.0×10-8,Ksp(Ag2SO3)=1.5×10-14,Ksp(Ag2SO4)=1.2×10-5,若该条件下c(AgNO3)=0.1mol/L,溶液的pH=2、c(HSO)=0.8mol/L,请计算证明一定有Ag2SO3生成_____。
(4)丁同学测得无色溶液A中c(SO)=0.02mol/L,通过计算证明可以得到Ag2SO4沉淀,而实验ii未出现Ag2SO4沉淀,请给出合理解释_____。
19.(2022·安徽芜湖·统考三模)硫代硫酸钠(Na2S2O3)可用作分析试剂及还原剂,受热、遇酸易分解。某学习小组用如图装置模拟古法制硫酸,同时利用生成的SO2气体制备硫代硫酸钠。
已知:
①绿矾化学式为FeSO4·7H2O,2FeSO4·7H2OFe2O3+SO2↑+SO3↑+14H2O。
②SO3的沸点为44.8℃。
③Na2S2O3中S元素的化合价分别为-2价和+6价。
回答下列问题:
I.硫代硫酸钠的制备
(1)检查装置气密性,加入药品。Na2S和Na2CO3混合溶液用煮沸过的蒸馏水配制,煮沸的目的是_______;B装置的作用是 _______。
(2)从锥形瓶中得到Na2S2O3晶体需水浴加热浓缩至液体表面出现结晶为止,使用水浴加热的原因是_______。
II.产品纯度的测定
①溶液配制:准确称取该硫代硫酸钠样品2.00g,配制成250mL溶液。
②滴定:向锥形瓶中加入20.0mL0.01 mol·L-1KIO3溶液,加入过量KI溶液和H2SO4溶液,发生反应:IO+5I-+6H+=3I2+3H2O,然后加入淀粉作指示剂,用硫代硫酸钠样品溶液滴定,发生反应:I2+2S2O=S4O+2I-。
(3)滴定终点的现象为_______;消耗样品溶液的用量为25.0mL,则样品纯度为_______%(保留1位小数)。
II.硫代硫酸钠性质的探究
①取Na2S2O3晶体,溶解,配成0.2mol·L-1的溶液。
②取4mL所配溶液,向其中加入1mL饱和氯水(pH=2.4),溶液立即出现浑浊,经检验浑浊物为S。
实验小组研究S产生的原因,提出了以下假设:
假设1:Cl2等含氯的氧化性微粒氧化了-2价硫元素。
假设2:酸性条件下,Na2S2O3分解产生S(不考虑空气中氧气氧化)。
依据假设设计实验方案:
所加试剂
现象
第①组
1mL饱和氯水+4mL Na2S2O3溶液
立即出现浑浊
第②组
1mL某试剂+4mL Na2S2O3溶液
一段时间后出现浑浊,且浑浊度比①组小
(4)第②组实验中的某试剂是_______。
(5)依据现象,S产生的主要原因是_______。(用离子方程式表示)
20.(2022·安徽池州·统考模拟预测)有多种检验方法,某实验小组欲探究KSCN检验法在不同反应体系的实验条件,进行了如下实验研究(已知CuSCN为白色沉淀)。
实验一:单一溶液检验
(1)配制100 mL溶液,除了烧杯、量筒,还需用到的玻璃仪器有___________。
(2)向溶液中滴加1滴溶液,无明显现象,通入,仍无明显变化。
①该实验的目的是___________;
②用离子方程式表示II中出现浅红色的原因:___________、___________。
(3)对II中溶液为浅红色的原因,甲同学提出以下假设。
①假设1:加入氯水的量少,生成的浓度低
②假设2:氯水氧化性强,将部分氧化为
继续以下实验:
i.取I中浅红色溶液,___________(填写实验操作,下同),溶液浅红色消失,从而排除了假设1;
ii.向2mL水中滴加1滴KSCN溶液,___________,产生白色沉淀,证明假设2正确。
实验二:KSCN法检测、混合液中的
(4)溶液上层产生的白色沉淀为___________;请用平衡移动原理解释上述实验现象:___________。
参考答案:
1.D
【详解】A.向AgNO3溶液中加入过量的氨水的离子反应为Ag++2NH3•H2O═[Ag(NH3)2]++2H2O,故A错误;
B.次氯酸能够氧化亚硫酸钙,向Ca(ClO)2溶液中通入少量SO2的离子反应为Ca2++3ClO-+SO2+H2O═CaSO4↓+Cl-+2HClO,故B错误;
C.向NaHSO4溶液中滴加少量Ba(OH)2溶液,离子方程式为:2H+++Ba2++2OH-=BaSO4↓+2H2O,故C错误;
D.甲苯被酸性高锰酸钾溶液氧化生成苯甲酸,同时该反应还生成硫酸钾、硫酸锰和水,反应方程式为:5 +6+18H+→5+6Mn2++14H2O,故D正确;
故选D。
2.B
【详解】A.根据图示,当有1mol苯甲硫醚被氧化为最终产物,消耗2molH2O2,H2O2中O元素化合价由-1降低为-2,共转移4mole-,故A正确;
B. 与H2O2 反应生成 ,元素化合价不变,没有有电子转移,故B错误;
C.双氧水加热易分解,所以催化氧化过程中温度不宜过高,故C正确;
D.催化剂中的-W=O部位与H2O2作用生成活性过氧物 ,故D正确;
选B。
3.B
【详解】A.氯气不具有漂白性,次氯酸具有漂白性,氯气遇到水生成次氯酸,所以可以观察到左侧红色布条不褪色,右侧有色布条褪色,故A错误;
B.装置乙中分别滴入酚酞,碳酸钠溶液呈红色,碳酸氢钠溶液呈浅红色,说明碳酸钠的溶液碱性强,水解程度大于碳酸氢钠,故B正确;
C.Cu与浓硫酸反应制取SO2需要加热,SO2遇到紫色石蕊溶液变红、SO2遇到品红溶液使其褪色、SO2遇到酸性高锰酸钾使其褪色,说明SO2具有酸性、漂白性和还原性,故C错误;
D.铁丝发生吸氧腐蚀导致试管中压强减小,导管中红墨水液面上升,说明铁丝发生吸氧腐蚀,故D错误;
故选B。
4.B
【详解】A.燃煤中添加生石灰可以减少硫的氧化物的排放,可减少污染,但不能有效吸收CO2,实现碳中和,A错误;
B.采取“静电除尘”可除去空气中的粉尘,提高了空气质量,B正确;
C.由空气的成分可知,臭氧不是空气的主要成分,且O3本身具有强氧化性,有毒, 空气中臭氧含量越高,越不有利于人体健康,C错误;
D.SO2不会产生“光化学烟雾”, 其易形成酸雨,可用碱性物质吸收,而氮的氧化物易产生“光化学烟雾”,可用碱性物质吸收,D错误;
故答案为:B。
5.A
【详解】A.由于碳酸钠溶液中存在+H2O+OH-,则向滴有酚酞的Na2CO3溶液中滴加CaCl2溶液,由于Ca2++=CaCO3↓,则生成白色沉淀的同时上述平衡逆向移动,导致红色褪去,故能说明Na2CO3溶液中存在水解平衡,A符合题意;
B.向MgCl2溶液中先滴加过量NaOH溶液,再滴加CuCl2溶液,先生成白色沉淀,后生成蓝色沉淀,由于加入的NaOH溶液过量,不一定存在Mg(OH)2转化为Cu(OH)2的过程,故不能说明Ksp[Cu(OH)2]
D.用铂丝蘸取少量某溶液进行焰色试验,若火焰呈黄色,说明原溶液中含有Na+,但不一定为含钠元素的盐溶液,也可能是NaOH溶液,D不合题意;
故答案为:A。
6.D
【详解】A.二氧化硫有毒,但是能做某些食品添加剂,如葡萄酒中可添加二氧化硫作抗氧化剂,A错误;
B.活性炭具有疏松多孔的结构,可用于除异味,不能杀菌,B错误;
C.水泥是应用较广的人造材料,主要化学成分是石灰石、二氧化硅和粘土,C错误;
D.K2FeO4是一种新型净水剂,还原产物可以水解生成Fe(OH)3胶体,D正确;
故答案为:D。
7.C
【分析】根据流程图分析,利用Fe2(SO4)3的氧化性氧化吸收SO2气体,反应为2H2O+SO2+Fe2(SO4)3=2FeSO4+2H2SO4,得到FeSO4溶液,再用空气中的氧气氧化得到Fe2(SO4)3溶液,反应为4FeSO4+O2+2H2SO4=2Fe2(SO4)3+2H2O,Fe2(SO4)3溶液循环到“吸收”步骤使用,根据氧化还原反应原理分析解答。
【详解】A.“吸收”过程中的化合价升高,被氧化,A错误;
B.“吸收”过程中反应为2H2O+SO2+Fe2(SO4)3=2FeSO4+2H2SO4,酸性增强,B错误;
C.用空气中的氧气氧化得到Fe2(SO4)3溶液,Fe2(SO4)3溶液循环到“吸收”步骤循环使用,C正确;
D.“氧化”中,O2化合价由0价降低为-2价,每参加反应转移4mol电子,D错误;
故选C。
8.B
【详解】A.Cl2和H2O反应生成HClO,HClO和NaOH反应生成NaClO,NaClO和HCl反应生成Cl2,可以实现,A不选;
B.Fe和O2反应生成Fe3O4,Fe2O3不能和水反应生成Fe(OH)3,Fe(OH)3不能直接生成Fe,故不能实现,B选;
C.SO2和O2反应生成SO3,SO3和H2O反应生成H2SO4,Cu和浓H2SO4反应生成SO2,可以实现,C不选;
D.NO和O2反应生成NO2,NO2和H2O反应生成HNO3,Cu和稀HNO3反应生成NO,可以实现,D不选;
故选B。
9.C
【详解】A.氮的固定是指由生成N的化合物的过程,A项错误;
B.氨水与生成或不属于氧化还原反应,B项错误;
C.氨氧化先生成NO,与反应生成,再与水反应生成硝酸,C项正确;
D.气体通入紫色石蕊试液中,溶液只变红不褪色,D项错误。
故选C。
10.C
【详解】A.奥运村生活垃圾焚烧尾气经脱硫脱硝后排放,可以减少二氧化硫和氮的氧化物的排放,能减少空气污染,故A正确;
B.氢能源大巴车使用光伏电解水制得的氢气做燃料,能减少化石能源的使用,减少二氧化碳的排放,符合低碳且环保的理念,故B正确;
C.因防疫需要,大量使用一次性口罩、防护服等会形成大量需要处理的垃圾,不符合绿色环保理念,故C错误;
D.与传统制冷剂氟利昂制冰相比,循环使用二氧化碳制冰技术可以减少传统制冷剂氟利昂的使用,可以减少臭氧层的破坏,更加符合绿色环保的理念,故D正确;
故选C。
11.A
【详解】A.实验室制取氨气时,可用Ca(OH)2、NH4Cl混合加热制取,氨气的密度小于空气,应选用向下排空气法,故选择装置ae,A合理;
B.MnO2、浓盐酸制取Cl2需加热,发生装置应选择固液加热型装置,该装置中不需要温度计,B不合理;
C.Cu与浓硝酸反应生成的是NO2,C不合理;
D.亚硫酸钠和硫酸反应不需要加热,且二氧化硫能和水反应不能用排水法收集,D不合理;
答案选A。
12.B
【详解】A.由于反应中生成的锰离子对反应起催化作用,所以不能依据褪色时间的长短比较反应物浓度对反应速率的影响,A错误;
B.蔗糖和浓硫酸混合发生炭化,体现浓硫酸的脱水性,生成的碳继续被氧化,还原产物二氧化硫能使品红溶液褪色,所以可探究浓硫酸的脱水性和氧化性,B正确;
C.溶液显中性,发生的吸氧腐蚀,C错误;
D.挥发出的乙醇也能使酸性高锰酸钾溶液褪色,不能验证该装置产生乙烯,D错误;
答案选B。
13.C
【详解】A.由图示知,A为S单质,结合反应:S+O2SO2、3S+6NaOH2Na2S+Na2SO3+3H2O、S+3Na2O2(熔融)Na2SO4+2Na2O,知a可以直接转化为c、d、e、f,但S与O2反应不能一步到SO3(b),A不合理;
B.标准状况下,SO3非气体,故1 mol SO2和SO3混合物体积小于22.4 L,B不合理;
C.e的钠盐为Na2SO3或NaHSO3,若变质,则会生成Na2SO4,可通过先加入盐酸,再加入氯化钡溶液检验是否有硫酸根确认其是否变质,C合理;
D.化合物f中硫元素为-2价,容易被空气中氧气氧化成S而变质,D不合理;
故答案选C。
14.C
【详解】A.FeCl2具有还原性,KMnO4具有氧化性,两者发生氧化还原反应生成MnCl2,KMnO4溶液的紫红色褪去,故A正确;
B.新制氯水含有H+,与NaHCO3溶液反应可产生二氧化碳气体,故B正确;
C.84消毒液有效成分为NaClO,具有强氧化性,而Na2SO3具有还原性,两者反应生成Na2SO4和NaCl,无氯气生成,即不产生刺激性气味气体,故C错误;
D.Na2S2O3中S为+2价,处于中间价态,加入稀盐酸发生歧化反应生成S和SO2,即产生刺激性气味气体和淡黄色浑浊,故D正确;
故选:C。
15.C
【详解】A.N2和氧气放电时生成NO,故A错误;
B.S的还原性较弱,S和氧气反应生成SO2,故B错误;
C.Na和氧气在加热下生成过氧化钠,Na2O2和二氧化碳生成碳酸钠和氧气,能一步实现,故C正确;
D.Fe和水蒸气在高温下反应生成Fe3O4,故D错误;
故选:C。
16.B
【详解】A.乙烯会被酸性KMnO4溶液氧化为CO2,又引入新的杂质,不能达到除杂的目的,A错误;
B.SO2与NaOH溶液反应产生可溶性的Na2SO3、H2O,使烧瓶中的气体压强减小,烧杯中的NaOH溶液进入烧瓶,继续反应,引发喷泉实验,B正确;
C.浓盐酸具有挥发性,挥发的HCl也能与苯酚钠溶液反应产生难溶性的苯酚,因此不能证明碳酸的酸性强于苯酚,C错误;
D.给试管中的固体物质加热时,为防止物质分解产生的水蒸气冷凝回流导致试管炸裂,应该使试管口略向下倾斜,D错误;
故合理选项是B。
17.B
【详解】A.H2S属于二元弱酸,电离方程式为H2SH++HS-,HS-H++S2-,加入CuCl2,生成CuS沉淀,使体系中的S2-浓度减少,故A不符合题意;
B.[Ag(NH3)2]OH在水溶液中完全电离成[Ag(NH3)2]+和OH-,NH3·H2O为弱碱,部分电离,[Ag(NH3)2]OH的碱性强于NH3·H2O,该反应不是利用碱性强的制取碱性弱的,而是生成更稳定的络合物,故B符合题意;
C.该反应为固体+液体加热制备气体的反应,混乱度增大,即该反应属于熵增,故C不符合题意;
D.根据反应方程式,生成碳酸氢钠沉淀,说明碳酸氢钠的溶解度小于氯化钠、氯化铵的溶解度,故D不符合题意;
答案为B。
18.(1) 还原 复分解反应
(2) 2H2O+SO2+2Ag+=SO+2Ag↓+4H+ 饱和亚硫酸氢钠溶液 BaCl2
(3)c(SO)= =4.8×10-6 mol/L,Q(Ag2SO3)=c2(Ag+)c(SO)=4.8×10-8>Ksp(Ag2SO3),故有Ag2SO3沉淀生成
(4)SO和SO竞争Ag+生成沉淀,而Ksp(Ag2SO3)远小于Ksp(Ag2SO4),拉动导致反应向生成Ag2SO3方向进行
【分析】由题意可知,该实验的实验目的是探究二氧化硫与硝酸银溶液是发生氧化还原反应生成银沉淀或硫酸银沉淀,还是发生非氧化还原反应生成亚硫酸银沉淀,通过提出猜想、实验验证和查阅资料得到反应不能生成银沉淀,而生成硫酸银和亚硫酸银是竞争的反应,由于亚硫酸银的溶度积小于硫酸银,导致反应向生成亚硫酸银方向进行的实验结论。
【详解】(1)由题意可知,猜想一的反应仅生成银沉淀说明二氧化硫在反应中表现还原性;猜想二的反应生成亚硫酸银沉淀说明二氧化硫与水反应生成的亚硫酸与硝酸银溶液发生复分解反应;猜想三的反应生成硫酸银沉淀说明二氧化硫使溶液呈酸性,酸性条件下二氧化硫被稀硝酸氧化为硫酸根离子,故答案为:还原;复分解反应;
(2)题意可知,猜想一发生的反应为二氧化硫与硝酸银溶液反应生成银、硫酸和硝酸,反应的离子方程式为2H2O+SO2+2Ag+=SO+2Ag↓+4H+;铜与浓硫酸共热反应时可能生成发烟硫酸干扰实验的检验,所以实验i中选用饱和亚硫酸氢钠溶液吸收发烟硫酸防止干扰实验验证;硫酸钡的溶解度小于硫酸银,若没有硫酸钡白色沉淀生成,说明二氧化硫与硝酸银溶液反应时没有硫酸钡生成,所以实验ii的操作③为向滤液中加入氯化钡溶液,未观察到白色沉淀说明没有硫酸银生成,答案为:2H2O+SO2+2Ag+=SO+2Ag↓+4H+;饱和亚硫酸氢钠溶液;BaCl2;
(3)由溶液中的氢离子浓度和亚硫酸氢根离子浓度可知,溶液中亚硫酸根离子浓度为c(SO)= =4.8×10-6 mol/L,则溶液中亚硫酸盐的浓度商Q(Ag2SO3)=c2(Ag+)c(SO)=4.8×10-8>Ksp(Ag2SO3),所以实验中一定有亚硫酸银沉淀生成,故答案为:c(SO)= =4.8×10-6 mol/L,Q(Ag2SO3)=c2(Ag+)c(SO)=4.8×10-8>Ksp(Ag2SO3),故有Ag2SO3沉淀生成;
(4)丁同学测得无色溶液A中含有硫酸根离子,说明生成硫酸银和亚硫酸银是竞争的反应,由于亚硫酸银的溶度积小于硫酸银,导致反应向生成亚硫酸银方向进行,故答案为:SO和SO竞争Ag+生成沉淀,而Ksp(Ag2SO3)远小于Ksp(Ag2SO4),拉动导致反应向生成Ag2SO3方向进行。
19.(1) 除去溶解的氧气 SO2中的SO3
(2)防止温度过高造成硫代硫酸钠分解
(3) 滴入最后一滴硫代硫酸钠样品溶液,溶液由蓝色变为无色,且半分钟内不恢复蓝色 94.8%
(4)1mL pH=2.4的盐酸
(5)
【分析】检查装置气密性,加入药品,为防止氧气氧化硫化钠,通入一段时间氮气,排出装置内空气,加热绿矾发生分解反应,生成二氧化硫、三氧化硫、水,用B装置除去三氧化硫,C中二氧化硫和Na2S和Na2CO3混合溶液反应生成Na2S2O3,D装置吸收多余二氧化硫,防止污染。
【详解】(1)Na2S和Na2CO3混合溶液用煮沸过的蒸馏水配制,Na2S具有还原性,蒸馏水煮沸可以除去溶解的氧气,防止Na2S被氧气氧化;SO3的沸点为44.8℃,冰水冷凝可使SO3液化,B装置的作用是除去SO2中的SO3;
(2)硫代硫酸钠受热易分解,为防止温度过高造成硫代硫酸钠分解,所以从锥形瓶中得到Na2S2O3晶体需水浴加热浓缩;
(3)向锥形瓶中加入20.0mL0.01 mol·L-1KIO3溶液,加入过量KI溶液和H2SO4溶液,发生反应:IO+5I-+6H+=3I2+3H2O,有碘单质生成,加入淀粉作指示剂,溶液变蓝,用硫代硫酸钠样品溶液滴定,滴定终点,碘单质恰好完全反应,溶液由蓝色变为无色,且半分钟内不变蓝;
根据IO+5I-+6H+=3I2+3H2O、I2+2S2O=S4O+2I-得关系式IO~~3I2~~6S2O,n(KIO3)= 0.02L×0.01 mol·L-1=0.0002mol,所以n(Na2S2O3)= 0.0002mol×6=0.0012mol,则样品纯度为;
(4)根据控制变量法,与第①组相比,第②组只能缺少氧化性微粒,所以第②组实验中的某试剂是1mL pH=2.4的盐酸;
(5)第①组反应快且生成沉淀多,说明S产生的主要原因是Cl2等含氯的氧化性微粒氧化了-2价硫元素,所以反应的离子方程式为;
20.(1)100mL容量瓶、玻璃棒、胶头滴管
(2) 排除在此条件下氧气氧化的可能性
(3) 继续滴加饱和氯水 滴加1滴饱和氯水,加入稀盐酸和氯化钡溶液
(4) ,部分与反应生成,促使平衡正向移动,增多,与反应生成红色
【解析】(1)
配制100 mL溶液,除了烧杯、量筒,还需用到的玻璃仪器有100mL容量瓶、玻璃棒、胶头滴管。故答案为:100mL容量瓶、玻璃棒、胶头滴管;
(2)
向溶液中滴加1滴溶液,无明显现象,通入,仍无明显变化,说明该条件下O2不能将Fe2+氧化。
①该实验的目的是排除在此条件下氧气氧化的可能性;故答案为:排除在此条件下氧气氧化的可能性;
②Ⅱ中出现浅红色的原因是Fe2+与氯水中的Cl2反应生成Fe3+,Fe3+与KSCN反应生成红色物质Fe(SCN)3,用离子方程式表示II中出现浅红色的原因:、。故答案为:;;
(3)
i.假设1:加入氯水的量少,生成的Fe3+浓度低;取I中浅红色溶液,继续滴加饱和氯水(填写实验操作,下同),溶液浅红色消失,从而排除了假设1;故答案为:继续滴加饱和氯水;
ii.假设2:氯水氧化性强,将部分SCN-氧化为;证明的存在即可,向2mL水中滴加1滴KSCN溶液,滴加1滴饱和氯水,加入稀盐酸和氯化钡溶液,产生白色沉淀,证明假设2正确。故答案为:滴加1滴饱和氯水,加入稀盐酸和氯化钡溶液;
(4)
实验二:KSCN法检测、混合液中的:加入CuSO4溶液后,上层局部有少量Fe2+被氧化成Fe3+,Fe3+与KSCN反应生成红色物质Fe(SCN)3;由题意的信息可知,白色沉淀可能为CuSCN,是因为Cu2++4SCN-=2CuSCN↓+(SCN)2而生成白色沉淀CuSCN,(SCN)2把溶液中的Fe2+氧化为Fe3+,自身被还原成SCN-,使溶液中Fe3+与SCN-反应的平衡正向移动,红色物质Fe(SCN)3浓度逐渐增大,溶液全部变为红色,用平衡移动原理解释上述实验现象:,部分与反应生成,促使平衡正向移动,增多,与反应生成红色,故答案为:;,部分与反应生成,促使平衡正向移动,增多,与反应生成红色。
新疆高考化学三年(2021-2023)模拟题汇编-06氧族元素及其化合物: 这是一份新疆高考化学三年(2021-2023)模拟题汇编-06氧族元素及其化合物,共15页。试卷主要包含了单选题,实验题等内容,欢迎下载使用。
河南高考化学三年(2021-2023)模拟题汇编-09氧族元素及其化合物: 这是一份河南高考化学三年(2021-2023)模拟题汇编-09氧族元素及其化合物,共30页。试卷主要包含了单选题,工业流程题,实验题等内容,欢迎下载使用。
山西高考化学三年(2021-2023)模拟题汇编-06氧族元素及其化合物: 这是一份山西高考化学三年(2021-2023)模拟题汇编-06氧族元素及其化合物,共22页。试卷主要包含了单选题,工业流程题,实验题,元素或物质推断题等内容,欢迎下载使用。

