2023年湖北省武汉西藏中学(内地西藏班八校联考)中考生物一模试卷(含解析)
展开2023年湖北省武汉西藏中学(内地西藏班八校联考)中考生物一模试卷
一、选择题(本题共10小题,共20分)
1. 日常生活中,下列做法不符合健康生活理念的是( )
A. 生活有规律,每天坚持吃夜宵 B. 接种疫苗提高人体对特定传染病的抵抗力
C. 搞好个人卫生和环境卫生 D. 加强体育锻炼
2. 动物是多种多样的,形态万千。有许多叫“鱼”不是“鱼”,下列名称中带“鱼”的动物属于鱼类的是( )
A. 鱿鱼 B. 鲨鱼 C. 鲸鱼 D. 娃娃鱼
3. 下列动物行为中,从获得途径来看与其他三个不同的是( )
A. 鹦鹉学舌 B. 孔雀开屏 C. 蜘蛛结网 D. 鸟类迁徙
4. 生命总是不断地延续和发展,关于生物的生殖和发育的叙述,正确的是( )
A. 新生儿的诞生是新生命的起点
B. 青蛙和蝗虫的生殖和发育都离不开水环境,发育方式都是不完全变态发育
C. 人们常常以扦插葡萄获得新植株,这种方式属于无性生殖
D. 鸟卵结构中含有胎盘,能为幼鸟输送营养
5. 食物通过合理保存能延长食用时间,下列食品保存方式,不恰当的是( )
A. 高温消毒牛奶 B. 吃过的奶渣袋随意敞开放置
C. 肉类食品可以腌制 D. 把水果放进冰箱低温保存
6. 2022年冬奥会吉祥物“冰墩墩”是以国宝大熊猫为原型设计的。大熊猫深受全国人民的喜爱,下列关于熊猫的叙述中不正确的是( )
A. 胎生、哺乳 B. 体内无脊柱 C. 有牙齿的分化 D. 用肺呼吸
7. 人类的生产生活有许多生物技术的应用,下列实例与采用的生物技术搭配不正确的是( )
A. 小羊“多莉”的诞生——杂交育种
B. 利用大肠杆菌生产糖尿病药物——转基因技术
C. 制作泡菜——乳酸菌发酵
D. 制作米酒——酵母菌发酵
8. 铅球是我们体育中考的选考项目,考前同学们安排了充分的练习。关于投掷铅球动作的完成,下列分析正确的是( )
A. 用手提起铅球动作时,6和7收缩 B. 投掷铅球动作的完成需要多组肌肉的配合
C. 3内的滑液和4可以使关节更牢固 D. 投铅球动作的完成只有运动系统参与
9. 如图为某人的体细胞染色体排序图。请据图判断,下列叙述中错误的是( )
A. 该体细胞内有23对染色体 B. 该体细胞内的染色体成对存在
C. 性别是由性染色体决定的 D. 该体细胞内没有性染色体
10. 地球只有一个。日常生活中,我们应该树立尊重自然,顺应自然,保护自然的生态文明理念。下列行为中,有利于保护生态的是( )
①选择乘坐公共交通工具出行;
②常用一次性筷子;
③不随意丢弃废旧电池;
④大胆食用野味;
⑤郊外游玩,随意践踏草地;
⑥丢垃圾时,会进行分类;
⑦购物时多用几个塑料袋;
⑧参与公益植树活动
A. ①③⑤⑦ B. ①③⑥⑧ C. ②④⑤⑦ D. ②④⑥⑧
二、解答题(本题共2小题,共16分)
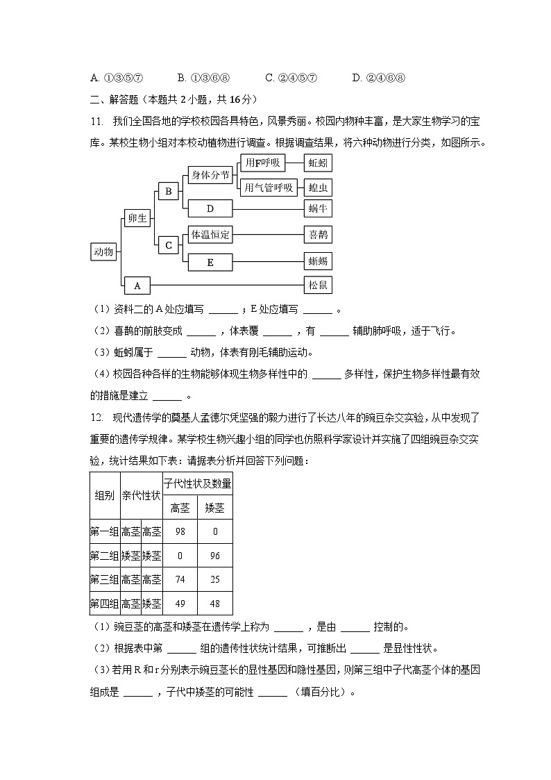
11. 我们全国各地的学校校园各具特色,风景秀丽。校园内物种丰富,是大家生物学习的宝库。某校生物小组对本校动植物进行调查。根据调查结果,将六种动物进行分类,如图所示。
(1)资料二的A处应填写 ______ ;E处应填写 ______ 。
(2)喜鹊的前肢变成 ______ ,体表覆 ______ ,有 ______ 辅助肺呼吸,适于飞行。
(3)蚯蚓属于 ______ 动物,体表有刚毛辅助运动。
(4)校园各种各样的生物能够体现生物多样性中的 ______ 多样性,保护生物多样性最有效的措施是建立 ______ 。
12. 现代遗传学的奠基人孟德尔凭坚强的毅力进行了长达八年的豌豆杂交实验,从中发现了重要的遗传学规律。某学校生物兴趣小组的同学也仿照科学家设计并实施了四组豌豆杂交实验,统计结果如下表:请据表分析并回答下列问题:
组别 | 亲代性状 | 子代性状及数量 | ||
高茎 | 矮茎 | |||
第一组 | 高茎 | 高茎 | 98 | 0 |
第二组 | 矮茎 | 矮茎 | 0 | 96 |
第三组 | 高茎 | 高茎 | 74 | 25 |
第四组 | 高茎 | 矮茎 | 49 | 48 |
(1)豌豆茎的高茎和矮茎在遗传学上称为 ______ ,是由 ______ 控制的。
(2)根据表中第 ______ 组的遗传性状统计结果,可推断出 ______ 是显性性状。
(3)若用R和r分别表示豌豆茎长的显性基因和隐性基因,则第三组中子代高茎个体的基因组成是 ______ ,子代中矮茎的可能性 ______ (填百分比)。
(4)将同一株豌豆所结的籽粒随机分为两组,分别种在肥沃和贫瘠的土壤中,前者产量明显高于后者,这种变异在生物学上称为 ______ (选填“可遗传的变异”或“不可遗传的变异”)。
三、实验探究题(本题共2小题,共14分)
13. 2020年,新型冠状病毒肺炎席卷全球,至今还在影响人类的生活。面对疫情,我国各族人民手足相亲、守望相助、全力以赴。经研究发现新冠肺炎是由新型冠状病毒引起的,主要由空气中的飞沫传播。此病毒结构模式图如图,请回答:
(1)新型冠状病毒只由内部的① ______ 和②蛋白质外壳构成,不能独立生活,只能寄生在 ______ 里。下列选项中病毒属于生物的理由是 ______ 。
A.具有细胞结构
B.能使其它生物生病
C.能繁殖后代
D.传染性特别强
(2)下列生物中与新型冠状病毒基本结构相同的是 ______ 。
A.草履虫
B.银杏
C.大肠杆菌噬菌体
D.酵母菌
(3)新冠病毒的繁殖方式是 ______ 。
(4)接种疫苗能够预防某些传染病的原因是,疫苗通常是用失活或减毒的 ______ 制成的生物制品,接种后,在人体内可以产生相应的 ______ ,这种免疫叫做 ______ (填“非特异性”或“特异性”)免疫。
(5)某同学为了预防新冠自行购买了板蓝根冲剂,其包装袋上印有“OTC”标志,这种药属于 ______ (填“非处方”或“处方”)药。
14. 为了探究洗手能否减少手上的细菌数量,某生物兴趣小组设计了实验,请根据实验分析回答:
步骤1:将A、B、C三组盛有牛肉汁培养基的培养皿高温灭菌后冷却。
步骤2:用无菌棉棒擦取洗手前的手心,在A培养基表面涂抹;用无菌棉棒擦取洗手后的手心,在B培养基表面涂抹;用无菌棉棒直接在C培养基表面涂抹。
步骤3:将A、B、C三组培养皿放在培养箱中培养,观察、记录。
(1)培养基中,牛肉汁的作用是为细菌的生存提供 ______ 。
(2)无菌棉棒在培养基上涂抹,相当于培养细菌一般方法中的 ______ 步骤。
(3)C组在实验中起 ______ 作用,理论上C组的实验结果是 ______ (填“出现”或“不出现”)菌落。细菌是靠 ______ 进行生殖的。
(4)实验结果:A组有许多细菌菌落,B组有少量细菌菌落。由此得出的结论是 ______ 。
答案和解析
1.【答案】A
【解析】解:A、生活有规律,不能每天坚持吃夜宵,晚上吃夜宵,加重胃的负担,不利于身体健康,A错误。
B、接种疫苗提高人体对特定传染病的抵抗力是预防传染病的最有效措施,B正确;
C、搞好个人卫生和环境卫生,可以有效的切断传染病的传播途径,C正确;
D、加强体育锻炼,增强自身免疫力,可以有效预防传染病,D正确。
故选:A。
健康的生活方式.吃营养配餐;坚持体育锻炼;按时作息;不吸烟、不喝酒;拒绝毒品;积极参加集体活动.
健康的生活方式不仅有利于预防各种疾病,而且有利于提高人们的健康水平,提高生活质量.
2.【答案】B
【解析】解:A.鱿鱼身体柔软,有外套膜,属于软体动物,A不符合题意。
B.鲨鱼生活在水中,用鳃呼吸,用鳍游泳,属于鱼类,B符合题意。
C.鲸鱼胎生哺乳,用肺呼吸,属于哺乳动物,C不符合题意。
D.娃娃鱼幼体用鳃呼吸,用鳍游泳,成体生活在山上水中,但是用肺呼吸,属于两栖动物,D不符合题意。
故选:B。
鱼类的特征有:生活在水中,鱼体表大都覆盖有鳞片,用鳃呼吸,用鳍游泳,靠尾部和躯干部的左右摆动和鳍的协调作用来不断向前游动。
解答此题要掌握鱼类、哺乳动物、软体动物的主要特征。
3.【答案】A
【解析】解:“鹦鹉学舌”是在遗传因素的基础上,通过学习而获得的行为,属于学习行为;“孔雀开屏”属于繁殖行为,“蜘蛛结网”觅食行为,“鸟类迁徙”属于节律行为,都是生来就有的,由体内的遗传物质决定的行为,从行为获得的途径看属于先天性行为,因此,“鹦鹉学舌”的获得途径与“孔雀开屏”、“蜘蛛结网”、“鸟类迁徙”三个是不同的,由此可见,A符合题意。
故选:A。
从行为获得的途径看,动物的行为可分为先天性行为和学习行为。先天性行为是动物生来就有的,由遗传物质决定的行为。学习行为是在遗传因素的基础上,通过环境因素,由生活经验和学习而获得的行为。
解答此题要掌握学习行为和先天性行为的区别。
4.【答案】C
【解析】解:A.受精卵的形成是新生命的起点,A错误。
B.青蛙属于两栖动物,雌雄异体,生殖和发育都在水中完成,青蛙发育的四个阶段是:受精卵→蝌蚪→幼蛙→成蛙,为变态发育,生殖和发育都是在水中完成的。幼体与成体的形态结构和生活习性非常相似,但各方面未发育成熟,发育经历卵、若虫、成虫三个时期,叫不完全变态发育。如蝗虫等,B错误。
C.扦插不经过两性生殖细胞的结合,由母体直接产生新个体的生殖方式,属于无性生殖,C正确。
D.鸟卵中的含有胚盘,将来发育成雏鸟,D错误。
故选:C。
昆虫的发育分为不完全变态和完全变态两种;蜜蜂、家蚕等昆虫的发育要经过受精卵、幼虫、蛹、成虫4个时期,而且幼虫和成虫在形态结构和生活习性上有明显的差异,这样的发育过程叫完全变态.不完全变态是指蟋蟀、蝼蛄、螳螂等昆虫的一生经历受精卵、幼虫、成虫三个时期,而且幼虫和成虫的形态结构非常相似,生活习性也几乎一致的发育过程。幼虫又称为若虫;两栖动物的主要特征:幼体生活在水中,用鳃呼吸;成体生活在水中或陆地上,用肺呼吸,同时用皮肤辅助呼吸;植物的生殖有有性生殖和无性生殖两类.有性生殖必须经过生殖细胞的结合成受精卵发育成新个体的生殖方式.无性生殖是不经过两性生殖细胞的结合,由母体直接产生新个体的生殖方式;鸟产下的整个鸟卵并不是一个卵细胞。鸟的卵细胞是由卵黄膜、卵黄和胚盘三部分组成的。
掌握人类、青蛙、蝗虫、植物、鸟类的生殖发育特点是解题的关键。
5.【答案】B
【解析】解:A.高温消毒牛奶,是通过高温杀死牛奶中的微生物而延长保存时间,A正确。
B.吃过的奶渣袋随意敞开放置会使空气中的微生物落到奶渣中大量繁殖,食品易腐败,B错误。
C.肉类食品可以腌制,营造高盐浓度环境,细菌等微生物难以生存从而抑制微生物的生长和繁殖,C正确。
D.把水果放进冰箱低温保存,低温可以抑制微生物的生长和大量繁殖,D正确。
故选:B。
因为食品腐败变质是由于微生物的生长和大量繁殖而引起的。根据食物腐败变质的原因,食品保存就要尽量的杀死或抑制微生物的生长和大量繁殖。
解答此题要掌握食品保鲜的方法。
6.【答案】B
【解析】解:A.熊猫的生殖特点是胎生和哺乳,大大提高了后代的成活率,A正确。
B.熊猫的体内有脊椎骨构成的脊柱,属于脊椎动物,B错误。
C.熊猫的牙齿分化,具有门齿和臼齿、犬齿、它的臼齿非常发达,是食肉目动物中最强大的,构造较为复杂,接近于杂食性兽类,裂齿的分化不明显,犬齿和前臼齿发达,没有齿槽间隙,C正确。
D.熊猫用肺呼吸,能够携带更多的氧气,D正确。
故选:B。
哺乳动物一般具有胎生哺乳,体表被毛覆盖有保温作用,体腔内有膈,牙齿分为门齿、臼齿、犬齿,心脏四腔,用肺呼吸,体温恒定等特征。
解答的此题要掌握哺乳动物的特点。
7.【答案】A
【解析】解:A.英国“多莉羊”的诞生利用的是克隆技术,A错误。
B.利用大肠杆菌生产糖尿病药物属于转基因技术,B正确。
C.制泡菜要用到乳酸菌,乳酸菌发酵产生乳酸,使得菜出现一种特殊的风味,还不降低菜的品质,C正确。
D.利用酵母菌发酵可以制酒,酵母菌在无氧条件下,能够分解葡萄糖产生酒精和二氧化碳,D正确。
故选:A。
1、生物技术是指人们以现代生命科学为基础,结合其他科学的原理,采用先进的科学手段,按照预先的设计改造生物体或加工生物原料,为人类生产出所需产品或达到某种目的。
2、转基因技术是指运用科学手段从某种生物中提取所需要的基因,将其转入另一种生物中,使与另一种生物的基因进行重组,从而产生特定的具有变异遗传性状的物质.利用转基因技术可以改变动植物性状,培育新品种。
3、克隆技术是指生物体通过体细胞进行的无性繁殖,以及由无性繁殖形成的基因型完全相同的后代。
解答此题要掌握现代生物技术的原理及应用。
8.【答案】B
【解析】解:A.用手提起铅球动作时是屈肘动作,6肱二头肌收缩,7肱三头肌舒张,A错误。
B.人体完成一个运动都要有神经系统的调节,由骨、骨骼肌、关节的共同参与,多组肌肉的协调作用,才能完成,B正确。
C.3是关节腔内有滑液,4是关节软骨,可以使关节变得灵活,C错误。
D.运动并不是仅靠运动系统来完成的,它需要神经系统的控制和调节,还需要能量的供应,因此还需要消化系统、循环系统、呼吸系统的协调配合,投铅球动作完成需要神经系统、消化系统、循环系统、呼吸系统等多种系统的协调配合,D错误。
故选:B。
图中1关节头、2关节囊、3关节腔、4关节软骨、5关节窝、6肱二头肌、7肱三头肌、8骨、9肘关节。
解答此题要掌握人体的运动系统的组成和功能。
9.【答案】D
【解析】解:A.图片所示的体细胞内有22对常染色体和1对性染色体,因此该体细胞内有23对染色体,A正确。
B.从图中看出染色体在体细胞内是成对存在的,B正确。
C.人类的染色体中有一对染色体与人的性别有关,叫做性染色体;男性的性染色体是XY,女性的性染色体是XX。性别是由性染色体决定的,C正确。
D.人的体细胞中都有23对染色体,有22对常染色体,1对性染色体。从图中可以看出该细胞内有23对染色体,第23对为性染色体,D错误。
故选:D。
男、女体细胞中都有23对染色体,有22对染色体的形态、大小男女的基本相同,叫常染色体,第23对染色体在形态、大小上存在着明显差异,这对染色体与人的性别决定有关,称为性染色体;女性体细胞中的性染色体形态大小基本相同,称为XX染色体,男性体细胞的性染色体中,较大的一条命名为X染色体,较小一条称为Y染色体。
正确辨认染色体图谱是解答此类题目的关键。
10.【答案】B
【解析】解:①选择乘坐公共交通工具出行有利于节省资源,保护环境;③不随意丢弃废旧电池,有利于减少污染;⑥丢垃圾时,会进行分类有利于资源的回收利用;⑧参与公益植树活动,有利于美化环境,都属于有利于保护生态的措施。
②常用一次性筷子增加资源的浪费;④大胆食用野味不利于保护生物的多样性;⑤郊外游玩,随意践踏草地,不利于爱护环境;⑦购物时多用几个塑料袋增加污染,都属于不利于保护生态的措施,因此ACD错误,B正确。
故选:B。
生态环境是指影响人类生存和发展的各种资源的总称,是关系到社会和经济持续发展的复合生态系统;利于生态环境稳定发展的行为措施是有利的,反之则是不利的。
解答此题要掌握人类活动对环境的影响。
11.【答案】胎生 体温不恒定 翼 羽 气囊 环节 生物种类(物种) 自然保护区
【解析】解:(1)根据繁殖方式不同,松鼠是胎生的,其余的都是卵生的,因此A表示胎生;喜鹊体温恒定,蜥蜴是爬行动物,体温不恒定,E表示体温不恒定。
(2)喜鹊属于鸟类,体呈流线型,可以减少飞行时的阻力,前肢变成翼,体表被覆羽毛,体内有气囊,辅助肺完成双重呼吸,可以供给充足的氧气。
(3)蚯蚓的身体由许多彼此相似的环状体节构成,有口有肛门,体表有刚毛辅助运动,属于环节动物。
(4)生物多样性的内涵通常包括三个方面,即生物种类(物种)的多样性、基因(遗传)的多样性和生态系统的多样性,校园各种各样的生物能够体现生物多样性中的生物种类(物种)多样性。保护生物多样性最为有效的措施是建立自然保护区,建立自然保护区是指把包含保护对象在内的一定面积的陆地或水体划分出来,进行保护和管理,也叫就地保护。
故答案为:
(1)胎生;体温不恒定;
(2)翼;羽;气囊;
(3)环节;
(4)生物种类(物种);自然保护区。
(1)动物根据体内有无脊柱,可以分为脊椎动物和无脊椎动物,脊椎动物包括鱼类、两栖类、爬行类、鸟类和哺乳类等;无脊椎动物包括腔肠动物、扁形动物、线形动物、软体动物、环节动物、节肢动物等。
(2)植物根据依靠孢子或种子繁殖后代,可以分为孢子植物和种子植物,孢子植物包括藻类植物、苔藓植物、蕨类植物等;种子植物根据种子是否裸露,又分为裸子植物和被子植物。
此题考查的知识点比较多,需要平时多练习、多识记。
12.【答案】相对性状 基因 三 高茎 RR或Rr 25% 不可遗传的变异
【解析】解:(1)豌豆的高茎和矮茎,是豌豆茎的形态不同,是同一性状的不同表现形式,因此豌豆的高茎和矮茎在遗传学上称为相对性状。基因控制着生物的性状。
(2)第三组的子代中出现亲代没有性状矮茎,因此,根据表中第三组的遗传性状统计结果,可推断出高茎是显性性状,矮茎是隐性性状。
(3)若用R和r分别表示豌豆茎长的显性基因和隐性基因,则高茎的基因组成是RR或Rr,矮茎的基因组成是rr。第三组亲代高茎遗传给子代矮茎(rr)的基因一定是r,因此亲代高茎的基因组成是Rr。遗传图解如图:
由遗传图可知,第三组中子代高茎个体的基因组成是RR或Rr,子代中矮茎的可能性25%。
(4)将同一株豌豆所结的籽粒随机分为两组,分别种在肥沃和贫瘠的土壤中,前者产量明显高于后者,这种变异是环境改变引起的变异,遗传物质并没有发生改变,这种变异属于不可遗传的变异。
故答案为:(1)相对性状;基因;
(2)三;高茎;
(3)RR或Rr;25%;
(4)不可遗传的变异。
(1)遗传是指亲子间在性状上的相似性,变异是指亲子间和子代个体间在性状上的差异。
(2)同种生物同一性状的不同表现形式称为相对性状。如人的单眼皮和双眼皮。
(3)生物体的性状是由一对基因控制的,当控制某种性状的一对基因都是显性或一个是显性、一个是隐性时,生物体表现出显性基因控制的性状;当控制某种性状的基因都是隐性时,隐性基因控制的性状才会表现出来。
(4)在一对相对性状的遗传过程中,子代个体中出现了亲代没有的性状,新出现的性状一定是隐性性状,亲代的基因组成是杂合体。
解答此类题目的关键是理解基因的显性与隐性以及基因在亲子间的传递。
13.【答案】遗传物质 活细胞 C C 自我复制 病毒 抗体 特异性 非处方
【解析】解:(1)病毒无细胞结构,由蛋白质外壳和内部的遗传物质组成。新型冠状病毒由①遗传物质和②蛋白质外壳构成。不能独立生活,只能寄生在人体活细胞里,要是离开了活细胞,通常会变成结晶体。病毒没有细胞结构,能使其它生物生病、传染性特别强不属于生物的特征。而能繁殖后代是所有生物一定具有的共同特征,能作为判断病毒属于生物的主要依据。
故选:C。
(2)草履虫属于动物、银杏属于植物、酵母菌属于真菌,三者都具有细胞结构;大肠杆菌噬菌体是细菌病毒,与新型冠状病毒都没有细胞结构。
故选:C。
(3)新型冠状病毒寄生在人体细胞内,靠自己的遗传物质中的遗传信息利用细胞内的物质,复制出新的病毒。
(4)疫苗通常是用失活或减毒的病原体制成的生物制品,接种疫苗后,可刺激人体内的淋巴细胞产生相应抗体,从而提高对特定传染病的抵抗力,这属于特异性免疫。
(5)非处方药可用于自我诊断、自我治疗的小伤小病,简称OTC。板蓝根冲剂包装上印有“OTC”字样,说明这种药属于非处方药。
故答案为:
(1)遗传物质;活细胞;C;
(2)C;
(3)自我复制;
(4)病毒;抗体;特异性;
(5)非处方。
(1)人体的第三道防线属于特异性免疫,特异性免疫是后天获得的,只针对某一特定的病原体起作用。
(2)病毒无细胞结构,由蛋白质外壳和内部的遗传物质组成。
(3)控制传染病的措施有三个:控制传染源、切断传播途径、保护易感人群。
此题考查的知识点比较多,需要平时多练习。
14.【答案】有机物或营养物质 接种 对照 不出现 分裂 洗手能减少手上的细菌数量
【解析】解:(1)细菌和真菌的生活需要一定的条件,如水分、适宜的温度、还有有机物。故培养基中牛肉汁的作用是给细菌提供有机物。
(2)实验步骤2在培养基上涂抹,相当于给培养基接种细菌和真菌。
(3)C组没有在手心取样,目的是起对照作用,排除其它因素的影响。C组由于均已经消毒,理论上没有接种到细菌和真菌,因此应该是不出现菌落。细菌属于单细胞生物,通过分裂繁殖后代。
(4)由实验现象可知,洗手前接种的培养基有许多菌落生长,洗手后接种的培养基只有少数菌落生长,因此说明洗手能减少手上的细菌和真菌的数量。
故答案为:
(1)有机物或营养物质;
(2)接种;
(3)对照;不出现;分裂;
(4)洗手能减少手上的细菌数量。
对照实验是指在探究某种条件对研究对象的影响时,对研究对象进行的除了该条件不同以外,其他条件都相同的实验。根据变量设置一组对照实验,使实验结果具有说服力。一般来说,对实验变量进行处理的,就是实验组。没有处理的就是对照组。
解答此题要掌握对照实验的原则。
西藏自治区2023年中考生物试卷(附答案): 这是一份西藏自治区2023年中考生物试卷(附答案),共20页。试卷主要包含了选择题,非选择题等内容,欢迎下载使用。
2022-2023学年湖北省武汉市内地西藏班(校)七年级(下)期末生物试卷(含解析): 这是一份2022-2023学年湖北省武汉市内地西藏班(校)七年级(下)期末生物试卷(含解析),共22页。试卷主要包含了选择题,简答题,实验探究题等内容,欢迎下载使用。
2023年甘肃省定西市岷县西藏九年制学校中考生物三模试卷(含解析): 这是一份2023年甘肃省定西市岷县西藏九年制学校中考生物三模试卷(含解析),共15页。试卷主要包含了选择题,填空题,简答题,实验探究题等内容,欢迎下载使用。

