2023届河南省漯河市舞阳县数学四下期末教学质量检测试题含解析
展开
这是一份2023届河南省漯河市舞阳县数学四下期末教学质量检测试题含解析,共11页。试卷主要包含了认真计算,我会判断,精挑细选,快乐填空,作图题,解决问题等内容,欢迎下载使用。
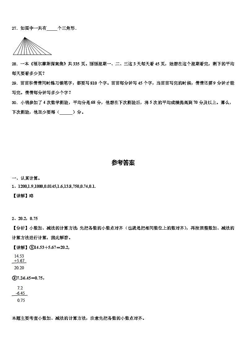
2023届河南省漯河市舞阳县数学四下期末教学质量检测试题一、认真计算。1.直接写得数.24×50= 4.7-2.8= 125×8= 14.5÷1000= 2-0.4=11.8+2= 0.75×1000= 0.38+0.36= 4.01-3.5= 2.用竖式计算并验算。①14.53+5.67=②7.2﹣6.45= 3.计算下列各题。(能简算的要简算)10.8-2.4-1.6 12.74+5.38+6.26+1.62 62×3÷62×372×125 375÷5+125÷5 540÷18÷3二、我会判断。(对的画√,错的画×)4.在一个三角形中,最大的锐角是44°,则这个三角形一定是钝角三角形。(____)5.648-(48+23)=648-48-23(__________)6.三角形不可能有两个钝角。(______)7.一个三角形的三条边长可以是3cm、5cm、7cm。(______)8.因为小数是无限的,所以小数部分没有最高位. (________)三、精挑细选。(把正确答案的序号填在括号里)9.等腰三角形中,有一个内角是50°,另外两个内角( ).A.一定是50°和80° B.一定都是65° C.可能是50°和80°,也可能都是65°10.39×403的计算结果大约是( )A.12000 B.16000 C.2000011.刘阳有两根小棒,长度分别是4厘米和7厘米,他准备再用一根小棒和它们围一个三角形.第三根小棒的长可能是( )厘米.A.3 B.9 C.1212.下图中,( )从左面看到的图形不是。A. B. C. D.13.正方形是特殊的( )A.三角形 B.圆 C.平行四边形 D.梯形四、快乐填空。14.小红看一本书,共a页,她每天看5页,看了x天后,一共看了(____)页,还剩(____)页.15.观察立体图形,从________面看到的形状是,从________面看到的形状是,从________面看到的形状是。16.计算(59+61)-36÷9时,应先算(______)法,再算(______)法,最后算(______)法。17.已知x-18.6=3.7,x=(________)。18.王强今年a岁,爸爸比他大28岁,爸爸今年(________)岁。妈妈的年龄是王强的3倍,妈妈今年(________)岁。19.3.72元=(________)元(________)角(________)分;8厘米=(________)米。20.在2.7吨、270千克、0.207吨、2吨70千克中,最重的是______,最轻的是______。21.一个小数,十位上和千分位上都是8,其他数位上都是0,这个小数写作:(________),读作:(________)。22.大于0.6小于0.8的小数只有0.7。_____。23.两个算式72-4×6÷3和(72-4)×6÷3中,结果比较大的算式是(________)。五、作图题。24.在下图中画一条线段,把它分成一个等腰三角形和一个梯形。25.画出图①的另一半,使它成为一个轴对称图形。26.在下面的点子图中分别画一个等腰锐角三角形,一个等腰直角三角形和一个等腰钝角三角形。六、解决问题27.如图中一共有_____个三角形.28.一本《福尔摩斯探案集》共335页。丽丽星期一、二、三这3天每天看45页,她想在这个星期看完,剩下的平均每天要看多少页?29.苗苗和倩倩同时练习钢笔字,都要写810个字。苗苗每分钟写45个字,当苗苗写完的时候,倩倩还需9分钟才能写完。倩倩每分钟写多少个字?30.小明参加了4次数学测验,平均分是68分,他想在下次测验后,将5次的平均成绩提高到70分及以上。那么,下次测验,他至少要得(______)分。
参考答案 一、认真计算。1、1200,1.9,1000,0.0145,1.6,13.8,750,0.74,0.1.【详解】略 2、20.2,0.75【分析】小数加、减法的计算方法:先把各数的小数点对齐(也就是把相同数位上的数对齐),再按照整数加、减法的计算方法进行计算,据此解答。【详解】①14.53+5.67=20.2,②7.2﹣6.45=0.75, 本题主要考查小数加、减法的计算方法,注意先把各数的小数点对齐。 3、6.8;26;9;9000;100;10【分析】(1)根据减法的性质简算;(2)先用加法交换律进行交换,再用加法结合律计算;(3)按照乘法交换律和结合律计算;(4)72=8×9,利用乘法结合律计算;(5)用乘法分配律简算;(6)根据除法的性质进行简算。【详解】(1)10.8-2.4-1.6=10.8-(2.4+1.6)=10.8-4=6.8(2)12.74+5.38+6.26+1.62=(12.74+6.26)+(5.38+1.62)=19+7=26(3)62×3÷62×3=(62÷62)×(3×3)=1×9=9(4)72×125=9×8×125=9×(8×125)=9×1000=9000(5)375÷5+125÷5=(375+125)÷5=500÷5=100(6)540÷18÷3=540÷(18×3)=540÷54=10 考查了运算定律与简便运算,四则混合运算,注意运算顺序和运算法则,灵活运用所学的运算律简便计算。 二、我会判断。(对的画√,错的画×)4、√【详解】一个三角形最大的锐角是44°,则两个锐角的和肯定小于90°,故另一个角大于90°,第三个角一定是钝角,所以这个三角形一定是钝角三角形。5、正确【解析】略6、√【分析】根据三角形的内角为180度和钝角的特点进行判断即可。【详解】三角形的内角和为180度,而钝角的度数大于90度,如果一个三角形内有两个钝角,则三角形的内角和就大于180度,所以一个三角形中,不可能有两个钝角;故答案为:√ 此题考查三角形的内角和,根据三角形的内角和钝角特点进行判断。7、√【分析】根据三角形的特性:两边之和大于第三边,三角形的两边的差一定小于第三边;进行解答即可。【详解】3+5>7,所以能围成一个三角形;故答案为:√ 解答此题的关键是根据三角形的特性进行分析、解答。8、×【解析】略 三、精挑细选。(把正确答案的序号填在括号里)9、C【解析】略10、B【解析】略11、B【详解】略12、B【分析】分析每一个选项中物体左面观察到的形状,然后做出选择。【详解】A、从左面观察是两层,下面一层两个小正方形,上面左边一个小正方形,为;B、从左面观察是两层,下面一层是两个小正方形,上面右边一个小正方形,为;C、从左面观察是两层,下面一层两个小正方形,上面左边一个小正方形,为;D、从左面观察是两层,下面一层两个小正方形,上面左边一个小正方形,为;故答案为:B 本题主要考查了从不同的角度观察物体,关键是要对图形进行仔细观察,分析出每个物体从左面观察到的图形的特点。13、C【详解】根据平行四边形的特征,两组对边分别平行且相等的四边形是平行四边形,因为正方形的对边分别平行且相等,所以正方形是特殊的平行四边形.据此解答. 四、快乐填空。14、5x a-5x 【解析】略15、左 正 上 【分析】观察图可知,从正面可以看到两层,下面一层3个正方形,上面一层1个正方形居中;从左面可以看到两个正方形1列;从上面可以看到3个正方形排一行,据此解答。【详解】观察立体图形,从左面看到的形状是,从正面看到的形状是,从上面看到的形状是。 此题考查了从不同的方向观察物体和几何体,锻炼了学生的空间想象力和抽象思维能力。16、加 除 减 【分析】按照整数四则混合运算的运算顺序直接计算即可。整数四则混合运算的运算顺序是:有小括号先计算小括号里面的,再按照先算乘除法,再算加减法的顺序计算。【详解】计算(59+61)-36÷9时,应先算加法,再算除法,最后算减法。 四则混合运算的顺序:1、如果是同一级运算,一般按从左往右依次进行计算;2、如果既有加减、又有乘除法,先算乘除法、再算加减;3、如果有括号,先算括号里面的。17、22.3【分析】等式的两边同时加上18.6,然后再进一步解答。【详解】x-18.6=3.7解:x-18.6+18.6=3.7+18.6x=22.3故答案为:22.3 本题主要考查解方程,根据等式的性质进行解答即可。18、a+28 3a 【分析】(1)根据“爸爸比他大28岁”可知爸爸的年龄=王强的年龄+28,由此用王强的年龄加上28就是爸爸的年龄;(2)根据“妈妈的年龄是王强的3倍”可知妈妈的年龄=王强的年龄×3,由此用王强的年龄乘以3就是妈妈的年龄。【详解】根据分析可知:(1)a+28(岁)(2)a×3=3a(岁)答:爸爸今年a+28岁,妈妈今年3a岁。故答案为:a+28;3a 解答本题的关键是根据题意找出数量关系等式,然后列式解答。注意字母与数相乘时可以简写,即省略乘号,把数写在字母的前面。19、3 7 2 0.08 【分析】3.72元,整数部分3表示3元,小数部分0.72,小数点后第一位表示角,第二位表示分;1米=100厘米。厘米换算成米除以100;据此解答。【详解】根据分析可得:3.72=3元7角2分;8÷100=0.08,故8厘米=0.08米。故答案为:3;7;2;0.08; 本题考查了小数有关的单位换算和小数表示人民币各数位表示的意义,注意小单位换算大单位除以进率,大单位换算小单位乘以进率。20、2.7吨 0.207吨 【分析】千克和吨之间的进率是1000,据此将270千克和2吨70千克换算成吨,再根据小数比较大小的方法解答即可。【详解】270千克=0.27吨,2吨70千克=2.07吨2.7吨>2.07吨>0.27吨>0.207吨,即2.7吨>2吨70千克>270千克>0.207吨所以最重的是2.7吨,最轻的是0.207吨。故答案为:2.7吨;0.207吨。 不同单位的数比较大小时,要先换算成同一单位的,再进行比较。21、80.008 八十点零零八 【分析】小数的写法: 整数部分按整数的写法读,如果是“零”就写0;小数点写在个位右下角,要写成圆点,不能写成“,”或“、”;小数部分按顺序写,把每位都写出来。据此写出这个小数。小数的读法:整数部分是“0”的就读做“零”,整数部分不是“0”的按照整数的读法来读,小数点读做“点”,小数部分要依次读出每个数位的数字。【详解】一个小数,十位上和千分位上都是8,其他数位上都是0,这个小数写作:80.008,读作:八十点零零八。 本题考查小数的读法和写法,注意小数的整数部分要按照整数的读法来读。22、×【分析】由题意可知要求的小数在0.6和0.8之间,没有说明是几位小数,可以是一位小数、两位小数、三位小数…,所以有无数个小数。【详解】大于0.6小于0.8的小数,可以是一位小数、两位小数、三位小数…,所以有无数个小数。故答案为×。 此题考查学生对在两个小数之间有多少个小数的判定方法,应分成一位小数、两位小数、三位小数…,即可确定。23、(72-4)×6÷3【分析】72-4×6÷3,先算乘法,再算除法,最后算减法;(72-4)×6÷3,先算小括号里的减法,再算括号外的乘法,最后算括号外的除法;最后比较两个算式的结果即可解答。【详解】72-4×6÷3=72-24÷3=72-8=64(72-4)×6÷3=68×6÷3=408÷3=136136>64,所以(72-4)×6÷3的结果较大。故答案为:(72-4)×6÷3。 本题主要考查学生对整数四则混合运算的运算顺序和运算法则知识的掌握和灵活运用。 五、作图题。24、【分析】平行四边形,是在同一个二维平面内,由两组平行线段组成的闭合图形。有两条边相等的三角形叫做等腰三角形。只有一组对边平行的四边形叫做梯形。据此在给出的平行四边形中画一条线段,将它分成一个等腰三角形和一个梯形。【详解】 熟练掌握等腰三角形、梯形和平行四边形的定义,灵活运用定义解决问题。25、见详解【分析】补全轴对称图形的方法:找出图形的关键点,依据对称轴画出关键点的对称点,再依据图形的形状顺次连接各点,画出最终的轴对称图形。【详解】 本题考查补全轴对称图形的方法,确定图形的关键点及对称点是解决本题的关键。26、【解析】【考点】三角形的分类 【分析】等腰锐角三角形是三角形的两条边相等,最大的角是锐角,等腰直角三角形是三角形的两条边相等,最大的角是直角,等腰钝角三角形是三角形的两条边相等,最大的角是钝角。 六、解决问题27、1【解析】底边上线段一共有:10+9+…+4+3+2+1=10×(10+1)÷2=1(个)所以一共有1个三角形.故答案为:1.28、50页【分析】一个星期有7天,前三天每天看45页,用45乘以3得到前三天看的页数,然后用总页数减去前三天看的页数得到剩下的页数,剩下的页数要4天看完,问平均每天要看多少页就用剩下的页数除以4,据此列出综合算式计算即可。【详解】(335-45×3)÷(7-3)=(335-135)÷4=200÷4=50(页)答:剩下的平均每天要看50页。 本题考查的是整数四则混合运算的实际应用,关键是要根据前三天看的页数求出剩下的页数,然后再求平均数。29、30个【分析】根据题意可知,用练字总个数除以苗苗每分钟写字个数,求出苗苗写这些字的时间。再加上9分钟,即可求出倩倩写这些字的时间。用练字总个数除以写字时间,即可求出倩倩每分钟写字个数。【详解】810÷45+9=18+9=27(分)810÷27=30(个)答:倩倩每分钟写30个字。 解决本题时灵活运用公式工作总量÷工作效率=工作时间,求出苗苗写字时间,进而求出倩倩写字时间。再根据公式工作总量÷工作时间=工作效率解答。30、78【分析】解答时要根据平均分,先求出5次测试的总成绩,再求出4次测验的总成绩,再相减即可求出至少要得的分数。【详解】70×5-68×4=350-272=78(分)故答案为:78 解答此题运用总成绩 ÷ 总份数=平均分,推倒出总成绩=平均分×总份数即可解答。
相关试卷
这是一份2023届漯河市舞阳县数学四下期末质量检测模拟试题含解析,共7页。试卷主要包含了用心思考,我会选,认真辨析,我会判,仔细观察,我会填,认真细致,我会算,动手操作,我能行,生活问题,我会解等内容,欢迎下载使用。
这是一份2023届河南省漯河市舞阳县四下数学期末联考模拟试题含解析,共6页。试卷主要包含了神奇小帮手,我是小法官,快乐ABC,勤奋的你来算一算,操作题,解决问题等内容,欢迎下载使用。
这是一份2023届河南省漯河市舞阳县数学四下期末考试试题含解析,共6页。试卷主要包含了神奇小帮手,我是小法官,快乐ABC,勤奋的你来算一算,操作题,解决问题等内容,欢迎下载使用。

