2023届河南省洛阳市洛龙区、瀍河区四年级数学第二学期期末考试试题含解析
展开2023届河南省洛阳市洛龙区、瀍河区四年级数学第二学期期末考试试题
一、 填空题。 (20 分)
1.在( )里填上合适的数字。
1059000000=(________)亿≈(________)亿(保留一位小数)
2.在下面的 中填上合适的数。
42×25×4=×(×)
(25.8+8.9)+4.2= + (+ )
3.3.5扩大到原来的_____倍是350,28缩小到原来的是_____.
4.一个长方形的宽是0.5m,如果它的长减少0.5m,那么它就变成一个正方形。原来长方形的周长是(______)m。
5.如下图,把一个等边三角形和一个平行四边形依次拼起找规律。
第十个平行四边形拼出的图形周长是(________)cm。
6.在横线上填上合适的数。
(1)192-75-____=____-(75+25)
(2)268+____+47=268+(53+____)
7.12千米50米=________千米
2元5分=________元
8.04平方分米=________平方米.
8.把45缩小到它的(________)是0.45,把(________)扩大到它的1000倍是1178。
9.39023540>3________023540
10.小张和小李在320米的环形跑道上跑步,他们从同一个地点同时出发,反向而行。小张的速度是3米/秒,小李的速度是5米/秒,经过(________)秒两人相遇。
二、 选择题。 (把正确答案序号填在括号里。 每题 2 分, 共 10 分)
11.把一个小数的小数点先向左移动一位,再向右移动两位,这个小数( )。
A.扩大到原数的10倍 B.缩小到原数的 C.扩大到原数的100倍
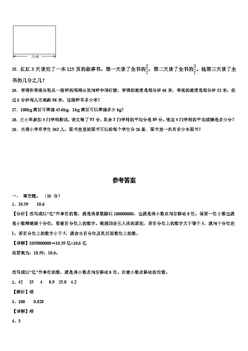
12.三角形任意两边的和( )第三边.
A.大于 B.等于 C.小于 D.不确定
13.长方形的周长是C厘米,长是a厘米,宽是( )厘米。
A.C-2a B.(C-a)÷2
C.C÷2-a D.C÷a
14.33.3里面一共有( )个0.01。
A.3 B.33 C.333 D.3330
15.把50.039的小数点向 移动 位,得到的数是它的100倍。( )
A.左,两 B.右,两 C.右,一 D.左,一
三、 判断题(对的打“√ ” , 错的打“×” 。 每题 2 分, 共 10 分)
16.生活中很多物体都应用了三角形的稳定性。(______)
17.把98765000改写成用“亿”作单位的近似数是10亿. (_______)
18.比较两个数的大小时,首先看最高位上的数.(_________)
19.一个非0自然数的倍数一定比它的因数大。 (____)
20.小钢的身高是1米55厘米,在平均水深1米30厘米的游泳池中,即使他不会游泳,也不会有危险。(________)
四、 计算题。 (28 分)
21.直接写出得数.
479-56-144= 0.045×100= 0.9÷100= 1.9÷100×10=
4.7+3.5-0.7= 2.6+3.04= 10-0.09= 0×36÷6=
22.列竖式计算并验算.
5.32+4.68= 20-10.99= 80.7-52.12=
五、 作图题。 (8 分)
23.在下面方格图上画一个三角形,它既是钝角三角形又是等腰三角形,并画出它的一条高。
六、 解决问题。 (每题 4 分, 共 24 分)
24.文昌小学有一块长方形草坪,长15米。在修建校园时,草坪的长增加了5米,这样草坪的面积就增加了50平方米。现在草坪的面积是多少平方米?(先在图中画出增加的部分,再解答)
25.红红3天读完了一本125页的故事书。第一天读了全书的,第二天读了全书的。她第三天读了全书的几分之几?
26.李明和李亮分别从一座桥的两端出发向桥中间行驶,李明的速度是每分钟48米,李亮的速度是每分钟52米,经过6分钟两人还相距98米,这座桥有多少米?
27.100kg黄豆可榨油45.6kg,1kg黄豆可以榨油多少kg?
28.王小军参加4门学科测试,语文得了93分,其余3门学科的平均分是89分。他这4门学科的平均成绩是多少分?
29.光明小学有学生362人,图书室里的图书可以给每个学生分26册.图书室一共有多少本图书?
参考答案
一、 填空题。 (20 分)
1、10.59 10.6
【分析】改写成以“亿”作单位的数,就是将原数除以100000000,也就是将小数点向左移动8位。保留一位小数也就是小数精确到十分位,要看百分位上的数字。根据四舍五入法的原则,若百分位上的数字大于等于5,就向十分位进1;若百分位上的数字小于5,就舍去百分位及其后面数位上的数。
【详解】1059000000=10.59亿≈10.6亿
故答案为:10.59;10.6。
改写成以“亿”作单位的数,就是将小数点向左移动8位。注意小数点移动的位数。
2、42 25 4 8.9 25.8 4.2
【解析】略
3、100 0.028
【详解】略
4、3
【解析】略
5、52
【分析】平行四边形在中间位置周长为2+2=4cm,拼接在末尾周长是2+2+1=5cm,三角形拼接在开始和末尾周长是1+1=2cm,拼接在中间为1cm。第十个平行四边形时有9个平行四边形和三角形在中间,有1个三角形和平行四边形在开始和末尾,据此算出周长。
【详解】9×(2+2)+2+2+1+9×1+1+1
=9×4+(2+2)+(1+9)+(1+1)
=36+4+10+2
=40+10+2
=52(cm)
故答案为:52
本题考查的是找规律,要看增加一个三角形和增加一个平行四边形周长相应增加多少,注意周长概念的理解。
6、25 192 53 47
【分析】(1)根据减法的性质进行填空即可;
(2)根据加法结合律进行填空即可。
【详解】(1)192-75-25=192-(75+25)
(2)268+53+47=268+(53+47)
熟练掌握运算的定律和简算的方法是解决本题的关键。
7、12.05 2.05 0.1
【分析】把12千米50米化成千米数,用50除以进率1000,然后再加上12;
把2元5分化成元数,用5除以进率100,然后再加上2;
把8.04平方分米化成平方米数,用8.04除以进率100;即可得解.此题考查名数的换算,把高级单位的名数换算成低级单位的名数,就乘单位间的进率,把低级单位的名数换算成高级单位的名数,就除以单位间的进率.
【详解】解:12千米50米=12.05千米
2元5分=2.05元
8.04平方分米=0.1平方米;
故答案为12.05,2.05,0.1.
8、 1.178
【分析】(1)由45到0.45,小数点向左移动了2位,根据小数点位置移动引起数的大小变化规律可知:相当于把45缩小了100倍,即缩小到原数的;
(2)把一个数扩大到它的1000倍后是1178,求原数,只要把1178缩小1000倍即可解答。
【详解】把45缩小到它的是0.45,把1.178扩大到它的1000倍是1178。
故答案为:;1.178
此题主要考查小数点位置移动引起数的大小变化规律:一个数的小数点向右(向左)移动一位、两位、三位…,这个数就比原来扩大(缩小)10倍、100倍、1000倍…,反之也成立。
9、0;1;2;3;4;5;6;7;8
【分析】题意可知,多位数比较大小,从最高位比起,最高位数字相同,横线后面的数字也相同,横线上只要填小于9的数字都可以。
【详解】根据分析小于9的数有: 0;1;2;3;4;5;6;7;8
故答案为:0;1;2;3;4;5;6;7;8
整数比较大小,位数多的数大于位数小的数;如果位数相同,先从最高位比较,最高位大的这个数就大,最高位相同,再比下一位,下一位大的这个数就大,若这一位相同,再比较下一位……。
10、40
【分析】用跑道的全长除以两人的速度和,就是两人相遇需要的时间,据此列式解答。
【详解】320÷(3+5)
=320÷8
=40(秒)
本题考查了路程、速度和时间的关系。
二、 选择题。 (把正确答案序号填在括号里。 每题 2 分, 共 10 分)
11、A
【解析】略
12、A
【详解】略
13、C
【解析】略
14、D
【分析】33.3的计数单位是0.1,则33.3里面有333个0.1。0.1和0.01之间的进率是10,也就是33.3里面有3330个0.01。
【详解】33.3里面共有3330个0.01。
故答案为:D。
小数计数单位即分位上的最小量, 一位小数的计数单位是0.1,两位小数的计数单位是0.01,三位小数的计数单位是0.001 ……
15、B
【分析】50.039扩大到原数的100倍,相当于将小数点向右移动两位,50.039就变成5003.9。
【详解】50.039×100=5003.9;
故答案为:B。
小数点向右移动一位,相当于扩大到原数的10倍,向右移动两位,相当于扩大到原数的100倍,以此类推。向左移动一位,相当于缩小到原数的,向左移动两位,相当于缩小到原数的,以此类推。扩大到原数的10倍乘10,缩小原数的10倍除以10。
三、 判断题(对的打“√ ” , 错的打“×” 。 每题 2 分, 共 10 分)
16、√
【分析】三角形的三边一旦确定,则形状大小完全确定,即三角形具有稳定性。人字架、起重机的底座,输电线路支架等,在日常生活中,很多物体都采用三角形结构,这是利用了三角形的稳定性。
【详解】生活中很多物体都应用了三角形的稳定性;
故答案为:√
此题主要考查了三角形的稳定性,关键是掌握当三角形三边的长度确定后,三角形的形状和大小就能唯一确定下来,故三角形具有稳定性。
17、×
【详解】略
18、×
【分析】根据整数的大小比较的方法:先看位数,数位多的数就大;如果数位相同,从高位比起,相同数位上的数大的那个数就大.
【详解】因为先看数位,如果数位不同,数位多的,这个数也大;如果数位相同,从左边第一位看起,谁大那个数就大.
故答案为错误.
19、×
【解析】略
20、×
【分析】平均数只能反映一组数据的平均水平,并不能反应这组数据的中所有数据的大小,游泳池的平均水深是1米30厘米,则游泳池有的地方的水深可能小于1米30厘米,游泳池有的地方的水深可能等于1米30厘米,游泳池有的地方的水深可能超过1米30厘米,甚至超过1米55厘米。
【详解】根据分析可知,平均水深1米30厘米的游泳池,有的地方的水深可能会超过1米55厘米,则小刚可能会有危险。
故答案为:×。
此题主要考查了平均数含义的应用。解答此题的关键是要明确:平均数只能反映一组数据的平均水平,并不能反映这组数据的中所有数据的大小。
四、 计算题。 (28 分)
21、279;4.5;0.009;0.19;
7.5;5.64;9.91;0
【详解】略
22、10 9.01 28.58
【详解】略
五、 作图题。 (8 分)
23、
【分析】(1)根据等腰三角形和钝角三角形的性质,利用方格图即可画出这个三角形;
(2)一个三角形有三条高,本题任作一条。选最长的边为底,作出最长边上的高即可。先找出和最长边相对的三角形的顶点,使直角三角板的一条直角边与这个三角形的底重合,另一条边正好经过与最长边相对的顶点,沿着这条直角边画线,这条过三角形顶点和底边的线段就是三角形的一条高。
【详解】如下图所示:
此题主要考查等腰三角形和钝角三角形的特点以及如何画指定的三角形及其高。
六、 解决问题。 (每题 4 分, 共 24 分)
24、;200平方米
【分析】如图所示:增加部分是一个长方形,用增加的面积除以增加的长度5米就是原来的宽,从而利用长方形的面积公式即可求解。
【详解】画图如下:
50÷5=10(米)
(15+5)×10
=20×10
=200(平方米)
答:现在草坪的面积是200平方米。
此题主要考查长方形的面积公式的灵活应用。
25、1--=
答:她第三天读了全书的。
【解析】略
26、698米
【解析】(48+52)×6= 600(米)
600+98=698(米)
27、0.456千克
【解析】45.6÷100=0.456(千克) 答:1 千克黄豆可榨油0.456千克。
28、90分
【分析】根据其余3门学科的平均分是89分,可求得其余3门学科的总分为89×3=267分,再根据语文得了93分,进一步求得四科的总分数,进而用总分数除以科数即得平均成绩,列式计算即可。
【详解】(89×3+93)÷4
=360÷4
=90(分)
答:他这4门学科的平均成绩是90分。
此题考查平均数的意义和求解方法:用所有数据相加的和除以数据的个数。
29、9412本
【解析】362×26=9412(本)
2021年河南省洛阳市洛龙区、瀍河区小升初数学试卷: 这是一份2021年河南省洛阳市洛龙区、瀍河区小升初数学试卷,共19页。试卷主要包含了认真思考,准能填好,火眼金睛,准确判断,精挑细选,对号入座,细心认真,准确计算,实践操作,大显身手,走进生活,解决问题等内容,欢迎下载使用。
2023届河南省洛阳市洛龙区、瀍河区五年级数学第二学期期末教学质量检测试题含解析: 这是一份2023届河南省洛阳市洛龙区、瀍河区五年级数学第二学期期末教学质量检测试题含解析,共7页。试卷主要包含了用心思考,我会填,仔细推敲,我会选,火眼金睛,我会判,细心审题,我能算,心灵手巧,我会画,我会解决问题等内容,欢迎下载使用。
河南省洛阳市洛龙区、瀍河区2023届数学四年级第二学期期末复习检测试题含解析: 这是一份河南省洛阳市洛龙区、瀍河区2023届数学四年级第二学期期末复习检测试题含解析,共6页。试卷主要包含了用心思考,认真填写,仔细推敲,认真辨析,反复比较,慎重选择,细心计算,认真检查,操作题,解决问题等内容,欢迎下载使用。

