2023年高考地理一轮复习(新人教版) 第2部分 第4章 课时58 区域发展对交通运输布局的影响
展开
这是一份2023年高考地理一轮复习(新人教版) 第2部分 第4章 课时58 区域发展对交通运输布局的影响,共11页。试卷主要包含了交通运输布局,交通运输需求与交通运输布局,资金与交通运输布局,科林斯运河修建的主要优势是,阅读材料,完成下列问题等内容,欢迎下载使用。
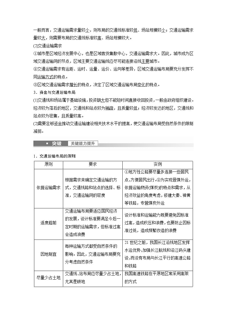
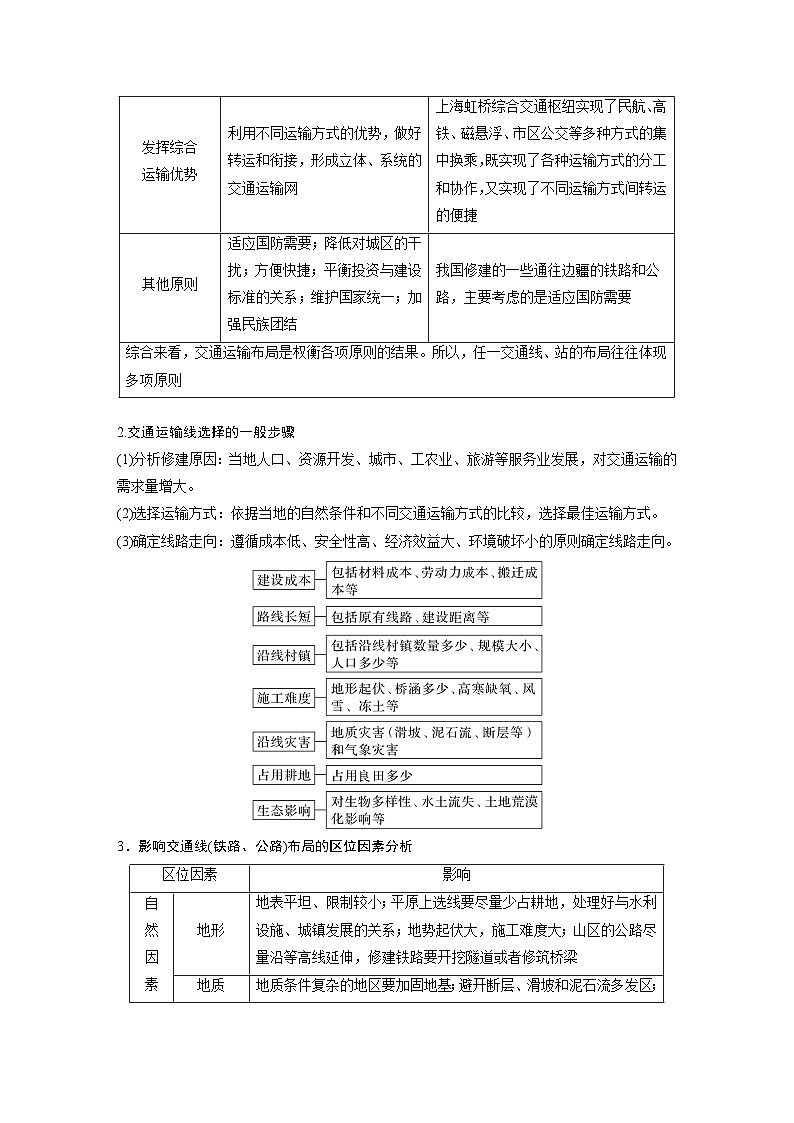
[课程标准] 结合实例,说明运输方式和交通布局与区域发展的关系。[体系架构][素养考查] 1.人地协调观:评价不同区域交通运输布局的合理性。2.综合思维:分析交通运输布局的区位条件;分析交通运输布局对区域经济发展的影响。3.地理实践力:结合实际生活,分析交通运输方式的特点和选择。课时58 区域发展对交通运输布局的影响1.交通运输布局(1)目的:实现区域运输的合理化,以获得最大的经济效益和社会效益。(2)影响因素①自然因素:地质、地貌、气候、水文等自然条件。②人文因素:经济水平、技术、装备等条件及客、货流等因素。(3)一般原则依据运输需求;适度超前;因地制宜;尽量少占土地;发挥综合运输优势;平衡地区发展;适应国防需要等。(4)变化:区域交通运输布局总是处于变化之中,使区域交通运输布局逐渐趋向完善、优化。交通运输布局的变化≠新布局交通线、站布局的变化包括:①新的交通线、站建设;②原有交通线、站的改建、扩建或废弃;③不同运输方式的衔接;④专用线、站等的改善。 2.交通运输需求与交通运输布局(1)交通运输需求对交通运输布局的影响一般而言,交通运输需求量较小,则布局的交通线标准较低、场站规模较小;交通运输需求量较大,则需要布局的交通线标准较高、场站规模较大。(2)交通运输需求①城市是区域经济发展中心,也是区域客货集散中心,交通运输需求大。因此,城市成为区域交通运输网的节点,区域主要交通运输线应尽可能连接沿线主要城市。②交通运输需求有运距、运时、运量、运价、运向等差异,区域交通运输布局要充分发挥不同运输方式的特点。③区域交通运输需求增长的特点,决定了区域交通运输布局变化的特点。3.资金与交通运输布局(1)交通线和场站属于基础设施,投资额大但不能短时间直接收回投资,一般由政府组织建设。经济较为落后的地区,交通线和站点较为稀疏,且质量较低;经济较发达的地区,交通线和站点较为密集,且质量较高。(2)需要足够资金推动交通运输建设相关技术水平的提高,使交通运输布局受自然条件的限制减弱。1.交通运输布局的原则原则要求实例依据运输需求根据需求来确定交通运输的方式,交通线路和站点的选择、标准,交通运输网的密度①地方性公路要尽量多连接一些居民点,方便居民出行。②为实现晋煤外运,依据运输物资(煤炭)的特点和需求,从经济效益的角度考虑,修建大秦、神黄等铁路,专营煤炭外运适度超前交通运输布局要适应国民经济的发展,设计标准要满足今后一定时期的运输需求,但标准过高会造成浪费设计标准和运输能力既要避免因标准过高,造成积压和浪费,也要防止因标准过低,造成频繁改造的浪费因地制宜每种运输方式都受自然条件的影响。因此,交通运输布局要充分考虑自然条件21世纪之前,我国长江沿线地区发挥水运优势,加强长江航线和沿江码头建设,而没有布局与长江平行的高速公路和铁路尽量少占土地交通线、站布局应尽量少占土地,尤其是耕地我国高速铁路在平原地区常采用高架的方式发挥综合运输优势利用不同运输方式的优势,做好转运和衔接,形成立体、系统的交通运输网上海虹桥综合交通枢纽实现了民航、高铁、磁悬浮、市区公交等多种方式的集中换乘,既实现了各种运输方式的分工和协作,又实现了不同运输方式间转运的便捷其他原则适应国防需要;降低对城区的干扰;方便快捷;平衡投资与建设标准的关系;维护国家统一;加强民族团结我国修建的一些通往边疆的铁路和公路,主要考虑的是适应国防需要综合来看,交通运输布局是权衡各项原则的结果。所以,任一交通线、站的布局往往体现多项原则 2.交通运输线选择的一般步骤(1)分析修建原因:当地人口、资源开发、城市、工农业、旅游等服务业发展,对交通运输的需求量增大。(2)选择运输方式:依据当地的自然条件和不同交通运输方式的比较,选择最佳运输方式。(3)确定线路走向:遵循成本低、安全性高、经济效益大、环境破坏小的原则确定线路走向。3.影响交通线(铁路、公路)布局的区位因素分析区位因素影响自然因素地形地表平坦、限制较小;平原上选线要尽量少占耕地,处理好与水利设施、城镇发展的关系;地势起伏大,施工难度大;山区的公路尽量沿等高线延伸,修建铁路要开挖隧道或者修筑桥梁地质地质条件复杂的地区要加固地基;避开断层、滑坡和泥石流多发区;开挖隧道要避开断层和向斜,选择背斜中部水文和水系铁路和公路要避开沼泽地,尽量避免跨越河流;水流湍急,不利于水运;河流的深度和宽度、海水深度、海水运动、海底地形等影响桥梁和水下隧道的施工气候暴雨、洪水、大风、冻土等对公路和铁路影响较大;选线要注意沿线气象灾害的频率和强度、冻土和积雪的厚度;大风、浓雾等对水运和航空的影响较大土地尽量少占耕地,尤其是良田经济因素交通网合理分配交通线上的客、货运量,以获得最大经济效益经济发展提供运输需求和资金支持。经济发达,资金充足,客货运量大,促进交通建设;反之,制约交通建设工程投资尽量减少修筑桥梁、隧道,缩短里程,节省投资人口和聚落铁路和国道以直达为主,联系重要城镇和人口稠密区;过境干道要从城镇边缘通过,远离重要文物古迹,减少干扰和污染;地方性公路要尽可能联系当地的聚落、车站、码头资源开发促进资源开发和经济发展人文因素社会因素维持区域社会稳定和繁荣,巩固国防,加强民族团结,促进区域协调发展,带动“老少边穷”地区经济社会发展技术因素克服自然障碍,如冻土区修建铁路的技术、桥梁架设和隧道开挖技术等 4.交通运输点的区位选择(1)港口区位选择答题模板分析角度答题模板陆域条件地形地质稳定、地势平坦、坡度适当,有利于安排建筑用地、港口设备;基岩海岸筑港难度大,但建成后不易淤积;淤泥质海岸筑港难度小,但建成后容易淤积经济腹地以城市为依托,有铁路(高速公路、河流等)与其他地区相联系,经济腹地广,货运量大水域条件航道港阔水深,便于船只的航行和停泊避风位于峡湾,背风、避浪结冰期 无结冰期,利于全年通航;有结冰期,不利于通航 (2)航空港①地形开阔、平坦;地势较高;坡度适当、排水通畅;地基稳定。②气候少云雾、少暴雨、风速小、能见度高;跑道沿盛行风方向修建。③距城市距离较远(地价、烟雾、干扰);有快速干道与之相连。(3)汽车站汽车站区位选择的总原则是能够最大限度地方便旅客出行,一般建在与市内干道系统和其他对外交通有直接联系的地点。具体地说,要考虑以下几个要素:路宽、与市内交通联系、与市外交通联系、工程量。(2021·广东地理)随着我国高铁与民航快速发展,两城市互通高铁直达列车和航空航班的现象越来越普遍,形成日趋复杂的高铁—民航竞争网络。下图示意我国高铁—民航竞争网络空间拓展模式。据此完成1~2题。1.我国高铁—民航竞争网络空间演变特征为( )A.空间竞争由分散到集中 B.空间竞争范围由小变大 C.空间网络趋向于双极化D.边缘城市参与机会渐少 2.该拓展模式主要体现了地理事物空间扩张的( )A.均衡性 B.集中性 C.临近性 D.等级性答案 1.B 2.D解析 第1题,早期竞争表现在北京、上海两个全国中心城市对各省会、经济发达城市、旅游城市之间的客源市场竞争,两种运输方式优先争夺经济发达、人口稠密地区的客源市场。中期延伸到省会城市、经济发达城市、旅游城市之间的竞争,培育出了区域尺度的次级竞争中心,并进一步覆盖经济相对发达的区域副中心及旅游职能突出的城市。随着全国中心城市与区域次级中心城市之间的竞争通道逐渐构筑完成,后期竞争的范围扩大到边缘城市,选B。空间竞争由全国性中心城市梯度下移到区域中心省会城市、边缘城市,是由集中向分散的,A错;已经形成的空间网络既有北京、上海为全国性中心的网络,也有以省会城市为区域中心的 “多中心”的竞争模式,呈现出等级性的竞争网络格局,而不是“双极化”,C错;随着核心城市、区域中心城市等客源市场的固化,边缘城市后期陆续成为高铁与民航的竞争对象,边缘城市参与的机会在增加,D错。第2题,该模式的发展经历了三个阶段,早期只有北京和上海两个全国性中心城市对全国各省会等高等级的城市进行市场的争夺;中期则体现在以省会城市为中心的市场竞争;后期竞争的范围扩展到地市级以下的边缘城市,说明竞争网络扩张存在着等级性,选D。 迪拜处于大沙漠中,是全球最奢华和现代化的黄金之都。迪拜机场是世界最繁忙的航空港之一,下图为“迪拜位置示意图”。读图完成第1题。1.迪拜机场成为世界最繁忙的航空港之一的主要因素是( )A.气候 B.资源 C.位置 D.地形答案 C解析 读图分析可知,迪拜位于波斯湾沿岸,地理位置优越,是中东地区重要的航空中转站之一,许多来往于亚洲、欧洲及非洲间的飞机经停于此,C正确。2.在我国进入“高铁时代”的大背景下,各城市的高铁站建设也方兴未艾。天津南站远离中心城区,布局在城市核心区的边缘(西青区张家窝镇),其主要原因是( )A.高铁站用地面积广,郊区地价较低,可节约用地B.促进高铁站所在郊区的城镇化C.远离主城区,便于旅客集散D.位于城乡接合部,方便居民出行答案 B解析 郊区地价低,高铁站建在郊区可降低土地成本,但不会节约用地;交通可带动区域经济发展,促进高铁站所在郊区的城镇化进程,B正确;远离主城区,可减少对市内交通的干扰,不是为了便于旅客集散;高铁主要是远距离运输,对城乡接合部的居民出行影响不大。为了加强区际联系,广东省拟与周边省级行政区域合作修建贵广、南广和西部沿海铁路。下图为“三条铁路线路示意图”。据此完成3~4题。3.决定图示地区投资修建铁路的因素和最大限制性因素分别是( )A.国防需要、降水多 B.民族团结、地形崎岖C.经济发展、地势起伏 D.能源运输、地震多发4.下列关于图示三条铁路修建的意义的叙述,正确的是( )①加强沿海与内陆的联系,带动内陆经济发展 ②完善我国铁路网格局,提高交通运输效率 ③缓解东西向和南北向原有铁路的运输压力 ④促进西部大开发战略的实施A.①②③ B.①③④ C.②③④ D.①②④答案 3.C 4.D解析 第3题,由图可知,图示三条铁路连通西南地区和东南沿海地区,加强了内陆与沿海的联系,是经济发展的需要,但西南地区地势起伏较大,是铁路建设的最大限制性因素。第4题,由图可知,图示三条铁路主要联系东西方向,并不能缓解南北向铁路的运输压力。课时精练班夫国家公园位于落基山脉北段,是加拿大最早、最大的国家公园,其设立于1885年,占地面积6 641 km2,有50多种野生哺乳动物和280种鸟类。随着加拿大横贯公路于1962年建成通车,平均每天约有14 000辆机动车从班夫国家公园穿过,给这里的野生动物带来巨大威胁。下图为“加拿大横贯公路示意图”。据此完成1~2题。1.影响加拿大横贯公路选线的主导因素是( )A.地形 B.矿产类型C.河流 D.城市分布2.下列关于减轻加拿大横贯公路对班夫国家公园的影响最合理的措施是( )A.重新规划线路 B.建设天桥式通道C.建设下沉式隧道 D.沿途设立交通岗答案 1.D 2.B解析 第1题,结合图示可知,加拿大横贯公路横亘东西,穿越各种地形,地形对其选线布局影响较小,A错误;加拿大横贯公路位于加拿大南部人口、城市集中地区,而没有主要分布在矿产产地附近,B错误,D正确;该公路也没有沿河分布,C错误。第2题,建设天桥式通道能够减轻加拿大横贯公路对班夫国家公园的影响,B正确。“无水港”是指在内陆地区建立的具有港口服务功能的物流中心,内陆的进、出口商品可以在当地完成订舱、报关、报检等手续,将货物交给货代或船运公司。西安国际港务区号称“中国第一无水港”。它以西安现有立体交通为依托,以与沿海国际港口合作为基础,在内陆形成海陆联运的聚集地和结合点,成为国际物流与国内物流的结合部并形成物流产业集群区。据此完成3~4题。3.“无水港”业务的快速发展,主要得益于( )A.高铁运输快速发展B.集装箱运输迅速发展C.河海联运逐步实现D.海运速度不断加快4.西安积极建设“无水港”,其目的是( )①加快发展进、出口贸易,提升外向型经济水平 ②拓展城区发展空间,完善城市功能 ③提高综合服务水平,增强辐射带动能力 ④降低运输成本,节约运输时间A.①②③ B.②③④C.①②④ D.①③④答案 3.B 4.A解析 第3题,“无水港”业务是将货物运送到沿海港口,直接装船出海,高铁运输对其影响不大,A错误;读题可知,“无水港”是指在内陆地区建立的具有港口服务功能的物流中心,在内陆完成各种手续后,将货物运送到沿海港口,直接装船出海。当前的货物运输主要是标准化的集装箱运输,使得货物运输效率大为提高,故“无水港”业务获得快速发展,B正确;根据材料可知,“无水港”不临江河、没有船舶,无法实现河海联运,C错误;根据材料可知,海运速度加快对其影响不大,D错误。第4题,“无水港”是指在内陆地区建立的具有港口服务功能的物流中心,内陆的进、出口商品可以在当地完成订舱、报关、报检等手续,将货物交给货代或船运公司。因此,西安积极建设“无水港”,其目的是加快发展进、出口贸易,提升外向型经济水平,拓展城区发展空间,完善城市功能,提高综合服务水平,增强辐射带动能力,①②③正确,选A。位于希腊南部的科林斯运河(如下图),全长6.3千米,水面宽25米,开挖深度达到70余米,是世界上极少数在坚硬岩石区开凿出来的运河之一。该运河开凿始于公元67年,于1893年正式建成。运河建成后从科林斯湾到萨罗尼克湾间航程缩短约320千米,但近年来其航运价值逐渐丧失,仅能通过摆渡船和游船。据此完成5~6题。5.科林斯运河修建的主要优势是( )A.建设成本低 B.开凿距离短C.开挖难度小 D.地质较稳定6.近年来该运河航运价值逐渐丧失的主要原因是( )A.航道淤塞严重 B.环岛铁路的建设C.运河水位降低 D.运输船舶大型化答案 5.B 6.D解析 第5题,科林斯运河开凿在科林斯地峡的一小段陆地,开凿距离短是其主要优势;是在坚硬岩石区开凿出来的运河,建设成本高,开挖难度大,且地质不稳定,选B。第6题,近年来随着经济发展,运输船舶大型化,该运河已满足不了运输的需求,D正确。7.阅读材料,完成下列问题。(18分)材料一 天津港经历了漫长的演变过程,港区位置从三会海口(军粮城)的运河阶段到直沽的漕运枢纽,1860年后港区中心移至紫竹林一带,后被塘沽取代,20世纪80年代以来,天津港开始港区建设性开挖,通过吹沙填海造陆方式(用挖泥船的泵,通过管线把圈外海底的泥水混合物,一起吹进目标圈内,海水外流出圈,沙留圈内,渐渐地圈内的海面就被不断吹进的沙填成了陆地)向深水区发展,21世纪填海造陆规模进一步扩大,大规模扩建塘沽新港,发展滨海新区。材料二 图1是天津及渤海湾区域简图,图2是天津港区位置变化示意图,图3是天津港填海造陆位置简图。(1)简析天津港可吹沙填海造陆方式扩建的优势条件。(6分)(2)描述港口位置的变化特征,并从社会经济角度分析其原因。(8分)(3)从海洋生态环境保护的角度,阐述渤海湾地区不适宜过度填海造陆的原因。(4分)答案 (1)海水浅,海底泥沙容易利用;海域风浪小,适合工程展开;沙质海岸,泥沙丰富。(2)总体向东南方向推进。原因:增加建设用地,提升城市的发展潜力;吸引外来投资,带动当地经济的发展;成为国际合作的窗口。(3)近岸局部海域污染严重,海洋生态系统功能退化;海洋生态灾害频发。
相关试卷
这是一份备考2024届高考地理一轮复习强化训练第二部分人文地理第四章交通运输布局与区域发展第2讲交通运输布局对区域发展的影响,共3页。
这是一份备考2024届高考地理一轮复习强化训练第二部分人文地理第四章交通运输布局与区域发展第1讲区域发展对交通运输布局的影响,共3页。
这是一份2023年高考地理一轮复习(新人教版) 第2部分 第4章 课时58 区域发展对交通运输布局的影响 (含详解),共10页。试卷主要包含了交通运输布局,交通运输需求与交通运输布局,资金与交通运输布局,科林斯运河修建的主要优势是,阅读材料,完成下列问题等内容,欢迎下载使用。

