福建省宁德第一中学2021-2022学年高一下学期期中考试化学试卷
展开2021-2022学年宁德一中第二学期期中考试
高一化学试题
(考试时间:75分钟 满分:100分)
注意事项:1.答卷前,考生务必将班级、姓名、座号填写清楚;
2.每小题选出答案后,填入答案卷中;
3.考试结束,考生只将答案卷交回,试卷自己保留。
本卷可能用到的相对原子质量: H-1 N-14 O-16 Zn-65 Cl-35.5 C-12
第I卷 (选择题,共40分)
本卷共10小题,每小题4分,共40分,每小题只有一个选项符合题意。
1.科技改变生活,下列说法错误的是( )
A.北京冬奥会火炬使用清洁的氢能作为火炬燃料,其燃烧为放热反应
B.“嫦娥五号”运载火灾用液氧液氢推进剂,产物对环境无污染
C.“雷霆之星”速滑服采用银离子抗菌技术,可有效防护细菌侵入
D.“天机芯”是全球首款异构融合类脑计算芯片,其主要成分和光导纤维相同
2.核内中子数为N的R2+,其质量数为A,则该离子的核外电子数为( )
A.N-2 B.N+2 C.A-N-2 D.A-N+2
3.下列说法正确的是( )
A. 和 互为同分异构体 B.H2和H2互为同位素
C.SO2和SO3互为同素异形体 D.CH4和C2H6互为同系物
4.下列反应中,既属于氧化还反应又属于吸热反应的是( )
A.柠檬酸与小苏打反应 B.灼热的炭与反应
C.铝与稀盐酸 D.甲烷与的燃烧反应
5.已知是具有相同电子层结构的短周期元素形成的简单离子。下列叙述正确的是( )
A.原子半径: C>D>A>B B.原子序数: b>a>d>c
C.离子半径: D>C>A>B D.单质还原性: A>B>C>D
6. 下列烷烃的一氯代烃种类最多的是 ( )
A. CH3CH3 B. CH3CH2CH3 C. D. CH3CH2 CH2CH2CH3
7.已知反应 2A(g)+B(g)=3C(g)+4D(g),在不同条件下的反应速率如下,其中表示的反应速率最快的是( )
A.v(A) = 0.5mol/(L·min) C.v(C) = 0.9mol/(L·min) | B.v(B) = 15mol/(L·h) D.v(D) = 1.0mol/(L·min) |
8.有a、b、c、d四个金属电极,有关的反应装置及部分反应现象如下,由此可判断这四种金属的活动性顺序是( )
实验 装置 | ||||
部分实验现象 | a极质量小, b极质量增加 | b极有气体生, c极无变化 | d极溶解, c极有气体产生 | 电流计指示,导线中电流从a极流向d极 |
A.a>b>c>d B. d>a>b>c C.b>c>d>a D.a>b>d>c
9.利用下列实验装置能完成相应实验的是( )
A.熔化NaOH B.验证非金属性强弱:
C.测量生成氧气的速率 D.催化剂对反应速率的影响
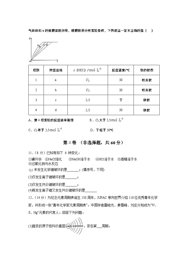
10.等质量的铁与过量的盐酸在不同的实验条件下进行反应,测得在不同时间(t)内产生气体体积v的数据如图所示,根据图示分析实验条件,下列说法一定不正确的是( )
组别 | 对应曲线 | c(HCl)/ | 反应温度/℃ | 铁的状态 |
1 | a | C1 | 30 | 粉末状 |
2 | b | C2 | 30 | 粉末状 |
3 | c | 2.5 | T | 块状 |
4 | d | 2.5 | 30 | 块状 |
A.第4组实验的反应速率最慢 B.C1大于2.5
C.C2等于2.5 D.T低于30℃
第II卷 (非选择题,共60分)
11.(8 分)已知有如下 6 种变化:
①碘升华 ②NaCl熔化 ③NaOH溶于水 ④HCl溶于水 ⑤酒精溶于水 ⑥过氧化钠与水反应
(1) 未发生化学键破坏的是_______;(填序号,下同)
(2)仅发生离子键破坏的是_______;
(3)仅发生共价键破坏的是_______;
(4)既发生离子键又发生共价键破坏的是_______
12.(14分)为纪念元素周期表诞生150周年,IUPAC等向世界介绍118位优秀青年化学家,并形成一张“青年化学家元素周期表”。中国学者雷晓光、姜雪峰、刘庄分别成为“N、S、Hg”元素的代言人。回答下列问题:
(1)据汞的原子结构示意图,汞在第___周期。
(2)NH3、H2O、H2S分别为氮、氧、硫3种元素对应的氢化物,其中沸点最高的是____。
(3)下列有关性质的比较能用元素周期律解释的是__(填字母,下同)。
a.酸性:HCl>H2SO3
b.非金属性:O>S
c.碱性:NaOH>Mg(OH)2
d.热稳定性:Na2CO3>NaHCO3
(4)硒(Se)与硫位于同一主族,均是生命必需元素。下列推断正确的是___。
a.硒元素的最低负化合价为-2
b.二氧化硒(SeO2)具有还原性
c.硒的氧化物对应的水化物属于强酸
(5)科学家合成了一种新化合物(如图所示),其中R、X、Y、Z为同一短周期元素,Z核外最外层电子数是Y核外电子数的一半。
①R的元素符号为___。
②X的氢化物的电子式:___。
③写出Y的最高价氧化物的一种用途__。
13.(14分)
锌锰废电池中的碳包含碳粉、Fe,Cu、Ag和等物质,从中回收的工艺流程如下。
(1)“酸溶”过程中,Cu与稀硝酸反应生成NO的化学方程式为为 。
(2)“灼烧”的目的是为了除去 。
(3)的电子式为 。
(4)已知滤渣X主要成分为 则“还原”过程中,溶解的离子方程式为 ;溶解一定量的,的实际消耗量比理论值高的原因 。
(5)普通锌锰干电池的构造如图所示,其电池反应的方程式为:。电池工作时:
①电池工作时,向 方向移动(填“石墨棒”或“锌筒”)。
②电池内每消耗13g锌,则外电路通过的电子数为 。
14.(12分)
化学在生产生活中无处不在。
(1) 某汽车安全气囊的气体发生剂主要含有叠氮化钠、等物质。
①汽车受到猛烈碰撞时,点火器点火引发迅速分解,产生大量气体使气囊迅速膨胀,同时释放大量的热,下列关于该反应过程中的能量变化示意图正确的是__ _(填字母)。
A. B. C.
②已知,推测安全气囊中的作用有 。
(2)以为催化剂的光热化学循环分解反应为温室气体减排提供了一个新途径,该反应的机理及各分子化学键完全断裂时的能量变化如图所示。
根据数据计算,分解1mol 吸收 kJ的能量。
(3)一定条件下,在2L密闭容器内,反应,时间变化如下表:
时间/s | 0 | 1 | 2 | 3 | 4 | 5 |
/mol | 0.040 | 0.020 | 0.010 | 0.005 | 0.005 | 0.005 |
计算0~2s内用表示的该反应的平均速率为 。
(4)氮气可作为脱硝剂,在恒温恒容密闭容器中充入一定量的NO和,在一定条件下发生反应:。
①能说明该反应已达到平衡状态的标志是 (填标号)
A.反应速率
B.容器内压强不再随时间而发生变化
C.容器内的物质的量分数不再随时间而发生变化
D.容器内
②某次实验中测得容器内NO及的物质的量随时间变化如图。
图中d点对应的速率关系是 (填>“<”或“=”)
15.(12分)2019年1月7日,华为宣布推出“鲲鹏920”芯片,组成芯片的核心物质是高纯度硅。工业上,常用焦炭在电炉中还原SiO2得到含有少量杂质的粗硅,粗硅与干燥的HCl气体反应制得SiHCl3,经过纯化的SiHCl3与过量H2在1 000~1 100 ℃下反应制得纯硅。
Ⅰ:某实验小组设计了如图装置对焦炭还原二氧化硅的气体产物的成分进行探究,尾气处理装置省略。
已知:PdCl2溶液可用于检验CO,反应的化学方程式为CO+PdCl2+H2O===CO2+2HCl+Pd↓(产生黑色金属钯粉末,使溶液变浑浊)。
(1)实验前需通入足够长时间的N2,其原因是 ;
(2)该实验小组预测该反应的气体产物为CO2和CO的混合气体,为此设置装置C盛放试剂__________,当观察到_______________(填实验现象),则可证明该预测正确;
Ⅱ:用SiHCl3与过量H2在1000℃~1100℃反应制得纯硅,已知SiHCl3能与水强烈反应,在空气中易自燃。反应制备纯硅的装置如图所示(热源及夹持装置已略去):
(3)按图示组装好仪器后,下列实验步骤的正确顺序为____ (填字母)
A.打开甲装置分液漏斗旋塞滴加稀硫酸,则生成H2;
B.向装置中添加药品;
C.停止通H2;
D.检查装置气密性;
E.停止向丙装置滴加SiHCl3,并停止加热相应装置;
F.打开丙装置分液漏斗旋塞滴加SiHCl3,并加热相应装置;
(4)装置B中的试剂是____。
(5)反应一段时间后,装置D中可观察到有晶体硅生成, 同时生成另一种物质,写出D中发生的反应的化学方程式是___。
福建省宁德市2023-2024学年高一上学期11月期中考试化学试卷(含解析): 这是一份福建省宁德市2023-2024学年高一上学期11月期中考试化学试卷(含解析),共16页。试卷主要包含了单选题,填空题,实验题等内容,欢迎下载使用。
2021-2022学年福建省宁德市寿宁一中高一(下)第一次段考化学试卷(含答案解析): 这是一份2021-2022学年福建省宁德市寿宁一中高一(下)第一次段考化学试卷(含答案解析),共16页。试卷主要包含了 下列说法正确的是等内容,欢迎下载使用。
2021-2022学年福建省宁德第一中学高一上学期12月月考化学试题含解析: 这是一份2021-2022学年福建省宁德第一中学高一上学期12月月考化学试题含解析,共16页。试卷主要包含了单选题,填空题,工业流程题,实验题等内容,欢迎下载使用。

