- 新教材适用2023年高中化学第7章有机化合物第4节基本营养物质第1课时糖类课后习题新人教版必修第二册 试卷 0 次下载
- 新教材适用高中化学第7章有机化合物第4节基本营养物质第2课时蛋白质油脂课后习题新人教版必修第二册 试卷 0 次下载
- 新教材适用高中化学第8章化学与可持续发展第1节自然资源的开发利用第1课时金属矿物的开发利用海水资源的开发利用课后习题新人教版必修第二册 试卷 0 次下载
- 新教材适用高中化学第8章化学与可持续发展第2节化学品的合理使用课后习题新人教版必修第二册 试卷 0 次下载
- 新教材适用高中化学第8章化学与可持续发展第3节环境保护与绿色化学课后习题新人教版必修第二册 试卷 0 次下载
高中化学人教版 (2019)必修 第二册第一节 自然资源的开发利用第2课时课后作业题
展开第一节 自然资源的开发利用
第2课时 煤、石油和天然气的综合利用
课后训练巩固提升
基础巩固
1.下列有关煤、石油、天然气等资源的说法正确的是( )。
A.石油裂解得到的汽油是纯净物
B.石油产品都可发生加成反应
C.天然气是一种清洁的化石燃料
D.煤就是碳,属于单质
答案C
解析石油裂解得到多种烃的混合物,石油产品中的烷烃不能发生加成反应;天然气是一种清洁的化石燃料;煤是由有机物和少量无机物组成的复杂混合物,主要组成元素是碳。
2.为了减少大气污染,许多城市推广汽车使用清洁燃料。目前使用的清洁燃料主要有两类:一类是压缩天然气,一类是液化石油气。这类燃料的主要成分都是( )。
A.碳水化合物 B.碳氢化合物
C.氢气 D.醇类
答案B
解析天然气的主要成分是甲烷,而液化石油气的主要成分是C2~C4的烷烃和烯烃,压缩天然气和液化石油气的主要成分都是碳氢化合物。
3.下列关于石油的说法不正确的是( )。
A.石油裂解是目前生产乙烯的主要方法
B.石油主要含有碳、氢两种元素
C.石油的裂化是化学变化
D.石油分馏的各馏分均是纯净物
答案D
解析石油的裂化是将碳链较长的烃断裂成碳链较短的烃,石油的裂化是化学变化;石油分馏是依据石油中各组分沸点的不同进行分离,得到的各馏分是处于某一温度范围内的混合物,D项错误。
4.下列不属于煤的综合利用的是( )。
A.将煤干馏制得煤焦油和焦炭
B.在一定条件下将煤与氢气作用转化为液体燃料
C.将煤制成煤饼作燃料
D.将煤干馏获得甲苯和乙烯
答案C
解析煤的综合利用包括煤的干馏、煤的气化和煤的液化。煤制成煤饼作燃料不属于煤的综合利用。
5.城市居民用的石油气主要成分是丙烷、丁烷等,在使用过程中,常有一些液态杂质沉积于钢瓶中,这种杂质可能是 ( )。
A.丙烷和丁烷
B.乙烷和丙烷
C.乙烷和戊烷
D.戊烷和己烷
答案D
解析常温下,分子中含碳原子数不大于4的烃以气体形式存在,故液态杂质分子中的碳原子数必大于4,D项符合。
6.下列关于煤的干馏的叙述,正确的是( )。
A.煤在空气中加强热而分解的过程叫做煤的干馏
B.煤干馏只能得到冶金用的优质焦炭
C.煤的干馏和石油的分馏的本质差别为干馏是化学变化而分馏是物理变化
D.工业上芳香烃原料可由煤干馏得到,芳香烃存在于干馏所得的焦炉气中
答案C
解析干馏要在隔绝空气的条件下进行;煤干馏的产物主要是焦炭,同时得到出炉煤气、煤焦油等物质;煤的干馏是化学变化,分馏仅仅是利用石油中各成分的沸点不同而分离混合物中的各成分,是物理变化;芳香烃主要存在于煤焦油中。
7.下列对乙烯和聚乙烯的描述,不正确的是( )。
A.乙烯是纯净物,常温下为气态,聚乙烯为固态,是混合物
B.乙烯性质比聚乙烯活泼
C.取等质量的乙烯和聚乙烯完全燃烧后,生成的CO2和H2O的质量分别相等
D.取等物质的量的乙烯和聚乙烯完全燃烧后,生成的CO2和H2O的物质的量分别相等
答案D
解析乙烯聚合成聚乙烯时分子中的碳碳双键被破坏,性质变得稳定,相对分子质量变大,所以从气态变为固态。有机高分子都是混合物。乙烯和聚乙烯的碳、氢元素的质量分数分别相等,但相对分子质量不相等,所以两者等质量燃烧时生成CO2、H2O的质量分别相等,等物质的量燃烧时生成CO2、H2O的物质的量不相等。
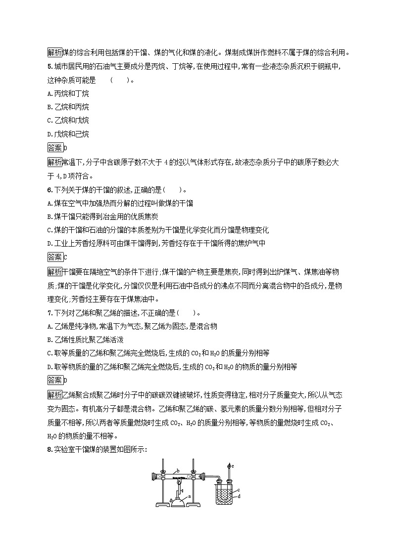
8.实验室干馏煤的装置如图所示:
(1)写出图中仪器的名称:b ,c 。
(2)仪器d的作用是 ,c中的液体中无机物里溶有 ,可用 检验出来;可以通过 的方法使煤焦油中的重要成分分离出来。
(3)e处点燃的气体主要成分有 ,火焰的颜色是 。
(4)反应结束后b中的固体是 。
答案(1)硬质玻璃管 U形管
(2)盛装冷水对蒸气进行冷却 氨 酚酞溶液 分馏
(3)H2、CH4、CH2CH2、CO 淡蓝色
(4)焦炭
解析根据煤干馏的主要产品,b中得到的应是焦炭,c中得到的应是粗氨水和煤焦油,e处放出的应是焦炉气。其中粗氨水中溶有氨,呈碱性,可用酚酞溶液检验;煤焦油主要是苯、甲苯、二甲苯的混合物,应用分馏的方法分离;焦炉气的主要成分有CH4、CO、H2、CH2CH2,燃烧时火焰呈淡蓝色。
9.目前生产聚氯乙烯的方法是先将乙烯与氯气和氧气在一定条件下反应生成氯乙烯和水,再进一步合成聚氯乙烯。
(1)请写出上述两个过程的化学方程式: ,
。
(2)聚氯乙烯是一种可燃物,发生火灾时聚氯乙烯燃烧产生有害气体,其主要成分可能是 ;在火灾现场为了防止气体中毒,应采取的防护措施是 。
(3)请分析说明聚氯乙烯 (填“能”或“不能”)用作包装袋包裹热的食品,原因是 。
答案(1)4CH2CH2+2Cl2+O2
4CH2CHCl+2H2O
nCH2CHCl
(2)Cl2、HCl 用浸过碱性溶液的毛巾等捂住口鼻
(3)不能 聚氯乙烯中含有氯元素,受热易产生对人体有毒害的物质,不能用作包装袋包裹热的食品
解析(1)由元素守恒可知,乙烯、Cl2、O2发生反应生成氯乙烯的同时必然生成水。氯乙烯发生加聚反应即得到聚氯乙烯。(2)因聚氯乙烯燃烧时,除生成H2O、CO2、CO外,还可能生成Cl2或HCl,而Cl2或HCl均能与碱性溶液反应,因此可用碱性溶液吸收有害气体。(3)因聚氯乙烯含有氯元素,受热易产生对人体有毒害的物质,故不能用作包装袋包裹热的食品。
能力提升
1.分子中含有4个碳原子的烷烃,裂解后可生成的烯烃最多有( )。
A.2种 B.3种
C.4种 D.5种
答案A
解析烷烃裂解生成相对分子质量更小的烷烃和烯烃,分子中含有4个碳原子的烷烃,裂解方式有两种:一种是生成乙烷和乙烯,一种是生成甲烷和丙烯。
2.工业上合成氨的原料之一为氢气,其来源之一是利用石油气的有关成分如丙烷(C3H8)制取。以下途径,假设反应都能进行,从经济效益考虑最合理的是( )。
A.C3H83C+4H2
B.C3H8C3H6+H2
C.C3H8+6H2O3CO2+10H2
D.2H2O2H2↑+O2↑
答案C
解析C3H8+6H2O3CO2+10H2这一反应最合理,不仅产生的H2量多,而且耗能少。
3.(双选)如图是对煤进行干馏的装置示意图(加热及夹持装置已省略)。下列叙述错误的是( )。
A.图示实验中发生了化学变化
B.液体X的pH<7,Y是一种黑色黏稠状液体
C.气体Z易燃,可还原CuO,也可使溴水褪色
D.试管A中最后剩下的固体与金刚石互为同分异构体
答案BD
解析煤的干馏是将煤隔绝空气加强热使之分解的过程,该过程是化学变化;煤的干馏产物有粗氨水,使液体X的pH>7;同时干馏还生成了煤焦油,是难溶于水的黏稠液体;干馏的气体产物中的H2、CO具有还原性,可以还原CuO,气体产物中的C2H4可使溴水褪色。试管A中最后剩余焦炭,焦炭是含有极少量矿物质的碳,焦炭与金刚石不互为同分异构体。
4.下面是几个工厂利用废气、废渣(液)联合生产化肥硫酸铵的工艺流程图。
请回答下列问题:
(1)工艺操作①②分别为 、 。
(2)工业合成氨的化学方程式为 。
(3)写出生成“产品”的离子方程式: 。
(4)在实验室中检验合成氨厂排出的废气中是否含有氨的方法是 。
(5)“副产品”的化学式为 。该联合生产工艺中可以循环使用的物质是 。
答案(1)将空气液化后蒸馏分离出氧气,获得氮气 过滤
(2)N2+3H22NH3
(3)CaSO4+CO2+2NH3+H2OCaCO3↓+2N+S
(4)用湿润的红色石蕊试纸放在导气管口,若试纸变蓝,则证明有NH3
(5)CaO CO2
解析(1)合成氨的原料之一氮气来源于空气,分离方法是将空气液化后蒸馏分离出氧气,获得氮气。(2)工业合成氨的条件是高温、高压和催化剂。(3)“产品”是硫酸铵,反应物是硫酸钙悬浊液、二氧化碳、氨等,产物除产品硫酸铵外,还有碳酸钙沉淀。(4)氨溶于水显碱性,实验室中可以用湿润的红色石蕊试纸检验,或利用氨与氯化氢化合为氯化铵的反应进行检验等。(5)分析框图中各物质的关系可知“副产品”为CaO,能够循环使用的物质是CO2。
5.如何从石油中获得更多的轻质燃油一直是化学家探索的课题,将石油分馏得到的重油进行裂化可以获得更多的轻质燃油。
资料一:石蜡是分子中含有20~30个碳原子的烷烃的混合物,常温下呈固态。
资料二:石油催化裂化中通常使用Al2O3作催化剂。
某研究性学习小组在实验室中模拟石油的催化裂化,实验装置如图所示(部分夹持装置省略)。实验过程中可观察到烧瓶Ⅰ中固体石蜡先熔化,试管Ⅱ中有少量液体凝结,试管Ⅲ中酸性高锰酸钾溶液褪色,实验后闻试管Ⅱ中液体气味,具有汽油的气味。
(1)连接该装置仪器的顺序应遵循的原则是 ,加入试剂之前的操作是 ,长导管的作用是 。
(2)试管Ⅱ中少量液体凝结说明了 。
(3)试管Ⅲ中溶液褪色说明了 。
(4)能否用试管Ⅱ中的液体提取溴水中的溴? ;理由是 。
(5)写出二十烷裂化得到癸烷和癸烯的化学方程式: 。
(6)石油裂化的重要意义是 。
答案(1)从下到上,从左到右 检验装置的气密性 导气、冷凝气体
(2)石蜡裂化生成了分子中含5个碳原子以上的液态烃
(3)石蜡裂化生成了分子中碳原子数小于5的烯烃
(4)不能 裂化产物中有烯烃,能与溴发生加成反应
(5)C20H42C10H22+C10H20
(6)可提高石油产品中轻质燃油特别是汽油的产量和质量
解析连接仪器的顺序应遵循从下到上、从左到右的原则,装入试剂之前要检验装置的气密性。依据石油分馏工业的分馏塔原理,设置了长导管,其作用除导气外,还兼起冷凝气体的作用;依据催化裂化原理,下列反应皆有可能发生:
C20H42C10H20+C10H22,C10H22C5H12+C5H10,C5H12C2H4+C3H8,C5H12CH4+C4H8
试管Ⅱ中有液体生成,说明生成了分子中含5个碳原子以上的烃。试管Ⅲ中酸性KMnO4溶液褪色说明生成了常温常压下呈气态的烯烃;由于裂化产物中有烯烃生成,能与溴发生加成反应,所以不能用来提取溴水中的溴;从以上变化可以看出,石油裂化的主要目的是获得更多的轻质燃油,特别是提高汽油的产量和质量。
高中化学人教版 (2019)必修 第二册第八章 化学与可持续发展第一节 自然资源的开发利用第3课时课后练习题: 这是一份高中化学人教版 (2019)必修 第二册<a href="/hx/tb_c4000054_t7/?tag_id=28" target="_blank">第八章 化学与可持续发展第一节 自然资源的开发利用第3课时课后练习题</a>,共2页。试卷主要包含了有关煤的综合利用如图所示,下列说法不正确的是,下列叙述等内容,欢迎下载使用。
人教版 (2019)必修 第二册第八章 化学与可持续发展第一节 自然资源的开发利用第2课时同步训练题: 这是一份人教版 (2019)必修 第二册第八章 化学与可持续发展第一节 自然资源的开发利用第2课时同步训练题,共5页。试卷主要包含了下列说法不正确的是,下列说法错误的是等内容,欢迎下载使用。
化学第八章 化学与可持续发展第一节 自然资源的开发利用第2课时测试题: 这是一份化学第八章 化学与可持续发展第一节 自然资源的开发利用第2课时测试题,共52页。试卷主要包含了选择题,非选择题等内容,欢迎下载使用。

