元氏县第四中学2021-2022学年高一下学期期末考试生物试卷(含答案)
展开元氏县第四中学2021-2022学年高一下学期期末考试生物试卷
学校:___________姓名:___________班级:___________考号:___________
一、单选题
1、下列不属于相对性状的是( )
A.人眼虹膜的蓝色和褐色 B.果蝇的长翅和苍蝇的残翅
C.水稻种子的糯性与非糯性 D.家鸡的羽腿与光腿
2、已知某二倍体生物的基因型为Aa,下列有关该生物中基因A与a的叙述,正确的是( )
A.基因A与a只能在减数分裂I后期分离
B.基因A与a位于一个DNA分子的两条脱氧核苷酸链上
C.基因A与a可能位于姐妹染色单体的相同位置上
D.基因A与a控制的是同种生物的不同性状
3、孟德尔通过豌豆杂交实验,发现了遗传学的两大定律。下列关于孟德尔杂交实验及其成就的评价,不合理的是( )
A.豌豆为自花传粉植物,自然界中一般都是纯种,适合作为实验材料
B.孟德尔发现遗传学两大定律的方法相同,均运用了“假说一演绎法”
C.孟德尔提出假说是建立在已知配子形成过程中染色体变化的基础上
D.孟德尔用字母表示遗传因子,便于进行推理,也利于与他人进行交流
4、通过减数分裂形成的成熟生殖细胞中染色体数目会减少。下列关于玉米(2N=20)减数分裂过程的叙述,正确的是( )
A.减数分裂完成后,生殖细胞中同源染色体数目减少为5对
B减数分裂过程中,染色体复制的结果是染色体数目加倍
C.减数分裂过程中,细胞连续分裂两次,子细胞中染色体数目均减半
D.在减数分裂I前期,经联会细胞中可以形成10个四分体
5、赫尔希和蔡斯以T2噬菌体为实验材料证明了DNA是遗传物质。下列有关T2噬菌体的叙述,正确的是( )
A.要获得35S标记的T2噬菌体需要用含35S的培养基直接培养
B.含35S的蛋白质外壳并没有进入大肠杆菌,因此沉淀中无35S的放射性
C.合成子代T2噬菌体蛋白质外壳的原材料来自大肠杆菌
D.子代噬菌体蛋白质外壳的加工场所在大肠杆菌的高尔基体
6、如图为一个DNA片段,下列相关叙述正确的是( )
A.在其复制过程中,发生断裂并能重建的是④
B.DNA同一条链上相邻碱基之间通过“磷酸一脱氧核糖一磷酸”连接
C.该DNA片段中含有4种碱基碱基与核糖之间通过化学键③相连
D.在其转录过程中,DNA聚合酶通过连接化学键①完成RNA的合成
7、下列关于真核细胞细胞核中遗传信息传递的叙述,正确的是( )
A.转录过程中,mRNA上4种碱基的比例与模板链上相应碱基的比例相同
B.翻译过程中,密码子的数量等于反密码子的数量
C.DNA复制过程中所需的嘌呤数等于嘧啶数
D.一个细胞中基因的数量等于蛋白质分子的种类数
8、下列关于基因与性状关系的叙述,正确的是( )
A.基因都通过控制蛋白质的结构直接控制生物体的性状
B.基因的碱基排列顺序相同,则基因决定的性状一定相同
C.基因与性状都是一一对应的关系,与环境无关
D.基因与环境存在着相互作用,共同控制生物体的性状
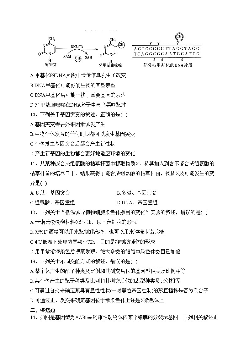
9、在一个蜂群中,少数幼虫一直取食蜂王浆而发育成蜂王,但大多数幼虫以花粉和花蜜为食发育成工蜂。DNMT3蛋白是DNMT3基因表达的一种DNA甲基化转移酶,其能使DNA某些区域添加甲基基团(如图所示)。敲除DNMT3基因后,蜜蜂幼虫将发育成蜂王,这与取食蜂王浆有相同的效果。下列有关叙述错误的是( )
A.甲基化的DNA片段中遗传信息发生了改变
B.DNA甲基化可能影响生物的某些表型
C.DNA甲基化后可能干扰了重要基因的表达
D.5´甲基胞嘧啶在DNA分子中与鸟嘌呤配对
10、下列关于基因突变的叙述,正确的是( )
A.基因突变需要外来因素诱发产生
B.生物个体发育的任何时期都可以发生基因突变
C.个体发生基因突变后都会产生新性状
D.产生新基因的生物都会更好地适应环境的变化
11、从某种能合成组氨酸的枯草杆菌中提取物质X,将其加人到含不能合成组氨酸的枯草杆菌的培养皿中,结果获得了能合成组氨酸的枯草杆菌,物质X及可能发生的变异是( )
A.多肽、基因突变 B.多糖、基因突变
C.组氨酸、基因重组 D.DNA、基因重组
12、下列关于“低温诱导植物细胞染色体数目的变化”实验的叙述,错误的是( )
A.卡诺氏液浸泡材料0.5~1h,以固定细胞的形态
B.95%的酒精可以用来配制解离液,也可以用来冲洗卡诺氏液
C.4℃低温下处理装置48~72h,目的是抑制纺锤体的形成
D.用甲紫溶液染色后观察发现,绝大多数的细胞中染色体数目已加倍
13、下列关于不同交配方式的叙述,错误的是( )
A.某个体产生的配子种类及比例和其测交后代的基因型种类及比例相等
B.某个体产生的配子种类及比例和其测交后代的表型种类及比例相等
C.可通过自交来确定某具有显性性状(一对等位基因控制)的豌豆植株是否为杂合子
D.可通过正、反交来确定基因位于常染色体上还是X染色体上
二、多选题
14、如图是基因型为AABbee的雄性动物体内某个细胞的分裂示意图。下列相关叙述正确的是( )
A.图示细胞正在进行同源染色体的分离
B.图示细胞含有2个中心体、4条染色单体
C.图示a基因一定来源于基因突变
D.图示细胞产生的子细胞基因型有2种
15、下列关于图示单基因遗传病的判断,错误的是( )
A.若为常染色体隐性遗传,则1号与4号基因型相同
B.若为常染色体显性遗传,则2号与3号基因型相同
C.若为伴X染色体隐性遗传,则1号与2号再生一个女孩,基因型一定与3号相同
D.若为伴X染色体显性遗传,则1号与2号再生一个女孩,基因型一定与3号相同
16、在对照实验中,控制自变量可以采用“加法原理”或“减法原理”,下列实验设计中采用了“减法原理”的是( )
A.“验证Mg是植物生活的必需元素”实验中,完全培养液作为对照,实验组是缺Mg培养液
B.“验证光是光合作用的条件”实验中,对照组在光下进行实验,实验组做遮光处理
C.格里菲思将R型活细菌和加热杀死的S型细菌混合后向小鼠注射,观察小鼠是否存活
D.在艾弗里向肺炎链球菌转化实验中,几个实验组分别添加蛋白酶、酯酶或DNA酶等
17、下列关于种群基因频率的叙述,正确的是( )
A.人工选择使种群的基因频率发生定向改变
B.同一物种不同种群的基因频率是相同的
C.基因突变可以使种群的基因频率发生改变
D.种群基因型频率的改变,一定会使种群基因频率发生改变
18、科学家在马里亚纳海沟发现了一个新物种——超深渊狮子鱼,这种狮子鱼通体透明研究发现其基因组中与色素、视觉相关的基因大量丢失,此外与细胞膜稳定有关的基因也发生了变化,增强了抗压能力使其能够生活在7000米以下的海沟中,而其他种类的狮子鱼多栖息于温带靠海岸的岩礁或珊瑚礁内。下列有关叙述错误的是( )
A.超深渊狮子鱼生活在黑暗的深海中,眼睛由于很少使用而发生了视觉退化
B.超深渊狮子鱼与栖息于海岸岩礁的其他狮子鱼存在地理隔离,但无生殖隔离
C.环境的定向选择提高了超深渊狮子鱼与细胞膜稳定有关基因的频率
D.超深渊狮子鱼个体间在争夺食物和栖息空间中相互选择、协同进化
三、读图填空题
19、孟德尔以豌豆为材料进行杂交、测交实验发现了分离定律,回答下列问题:
(1)豌豆是植物,在自然状态下一般是纯种,孟德尔在(时期)进行去雄和授粉,实现了豌豆的杂交。
(2)亲本高茎豌豆的基因型为,亲本矮茎豌豆的基因型为。F1基因型为,表型为。F1自交产生的F2基因型及比例为,表型及比例为。(相关基因用字母D、d表示)
(3)写出孟德尔测交实验的遗传图解
20、图①表示细胞分裂和受精作用过程中核DNA含量和染色体数目的变化。图②是某一生物体中不同细胞的分裂示意图,据图回答下列问题
①
②
(1)图①中AC段和FG段形成的原因是______________,L点→M点表示___________,该过程体现了细胞膜具有______________的特点。
(2)图②中的B图为__________细胞,对应图①中的__________段。基因的分离和自由组合发生于图①中的__________段。
(3)图②中A细胞所处的细胞分裂时期是___________________。
(4)图①中与GH段和OP段相对应的细胞中,染色体数目_________(填“相同”或“不同")。
21、线粒体被称为“半自主性细胞器”,其蛋白质合成过程如图所示,其中①~⑧表示生理过程。据图回答问题:
(1)①过程以__________方式进行,该过程的特点是__________。线粒体为该过程提供__________。
(2)图示生理过程说明了生命是__________、能量和__________的统一体。
(3)⑧过程能在线粒体中发生,说明线粒体中含有__________(细胞器)。
(4)从图示过程可以看出,线粒体内的蛋白质来源于__________和__________的表达。
四、填空题
22、达尔文进化论的主要证据来自于他在加拉帕戈斯群岛上收集的大量化石和标本,该群岛由13座大岛和上百个岛礁组成,群岛上有许多奇特物种:象龟是现存体型最大的陆龟,不同岛屿的象龟龟壳形状差异明显;岛上丰富的食物、良好的生境、不存在天敌、自然的演化也使岛上的弱翅鸬鹉逐渐丧失了飞行的能力,缩小的翅膀为其在水中快速游动提供了条件;蓝脚鲣鸟,也是加拉帕戈斯群岛的特有物种,靠它的蓝色大脚吸引异性。请据以上材料回答问题。
(1)研究生物进化最直接、最重要的证据是__________。此外,比较解剖学、__________以及细胞和分子水平的研究,都给生物进化论提供了有力的支持。
(2)象龟、不会飞的鸬鹚和蓝脚鲣鸟等生物适应了加拉帕戈斯群岛的独特环境。达尔文认为适应的来源是__________,适应是__________的结果。
(3)象龟、不会飞的鸬鹚和蓝脚鲣鸟等生物能够在加拉帕戈斯群岛这样独特的环境中生存是协同进化的结果。协同进化是指__________。协同进化导致了生物多样性的形成,生物多样性主要包括三个层次的内容:__________、__________和__________。
(4)加拉帕戈斯群岛上的象龟由于人类的大量捕杀,已成为濒危物种。出于保护的目的,科研人员对某一岛屿象龟种群进行调查,发现该岛屿象龟种群中基因型为AA的个体占20%、基因型为a的个体占50%,则A的基因频率是__________。若该种群是一个遗传平衡种群,繁殖若干代后A的基因频率__________(填“会”或“不会”)改变。在自然选择的作用下,种群的基因频率会发生__________。
解析:
参考答案
1、答案:B
解析:A、人眼虹膜的蓝色和褐色符合"同种生物"和"同一性状",属于相对性状,A错误;
B、果蝇的长翅和苍蝇的残翅符合"同一性状",但不符合"同种生物"一词,不属于相对性状,B正确;
C、水稻种子的糯性与非糯性符合"同种生物"和"同一性状",属于相对性状,C错误;
D、家鸡的羽腿与光腿符合"同种生物"和"同一性状",属于相对性状,D错误。故选:B。
2、答案:C
解析:A、等位基因位于同源染色体上,正常情况在减数第一次分裂后期分开,若在减数第一次分裂前期发生交叉互换,则等位基因可在减数第二次分裂后期分离,A错误;
B、A与a含有各自不同的两条脱氧核苷酸链◇位于2个DNA上,B错误;
C、若在减数第一次分裂前期发生交叉互换,则基因A与a可能位于姐妹染色单体的相同位置上,C正确;
D、基因A与a控制的是同种生物的相对性状,D错误。故选:C。
3、答案:C
解析:A、豌豆是严格的自花闭花传粉植物,自然界中一般都是纯种,适合作为实验材料,A正确;
B、孟德尔发现遗传学两大定律的方法相同,均运用了"假说一演绎法",B正确;
C、孟德尔提出假说是建立在豌豆纯合亲本杂交和F1自交的实验基础上,C错误;
D、孟德尔用字母表示遗传因子(显性遗传因子用大写字母表示,隐性遗传因子用小写字母表示),便于进行推理,也利于与他人进行交流,D正确。故选:C。
4、答案:D
解析:A、减数分裂完成后,成熟的生殖细胞中不再含有同源染色体,A错误;
B、减数分裂过程中,染色体复制后,DNA的数目加倍,染色体数目不变,B错误;
C、染色体数目的减半发生在减数分裂I,减数分裂II结束后染色体数目不变,C错误;
D、减数分裂I前期形成的四分体个数等于同源染色体对数,玉米细胞中有10对同源染色体,故为10个四分体,D正确。故选D。
5、答案:C
解析:T2噬菌体专门寄生在大肠杆菌体内,所以培养T2噬菌体需要用活的大肠杆菌,A错误;T2噬菌体蛋白质外壳附着在大肠杆菌表面,若搅拌不充分,会有少量的外壳随大肠杆菌留在沉淀中,故沉淀中也会出现少量具有放射性的S,B错误;合成子代噬菌体的原材料来自大肠杆菌,C正确;大肠杆菌是原核生物,无高尔基体,D错误。
6、答案:A
解析:A、④是氢键,在DNA复制过程中,解旋时会发生氢键的断裂,合成时会发生氢键的重建,a正确;
B、dna同一条链上相邻碱基之间通过"脱氧核糖一磷酸一脱氧核糖"连接,B错误;
C、DNA片段中碱基与脱氧核糖之间通过化学键③相连,C错误;
D、转录过程中,RNA聚合酶通过连接4种核糖核苷酸间的化学键②完成RNA的合成,D错误。
7、答案:C
解析:转录过程中,mRNA上的碱基种类与模板链的碱基种类不完全相同,且由于碱基互补配对,碱基比例也存在差异,A错误;翻译过程中,不存在与终止密码子对应的反密码子,B错误;DNA复制遵循碱基互补配对原则,一定是一个嘌呤与一个嘧啶配对,且DNA的两条链约作为模板,故嘌呤与嘧啶各占50%,C正确;细胞中的基因会进行选择性表达,表达出来的蛋白质的种类数不等于基因种类数,D错误。
8、答案:D
解析:A、基因与性状之间并不是简单的﹣﹣对应关系,有些性状是由多个基因共同决定的,有的基因可决定或影响多种性状,A错误;
B、有的基因是通过控制酶的合成来控制细胞新陈代谢,进而间接控制生物体的性状,B错误。
C、生物的性状是基因与环境共同作用的结果,C错误。
D、不同基因之间相互作用◇精细调控生物性状,D正确。故选D。
9、答案:A
解析:A、甲基化的DNA片段中碱基序列保持不变,故其遗传信息没有发生改变,A错误;
BC、DNA的甲基化可以影响基因的表达,使表型发生改变,B、C正确;
D、由图可判断,5'甲基胞嘧啶仍然与鸟嘌呤配对,D正确。故选A。
10、答案:B
解析:基因突变多为外来因素诱发,但也会由于DNA复制偶尔发生错误等原因自发产生,A错误;基因突变具有随机性,可以发生在生物个体发育的任何时期,B正确;个体发生基因突变后不一定会产生新性状,如隐性突变,C错误;基因突变可能破坏生物体与现有环境的协调关系,D错误。
11、答案:D
解析:1、核酸是一切生物的遗传物质。2、细胞类生物含有DNA和RNA两种核酸,它们的细胞质遗传物质和细胞核遗传物质均为DNA。3、病毒只有一种核酸,它的遗传物质是DNA或RNA。4、对所有的生物来说,DNA是主要的遗传物质。
12、答案:D
解析:卡诺氏液可以固定细胞的形态,便于在显微镜下观察,A叙述正确;卡诺氏液固定细胞的形态之后,用体积分数为95%的酒精冲洗两次,制作装片时,解离液由质量分数为15%的盐酸和体积分数为95%的酒精配制而成,因此体积分数为95%的酒精可以用来配制解离液,也可以用来冲洗卡诺氏液,B叙述正确;低温处理的温度为0~5℃之间,目的是抑制纺锤体的形成,C叙述正确;间期时间更长,经过低温处理之后,只有少数细胞中的染色体数目加倍,D叙述错误。
13、答案:B
解析:
14、答案:CD
解析:
15、答案:ABC
解析:1、无中生有"是隐性,"无"指的是父母均不患病,"有"指的是子代中有患病个体;隐性遗传看女病,后代女儿患病而父亲正常则为常染色体遗传。2、遗传系谱图中父亲和女儿都患病,因而无法直接判断该单基因遗传病的遗传方式。
16、答案:ABD
解析:A、"验证Mg是植物生活的必需元素"实验中,实验组去除培养液中的Mg,采用了"减法原理",A不符合题意;
B、"验证光是光合作用的条件"实验中,实验组做遮光处理,去除了正常的光照条件,采用了"减法原理",B不符合题意;
C、格里菲思的实验中,将R型活细菌和加热杀死的S型细菌混合后向小鼠注射采用了"加法原理",C符合题意;
D、艾弗里肺炎链球菌转化实验的实验组中,添加某种酶的目的是通过酶解去除其中相应的成分,采用了"减法原理",D不符合题意。
17、答案:AC
解析:人工选择和自然选择都会使种群的基因频率发生定向改变,A正确;同一物种在不同环境中自然选择的方向不同,种群基因频率的改变也就不同,B正确;基因突变可以使种群的基因频率发生改变,C正确;种群基因型频率的改变不一定会使种群基因频率发生改变,如Aa自交过程中,基因型频率会改变,而基因频率不变,D错误。
18、答案:ABD
解析:变异是不定向的,并非是因为眼睛很少使用而发生了视觉退化,而是黑暗的环境条件对超深渊狮子鱼进行了选择,导致超深渊狮子鱼的视觉退化,即自然选择决定其进化方向,A错误;超深渊狮子鱼与其他狮子鱼是不同的物种,故存在生殖隔离,同时由于生存场所不同,两者也存在地理隔离,B错误;结合题干信息"超深渊狮子鱼体内与细胞膜稳定有关的基因也发生了变化,增强了抗压能力"可知,深海环境的定向选择提高了超深渊狮子鱼的与细胞膜稳定有关基因的频率,C正确;协同进化是指不同物种之间、生物与无机环境之间在相互影响中不断进化和发展,而超深渊狮子鱼是一个物种,个体间不存在协同进化,D错误。
19、答案:(1)自花传粉,闭花受粉;开花
(2)D;dd;Dd;高茎DD:Dd:dd=1:2:1;高茎:矮茎=3:1
(3)
解析:(1)孟德尔选用豌豆做遗传实验,是因为豌豆具有易于区分的相对性状,而且豌豆在自然情况下自花授粉,所以一般都是纯种。在做上述的杂交实验时,首先在开花前要对亲本豌豆进行母本去雄处理,然后进行人工授粉,再进行套袋处理,以防止其他花粉受粉,此过程实现了豌豆植株的异花杂交。
(3)亲本高茎豌豆的基因型为DD,矮茎豌豆的基因型为dd,则F为杂合子(Dd),F1自交,F2代会出现性状分离,分离比为高茎:矮茎=3:1,DD:Dd:dd=1:2:1。
(3)用遗传因子D、d表示孟德尔测交实验的遗传图解如下:
20、答案:(1)DNA复制;受精作用;流动性
(2)次级精母;IJ;GH
(3)减数第二次分裂后期
(4)不同
解析:(1)图①中AC段和FG段的核DNA含量均增倍,形成的原因是DNA复制。b表示减数分裂过程中核DNA含量的变化。L点→M点细胞中的染色体数目与体细胞中的相同,是受精作用所致,因此L点→M点表示受精作用,该过程涉及到卵细胞与精子的相互识别与融合,体现了细胞膜具有流动性的特点。
(2)图①中FG段为减数第一次分裂前的间期,GI段为减数第一次分裂,IK段为减数第二次分裂。图②中的B细胞处于减数第二次分裂中期;D细胞处于减数第一次分裂后期,又因其细胞膜从细胞的中部向内凹陷,所以该生物为雄性动物。由此可见,B图为次级精母细胞,对应图①中的IJ段。基因的分离和自由组合发生于减数第一次分裂的后期,对应于图①中的GH段。
(3)图②中A细胞不含同源染色体,呈现的特点是染色体移向细胞两级,处于减数第二次分裂后期。
(4)在图①中,GH段属于减数第一次分裂,与其相对应的细胞中含有的染色体数目与体细胞中的相同;OP段属于有丝分裂的后期和末期,与其相对应的细胞中含有的染色体数目是体细胞中的二倍。综上分析,GH段和OP段相对应的细胞中,染色体数目不同。
21、答案:(1)半保留复制;边解旋边复制;能量(或ATP)
(2)物质;信息
(3)核糖体;
(4)核(基因或核DNA);线粒体基因(或线粒体DNA)
解析:
22、答案:(1)化石;胚胎学
(2)可遗传的变异;自然选择
(3)不同物种之间、生物与无机环境之间在相互影响中不断进化和发展;基因多样性;物种多样性;生态系统多样性
(4)35%;不会;定向改变
解析:
池州市第一中学2021-2022学年高一下学期期末考试生物试卷(含答案): 这是一份池州市第一中学2021-2022学年高一下学期期末考试生物试卷(含答案),共13页。试卷主要包含了单选题,多选题,读图填空题等内容,欢迎下载使用。
金华市江南中学2021-2022学年高一下学期期末考试生物试卷(含答案): 这是一份金华市江南中学2021-2022学年高一下学期期末考试生物试卷(含答案),共12页。试卷主要包含了单选题,读图填空题,填空题等内容,欢迎下载使用。
元氏县第四中学2021-2022学年高二下学期期末考试生物试卷(含答案): 这是一份元氏县第四中学2021-2022学年高二下学期期末考试生物试卷(含答案),共15页。试卷主要包含了单选题,多选题,读图填空题等内容,欢迎下载使用。

