楚雄彝族自治州元谋县2022-2023学年三下数学期末达标检测模拟试题含解析
展开楚雄彝族自治州元谋县2022-2023学年三下数学期末达标检测模拟试题
一、填空题
1.乐乐面向南站着,优优站在乐乐的左边,则优优在乐乐的(_____)面;俊俊站在乐乐的后面,则军军在乐乐的(______)面。
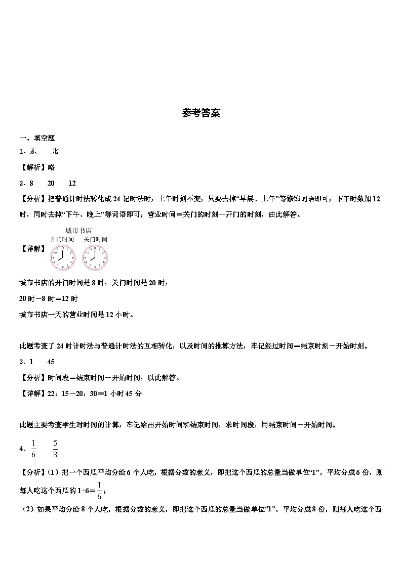
2.某城市书店的开放情况(如下图),用24时计时法表示:
城市书店的开门时间是(______)时,关门时间是(______)时,城市书店一天的营业时间是(______)小时。
3.电视台从20:30开始转播一场足球赛,到22:15结束,这场足球赛一共转播了(________)小时(________)分。
4.一个西瓜平均分给6个人吃,每人吃到这个西瓜的(______);如果平均分给8个人吃,5人共分得这个西瓜的(________)。
5.4□5÷4要使商中间为0,□可以填(________)。
6.在○里填“>”或“<”。
○ ○ 1.3○0.7 15千米○1500米
7.8000米=(______)千米 2吨=(______)千克
8平方分米=(______)平方厘米 1分米8厘米=(______)分米
8.火车平均每节车厢可乘坐98人,现有一列15节车厢的火车,可以乘坐(____)人。
9.一条围巾长2米,面积是240平方分米,宽是(______)分米。
10.345×4的积是(____)位数,78÷3的商大约是(____)十多。
二、选择题
11.一年中有( )个月是31天。
A.5 B.6 C.7 D.8
12.3吨=( )千克.
A.3 B.300 C.3000
13.48÷6,如果商是三位数,里最小可以填( ).
A.5 B.6 C.9
14.一个长方形的长增加6厘米,宽减少6厘米,它的周长( )。
A.不变 B.增加 C.减少
15.下列说法正确的是( )。
A.上半年天数和下半年天数一样多
B.0除以任何数都得0
C.4个同学,每两人握一次手,一共握6次手
三、判断题
16.一张试卷的面积大约是12平方分米。(______)
17.边长为6厘米的正方形的周长和面积相等。(________)
18.计算28×13,先算28×3,再算28×1,最后把两次的结果相加. (______)
19.图中的空白部分占整个图形的。(____)
20.用0、4、7、8可以组成8个不同的两位数。 (____)
四、计算题
21.直接写出得数.
3.8+4.4=________ 2.7+0.5=________ 16×50=________ 10.1-7.2=________
690÷3=________ 40×30=________ 542÷9=________ 500÷7=________
22.列竖式计算。(带的要验算)
五、解答题
23.小红从左边的长方形纸上剪下一个最大的正方形。这个正方形的面积是多少平方厘米?
24.平平在游泳池的泳道里练习游泳,他已经游了7个来回,共游了700米,这个游泳池的泳道长多少米?
25.每瓶饮料多少钱?
26.一个正方形的养鱼池,边长是16米。它的水面是多少平方米?周长是多少米?
27.小明和小强一起晨练,小明每天跑千米,比小强少跑了千米,两人每天共跑多少千米?
28.一辆洒水车每分钟前进220米,洒水的宽度是6米。洒水车行驶5分钟,能给多大地面洒水?
参考答案
一、填空题
1、东 北
【解析】略
2、8 20 12
【分析】把普通计时法转化成24记时法时,上午时刻不变,只要去掉“早晨、上午”等修饰词语即可,下午时数加12时,同时去掉“下午、晚上”等词语即可;营业时间=关门的时刻-开门的时刻,由此解答。
【详解】
城市书店的开门时间是8时,关门时间是20时,
20时-8时=12时
城市书店一天的营业时间是12小时。
此题考查了24时计时法与普通计时法的互相转化,以及时间的推算方法,牢记经过时间=结束时刻-开始时刻。
3、1 45
【分析】时间段=结束时间-开始时间,以此解答。
【详解】22:15-20:30=1小时45分
此题主要考查学生对时间的计算,牢记给出开始时间和结束时间,求时间段,用结束时间-开始时间。
4、
【分析】(1)把一个西瓜平均分给6个人吃,根据分数的意义,即把这个西瓜的总量当做单位“1”,平均分成6份,则每人吃这个西瓜的1÷6=;
(2)如果平均分给8个人吃,根据分数的意义,即把这个西瓜的总量当做单位“1”,平均分成8份,则每人吃这个西瓜的1÷8= ,5人共分得这个西瓜的5个,即。
【详解】(1)每人吃到这个西瓜的:1;
每人吃到这个西瓜的。
(2)5人共分得这个西瓜的:1;
5人共分得这个西瓜的。
完成本题要注意求的是每人或5人吃这个西瓜的分率,而不是具体的数量。
5、3、2、1、0
【分析】4□5÷4,被除数最高位上的数能被除数整数,则要使商中间为0,□里的数应小于除数。
【详解】4□5÷4要使商中间为0,□可以填3、2、1、0。
本题考查三位数除以一位数的计算方法,哪一位不够除时,商0补足。
6、>, <, >, >
【解析】略
7、8 2000 800 1.8
【分析】1千米=1000米;1吨=1000千克;1平方分米=100平方厘米;1分米=10厘米,大单位化小单位乘以进率,小单位化大单位除以进率,据此解题。
【详解】8000米=8千米 2吨=2000千克
8平方分米=800平方厘米 1分米8厘米=1.8分米
故答案为:8;2000;800;1.8
本题考查单位间的换算,大单位化小单位乘以进率,小单位化大单位除以进率,要掌握常见的单位间的进率。
8、1470
【解析】略
9、12
【分析】先将2米换算为20分米,再根据长方形的面积÷长=宽,即可求出此长方形的宽。
【详解】2米=20分米
240÷20=12(分米)
解答本题的关键是牢记长方形的面积公式,注意单位要统一。
10、四 二
【解析】略
二、选择题
11、C
【分析】大月31天,有1月、3月、5月、7月、8月、10月和12月;
小月30天,有4月、6月、9月和11月;
2月既不是大月也不是小月,有28天或29天,由此解答即可。
【详解】一年中有7个月是31天;
故答案为:C。
一定要熟记大月和小月的月份各有哪些。
12、C
【详解】略
13、B
【详解】略
14、A
【分析】长方形的周长=(长+宽)×2,长增加6厘米,宽减少6厘米,长与宽的和不变,周长也就不变。
【详解】一个长方形的长增加6厘米,宽减少6厘米,它的周长不变。
故答案为:A。
熟记长方形的周长公式:周长=(长+宽)×2,灵活运用公式解决问题。
15、C
【分析】平年一年365天,上半年的天数为181天,下半年184天,闰年一年366天,上半年182天,下半年184天,所以上半年和下半年的天数不同;0不能做除数;4个同学,每两人握一次手,每个人都要和其余三人握手,共12次,但此事件是单循环事件,所以需要握6次手,据此解答。
【详解】A.平年上半年的天数:31+28+31+30+31+30=59+31+30+31+30=181(天)
下半年的天数为31+31+30+31+30+31=62+30+31+30+31=184(天)
闰年上半年的天数:31+29+31+30+31+30=59+31+30+31+30=182(天)
下半年的天数为:31+31+30+31+30+31=62+30+31+30+31=184(天)
所以此项说法错误。
B.0除以任何数都得0说法错误。0不能做除数,必须说0除以任何不为0的数都得零。
C.4个同学,每两人握一次手,一共握6次手。3×4=12(次),12÷2=6(次)
故答案为:C
抓住闰年平年、0的特殊性及搭配问题各自的特点是解答本题的关键。
三、判断题
16、√
【分析】面积单位有平方米、平方分米、平方厘米,边长是1米的正方形面积是1平方米,边长是1分米的正方形面积是1平方分米,边长是1厘米的正方形面积是1平方厘米,据此判断出合适的面积单位。
【详解】由分析可得,表示一张试卷的面积用平方分米比较合适,大约是12平方分米。
故答案为:√。
联系生活实际并且明确各面积单位的大小进行正确判断是解决本题的关键。
17、×
【分析】正方形的周长=边长×4,正方形的面积=边长×边长,据此分别求出正方形的周长和面积,再进行判断。
【详解】6×4=24(厘米)
6×6=36(平方厘米)
则边长为6厘米的正方形的周长和面积数值不相等,单位也不相同。
故答案为:×。
周长的单位是长度单位,有厘米、分米、米等。面积的单位是面积单位,有平方厘米、平方分米、平方米等。二者概念和意义不同,不能相互比较。
18、×
【解析】略
19、✕
【详解】略
20、×
【解析】先排百位,因为0不能放在十位上,所以有3种排法;再排个位,有3种排法;共有3×3=9种,据此解答。
【详解】共有3×3=9(种)
答:可以组成9个不同的两位数;
故答案为:×。
本题考查了简单的排列组合,用乘法解答。
四、计算题
21、8.2 3.2 800 2.9 230 1200 60……2 71……3
【详解】小数加减运算,小数点对齐.再有余数的除法里,记住余数一定要比除数小.
22、18.7;6.2;1020
【分析】根据小数加减法和整数乘除法竖式计算的方法进行计算即可,乘法的验算一般用除法进行验算。
【详解】18.7 6.2 1020
验算:
列竖式计算时,要按照各自的计算法则进行计算,注意验算方法的选择。
五、解答题
23、64平方厘米
【分析】从长方形纸上剪下最大的正方形,则这个正方形的边长等于长方形的宽。根据正方形的面积=边长×边长解答。
【详解】8×8=64(平方厘米)
答:这个正方形的面积是64平方厘米。
解决本题的关键是明确最大正方形的边长等于长方形的宽。再根据正方形的面积公式解答。
24、700÷7÷2=50(米)
【详解】略
25、5元
【分析】先根据每箱花的钱数=总共花的钱数÷买的箱数,求出每箱饮料多少钱;然后每瓶的钱数=每箱的钱数÷每箱的瓶数,即可解答。
【详解】360÷9÷8
=40÷8
=5(元)
答:每瓶饮料5元。
此题主要考查单价、数量与总价之间的关系的灵活应用。
26、256平方米;64米。
【分析】根据正方形的周长和面积的计算公式,正方形的面积=边长×边长,正方形的周长=边长×4;根据公式解答即可。
【详解】水面面积:16×16=256(平方米)
周长:16×4=64(米)
答:它的水面是256平方米;周长是64米。
本题考查的是正方形的面积和周长,关键是熟练掌握正方形的面积和周长公式。
27、+= (千米)
+= (千米)
答:两人每天共跑千米.
【解析】略
28、6600米2
【解析】220×5×6=6600(米2)
答:能给6600平方米地面洒水。
楚雄彝族自治州元谋县2022-2023学年三下数学期末复习检测试题含答案: 这是一份楚雄彝族自治州元谋县2022-2023学年三下数学期末复习检测试题含答案,共6页。试卷主要包含了 填空题, 选择题, 判断题, 计算题, 作图题, 解决问题等内容,欢迎下载使用。
云南省楚雄彝族自治州元谋县2022-2023学年数学三下期末教学质量检测试题含答案: 这是一份云南省楚雄彝族自治州元谋县2022-2023学年数学三下期末教学质量检测试题含答案,共6页。试卷主要包含了谨慎判一判,仔细选一选,认真填一填,细心算一算,动手操作,想一想,解一解等内容,欢迎下载使用。
2023年楚雄彝族自治州元谋县数学四下期末经典模拟试题含解析: 这是一份2023年楚雄彝族自治州元谋县数学四下期末经典模拟试题含解析,共5页。试卷主要包含了用心思考,认真填写,仔细推敲,认真辨析,反复比较,慎重选择,细心计算,认真检查,操作题,解决问题等内容,欢迎下载使用。

