卷01——2022-2023年高一生物下学期期末模拟测试卷(江苏专用)
展开期末测试卷01
(满分100分,考试用时75分钟)
一、单项选择题:本部分包括14题,每题2分,共计28分。每题只有一个选项最符合题意
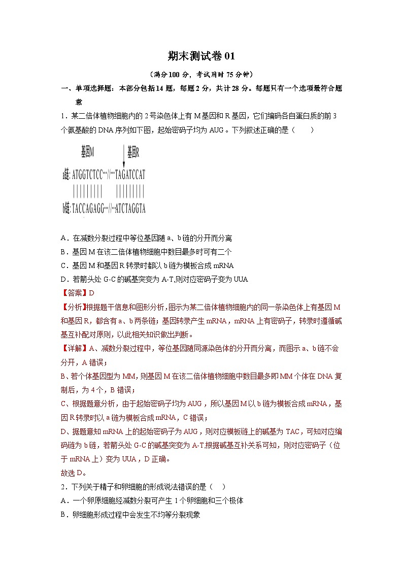
1.某二倍体植物细胞内的2号染色体上有M基因和R基因,它们编码各自蛋白质的前3个氨基酸的DNA序列如下图,起始密码子均为AUG。下列叙述正确的是( )
A.在减数分裂过程中等位基因随a、b链的分开而分离
B.基因M在该二倍体植物细胞中数目最多时可有二个
C.基因M和基因R转录时都以b链为模板合成mRNA
D.若箭头处G-C的碱基突变为A-T,则对应密码子变为UUA
【答案】D
【分析】根据题干信息和图形分析,图示为某二倍体植物细胞内的同一条染色体上有基因M和基因R,都含有a、b两条链;基因转录产生mRNA,mRNA上有密码子,转录时遵循碱基互补配对原则,以此相关知识做出判断。
【详解】A、减数分裂过程中,等位基因随同源染色体的分开而分离,而图示a、b链不会分开,A错误;
B、若个体基因型为MM,则基因M在该二倍体植物细胞中数目最多即MM个体在DNA复制后,为4个,B错误;
C、根据题意分析,由于起始密码子均为AUG,所以基因M以b链为模板合成mRNA,基因R转录时以a链为模板合成mRNA,C错误;
D、据题意知mRNA上的起始密码子为AUG,则对应模板链上的碱基为TAC,可知对应编码链为b链,若箭头处G-C的碱基突变为A-T,根据碱基互补关系可知,则对应密码子(位于mRNA上)变为UUA,D正确。
故选D。
2.下列关于精子和卵细胞的形成说法错误的是( )
A.一个卵原细胞经减数分裂可产生1个卵细胞和三个极体
B.卵细胞形成过程中会发生不均等分裂现象
C.精原细胞只能进行减数分裂
D.精子的形成有变形过程,其本质是细胞的分化
【答案】C
【分析】动物的卵细胞和精子的形成过程大致是相同的,但是也有不同的:
(1)一个初级精母细胞经过减数第一次分裂形成两个次级精母细胞,而一个初级卵母细胞形成一个次级卵母细胞和一个第一极体;
(2)两个次级精母细胞经过减数第二次分裂形成四个精细胞,而一个次级卵母细胞形成一个卵细胞和一个第二极体,同时第一极体形成两个第二极体;
(3)精细胞需要经过变形才能形成精子,而卵细胞不需要变形;
(4)精子的形成中两次细胞质均是均等分裂的,而卵细胞中除了减数第二次分裂中第一极体分裂时均等的,其他的分裂都是不均等的。
【详解】A、一个精原细胞经过减数分裂可产生4个精细胞,一个卵原细胞经过减数分裂可产生1个卵细胞和三个极体,A正确;
B、精子的形成中两次细胞质均是均等分裂的,而卵细胞中除了减数第二次分裂中第一极体分裂时均等的,其他的分裂都是不均等的,B正确;
C、精原细胞既可以进行减数分裂,也可以进行有丝分裂,C错误;
D、精细胞需要经过变形才能形成精子,精子的形成其本质上是细胞的分化,D正确。
故选C。
3.1866年,孟德尔通过豌豆杂交实验发现了遗传的分离定律;1910年,摩尔根进行果蝇杂交实验论证了果蝇的白眼基因位于X染色体上。两位科学家在研究过程中所运用的科学方法依次是( )
A.假说—演绎法、假说—演绎法 B.假说—演绎法、类比推理法
C.类比推理法、假说—演绎法 D.类比推理法、类比推理法
【答案】A
【分析】1、假说—演绎法的一般过程是:提出问题一建立假说一演绎推理一实验检验一得出结论。
2、类比推理得出的结论并不具有逻辑的必然性,其正确与否,还需要观察和实验的检验。
【详解】孟德尔通过豌豆杂交实验,利用了假说—演绎法,发现了遗传的分离定律,摩尔根进行果蝇杂交实验,也利用了假说—演绎法,论证了果蝇的白眼基因位于X染色体上,萨顿发现基因和染色体行为存在明显的平行关系,使用了类比推理法,推论基因在染色体上,BCD错误,A正确。
故选A。
4.某生物的基因型为AaRr,非等位基因位于非同源染色体上,在不发生基因突变的情况下,该生物产生的配子类型中有( )
A.AR和aR B.Ar和aa
C.aR和Aa D.AA和aR
【答案】A
【解析】A和a、R和r这两对基因独立遗传,因此它们的遗传遵循基因自由组合定律.基因型为AaRr的生物,在不发生基因突变的情况下,能产生4种配子,即AR、Ar、aR、ar。
【详解】基因型为AaRr的个体,由于非等位基因位于非同源染色体上,在不发生基因突变的情况下,等位基因分离,非同源染色体上的非等位基因自由组合,所以经减数分裂后能产生AR、Ar、aR、ar4种配子,故该生物产生的配子类型中有AR和aR,而aa、Aa、AA都是控制同一性状的基因,正常情况下,不能在同一个配子中,则A正确,BCD错误。
故选A。
【点睛】
5.农作物的籽粒成熟后大部分掉落的特性称为落粒性,落粒性给水稻收获带来了较大的困难。科研人员做了如图所示杂交实验,下列说法不正确的是( )
A.控制落粒性的两对基因的遗传遵循自由组合定律
B.杂合不落粒水稻自交后代不发生性状分离
C.F2中纯合不落粒水稻植株的比例为7/16
D.野生稻多表现落粒,有利于水稻种群的繁衍
【答案】C
【分析】1、基因分离定律和自由组合定律:进行有性生殖的生物在进行减数分裂产生配子的过程中,位于同源染色体的等位基因随同源染色体分离而分离,分别进入不同的配子中,随配子独立遗传给后代,同时位于非同源染色体的非等位基因进行自由组合。2、分析题图:F2中落粒:不落粒=9:7,是9:3:3:1的变形,说明该对性状受两对等位基因控制,遵循基因的自由组合定律,子一代为AaBb,且双显性(A_B_)为落粒,其余为不落粒。
【详解】A、根据F2中落粒:不落粒=9:7,可判断控制落粒性的两对基因位于非同源染色体上,遵循基因的自由组合定律,A正确;
B、双显性(A_B_)为落粒,其余为不落粒,杂合不落粒水稻自交后代不会出现双显性个体,所以不发生性状分离,B正确;
C、F2代中纯合不落粒水稻植株的基因型为AAbb、aaBB、aabb,比例为3/16,C错误;
D、野生稻多表现落粒,收获的种子少,从而利于水稻种群的繁衍,D正确。
故选C。
6.某双链DNA分子一条链上A:T:G:C=1:2:3:4,下列关于该双链DNA分子的叙述,错误的是( )
A.该双链DNA分子具有双螺旋结构,两条DNA链反向平行
B.该双链DNA分子中4种含氮碱基A:T:G:C=3:3:7:7
C.若该双链DNA分子中碱基A的数量为p,则碱基G的数量为7p/3
D.若该双链DNA分子中含有碱基200个,则碱基排列方式共有4100种
【答案】D
【分析】已知一条链上A:T:G:C=1:2:3:4,即A1:T1:G1:C1=1:2:3:4,根据碱基互补配对原则可知A2:T2:G2:C2=2:1:4:3。
【详解】A 、双链DNA分子有两条反向平行的DNA链,其空间结构是双螺旋,A正确;
B、该链的互补链中A:T:G:C=2:1:4:3,故双链DNA分子中A:T:G:C=3:3:7:7,B正确;
C、若该DNA分子中碱基A的数量为p,其占全部碱基的3/20,碱基G占全部碱基的7/20,故碱基G的数量为7p/3,C正确;
D、对于某种特定的DNA分子,其碱基的排列方式是特定的,只有一种,D错误。
故选D。
7.如图是以肺炎双球菌为实验材料探究生物遗传物质的实验。下列相关分析错误的是( )
A.该实验的设计思路是单独探究S型菌的DNA和蛋白质等成分的作用
B.R型菌转化为S型菌是由于转移到R型菌内的DNA片段直接表达出荚膜多糖
C.甲组获得的菌体注入小鼠会导致小鼠死亡,推测加热不会破坏转化物质的活性
D.乙组获得的菌体注入小鼠会导致小鼠死亡,推测蛋白质可能不是转化物质
【答案】B
【分析】肺炎双球菌转化实验包括格里菲斯体内转化实验和艾弗里体外转化实验,其中格里菲斯体内转化实验证明S型细菌中存在某种“转化因子”,能将R型细菌转化为S型细菌;艾弗里体外转化实验证明DNA是遗传物质。
【详解】A、该实验将S型菌的各种物质分别提取出来,分别与R菌混合培养,设计思路是单独探究S型菌的DNA和蛋白质等成分的作用,A正确;
B、R型菌转化为S型菌是由于转移到R型菌内的DNA片段基因表达出蛋白质,然后影响荚膜多糖的合成,B错误;
C、甲组高温加热S菌的提取物,与R菌混合培养,出现S菌导致小鼠死亡,说明高温加热不会破坏转化物质,仍然能转化形成S菌,C正确;
D、乙组加入蛋白酶,使蛋白质分解,也就是S菌提取物中无蛋白质,仍然能转化形成S菌,说明蛋白质不是转化物质,D正确。
故选B。
8.黄色小鼠(AA)与黑色小鼠(aa)杂交,产生的F1(Aa)不同个体出现了不同体色。研究表明,不同体色的小鼠A基因的碱基序列相同,但A基因上二核苷酸(CpG)胞嘧啶有不同程度的甲基化(如图)现象出现,甲基化不影响基因DNA复制。有关分析错误的是( )
A. 碱基甲基化不影响遗传信息的传递
B. 甲基化是引起基因结构改变的常见方式
C. F1个体体色的差异与A基因甲基化程度有关
D. 甲基化可能影响RNA聚合酶与该基因的结合
【答案】B
【解析】
【分析】分析题图:A基因上二核苷酸(CpG)胞嘧啶有不同程度的甲基化现象出现,甲基化不影响基因DNA复制,甲基化可能影响RNA聚合酶与该基因的结合,从而影响该基因的表达,据此答题。
【详解】A、结合题干信息“甲基化不影响基因DNA复制”可知,碱基建计划不影响遗传信息的传递,A正确;
B、据图可知,甲基化并未改变基因中碱基的数目或排列顺序,故不会引起基因结构改变,B错误;
C、F1(Aa)不同个体出现了不同体色,A基因上二核苷酸(CpG)胞嘧啶有不同程度甲基化现象出现,F1个体体色的差异与A基因甲基化程度有关,C正确;
D、甲基化可能影响RNA聚合酶与该基因的结合,从而影响该基因的表达,从而造成子代的性状差异,D正确。
故选B。
9.图为动物细胞中一个染色体发生变异的示意图,这种变异属于( )
A. 染色体片段增加 B. 染色体数目增加
C. 染色体片段缺失 D. 染色体数目减少
【答案】C
【解析】
【详解】据图可知,图中染色体中某一片段发生了缺失,属于染色体结构变异中的染色体片段缺失。
故选C。
【点睛】本题考查染色体变异的相关知识,意在考查学生的识图能力和判断能力,运用所学知识综合分析问题的能力。对于染色体结构变异类型的理解和比较识记是本题考查的重点。
10.研究发现,端粒DNA通常由富含鸟嘌呤脱氧核苷酸的短重复序列构成。哺乳动物由RNA和蛋白质组成的端粒酶可借助自身的RNA合成DNA片段,对因细胞分裂而损伤的端粒进行修复,进而稳定染色体结构。下列说法错误的是( )
A.人体肿瘤细胞内端粒酶的活性高于神经细胞
B.端粒酶的RNA序列一般富含胞嘧啶核糖核苷酸
C.端粒修复过程中碱基互补配对方式与DNA复制不完全相同
D.老年人的体细胞内端粒一定比青少年体细胞内端粒短
【答案】D
【分析】端粒酶中含有RNA和蛋白质,与端粒的化学成分最相近的细胞器是核糖体,端粒酶能以其RNA组分为模板,合成端粒重复序列,即以RNA为模板逆转录形成DNA,类似于逆转录过程。
【详解】A、端粒酶可借助自身的RNA合成DNA片段,对因细胞分裂而损伤的端粒进行修复,而肿瘤细胞具有无限增殖的特点,故端粒酶的活性高于神经细胞,A正确;
B、分析题意可知,端粒DNA通常由富含鸟嘌呤脱氧核苷酸的短重复序列构成,根据碱基互补配对原则可知,G与C配对,故端粒酶的RNA序列一般富含胞嘧啶核糖核苷酸,B正确;
C、端粒修复过程中碱基互补配对方式是U-A、A-T、G-C、C-G,而DNA复制的配对原则是T-A、A-T、G-C、C-G,两者不完全相同,C正确;
D、老年人细胞分裂缓慢甚至停止,但其体内也存在造血干细胞等分裂能力较强的细胞,该部位的细胞端粒不一定比青少年其他部位的端粒短,D错误。
故选D。
11.在一个双链DNA分子中,碱基总数为m,腺嘌呤数为n,下列有关结构数目正确的是( )
①脱氧核苷酸数=磷酸数=碱基总数=m
②碱基之间的氢键数为(3m-2n)/2
③一条链中A+T的数值为n
④G的数量为m-n
A. ①②③④ B. ②③④ C. ①③④ D. ①②③
【答案】D
【解析】
【分析】DNA分子结构的主要特点:(1)由两条反向平行的脱氧核苷酸长链盘旋而成的双螺旋结构;(2)外侧由脱氧核糖和磷酸交替连结构成基本骨架,内侧是碱基通过氢键连接形成碱基对。碱基间的配对遵循碱基互补配对原则,即A-T、C-G.已知在一个双链DNA分子中,碱基总数为m,腺嘌呤数为n,则A=T=n,则C=G=。
【详解】①每个脱氧核苷酸分子含有一分子磷酸、一分子脱氧核糖和一分子碱基,所以脱氧核苷酸数=磷酸数=碱基总数=m,①正确;
②A和T之间有2个氢键、C和G之间有3个氢键,则碱基之间的氢键数,②正确;
③双链DNA中,A=T=n,则根据碱基互补配对原则,一条链中A+T的数量为n,③正确;
④双链DNA分子中,碱基总数为m,腺嘌呤数为n,则A=T=n,则C=G=,④错误。
综上①②③正确。
故选D。
12.癌症的发生与吸烟、环境污染、不合理膳食、遗传因素等密切相关,癌变的细胞在形态、结构、功能上会发生很多变化。下列有关叙述,错误的是( )
A.癌细胞能无限增殖,体外培养时无接触抑制
B.癌细胞的核仁大而明显,核孔多,核糖体数量增加
C.癌细胞膜上糖蛋白减少,但会产生甲胎蛋白、癌胚抗原等物质
D.癌变过程中一定发生了基因突变,产生了原癌基因
【答案】D
【分析】1、癌细胞的主要特征:(1)无限增殖;(2)形态结构发生显著改变;(3)细胞表面发生变化,细胞膜上的糖蛋白等物质减少,易转移。
2、细胞癌变的原因:(1)外因:主要是三类致癌因子,即物理致癌因子、化学致癌因子和病毒致癌因子。(2)内因:原癌基因和抑癌基因发生基因突变。
【详解】A、癌细胞能无限增殖,体外培养时无接触抑制,A正确;
B、癌细胞代谢旺盛,其核仁大而明显,核孔多,核糖体数量增加,B正确;
C、细胞膜上的糖蛋白减少,细胞间黏着性下降,但会产生甲胎蛋白、癌胚抗原等物质,C正确;
D、原癌基因和抑癌基因是与癌症有关的正常基因,存在于所有细胞中,癌变过程中原癌基因、抑癌基因发生了基因突变,D错误。
故选D。
13.下列有关染色体变异的叙述,正确的是( )
A.5号染色体上某基因发生个别碱基缺失导致猫叫综合征
B.21三体综合征患者因联会紊乱不能产生可育的配子
C.体细胞中含有三个染色体组的个体就是单倍体
D.非同源染色体之间发生片段交换可导致染色体结构变异
【答案】D
【分析】染色体变异包括染色体结构变异和染色体数目变异。
(1)染色体结构变异包括染色体片段的缺失、重复、易位和倒位,染色体结构变异会使排列在染色体上的基因的数目和排列顺序发生改变,而导致生物性状的改变,染色体结构变异大多数对生物是不利的,有的甚至会导致生物死亡。
(2)染色体数目变异分为个别染色体的增减和细胞内染色体数目以染色体组的形式成倍地增减。
【详解】A、5号染色体上部分片段的缺失导致猫叫综合征,属于染色体结构变异,A错误;
B、21三体综合征患者,其细胞中含有3条21号染色体,但其他染色体正常,故不会联会紊乱,B错误;
C、由配子发育而来,体细胞中含有三个染色体组的个体就是单倍体,C错误;
D、非同源染色体之间发生片段交换可导致染色体结构变异,属于易位,D正确。
故选D。
14.下图为生物新物种形成过程的示意图。下列叙述正确的是( )
A.a表示基因突变和基因重组,能为生物进化提供原材料
B.b表示地理隔离,新物种形成一定需要地理隔离
C.c表示生殖隔离,是生物进化的标志
D.d表示新物种形成,新物种与原物种共用一套密码子
【答案】D
【分析】分析题图可知:a 表示突变和基因重组;b表示地理隔离;c表示生殖隔离;d表示新物种形成。
【详解】A、a表示突变和基因重组,其中突变包括基因突变和染色体变异,能为生物进化提供原材料,A错误;
B、b表示地理隔离,新物种形成不一定需要地理隔离,比如多倍体的形成,B错误;
C、c表示生殖隔离,是新物种形成的的标志,而生物进化的标志是种群基因频率的改变,C错误;
D、d表示新物种形成,生物界中的生物共用一套密码子,故新物种与原物种共用一套密码子,D正确。
故选D。
二、多项选择题:本部分包括5题,每题3分,共计15分。每题有不止一个选项符合题意。每题全选对者得3分,选对但不全的得1分,错选或不答的得0分。
15.如图为基因型AaBb高等动物卵巢中一个正常分裂的细胞示意图。下列叙述错误的是( )
A. 基因A与a根本区别在于内部碱基对的数目或排列顺序不同
B. 该细胞中等位基因A和a正随同源染色体的分开而分离
C. 图中细胞形成的成熟的生殖细胞的基因组成为Ab和ab
D. 形成该细胞的过程中很可能发生了交叉互换
【答案】BCD
【解析】
【分析】题图分析:图示细胞不含同源染色体,且着丝点分裂,处于减数第二次分裂后期,该细胞的细胞质均等分裂,该细胞是第一极体。根据该个体的基因型为AaBb分析,与该细胞同时产生的次级卵母细胞的基因型可能为AABB或aaBB。
【详解】A、图中基因A与a为等位基因,应该是基因突变产生的,基因A与a根本区别在于内部碱基对的数目或排列顺序不同,A正确;
B、图示细胞处于减数第二次分裂后期,该细胞中等位基因A和a所在的染色体是经过复制过程产生的,不是同源染色体,B错误;
C、根据图示可知,该细胞的细胞质均等分开,为第一极体,则与该细胞同时产生的次级卵母细胞形成的成熟的生殖细胞的基因组成为AB或aB,C错误;
D、根据图中细胞染色体的颜色可知,该细胞在形成该过程中应该发生了基因突变,D错误。
故选BCD。
16.R环结构是基因转录过程中所形成的RNA链与DNA链组合成的独特结构,如图所示。下列叙述正确的是( )
A.图中①可表示RNA聚合酶
B.R环中只含有A、T、C、G四种含氮碱基
C.R环中嘌呤碱基与嘧啶碱基数量不一定相等
D.DNA的一条链上相邻的三个碱基称为一个密码子
【答案】AC
【分析】分析题图:图示R环是由一条RNA链与双链DNA中的一条链杂交而组成的三链核酸结构,可以由基因转录所合成的RNA链不能与模板分开而形成。
【详解】A、图中的①可以催化转录的完成,是RNA聚合酶,A正确;
B、杂合链中有DNA和RNA,因此共含有A、T、C、G、U五种含氮碱基,B错误;
C、R环中的DNA中的嘌呤碱基数量与嘧啶碱基的数量相等,但RNA中嘌呤碱基数量与嘧啶碱基的数量不一定相等,因此R环中嘌呤碱基数量与嘧啶碱基的数量不一定相等,C正确;
D、密码子是mRNA编码氨基酸的三个相邻碱基,D错误。
故选AC。
17.某真核生物控制酶A合成的基因发生了一个碱基的替换,下列有关叙述正确的是( )
A.若酶A的氨基酸数目不变、活性不变,则碱基替换可能改变酶A的氨基酸序列
B.若酶A的氨基酸数目不变、活性下降,则碱基的替换造成酶A多个氨基酸替换
C.若酶A的氨基酸数目不变、活性增强,则碱基的替换可能改变酶A的空间结构
D.若酶A的氨基酸数目减少、活性丧失,则碱基的替换使得酶A的翻译提前终止
【答案】CD
【解析】1、基因突变的诱发因素可分为∶①物理因素 (紫外线、X射线及其他辐射能损伤细胞内的DNA);②化学因素(亚硝酸、碱基类似物等能改变核酸的碱基);③生物因素(某些病毒的遗传物质能影响宿主细胞的DNA)。没有以上因素的影响,细胞也会发生基因突变,只是发生频率比较低,这些因素只是提高了突变频率而已。
2、转录过程以四种核糖核苷酸为原料,以DNA分子的一条链为模板,在RNA聚合酶的作用下消耗能量,合成RNA。
3、翻译过程以氨基酸为原料,以转录过程产生的mRNA为模板,在酶的作用下,消耗能量产生多肽链。多肽链经过折叠加工后形成具有特定功能的蛋白质。
【详解】A、若酶A的氨基酸数目不变,活性不变,说明酶A的结构未变,则碱基替换不可能改变酶A的氨基酸序列,A错误;
B、若酶A的氨基酸数目不变,活性下降,说明改变了酶A的空间结构致使功能变化,则碱基的替换造成了酶A的一个氨基酸替换,B错误,
C、若酶A的氨基酸数目不变,活性增强,说明改变了酶A的空间结构致使功能变化,则碱基的替换可能改变酶A的空间结构,C正确;
D、若酶A的氨基酸数目减少,活性丧失,则碱基的替换使得酶A的翻译提前终止,D正确。
故选CD。
【点睛】
18.小鼠(2N=30)的毛色是一对相对性状,研究者把同种小鼠中黑、白、黄三只小鼠的受精卵第三次卵裂的各一个胚胎提取出来,制成了一个由24个细胞形成的组合胚胎,再将该组合胚胎移植给代孕母体,诞生了一只三色皮毛的组合鼠。以下说法中,正确的是( )
A. 组合胚胎的细胞进行有丝分裂时,处于中期的细胞赤道板上排列30条染色体
B. 若黑、白、黄毛性状由一对等位基因控制,则组合鼠同时具备三种基因型
C. 组合鼠在进行减数分裂时同源染色体发生联会紊乱而不能产生正常配子
D. 组合鼠的遗传物质来自三个个体,所以组合鼠和正常小鼠之间产生生殖隔离
【答案】AB
【解析】
【分析】分析题意可知,该过程中,黑、白、黄三只小鼠的胚胎发生了融合,但细胞没有融合。该三色鼠含有三种基因组成的体细胞,体细胞中有2个染色体组。
【详解】A、由题意知,该过程中黑、白、黄鼠的胚胎发生了融合,但是细胞没有融合,因此形成的组合胚胎的细胞进行有丝分裂中期赤道板上排列30条染色体,A正确;
B、组合鼠”由黑、白、黄鼠各一个胚胎提取而制成,且发育成的个体身披三色皮毛,因此如果黑、白、黄毛性状由一对等位基因控制,则“组合鼠”同时具备三种基因型,B正确;
C、“组合鼠”的体细胞就是二倍体细胞,能正常进行减数分裂产生配子,C错误;
D、“组合鼠”是三方细胞组合,因此出现了三色皮毛,但细胞并没有融合,染色体数目和组成仍与小鼠相同,和小鼠没有生殖隔离,D错误。
故选AB。
19.科学家利用果蝇进行生物进化实验:将基因型为Aa的果蝇随机均分至甲、乙两培养箱,除饲喂食物不同外其他条件一致。培养至15代时,甲箱中果蝇基因型频率为:AA=14%,Aa=32%,aa—54%,乙箱中果蝇基因型频率为:AA=25%,Aa=50%,aa=25%.然后分别从甲、乙两培养箱中随机选取等量的果蝇混合于丙培养箱中,并置于与甲箱相同的培养条件下继续培养若干代。下列相关分析正确的是( )
A.甲、乙两箱果蝇在培养过程中发生了不同方向的进化
B.饲喂食物的不同使甲、乙两箱中的果蝇产生了不同变异
C.丙箱中的果蝇基因A的初始基因频率低于50%
D.丙箱中的果蝇培养若干代后,基因a的频率将上升
【答案】CD
【分析】现代生物进化理论的主要内容:
种群是生物进化的基本单位,生物进化的实质在于种群基因频率的改变。突变和基因重组、自然选择及隔离是物种形成过程的三个基本环节,通过它们的综合作用,种群产生分化,最终导致新物种的形成.其中突变和基因重组产生生物进化的原材料,自然选择使种群的基因频率发生定向的改变并决定生物进化的方向,隔离是新物种形成的必要条件。
【详解】A、甲、乙两箱果蝇最初的基因频率相等,且A和a的基因频率均为50%,培养至15代时甲箱果蝇的群体中A的基因频率为30%,乙箱中果蝇群体的A基因频率依然为50%,种群基因频率改变的过程就是生物界进化的过程,显然在培养过程中甲发生了进化,而乙群体没有进化,A错误;
B、饲喂食物的不同对甲、乙两箱中的果蝇进行了选择,并未诱导变异的产生,B错误;
C、丙箱中的果蝇群体中基因A的初始基因频率为(50%+30%)÷2=40%,显然低于50%,C正确;
D、根据甲箱果蝇群体的进化方向(a的基因频率增加)可推测,在饲喂甲箱所喂食物的前提下,丙箱中的果蝇培养若干代后,基因a的频率将上升,D正确。
故选CD。
【点睛】
三、非选择题:本部分包括5题。
20.如图甲、乙分别表示某基因型为AaBbdd的雌性高等动物细胞减数分裂示意图和减数分裂过程染色体数量变化曲线图。请据图回答下列问题。
(1)图甲细胞的名称是________,该生物正常体细胞所含染色体数目为________条。
(2)图甲细胞处于图乙的________段, 图甲细胞染色体数∶核DNA数________。图乙横坐标的数字区间中,没有同源染色体的是________段。
(3)与图甲细胞同时产生的另一个细胞分裂结束后,所产生的两个子细胞的基因型分别是_________(不考虑变异),写出图乙过程中细胞核DNA数目变化过程________(用数字和箭头表示)。
【答案】 ①. 第一极体 ②. 6 ③. 8~9 ④. 1∶1 ⑤. 6~9 ⑥. Abd、Abd ⑦. 6→12→6→3
【解析】
【分析】分析甲图:甲细胞不含同源染色体,且着丝点分裂,处于减数第二次分裂后期;根据题意,该动物雌性动物,由于此时细胞质均等分裂,则该细胞称为第一极体。
分析乙图:0~2表示减数第一次分裂间期;2~6表示减数第一次分裂;6~9表示减数第二次分裂。
【详解】(1)识图分析可知,图甲细胞不含同源染色体,且着丝点分裂,处于减数第二次分裂后期,此时细胞质均等分裂,则该细胞为第一极体,此时细胞内染色体数目暂时加倍恢复到正常体细胞水平上,因此正常体细胞内染色体数目为6条。
(2)根据以上分析可知,图甲处于减数第二次分裂后期,图乙中6~9表示减数第二次分裂的过程,其中8~9段染色体数目暂时加倍,故该段表示甲图所处时期,图甲中染色体不含姐妹染色单体,因此一条染色体上含有一个DNA分子,故染色体数∶核DNA数=1∶1。分析图乙可知,6之前是减数第一次分裂,6之后是减数第二次分裂,其中减数第二次分裂过程中没有同源染色体,因此没有同源染色体的是6~9段。
(3)图甲细胞的基因型为aaBBdd,由于该动物的基因型为AaBbdd,则与之同时产生的次级卵母细胞的基因型为Aabbdd,那么次级卵母细胞分裂后产生的两个子细胞的基因型分别为Abd、Abd。图乙过程中包括了减数第一次分裂前的间期、减数第一次分裂和减数第二次分裂,由于间期DNA复制,导致DNA分子数加倍,则DNA数目由6→12,而伴随着减数第一次分裂的结束,DNA均分到两个子细胞内,因此减半为6,然后经过减数第二次分裂后,再次均分,导致最后形成的子细胞内DNA再次减半为3,故细胞核DNA数目变化过程为6→12→6→3。
【点睛】本题以图像为载体考查卵细胞的形成过程以及该过程中物质变化的知识点,要求学生掌握卵细胞的形成过程,理解减数分裂过程中染色体和核DNA的数量变化规律,能够正确识图判断图中所处的分裂时期和细胞的名称是解决问题的关键。
21.下图为甲病(A—a)和乙病(B—b)的遗传系谱图,其中乙病为伴性遗传病,请回答:
(1)II-5为纯合子的概率是_______________,II-6的基因型为_______________,III-13的致病基因来自于_______________。
(2)假如III-10和III-13结婚,生育的孩子患甲病的概率是_______________,患乙病的概率是_______________,不患病的概率是_______________。
【答案】 1/2 aaXBY II-8 2/3 1/8 7/24
【分析】分析遗传图谱:图中II-3号和II-4号患甲病,出生正常的女儿III-9号,故甲病为常染色体显性遗传病;Ⅰ-1号和Ⅰ-2号都不患乙病,生患乙病的儿子II-7号,已知乙病为伴性遗传病,故乙病为伴X染色体隐性遗传病,据此作答。
【详解】(1)根据试题分析,甲病为常染色体显性遗传病;乙病为伴X染色体隐性遗传病。II-5号不患甲病,为aa,II-7号有乙病,所以其母亲基因为XBXb,其父亲基因型为XBY,故II-5号基因1/2aaXBXb或1/2aaXBXB,则II-5号是纯合子的概率是1/2;II-6号是不患病的男子,基因型为aaXBY,III-13号患乙病,乙病为伴X染色体隐性遗传病,III-13号的致病基因来自于II-8号。
(2)Ⅲ-10号患甲病,有不患甲病的弟弟,Ⅲ-10号关于甲病的基因型及概率为1/3AA、2/3Aa;Ⅱ-7号患乙病,Ⅰ-1号关于乙病的基因型为XBXb,Ⅱ-4号关于乙病的基因型及概率为1/2XBXB、1/2XBXb,Ⅲ-10号关于乙病的基因型及概率为3/4XBXB、1/4XBXb;Ⅲ-13号不患甲病,患乙病,其基因型为aaXbY.因此,Ⅲ-10和Ⅲ-13结婚,生育的孩子患甲病的概率是1-2/3×1/2=2/3,患乙病的概率是1/4×1/2=1/8,后代中不患病的概率是(1-2/3)×(1-1/8)=7/24。
【点睛】本题考查了人类遗传病的相关概率计算。假如患甲病的概率是A,患乙病的概率是B,则只患甲病的概率是A×(1-B),只患乙病的概率是B×(1-A),只患一种病的概率是A×(1-B)+B×(1-A),两病均患的概率是A×B,正常的概率是(1-A)×(1-B)。掌握这些公式的计算是解决这道题的关键。
22.某生物兴趣小组研究噬菌体侵染大肠杆菌实验,让噬菌体侵染32P的大肠杆菌,过程如图。分析并回答相关问题:
(1)让噬菌体侵染32P的大肠杆菌__________(是/不是)赫尔希、蔡斯噬菌体侵染细菌实验的一部分。
(2)在本实验中,经搅拌、离心最终检测到放射性同位素主要分布在__________(填字母)中,其中搅拌的目的是__________。
(3)噬菌体侵染时,DNA进入细菌体内进行DNA复制。复制的模板为__________;所需原料为__________,由__________提供。能够精确复制的原因是___________。
(4)若只有一个亲代噬菌体,其DNA由2000个碱基对组成,胞嘧啶占全部碱基的30%,则经过5次复制所需游离的腺嘌呤脱氧核苷酸的个数为__________,含32P的子代噬菌体所占的比例为_______。
(5)生物兴趣小组的同学在离心后发现,理论上放射性较弱的部分却检测到较强的放射性,则可能的原因是________。
【答案】 ①. 是 ②. C ③. 使吸附在细菌上的噬菌体(外壳)与细菌分离 ④. 亲代噬菌体DNA的两条链 ⑤. 4种脱氧核糖核苷酸 ⑥. 大肠杆菌 ⑦. DNA的双螺旋结构,为复制提供了精确的模板、②通过碱基互补配对保证复制能够准确的进行 ⑧. 24800 ⑨. 1(100%) ⑩. 保温时间过长,子代噬菌体从大肠杆菌内释放出来,经离心进入上清液
【解析】
【分析】1、T2噬菌体侵染细菌的过程是:吸附→注入DNA→DNA复制→合成相应蛋白质外壳等→组装成新(子代)噬菌体→细菌解体,噬菌体释放。
2、噬菌体侵染细菌的实验中,经过短时间保温后,用搅拌器搅拌、离心,得到的上清液主要是噬菌体的蛋白质外壳,沉淀物主要是被侵染的细菌(含噬菌体的DNA)。
3、赫尔希和蔡斯分别用35S和32P标记T2噬菌体的蛋白质和DNA,被标记部位分别是氨基酸的R基和DNA的磷酸基团。
【详解】(1)由分析可知,让噬菌体侵染32P的大肠杆菌是赫尔希、蔡斯噬菌体侵染细菌实验的一部分。
(2)在本实验中,让噬菌体侵染32P的大肠杆菌,大肠杆菌比较重,经搅拌、离心最终检测到放射性同位素主要分布在C沉淀物中;其中搅拌的目的是使吸附在细菌上的噬菌体(外壳)与细菌分离。
(3)噬菌体侵染时,DNA进入细菌体内进行DNA复制,复制的模板为亲代噬菌体DNA的两条链;所需原料为4种脱氧核糖核苷酸,由于病毒无细胞结构,复制过程所需的原料、酶、能力等都由大肠杆菌提供。能够精确复制的原因是有两个:①DNA的双螺旋结构,为复制提供了精确的模板、②通过碱基互补配对保证复制能够准确的进行。
(4)若只有一个亲代噬菌体,其DNA由2000个碱基对组成,胞嘧啶占全部碱基的30%,腺嘌呤占全部碱基的20%,腺嘌呤占20%×2000×2=800个,则经过5次复制所需游离的腺嘌呤脱氧核苷酸的个数为(25-1)×800=24800;由于噬菌体所用的原料为大肠杆菌含32P标记的原料,DNA复制具有半保留复制的特点,故含32P的子代噬菌体所占的比例为100%。
(5)保温时间是本实验控制的关键,理论上放射性较弱的部分却检测到较强的放射性,则可能的原因是保温时间过长,子代噬菌体从大肠杆菌内释放出来,经离心进入上清液。
【点睛】本题主要考查噬菌体侵染细菌的实验,意在考查考生能理解所学知识的要点,把握知识间的内在联系,形成知识的网络结构的能力。
23.Ⅰ.如图为一果蝇体细胞的染色体图。红眼(T)对白眼(t)为显性,位于X染色体上;长翅(B)对残翅(b)为显性,位于常染色体上,请据图回答问题:
(1)该果蝇为_____(雌,雄)性果蝇。
(2)该果蝇有常染色体_____条,属于_____倍体生物。
(3)该果蝇的一个性母细胞经减数分裂可形成_____种具有生理功能的配子。
(4)图中A、a与B、b两对等位基因的遗传,遵循基因的_____定律。T与t在遗传中不仅遵循基因分离定律,还属于_____遗传,该红眼长翅果蝇的基因型是_____。
Ⅱ.实验室中现有一批未交配过的纯种长翅灰体和残翅黑檀体的果蝇。现利用上述实验材料进行相关的遗传探究,已知长翅和残翅这对相对性状受一对等位基因控制,且长翅是由显性基因控制的,现欲通过一次杂交实验判断这对基因是位于X染色体上还是常染色体上。
①杂交方案:选择_____进行杂交。
②对问题的推断与结论:
如果杂交后代_____,说明基因位于常染色体上。
如果杂交后代_____,说明基因位于X染色体上。
Ⅲ.将二倍体同一物种的①、②两个植株杂交,得到③,再作进一步处理,如图所示。请根据题意和图示分析回答问题。
⑤和⑦是同一物种吗?_____(是或否)。⑥是_____倍体,⑧是_____倍体。
【答案】 雌 6 二 1 自由组合 伴性 BbXTXt 残翅雌果蝇和长翅雄果蝇 杂交后代无论雌、雄果蝇全部为长翅 杂交后代雌果蝇全为长翅,雄果蝇全为残翅 否 二 三
【分析】遗传学上正反交结果一致,说明是常染色体遗传,如果表现为雌雄后代不一样,则很可能是伴性遗传;在伴X遗传中,父亲显性则女儿显性,母亲隐性则儿子隐性。
题图分析,图示为某果蝇细胞的染色体图解,该果蝇细胞含有4对同源染色体,最后一对性染色体的形态和大小相同,为一对X染色体,该果蝇为雌果蝇;图中有3对等位基因,分别位于3对同源染色体上,所以它们在遗传时遵循基因的自由组合定律。
【详解】Ⅰ(1)此果蝇含有4对同源染色体,最后一对性染色体的形态和大小相同,为雌性果蝇。
(2)图中有8条染色体,最后两条是性染色体X,其余6条是常染色体,图中每种形态的染色体有2条,据此可以判断该果蝇为二倍体。
(3)已知该果蝇为雌性,所以一个性母细胞经过减数分裂只能产生一个卵细胞,因此,该果蝇的一个性母细胞经减数分裂可形成1种具有生理功能的配子。
(4)图中该果蝇的基因型是AaBbXTXt,A、a与B、b两对等位基因在两对同源染色体上,所以它们的遗传遵循基因的自由组合定律。T与t在性染色体X上,表现为伴性遗传,在遗传时遵循基因分离定律,图中的果蝇表现为红眼长翅,其相关的基因型可表示为BbXTXt。
Ⅱ.(1)已知长翅和残翅这对相对性状受一对等位基因控制,且长翅是由显性基因控制的,在已知基因显、隐关系的情况下,要判断基因所占的位置,则通常选择隐性的雌性个体和显性的雄性个体进行杂交,然后根据后代的性状表现进行判断,即选择残翅的雌果蝇与长翅的雄果蝇进行杂交:
①选择残翅果蝇作母本,长翅果蝇作父本进行杂交。
②如果基因位于常染色体上,则杂交后全部为长翅;如果基因位于X染色体上,则杂交后代雌果蝇全为长翅,雄果蝇全为残翅。
Ⅲ..将二倍体同一物种的①、②两个植株杂交,得到③,③依然是二倍体,其自然生长获得的⑤也是二倍体,对③的幼苗进行秋水仙素处理获得的⑦为四倍体,⑤和⑦杂交获得的⑧是三倍体,三倍体在减数分裂时联会紊乱不能产生正常的配子,进而表现为不育,因此⑤和⑦之间存在生殖隔离,即二者是不同的物种。⑥是⑤自交获得的后代,因为⑤是二倍体,因此⑥也是二倍体。
【点睛】能正确辨析果蝇的染色体组型以及基因型的表示方法是解答本题的前提,分离定律和自由组合定律的使用范围是本题的重要考点,掌握基因位置的判断相关的实验设计是解答本题的另一关键,熟知各种育种方法的原理以及操作流程是解答本题的前提。生殖隔离的现象的辨析也是本题的考点之一。
24.人眼的虹膜有褐色和蓝色两种颜色,褐色是由显性基因控制的,蓝色是由隐性基因控制的。已知一蓝眼男人与一个褐眼女人(这女人的母亲是蓝眼)结婚。据题意回答下列问题。
(1)人的蓝眼与褐眼是一对相对性状,那么相对性状是指_____________________。
(2)想要判断控制某对相对性状的基因是核基因还是质基因所用的方法是_________。
(3)这对夫妇响应国家号召,想生两个孩子,那么他们生一个孩褐眼,一个孩蓝眼的几率是_______。结果,这位妈妈一胎就生出个龙凤胎(一个男孩和一个女孩),男孩是褐眼,女孩是蓝眼的几率是________。
(4)这个男孩被怀疑携带有白化基因,最简洁的检测方法是________。(A.测交 B.配子染色,显微镜观察 C.对其基因进行电泳)
【答案】 同一生物,同一性状,不同表现 正交和反交 1/2 1/4 C
【分析】1、由于细胞质基因遗传为母系遗传,故判断是细胞核基因还是细胞质基因可用正交和反交,若正反交结果相同,则为细胞核基因,若正反交结果不同,则为细胞质基因。
2、若用A、a表示虹膜褐色和蓝色基因,则蓝眼男人的基因型为aa,则褐眼女人基因型为A_,又由于这女人的母亲是蓝眼aa,故该褐眼女人基因型为Aa。
【详解】(1)相对性状是指同种生物同一性状的不同表现类型。
(2)判断控制某对相对性状的基因是核基因还是质基因所用的方法正交和反交,如果正交和反交结果一样,说明属于性状由核基因控制,如果结果跟母方有关,则性状由质基因控制。
(3)人眼的虹膜由一对等位基因控制,遵循基因分离规律。由于蓝色是由隐性遗传因子控制的,且位于常染色体上,所以蓝眼男人的基因型为aa;由于褐眼女人的母亲是蓝眼,所以褐眼女人的基因型为Aa,一个褐眼女人(其母亲是蓝眼)(Aa)与蓝眼男人(aa),其后代Aa×aa→1/2Aa(褐眼):1/2aa(蓝眼),因此生一个孩褐眼,一个孩蓝眼的几率都是1/2。生出个龙凤胎(一个男孩和一个女孩),男孩是褐眼,女孩是蓝眼的几率是1/2×1/2=1/4。
(4)男孩被怀疑携带有白化基因,这为杂合子,利用电泳可以出现2条带。
【点睛】注意:判断是核基因还是质基因控制的性状遗传,其常用的交配方法就是正反交。
2022-2023学年高一下学期期末考前必刷卷:生物01卷(江苏专用)(考试版)(范围:必修2全本): 这是一份2022-2023学年高一下学期期末考前必刷卷:生物01卷(江苏专用)(考试版)(范围:必修2全本),共10页。试卷主要包含了本试卷分第Ⅰ卷两部分,测试范围等内容,欢迎下载使用。
2022-2023学年高一下学期期末考前必刷卷:生物01卷(江苏专用)(全解全析): 这是一份2022-2023学年高一下学期期末考前必刷卷:生物01卷(江苏专用)(全解全析),共20页。
2022-2023学年高一下学期期末考前必刷卷:生物01卷(江苏专用)(参考答案): 这是一份2022-2023学年高一下学期期末考前必刷卷:生物01卷(江苏专用)(参考答案),共2页。试卷主要包含了【答案】常染色体隐性遗传等内容,欢迎下载使用。

