2022-2023学年高二下学期期末考前必刷卷:生物01卷(江苏专用)(考试版)(范围:选择性必修3+必修1)
展开2022-2023学年高二下学期期末考前必刷卷(江苏专用)
生物
(考试时间:90分钟 试卷满分:100分)
注意事项:
1.本试卷分第Ⅰ卷(选择题)和第Ⅱ卷(非选择题)两部分。答卷前,考生务必将自己的姓名、准考证号填写在答题卡上。
2.回答第Ⅰ卷时,选出每小题答案后,用2B铅笔把答题卡上对应题目的答案标号涂黑。如需改动,用橡皮擦干净后,再选涂其他答案标号。写在本试卷上无效。
3.回答第Ⅱ卷时,将答案写在答题卡上。写在本试卷上无效。
4.测试范围:选择性必修三+必修一
5.考试结束后,将本试卷和答题卡一并交回。
第Ⅰ卷
一、选择题:本题共14小题,每小题2分,共28分。每小题只有一个选项符合题目要求。
1.下列关于组成细胞的元素和化合物的说法不正确的是( )
A.细胞中不存在无机自然界没有的特殊元素
B.磷脂、叶绿素、质粒和NADH共有的元素为C、H、O、N
C.某链状的十肽分子中,共有12个N,其中10个在肽键中,2个在R基团中
D.构成多糖、蛋白质、核酸等生物大分子基本骨架的元素是C
2.观察并分析下列四种生物的结构模式图,以下说法错误的是( )
A.四种生物在化学元素和化合物种类上具有统一性
B.在生命系统结构层次中,甲、乙和丁属于细胞和个体
C.除丁是真核生物外,甲、乙、丙都是原核生物
D.除乙是自养生物外,甲、丙、丁都是异养生物
3.美国科学家JamesE·Rothman、RandyW·Schekman以及德国科学家ThomasC·Sudhof,由于发现了囊泡准确转运物质的调控机制,共同获得了2013年诺贝尔生理学或医学奖。细胞内部产生的蛋白质被包裹于膜泡形成囊泡,介导不同途径的运输,在正确的时间把正确的细胞“货物”运送到正确的目的地。以下相关叙述正确的是( )
A.囊泡不属于生物膜系统,但其和细胞膜的组成成分相似
B.囊泡中物质释放到细胞外,该过程体现了细胞膜的流动性
C.介导不同途径的囊泡,除运输功能外,还具有识别功能
D.囊泡中的物质在分泌的过程中,不需要通过磷脂双分子层
4.下列关于细胞的叙述,错误的是( )
A.随着细胞的生长和衰老,细胞的含水量逐渐下降
B.线粒体与叶绿体与细胞的能量代谢有关
C.DNA是遗传信息的载体,所有细胞均含有DNA
D.溶酶体能分解衰老损伤的细胞器
5.泡菜是利用一定浓度盐水泡制蔬菜,经发酵制成的食品。下图是泡菜发酵过程中微生物数目和pH的变化曲线。下列说法中不正确的是( )
A.制作泡菜的盐水中有时要加入一定量的“陈泡菜液”,目的是增加乳酸菌的数量
B.泡菜制作过程中要向泡菜水中加入花椒等香辛料,目的是调节泡菜的风味、防腐杀菌
C.泡菜制作中,影响亚硝酸盐含量的主要因素有食盐用量、腌制的时间和温度
D.泡菜发酵过程中优势菌在不断变化,pH逐渐降低是导致醋酸菌数目减少的主要原因
6.有关稀释涂布平板法,叙述错误的是( )
A.先将菌液进行一系列的梯度稀释
B.然后将不同稀释度的菌液分别涂布到琼脂固体培养基的表面
C.适宜条件下培养
D.结果都可在培养基表面形成单个的菌落
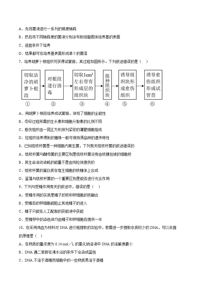
7.培养胡萝卜根组织可获得试管苗,其过程如图所示。下列叙述错误的是( )
A.用胡萝卜根段培养成试管苗,体现了细胞的全能性
B.⑤⑥过程所需的生长素和细胞分裂素的比例不同
C.愈伤组织由一团正方形排列紧密的薄壁细胞组成
D.经组织培养得到的植株一般可保持原品种的遗传特性
8.已知结核杆菌是一种细胞内寄生菌,下列有关结核杆菌的叙述错误的
A.结核杆菌与酵母菌的主要区别是结核杆菌没有由核膜包被的细胞核
B.其生命活动消耗的能量不是由线粒体提供的
C.结核杆菌的蛋白质在宿主细胞的核糖体上合成
D.蓝藻与结核杆菌的一个重要区别是能否进行光合作用
9.下列与受精作用有关的叙述中,错误的是( )
A.受精作用的实质是精子的核和卵细胞的核融合
B.受精后的卵细胞能阻止其他精子的进入
C.精子只能在人工配制的获能液中获能
D.受精卵中的染色体均由精子和卵细胞各提供一半
10.在采用鸡血为材料对DNA进行粗提取的实验中,若需进一步提取杂质较少的DNA,可以依据的原理是( )
A.在物质的量浓度为0.14 mol/L的氯化钠溶液中DNA的溶解度最小
B.DNA遇二苯胺在沸水浴的条件下会染成蓝色
C.DNA不溶于酒精而细胞中的一些物质易溶于酒精
D.质量浓度为0.1 g/mL的柠檬酸钠溶液具有抗凝血作用
11.下图是将人的生长激素基因导入细菌B细胞内制造“工程菌”的示意图。已知细菌B细胞内不含质粒A,也不含质粒A上的基因。判断下列说法正确的是( )
A.将重组质粒导入细菌B常用的方法是用Ca2+处理细菌
B.将完成导入过程后的细菌涂布在含有四环素的培养基上,能生长的是只导入了质粒A的细菌
C.目的基因成功表达的标志是受体细胞能在含有四环素的培养基上生长
D.工程菌产生的生长激素可以直接使用效果良好
12.1982年,美国科学家T.Cech和他的同事发现自身剪接内含子的RNA具有催化功能,并因此获得了1989年诺贝尔化学奖,其中文译名为“核酶”。与一般的翻译RNA相比,核酶具有较稳定的空间结构,不会受到RNA酶的攻击。更重要的是,核酶在切断mRNA后,又可从杂交链上解脱下来,重新结合和切割其它的mRNA分子。下列叙述正确的是( )
A.核酶的化学本质是RNA B.核酶能切断mRNA并阻断转录过程
C.RNA酶能够水解核酶 D.核酶反应前后化学性质发生了改变
13.中科院神经科学研究所利用第三代基因编辑技术—CRISPR/Cas9技术,成功构建了世界首批核心节律基因BMAL1蔽除猕猴模型,并通过体细胞克隆技术成功培育了5只BMA1基因蔽除的克隆猴,为节律紊乱相关疾病机理的研究提供了比较理想的动物模型。CRISPR/Cas9基因编辑系统由单链向导RNA(sgRNA)和Cas9蛋白组成。下列说法正确的是( )
A.该技术中的sgRNA实际上是一种核酶
B.在体外培养猕猴体细胞时需在纯氧环境中进行
C.克隆猴的产生体现了体细胞的全能性
D.该技术的优势是能定点改造目的基因
14.很多实验必需先制作装片,然后在显微镜下观察。下列实验步骤正确的是( )
A.脂肪鉴定:切取花生子叶薄片→染色→95%酒精去浮色→制片→观察
B.叶绿体形态分布观察:取黑藻小叶→制片→直接用高倍镜观察叶绿体
C.有丝分裂观察:剪取根尖→解离→染色→漂洗→制片→观察
D.质壁分离观察:撕取紫色洋葱鳞片叶外表皮→制片→观察→滴加0.3g/mL蔗糖溶液→观察
二、选择题:本题共5小题,每小题3分,共15分。每小题有一个或多个选项符合题目要求,全部选对得3分,选对但不全的得1分,有选错的得0分。
15.下列关于生物实验的说法,正确的是( )
A.在探究影响酶活性的因素时,温度、酸碱度、使用试剂的量等都是自变量
B.探究酵母菌呼吸方式时,可根据石灰水的浑浊程度判断产生CO2的量
C.用斐林试剂模拟尿糖检测时,应该设计正常人尿液的对照实验
D.探究培养液中酵母菌种群数量的变化,取样计数前培养液应充分摇匀
16.微生物接种到平板培养基上方法主要有平板划线法和稀释涂布平板法等。下列相关叙述中不正确的是( )
A.平板划线法只能用于微生物的分离纯化,稀释涂布平板法只能用于微生物的计数
B.平板划线法使用无菌接种针接种,稀释涂布平板法使用无菌涂布器涂布
C.两种方法接种后,通常需要在皿盖上注明培养基种类、培育日期等
D.两种方法接种后,都需要将平板倒置放入恒温培养箱培养
17.Vero细胞系来源于非洲绿猴的肾脏上皮细胞,具有无限分裂和贴壁生长的特性,常用作人类疫苗的生产基质。关于Vero细胞培养的说法正确的是( )
A.需将培养瓶置于95%O2和5%CO2的混合气体中培养
B.可用血细胞计数板对培养的Vero细胞计数
C.Vero细胞系中细胞与非洲绿猴的肾脏上皮细胞的遗传物质不同
D.每传代1次,培养瓶中的Vero细胞分裂1次
18.淀粉经淀粉酶水解后得到的产物是重要的工业原料,但工业化生产常需在高温条件下进行,而现有的淀粉酶耐热性不强,科研人员发现将淀粉酶(AmyS1)第27位的亮氨酸替换为天冬氨酸能产生耐热性高的淀粉酶(AmyS2),由此科研人员根据AmyS2的氨基酸序列设计并人工合成了AmyS2基因,将其导入芽孢杆菌内,具体过程如下图所示。最终结果表明,与导入质粒B相比,导入质粒C的芽孢杆菌培养液中更易获得并提纯AmyS2.下列说法错误的是( )
A.获得AmyS2基因并将其导入芽孢杆菌得到AmyS2的过程是通过基因工程实现的
B.构建质粒C时需用限制酶Eco52 I和BamH I同时切割质粒B和信号肽基因
C.信号肽基因表达的产物可帮助核糖体上合成的AmyS2进入内质网和高尔基体
D.可用PCR技术检测芽孢杆菌的DNA上是否插入了AmyS2基因
19.铁是人体内必不可少的微量元素,下图表示铁被小肠吸收和转运至细胞内的过程。图中转铁蛋白(Tf)可运载Fe3+,以Tf-Fe3+结合形式进入血液。Tf-Fe3+与转铁蛋白受体(TfR)结合后进入细胞,并在囊泡的酸性环境中将Fe3+释放。下列叙述正确的是( )
A.Fe2+顺浓度梯度通过蛋白1通道的过程属于协助扩散
B.Tf与TfR结合后携带Fe3+进入细胞的过程属于胞吞
C.蛋白2和转铁蛋白都是细胞膜上的载体蛋白
D.H+进入囊泡的过程为协助扩散,不消耗能量
第II卷
三、非选择题:本题共5小题,共57分。
20.为缓解能源危机这一全球性问题,开发和利用新能源受到广泛关注。研究发现,真核单细胞小球藻在高氮条件下光合作用强,油脂积累少;在低氮条件下生长较慢,但能积累更多油脂。为获得油脂生产能力强的小球藻,制造生物质燃料,科研人员进行了实验。请回答下列问题:
(1)小球藻在进行光合作用C3的还原时,需要光反应提供___________,此过程发生在___________。
(2)为检测小球藻油脂生产能力,研究者在低氮胁迫下进一步实验,得到下图所示结果。在不同含氮条件下研究了总脂含量和碳水化合物含量变化,试根据下图分析低氮胁迫下生长状况良好的小球藻碳水化合物和总脂合成的关系是___________。研究发现,小球藻细胞中卡尔文循环产生的三碳糖有60%用于合成蔗糖,则每合成6mol蔗糖,叶绿体中至少要固定_________molCO2。
(3)为获得油脂生产能力更强的小球藻,科研人员进行了如下图实验,以培养基上的藻落(由一个小球藻增殖而成的群体)的颜色和数量为检测指标。观察到少数黄色藻落小球藻X出现,这是由于EMS(化学诱变剂)导致小球藻可能发生___________产生新基因,小球藻___________的合成能力减弱。为检验上述推测,提取和分离光合色素,与正常小球藻Y相比,若小球藻X的滤纸条上,自上而下第___________条条带宽度明显变窄,则证明上述假设正确。
(4)进一步研究EMS对小球藻叶绿体活力的影响,将细胞破碎后通过___________法获得叶绿体,然后将其置于0.35mol/L的蔗糖溶液中,选择该浓度蔗糖溶液的目的是___________。
(5)ACC等多种酶是脂肪酸合成途径的相关酶,ACC催化由丙酮酸合成的乙酰辅酶A反应进入脂肪酸合成途径,为探究小球藻油脂生产能力更强的原因,提取小球藻中___________,通过PCR技术测定其含量。结果表明在某一突变体中ACC基因表达量增强,但总脂含量并未升高,试分析其原因是___________。
21.某种产脂肪酶菌常被用作饲料添加剂,下表是从土壤中初筛该菌的培养基配方,请回答下列问题:
(NH4)2SO4 | NaCl | MgSO4·7H2O | K2HPO4 | 1%橄榄油 | 蒸馏水 | pH |
0.1g | 0.05g | 0.01g | 10g | 4mL | 定容至 100mL | 7.0 |
(1)在上述培养基中,橄榄油能为产脂肪酶菌提供_________。用该培养基进行选择培养的目的是_____。在选择培养过程中,使用摇床振荡效果较好,原因是_____________。
(2)分离产脂肪酶菌时,在上述培养基的基础上,还应加入琼脂和溴甲酚紫(碱性条件下呈紫色,在酸性条件下为黄色)。在平板上产脂肪酶菌菌落的周围会出现黄色圈,原理是_________。筛选时常选择黄色圈直径大的菌落,说明_____。
(3)可用稀释涂布平板法对微生物进行计数,计算得出菌体数目往往比实际的数目低,原因是_________。使用该方法计数时研究人员分别在3个平板上接种稀释倍数为104的滤液各0.1ml,培养一段时间后, 平板上长出菌落数分别为26、234、258,则每1ml样品中的活菌数为_____个。还可用滤膜法对微生物进行计数,如测定饮用水中大肠杆菌的数目,将滤膜放在_________培养基上培养,根据培养基上黑色菌落的数目计算出大肠杆菌的数量。
(4)对培养基灭菌常用的方法是_____。此方法用到下图仪器,图中甲、乙、丙指示的依次是_____。(填序号)
①安全阀、排气阀、压力表
②排气阀、安全阀、压力表
③安全阀、排气阀、温度表
④排气阀、安全阀、温度表
22.图 1 是将某细菌的基因A导入大肠杆菌内,制备“工程菌”的示意图。图2是单克隆抗体制备流程的简明示意图。图3是Rag2基因缺失小鼠不能产生成熟的淋巴细胞,科研 人员利用胚胎干细胞(ES 细胞)对Rag2基因缺失小鼠进行基因治疗的技术流程图。请据图回答下列问题。
(1)如果获得A,可以利用PCR技术,PCR技术扩增A的前提是__________。
(2)用于基因工程技术生产蛋白质类药物的工程菌有多种,如大肠杆菌、酵母菌、乳酸菌。在生产干扰素的过程中,选用酵母菌作为工程菌,原因是______。
(3)老年痴呆症患者的脑血管中有一种特殊的β一淀粉样蛋白体,它的逐渐积累可能导致神经元损伤和免疫功能下降。某些基因的突变会导致β一淀粉样蛋白体的产生和积累。通过图3给我们启示,可以利用______(至少答两项)技术用于老年痴呆症的治疗。
(4)在图2中获得的①需要经过______处理,这样在促融剂的作用下才能和骨髓瘤细胞融合,④是经多次筛选培养获得的________。
23.因牛奶中的乳糖,有些人食用牛奶后会出现不适症状。为了解决这个问题,科学家将肠乳糖酶基因导入奶牛基因组,使该转基因牛分泌的乳汁中乳糖的含量大大降低,而其他营养成分不受影响。生物兴趣小组想结合所学知识设计相关培育流程,请帮助他们解决下列问题。
(1)运用PCR技术扩增肠乳糖酶基因,所用的原料有_____________。
(2)图a中三个DNA片段上依次表示出了EcoRI、BamHI和Sau3AI三种限制性核酸内切酶的识别序列与切割位点,图b为某种质粒的示意图(质粒上的EcoRI、Sau3AI的切点是唯一的)。
经BamHI酶切得到的目的基因可以与上述质粒被_____________酶切后的产物连接,理由是_____________。肠乳糖酶基因必须插入到图b质粒中启动子终止子之间的目的是_____________。
(3)一般采用_____________(填仪器名称)将含有肠乳糖酶基因的表达载体导入受精卵。
(4)将导入肠乳糖酶基因的受精卵移入发育培养液中进行培养,其中培养液成分除一些无机盐和有机盐类外,还需添加维生素、激素、氨基酸、核苷酸等营养成分,以及_____________等物质。
(5)当胚胎发育到适宜阶段时,进行胚胎移植。移植能否成功,主要与_____________有关。
(6)应用胚胎分割技术,可以提高胚胎的利用率。其中在对囊胚阶段的胚胎进行分割时,要注意将内细胞团_____________分割,否则会影响分割后胚胎的恢复和进一步发育。
24.芦笋的幼苗是一种名贵蔬菜,又名石刀板,其体细胞中含10对染色体,属于XY型性别决定的植物。在某野生型窄叶种群中偶见几株阔叶芦笋幼苗,雌雄株都有。请回答有关问题:
(1)芦笋基因组的测序需要测定______条染色体的DNA序列,芦笋的体细胞中最多含______个染色体组。
(2)现有一对相对性状受一对等位基因(A、a)控制,该基因位于X、Y染色体的同源区段,则该性状的遗传与性别______(填“有”或“无”)关系。请写出支持此观点的一个杂交组合______
(3)有人对阔叶芦笋幼苗的出现进行分析,认为可能有两种原因:一是基因突变,二是染色体加倍成为多倍体。请设计一个简单的实验鉴定阔叶石刀板出现的原因:______
2022-2023学年高二下学期期末考前必刷卷:生物01卷(江苏专用)(考试版)(范围:选择性必修3+必修1) (2): 这是一份2022-2023学年高二下学期期末考前必刷卷:生物01卷(江苏专用)(考试版)(范围:选择性必修3+必修1) (2),共11页。试卷主要包含了本试卷分第Ⅰ卷两部分,测试范围,以下说法正确的有几项等内容,欢迎下载使用。
2022-2023学年高二下学期期末考前必刷卷:生物01卷(江苏专用)(全解全析): 这是一份2022-2023学年高二下学期期末考前必刷卷:生物01卷(江苏专用)(全解全析),共22页。试卷主要包含了选择题,非选择题等内容,欢迎下载使用。
2022-2023学年高二下学期期末考前必刷卷:生物01卷(江苏专用)(参考答案): 这是一份2022-2023学年高二下学期期末考前必刷卷:生物01卷(江苏专用)(参考答案),共2页。试卷主要包含了【答案】AATT—等内容,欢迎下载使用。

