所属成套资源:新高考适用2024版高考生物一轮总复习练案(38份)
- 新高考适用2024版高考生物一轮总复习练案12必修1分子与细胞第四单元细胞的生命历程第2讲细胞的减数分裂和受精作用 试卷 0 次下载
- 新高考适用2024版高考生物一轮总复习练案13必修1分子与细胞第四单元细胞的生命历程第3讲细胞的分化衰老和死亡 试卷 0 次下载
- 新高考适用2024版高考生物一轮总复习练案15必修2遗传与进化第五单元孟德尔定律和伴性遗传第2讲基因的自由组合定律 试卷 0 次下载
- 新高考适用2024版高考生物一轮总复习练案16必修2遗传与进化第五单元孟德尔定律和伴性遗传第3讲伴性遗传和人类遗传病 试卷 0 次下载
- 新高考适用2024版高考生物一轮总复习练案17必修2遗传与进化第六单元遗传的分子基础第1讲DNA是主要的遗传物质 试卷 0 次下载
新高考适用2024版高考生物一轮总复习练案14必修2遗传与进化第五单元孟德尔定律和伴性遗传第1讲基因的分离定律
展开
这是一份新高考适用2024版高考生物一轮总复习练案14必修2遗传与进化第五单元孟德尔定律和伴性遗传第1讲基因的分离定律,共7页。试卷主要包含了选择题,非选择题等内容,欢迎下载使用。
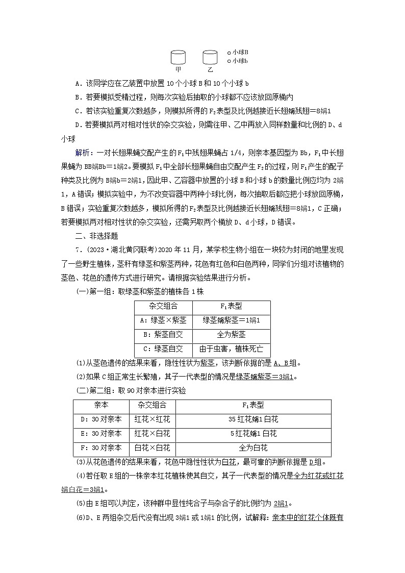
练案[14]必修2 第五单元 孟德尔定律和伴性遗传 第1讲 基因的分离定律A组一、选择题1.(2023·贵州贵阳监测)在孟德尔的豌豆杂交实验中,涉及自交和测交。下列相关叙述正确的是( D )A.自交可以用来判断某一显性个体的基因型,测交不能B.自交可用于植物纯合子、杂合子的鉴定,测交不能C.自交和测交都不能用来验证分离定律和自由组合定律D.连续自交可以用来选育显性纯合子,测交不能解析:自交可以用来判断某一显性个体的基因型,测交也能,A错误;自交可用于植物纯合子、杂合子的鉴定,测交可用于基因型的鉴定,故测交也能用于植物纯合子、杂合子的鉴定,B错误;可用自交或测交来验证分离定律和自由组合定律,C错误;自交可用于显性优良性状品种的培育,随着自交代数增加,纯合子所占比例增多,测交不能获得显性纯合子,D正确。2.(2023·吉林长春质检)在一对相对性状的杂交实验中,用正交和反交实验一定不能准确判断的遗传学问题是( A )A.这对相对性状受几对等位基因控制B.这对相对性状中的显性性状和隐性性状C.控制这对相对性状的基因是细胞核基因还是细胞质基因D.控制这对相对性状的等位基因是位于常染色体还是位于X染色体上解析:用正交和反交实验可以确定控制这对性状的基因是位于常染色体还是位于X染色体上,是核基因还是质基因,C、D均不合题意;如果控制这对性状的基因位于性染色体上,根据伴性遗传的特点通过正、反交实验可判断这对性状中的显性性状和隐性性状,B不合题意;确定这对性状由几对等位基因控制,需统计性状分离比,单纯依靠正、反交实验不能准确判断,A符合题意。3.(2023·苏、锡、常、镇调研二,8)某生物兴趣小组用豌豆做实验材料验证孟德尔的遗传定律时,出现了非正常分离比现象,下列原因分析相关度最小的是( C )A.选作亲本的个体中混入了杂合体B.收集和分析的样本数量不够多C.做了正交实验而未做反交实验D.不同基因型的个体存活率有差异解析:豌豆属于严格自花传粉、闭花受粉的植物,自然条件下永远是纯种。孟德尔利用豌豆所做的杂交实验的亲本都是纯合子,若混入杂合体,则F2的性状分离比就不会是31的正常分离比;若杂交实验过程中收集的样本数量不够多,实验结果会带有较大的偶然性,所得的后代的分离比有可能不一样;若实验中只做了正交实验,不影响F2的性状分离比;不同基因型的个体存活率若有差异,则统计的数量就会不同,得出的分离比就会不一样,综合所述,C符合题意。4.(2022·河北邢台二模,9)栝楼是雌雄异株植物,叶形有近圆形叶(E)和心形叶(e),花粉e有50%不育。现有雌雄基因型均为EEEe=12的植株自由交配,子代中的近圆形叶与心形叶比为( D )A.2419 B.81 C.191 D.141解析:雌雄基因型均为EEEe=12的群体产生的雌配子为2/3E、1/3e,花粉e有50%不育,雄配子为4/5E、1/5e[1/3e×1/2=1/6e,则e占雄配子的概率为1/6÷(1/6+2/3)=1/5],则子代心形叶(ee)的比例为1/3×1/5=1/15,近圆形叶为14/15,近圆形叶与心形叶比为141,D正确。5.(2023·扬州中学模拟,13)某种雌雄同花植物的花色呈现出白色、浅红色、粉红色、红色和紫红色,是由一个基因座位上的三个复等位基因决定的;将一白花植株与一紫红花植株杂交,F1均为粉红花植株。下列叙述正确的是( D )A.三个复等位基因之间是共显性关系B.F1粉红花植株进行自交,其后代会出现浅红花植株C.F1粉红花植株进行自交,其后代出现多种表型是基因重组的结果D.若一浅红花植株与一红花植株杂交,其后代一定不会出现白花和紫红花植株解析:由题干信息可知,某种雌雄同花植物的花色由三个复等位基因控制,三个复等位基因可组成六种基因型,若为共显性,则群体中应为6种表型,而题中只有5种表型,所以可判断三个复等位基因之间不是共显性关系,A错误;设白花基因为A、红花基因为A1、紫红花基因为A2,当有A基因时可淡化花色,所以AA1为浅红色,AA2为粉红色。F1粉红花(AA2)植株进行自交,其后代会出现白花、粉红花和紫红花植株,不会出现浅红花植株,B错误;基因重组至少要涉及两对等位基因,而题中只有三个复等位基因,不能发生基因重组,C错误;若一浅红花植株(AA1)与一红花植株(A1A1)杂交,其后代会出现浅红花植株和红花植株,一定不会出现白花和紫红花植株,D正确。6.(2023·浙南名校联考,15)果蝇的长翅和残翅由常染色体上的一对等位基因(B、b)控制。一对长翅果蝇交配产生F1,F1中残翅果蝇占1/4。某同学利用如图所示用具模拟F1全部长翅果蝇自由交配产生F2的过程,该同学在甲中放置20个小球B和10个小球b,在乙中放置一定数量的小球,并完成后续的抽取记录工作。下列叙述正确的是( C )A.该同学应在乙装置中放置10个小球B和10个小球bB.若要模拟受精过程,则每次实验后抽取的小球都不应该放回原桶内C.若该实验重复次数越多,则模拟所得的F2表型及比例越接近长翅残翅=81D.若要模拟两对相对性状的杂交实验,则需往甲、乙中再放入同样数量和比例的D、d小球解析:一对长翅果蝇交配产生的F1中残翅果蝇占1/4,则亲本基因型为Bb,F1中长翅果蝇为BBBb=12。要模拟F1中全部长翅果蝇自由交配产生F2的过程,则F1产生的配子种类及比例为Bb=21,因此甲、乙容器中放置的小球B和小球b的数量比例应均为21,A错误;模拟实验中,为不改变容器中两种小球比例,每次抽取后都应把小球放回原桶,B错误;实验重复次数越多,模拟所得的F2表型及比例越接近长翅残翅=81,C正确;若要模拟两对相对性状的杂交实验,还需另取两个桶放D、d小球,D错误。二、非选择题7.(2023·湖北黄冈联考)2020年11月,某学校生物小组在一块较为封闭的地里发现了一些野生植株,茎秆有绿茎和紫茎两种,花色有红色和白色两种,同学们分组对该植物的茎色、花色的遗传方式进行研究。请根据实验结果进行分析。(一)第一组:取绿茎和紫茎的植株各1株杂交组合F1表型A:绿茎×紫茎绿茎紫茎=11B:紫茎自交全为紫茎C:绿茎自交由于虫害,植株死亡(1)从茎色遗传的结果来看,隐性性状为紫茎,该判断依据的是A、B组。(2)如果C组正常生长繁殖,其子一代表型的情况是绿茎紫茎=31。(二)第二组:取90对亲本进行实验亲本杂交组合F1表型D:30对亲本红花×红花35红花1白花E:30对亲本红花×白花5红花1白花F:30对亲本白花×白花全为白花(3)从花色遗传的结果来看,花色中隐性性状为白花,最可靠的判断依据是D组。(4)若任取E组的一株亲本红花植株使其自交,其子一代表型的情况是全为红花或红花白花=31。(5)由E组可以判定,该种群中显性纯合子与杂合子的比例约为21。(6)D、E两组杂交后代没有出现31或11的比例,试解释:亲本中的红花个体既有纯合子,又有杂合子,因此后代不会出现31或11的比例。解析:(1)第一组实验中,B组实验紫茎自交后代全是紫茎,说明紫茎是纯合子,且A组实验绿茎与紫茎杂交,子代绿茎紫茎=11,说明绿茎是杂合子,因此绿茎对紫茎是显性性状。(2)绿茎为杂合子,自交子一代表型为绿茎紫茎=31。(3)第二组实验中,D组实验红花与红花杂交,后代出现白花,说明红花对白花是显性性状。(4)E组亲本中的任一株红花植株,可能是纯合子也可能是杂合子,因此自交后代表型有2种可能,即全为红花或红花白花=31。(5)E组中的白花个体为隐性纯合子,因此F1中5红花1白花就代表了亲代中的所有红花亲本产生的含显、隐性基因配子的比,含显性基因配子含隐性基因配子=51。设显性基因为R,则红色亲本中RRRr=21。(6)D、E两组杂交后代没有出现31或11的比例的原因是红花亲本中既有纯合子又有杂合子。B组一、选择题1.(2023·三湘名校教育联盟联考)遗传学家研究发现,某种小鼠的黄色皮毛品种不能稳定遗传。黄色小鼠与黄色小鼠交配,其后代总会有黑色鼠,且黄色鼠黑色鼠=21,而不是通常应出现的31的分离比。下列叙述错误的是( C )A.小鼠毛色的黄色和黑色性状中,黄色为显性性状B.小鼠毛色的遗传遵循基因的分离定律C.黄色鼠和黑色鼠交配,后代全为黄色鼠或黄色鼠黑色鼠=11D.黄色鼠均为杂合子,纯合的黄色鼠在胚胎发育过程中死亡解析:黄色小鼠与黄色小鼠交配,其后代黄色鼠黑色鼠=21,说明小鼠的毛色由一对等位基因控制,其遗传遵循基因的分离定律,且双亲均为杂合子,而杂合子表现为显性性状,即黄色为显性性状,同时也说明,黄色鼠均为杂合子,纯合的黄色鼠在胚胎发育过程中死亡,A、B、D均正确;黄色鼠和黑色鼠交配,后代黄色鼠黑色鼠=11,C错误。2.遗传因子组成为Ee的玉米所产生的花粉粒中,含e的花粉粒有1/3会死亡。现有一批玉米种子,遗传因子组成为EE和Ee,数量比为11,自由交配繁殖一代,则ee的个体所占比例为( B )A.1 B.1/22C.4/121 D.1/24解析:根据“遗传因子组成为EE和Ee,数量比为11”可知,该群体产生的雌配子种类的比例为Ee=31,则含e的雌配子所占比例为1/4;由于遗传因子组成为Ee的玉米所产生的花粉粒中,含e的花粉粒有1/3会死亡,故该群体产生的花粉中Ee=(1/2+1/2×1/2)(1/2×1/2×2/3)=92,则含e的雄配子所占比例为2/11,所以自由交配繁殖一代,ee的个体所占比例为1/4×2/11=1/22。综上所述,B正确,A、C、D错误。3.(2023·湖南娄底考前模拟试卷三,7)自交不亲和是指两性花植物在雌、雄配子正常时,自交不能产生后代的特性。在烟草中至少有15个自交不亲和基因S1、S2……S15构成一个复等位基因系列(位于一对常染色体的相同位置上)。当花粉的Sx(x=1、2……15)基因与母本有相同的Sx基因时,该花粉的活性受到抑制而不能完成受精作用。根据以上信息判断下列说法错误的是( A )A.基因型为S1S2和S1S4的亲本,正交和反交的子代基因型相同B.若某小岛烟草的S基因只有S1、S2、S3、S4四种,则该群体最多有6种基因型C.基因S1、S2……S15互为等位基因,其遗传遵循分离定律D.具有自交不亲和特性的植物进行杂交实验时,母本无需去雄解析:基因型为S1S2和S1S4的亲本,由于二者都含S1基因,而当花粉含有与母本相同的Sx基因时,该花粉不能完成受精作用,因此正交和反交的子代基因型不完全相同,A错误;由题意可知,烟草无该基因的纯合个体,故该群体可能具有的基因型为S1S2、S1S3、S1S4、S2S3、S2S4、S3S4,共6种,B正确;基因S1、S2……S15互为等位基因,位于一对常染色体上,其遗传遵循分离定律,C正确;具有自交不亲和特性的植物进行杂交育种时,由于花粉与母本有相同的Sx基因,该花粉不能完成受精作用,因此母本无需去雄,D正确。4.为进行遗传规律的模拟实验,用四个圆桶分别代表四个亲本的生殖器官,每个桶内有20个乒乓球(如下图所示),每个球代表一个配子,D和d表示一对等位基因。某同学分别从两个桶内各抓取一球,记录字母组合形成子代个体的基因型,将抓取的球放回原来的桶内,摇匀,多次重复,统计结果。下列叙述错误的是( D )A.若子代为二倍体,有两种基因型的显性性状,则小球取自①和②B.若子代表型中出现了显性性状和隐性性状,则小球取自②和③C.若每次分别从④和②桶各抓取一球,可统计出的子代基因型最多有3种D.若每次分别从④和③桶各抓取一球,可统计出子代有2种表型解析:若子代为二倍体,有两种基因型的显性性状,则亲本中都含有基因D,小球取自①和②,A正确;若子代表型中出现了显性性状和隐性性状,则小球取自②和③,B正确;若每次分别从④和②桶各抓取一球,可统计出子代基因型最多有3种,即DDD、DDd、Ddd,C正确;若每次分别从④和③桶各抓取一球,可统计出子代基因型为DDd、Ddd,表型只有1种,D错误。5.某种植物的花色有紫色、红色、粉红色、白色四种,分别由基因Qa、Qb、Qc、Qd控制,四种基因之间的显隐性关系为:Qa>Qb>Qc>Qd(前者对后者为显性)。现有基因型为QaQd与QcQd的个体杂交,则后代个体的表型及比例为( A )A.紫色粉红色白色=211B.紫色红色白色=211C.紫色红色粉红色白色=1111D.紫色白色=31解析:基因型为QaQd与QcQd的个体杂交,后代个体的基因型有QaQc、QaQd、QcQd、QdQd,分别表现为紫色、紫色、粉红色、白色,因此,后代个体的表型及比例为紫色粉红色白色=211,A项正确。6.苦瓜植株中含一对等位基因 D 和 d,其中 D 基因纯合的植株不能产生卵细胞,而 d 基因纯合的植株花粉不能正常发育,杂合子植株完全正常。现有基因型为 Dd 的苦瓜植株若干做亲本,下列有关叙述错误的是( D )A.如果每代均自交直至 F2,则 F2 植株中基因型为 dd 植株所占比例为 1/4B.如果每代均自交直至 F2,则 F2 植株中正常植株所占比例为 1/2C.如果每代均自由交配直至 F2,则 F2 植株中D 基因的频率为 1/2D.如果每代均自由交配直至 F2,则 F2 植株中正常植株所占比例为 1/2解析:基因D纯合的植株不能产生卵细胞,而d基因纯合的植株花粉不能正常发育,因此每代中只有Dd可以自交得到F2,因此F2植株为DDDddd=121,因此F2植株中dd植株所占比例为1/4,其中正常植株为Dd,所占比例为1/2,A、B正确;基因型为Dd的个体进行自由交配时,由于D基因纯合的植株不能产生卵细胞,所以F1中雌性个体产生的配子的基因型及比例是Dd=12,由于dd不能产生正常的精子,因此F1产生雄配子的基因型及比例是Dd=21,所以,自由交配直至F2,dd的比例=2/3×1/3=2/9,DD的比例=1/3×2/3=2/9,正常植株(Dd)的比例为5/9,则F2植株中D基因的频率为1/2,C正确、D错误。二、非选择题7.(2023·太原市调研)玉米的常态叶与皱叶是一对相对性状。某研究性学习小组计划以自然种植多年后收获的一批常态叶与皱叶玉米的种子为材料,通过实验判断该相对性状的显隐性。(1)甲同学的思路是随机选取等量常态叶与皱叶玉米种子各若干粒,分别单独隔离种植,观察子一代性状。若子一代发生性状分离,则亲本为显性性状;若子一代未发生性状分离,则需要分别从子代中各取出等量若干玉米种子,种植,杂交,观察其后代叶片性状,表现出的叶形为显性性状,未表现出的叶形为隐性性状。(2)乙同学的思路是随机选取等量常态叶与皱叶玉米种子各若干粒,种植,杂交,观察子代性状,请写出预测实验结果及相应结论。(3)丙同学选用一株常态叶玉米与一株皱叶玉米杂交,得到的子代中既有常态叶植株又有皱叶植株,则能否判断出显隐性?若不能,请利用子代植株为材料设计一个杂交实验来确定常态叶性状的显隐性(要求:写出实验思路和预期结果)。答案:(2)若后代只表现一种叶形,该叶形为显性性状,另一种叶形为隐性性状;若后代既有常态叶又有皱叶,则不能作出显隐性判断。(3)不能;选择子代中常态叶植株进行自交,观察子代的性状表现,若子代中常态叶植株皱叶植株=31,则常态叶为显性性状;若子代全部为常态叶植株,则常态叶为隐性性状。
相关试卷
这是一份新高考适用2024版高考生物一轮总复习练案22必修2遗传与进化第七单元生物的变异育种与进化第3讲生物的进化,共7页。试卷主要包含了选择题,非选择题等内容,欢迎下载使用。
这是一份新高考适用2024版高考生物一轮总复习练案20必修2遗传与进化第七单元生物的变异育种与进化第1讲基因突变和基因重组,共7页。试卷主要包含了选择题,非选择题等内容,欢迎下载使用。
这是一份新高考适用2024版高考生物一轮总复习练案19必修2遗传与进化第六单元遗传的分子基础第3讲基因的表达,共7页。试卷主要包含了选择题,非选择题等内容,欢迎下载使用。

