第三章 生命的起源和进化——【期末复习】八年级生物章节知识点梳理(人教版八年级下册)
展开一、地球上生命的起源
(一)研究生命起源的方法--推测
1、概念:推测是根据已知的事物,通过思维活动,对未知事物的真相提出一定的看法。
2、要求:有一定的证据做基础;有严密的逻辑;有丰富的联想和想象。
(二)原始地球
1、形成时间:地球大约在 46 亿年前形成。
2、环境特点:高温、闪电、紫外线。
3、原始大气成分:水蒸气、氢气、氨、甲烷、二氧化碳、硫化氢等;原始大气中没有氧气。
(三)米勒的模拟实验:
1、原料:甲烷、氨、氢气、水蒸气等。
2、产物(证据):氨基酸。
3、结论:原始地球上能形成简单有机物。
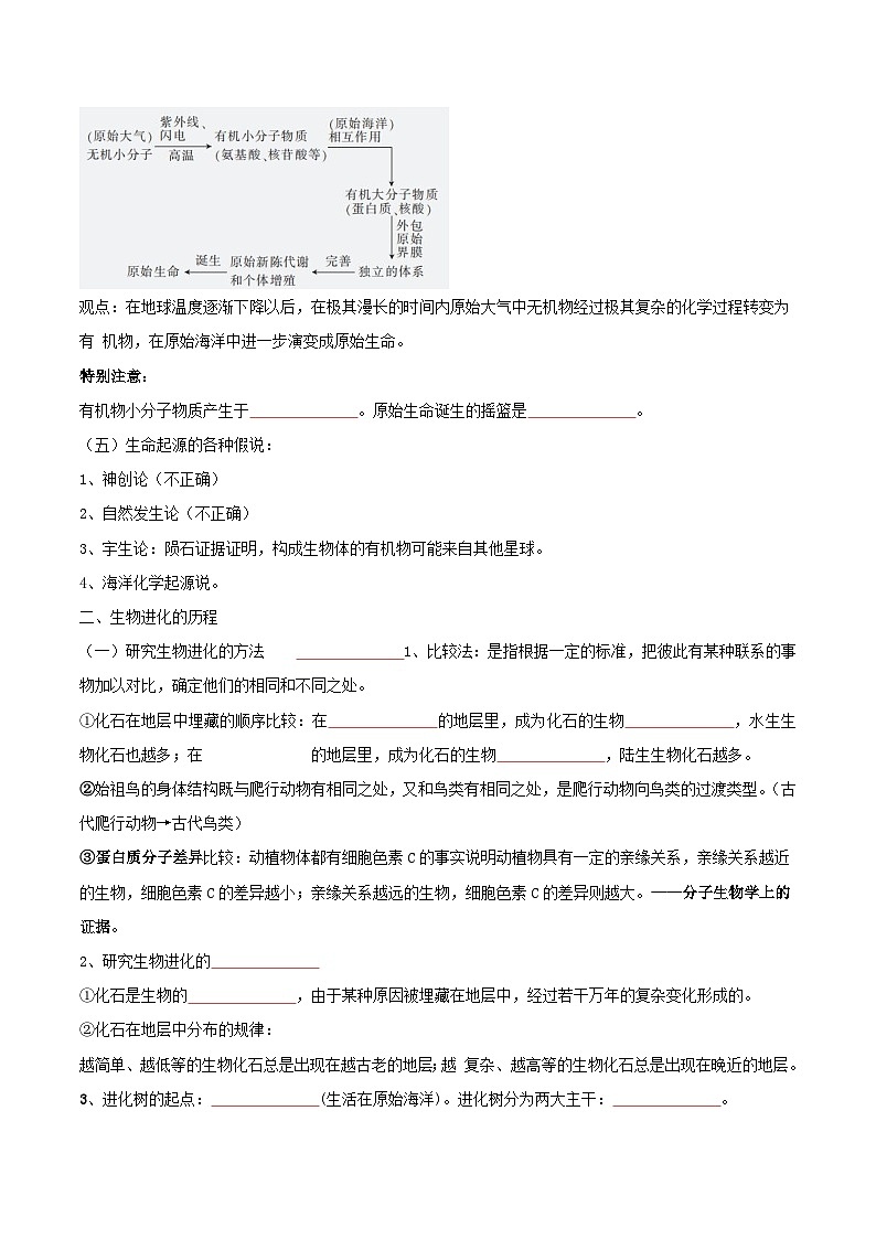
(四)生命起源的假说“海洋化学起源说”
观点:在地球温度逐渐下降以后,在极其漫长的时间内原始大气中无机物经过极其复杂的化学过程转变为有 机物,在原始海洋中进一步演变成原始生命。
特别注意:
有机物小分子物质产生于原始大气。原始生命诞生的摇篮是原始海洋。
(五)生命起源的各种假说:
1、神创论(不正确)
2、自然发生论(不正确)
3、宇生论:陨石证据证明,构成生物体的有机物可能来自其他星球。
4、海洋化学起源说。
二、生物进化的历程
(一)研究生物进化的方法比较法
1、比较法:是指根据一定的标准,把彼此有某种联系的事物加以对比,确定他们的相同和不同之处。
①化石在地层中埋藏的顺序比较:在越古老的地层里,成为化石的生物越简单、越低等,水生生物化石也越多;在越晚近的地层里,成为化石的生物越复杂、越高等,陆生生物化石越多。
②始祖鸟的身体结构既与爬行动物有相同之处,又和鸟类有相同之处,是爬行动物向鸟类的过渡类型。(古代爬行动物→古代鸟类)
③蛋白质分子差异
比较:动植物体都有细胞色素C的事实说明动植物具有一定的亲缘关系,亲缘关系越近的生物,细胞色素C的差异越小;亲缘关系越远的生物,细胞色素C的差异则越大。——分子生物学上的证据。
2、研究生物进化的重要证据---化石
①化石是生物的遗体、遗物或生活痕迹,由于某种原因被埋藏在地层中,经过若干万年的复杂变化形成的。
②化石在地层中分布的规律:
越简单、越低等的生物化石总是出现在越古老的地层;越 复杂、越高等的生物化石总是出现在晚近的地层。
3、进化树的起点:原始生命(生活在原始海洋)。进化树分为两大主干:动物界和植物界。
(二)生物进化的大致历程
1、通过对始祖鸟与现代鸟和爬行动物的形态和解剖特征的比较,说明鸟类起源于古代爬行类,始祖鸟是爬行动物向鸟类进化的中间过渡类型。
2、利用组成生物体的一些重要物质(如细胞色素C)的差异性来比较生物之间的亲缘关系的方法,表明人和黑猩猩的亲缘关系最近。
生物进化的总体趋势:
由简单到复杂、
由低等到高等、
由水生到陆生。
3、科学家们通过对不同年代化石的纵向比较,以及对现存生物种类的横向比较等方法,推断出了生物进化的大致过程。
三、生物进化的原因
(一)分析生物进化的原因
1、模拟保护色的形成过程
①保护色及其意义:动物的体色与周围环境的色彩十分相似,人们把这种体色称为保护色。其意义是有利于躲避敌害或者捕食猎物。保护色的形成是自然选择的结果。
②除了保护色,动物的警戒色和拟态也有助于生物的生存。
③模拟实验:
实验过程中:大彩纸 相当于 生物生活的环境;各色小纸片 相当于 猎物不同体色的变异类型; 组员 相当于 捕食者;各色备用小纸片 相当于 幸存者的后代。
实验结果:“幸存者”最多的是与大彩纸颜色接近的小纸片。
实验结论:动物保护色的形成与环境有关,是自然选择的结果。
(二)达尔文的自然选择学说
达尔文认为:①在自然界,各种生物普遍具有很强的繁殖能力,能够产生大量的后代,而生物赖以生存的食物和空间都是非常有限的。②任何生物要生存下去,就得为获得足够的食物和空间而进行生存斗争。③生物个体都有遗传和变异的特征,其中有许多变异是能够遗传的,这些可遗传的变异是生物进化的基础。 ④有利的变异在生存斗争中生存下来,并将这些变异遗传给后代,而具有不利变异的个体则易被淘汰。
1、自然选择学说的内容(16 字必背)
过度繁殖、生存斗争、遗传变异、适者生存。
注意:①过度繁殖是条件或前提,生存斗争是手段或动力,遗传变异是基础,适者生存是结果
②变异是不定向的,而自然选择是定向的。
2、自然选择的概念:自然界的生物通过激烈的生存斗争,适应者生存,不适应者被淘汰,这就是自然选择。生物通过遗传、变异和自然选择,不断进化。
3、推动生物不断进化的原因是自然选择。
第26章 留住碧水蓝天——【期末复习】八年级生物下学期章节知识点梳理(苏科版): 这是一份第26章 留住碧水蓝天——【期末复习】八年级生物下学期章节知识点梳理(苏科版),文件包含第26章留住碧水蓝天原卷版docx、第26章留住碧水蓝天解析版docx等2份试卷配套教学资源,其中试卷共6页, 欢迎下载使用。
第23章 生物的进化——【期末复习】八年级生物下学期章节知识点梳理(苏科版): 这是一份第23章 生物的进化——【期末复习】八年级生物下学期章节知识点梳理(苏科版),文件包含第23章生物的进化原卷版docx、第23章生物的进化解析版docx等2份试卷配套教学资源,其中试卷共5页, 欢迎下载使用。
第二章 生物的遗传和变异——【期末复习】八年级生物章节知识点梳理(人教版八年级下册): 这是一份第二章 生物的遗传和变异——【期末复习】八年级生物章节知识点梳理(人教版八年级下册),文件包含第二章生物的遗传和变异填空版docx、第二章生物的遗传和变异背诵版docx等2份试卷配套教学资源,其中试卷共8页, 欢迎下载使用。

