2022-2023学年海南省海南中学高二下学期期中考试数学试题含解析
展开2022-2023学年海南省海南中学高二下学期期中考试数学试题
一、单选题
1.有不同的语文书9本,不同的数学书7本,不同的英语书5本,从中选出不属于同一学科的书2本,则不同的选法有
A.21种 B.315种 C.153种 D.143种
【答案】D
【详解】由题意,选一本语文书一本数学书有9×7=63种,
选一本数学书一本英语书有5×7=35种,
选一本语文书一本英语书有9×5=45种,
∴共有63+45+35=143种选法.
故选D.
2.为提高新农村的教育水平,某地选派4名优秀的教师到甲、乙、丙三地进行为期一年的支教活动,每人只能去一个地方,每地至少派一人,则不同的选派方案共有( )
A.18种 B.12种 C.72种 D.36种
【答案】D
【分析】先将4名教师分为3组,然后再分别派到甲、乙、丙三地,即可得解.
【详解】解:4名教师分为3组,有种方法,然后再分别派到甲、乙、丙三地,
共有种方案,所以共有36种选派方案.
故选:D.
3.已知某射击运动员每次击中目标的概率都是0.8.现采用随机模拟的方法估计该运动员射击4次,至多击中1次的概率:先由计算器产生0到9之间取整数值的随机数,指定0,1表示没有击中目标,2,3,4,5,6,7,8,9表示击中目标;因为射击4次,故以每4个随机数为一组,代表射击4次的结果.经随机模拟产生了20组随机数:
5 727 0 293 7 140 9 857 0 347
4 373 8 636 9 647 1 417 4 698
0 371 6 233 2 616 8 045 6 011
3 661 9 597 7 424 6 710 4 281
据此估计,该射击运动员射击4次至多击中1次的概率为( )
A.0.95 B.0.1
C.0.15 D.0.05
【答案】D
【分析】根据给定的数据,结合古典摡型的概率计算书公式,即可求解.
【详解】该射击运动员射击4次至多击中1次,故看这20组数据中含有0和1的个数多少,
含有3个或3个以上的有:6011,故所求概率为.
故选:D.
4.若,,,则事件与的关系是( )
A.事件与互斥 B.事件与对立
C.事件与相互独立 D.事件与既互斥又相互独立
【答案】C
【分析】结合互斥事件、对立事件、相互独立事件的知识求得正确答案.
【详解】∵,
∴,
∴事件与相互独立、事件与不互斥,故不对立.
故选:C
5.已知4支钢笔的单价分别为10元、20元、30元、40元.从中任取2支,若以表示取到的钢笔的较高单价(单位:元),则的取值范围为( )
A. B.
C. D.
【答案】D
【分析】任取2支钢笔的单价(单位:元)的所有可能情况为,,,,,,即可得到答案;
【详解】表示取出的2支钢笔为10元和20元,余类推,则任取2支钢笔的单价(单位:元)的所有可能情况为,,,,,,故取到的钢笔的较高单价为20元、30元、40元,即的取值范围为.
故选:D
6.已知,,,则( )
A.0.2 B.0.3 C.0.75 D.0.25
【答案】C
【分析】先求得,由此求得.
【详解】,
所以.
故选:C
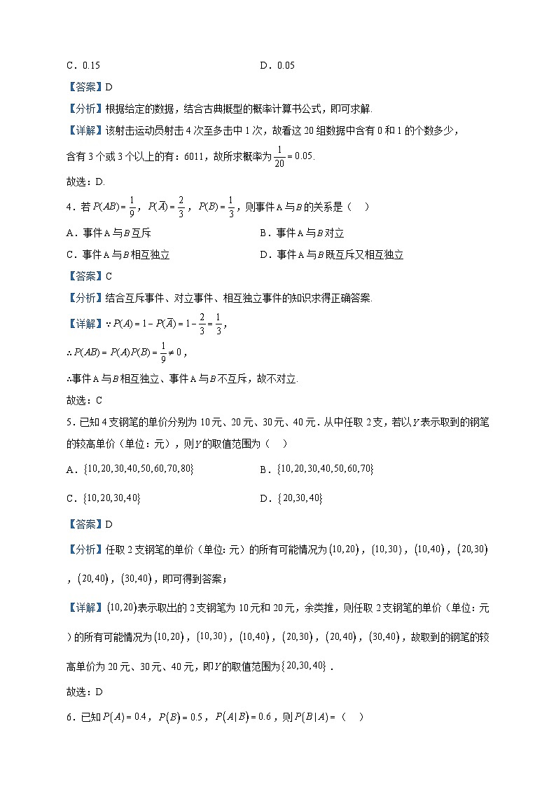
7.如图是一块高尔顿板示意图:在一块木板.上钉着若干排互相平行但相互错开的圆柱形小木块,小木块之间留有适当的空隙作为通道,小球从上方的通道口落下后,将与层层小木块碰撞,最后掉入下方的某一个球槽内.若小球下落过程中向左、向右落下的机会均等,则小球最终落入④号球槽的的概率为( )
A. B. C. D.
【答案】D
【分析】小球落下要经过5次碰撞,每次向左、向右落下的概率均为,并且相互独立,最终落入④号球槽要经过两次向左,三次向右,根据独立重复事件发生的概率公式,即可求解.
【详解】解:设这个球落入④号球槽为时间,落入④号球槽要经过两次向左,三次向右,
所以.
故选:D.
【点睛】本题主要考查独立重复试验,属于基础题.
8.设随机变量服从正态分布,在内取值的概率是0.3,则在上取值的概率是( )
A.0.8 B.0.3 C.0.2 D.0.1
【答案】A
【分析】根据正态曲线的性质计算可得;
【详解】解:因为,且,所以,
所以;
故选:A
二、多选题
9.若,则( )
A. B.
C. D.
【答案】BD
【分析】根据二项分布的均值公式可判断A;根据二项分布的方差公式可判断B;由,结合二项分布的概率计算公式可判断C;作商比较,结合二项分布的概率计算公式可判断D.
【详解】对于A,,故A错误;
对于B,,故B正确;
对于C,,故C错误;
对于D,,
,故D正确.
故选:BD
10.在一次对高三年级学生两次模拟考试数学成绩的统计调查中发现,两次成绩均得优的学生占,仅第一次得优的占,仅第二次得优的占,则( )
A.已知某学生第一次得优,则第二次也得优的概率为
B.已知某学生第一次得优,则第二次也得优的概率为
C.某同学两次均未得优的概率为
D.某同学两次均未得优的概率为
【答案】AC
【分析】记表示“第一次数学成绩得优”,表示“第二次数学成绩得优”,可得出,,,利用条件概率公式以及全概率公式以及对立事件的概率公式可判断各选项的正误.
【详解】设表示“第一次数学成绩得优”,表示“第二次数学成绩得优”,
则,,,
所以,
,
,A对B错,
,C对D错.
故选:AC.
11.投资甲,乙两种股票,每股收益的分布列分别如表1和表2所示.
表1 股票甲收益的分布列 |
| 表2 股票乙收益的分布列 | ||||||
收益X/元 | -1 | 0 | 2 |
| 收益Y/元 | 0 | 1 | 2 |
概率 | 0.1 | 0.3 | 0.6 |
| 概率 | 0.3 | 0.4 | 0.3 |
则下列结论中正确的是( )
A.投资股票甲的期望收益较小
B.投资股票乙的期望收益较小
C.投资股票甲比投资股票乙的风险高
D.投资股票乙比投资股票甲的风险高
【答案】BC
【分析】根据表格求出两者的期望和方差,进而得到答案.
【详解】甲收益的期望,
方差,
乙收益的期望,
方差,
所以,,则投资股票乙的期望收益较小,投资股票甲比投资股票乙的风险高.
故选:BC.
12.下列各对事件中,不是相互独立事件的有
A.运动员甲射击一次,“射中9环”与“射中8环”
B.甲、乙两运动员各射击一次,“甲射中10环”与“乙射中9环”
C.甲、乙两运动员各射击一次,“甲、乙都射中目标”与“甲、乙都没有射中目标”
D.甲、乙两运动员各射击一次,“至少有1人射中目标”与“甲射中目标但乙未射中目标”
【答案】ACD
【解析】根据相互独立事件的概念以及判断,分析出是相互独立事件的选项.
【详解】在A中,甲射击一次,“射中9环”与“射中8环”两个事件不可能同时发生,二者是互斥事件,不独立;在B中,甲、乙各射击一次,“甲射中10环”发生与否对“乙射中9环”的概率没有影响,二者是相互独立事件;在C中,甲,乙各射击一次,“甲、乙都射中目标”与“甲、乙都没有射中目标“不可能同时发生,二者是互斥事件,不独立;在D中,设“至少有1人射中目标”为事件A,“甲射中目标但乙未射中目标”为事件B,则,因此当时,,故A、B不独立,
故选:ACD
【点睛】本小题主要考查相互独立事件的判断,属于基础题.
三、填空题
13.随机事件“把个相同的小球放入个不同的盒子中,恰好有个空盒”包含的样本点的个数为________.
【答案】
【分析】依题意可得其中一个盒子中有个小球,有个空盒,其余盒子中均有个小球,按照分步乘法计数原理及组合数公式计算可得.
【详解】依题意其中一个盒子中有个小球,有个空盒,其余盒子中均有个小球,
故有种放法,
即随机事件“把个相同的小球放入个不同的盒子中,恰好有个空盒”包含个样本点.
故答案为:
14.抛掷甲乙两颗骰子,所得点数分别为x,y,样本空间为,点数之和为X,事件“”,事件,则事件P与事件Q的关系是________.
【答案】
【分析】先求出事件P,再判断事件P与事件Q的关系即可.
【详解】事件,事件,.
故答案为:
15.从一批含有13只正品,2只次品的产品中,不放回地抽取3次,每次抽一只,设抽取次品数为,则= _____
【答案】3
【详解】抽取次品数满足超几何分布:,故,,,其期望,故.
16.已知能够被15整除,其中,则__________.
【答案】14
【分析】根据题意,利用二项式定理可得,要使能够被15整除,只需能被15整除即可,可得答案.
【详解】解:由题可知,
所以,
而75能被15整除,要使能够被15整除,只需能被15整除即可,
所以,解得:.
【点睛】本题考查二项式展开式的应用,以及二项式定理的整除问题,考查学生的化简运算能力.
四、解答题
17.已知的二项式展开式的各项二项式系数和与各项系数和均为128,
(1)求展开式中的二次项;
(2)求展开式中系数最大的项.
【答案】(1)
(2)和
【分析】(1)由二项式系数的性质可得,解出的值,再令求出的值,然后结合二项展开式的通项公式即可求解;
(2)由二项展开式的通项公式可知展开式系数最大的项即为展开式中二项式系数最大的项,从而利用二项式系数的性质求解即可.
【详解】(1)因为的二项式展开式的各项二项式系数和为128,
所以,解得,
又因为的各项系数和为128,
所以令可得,解得,
所以该二项式为,其通项为,,
令解得,
所以展开式中的二次项为.
(2)因为展开式的通项为,
所以展开式系数最大的项即为展开式中二项式系数最大的项,
而由二项式系数的性质可知最大项为展开式的第4或第5项,
所以展开式中系数最大的项为和.
18.若一正四面体的四个面分别写上数字1,2,3,4,设m和n是先、后抛掷该正四面体得到的底面上的数字,用X表示函数零点的个数.
(1)求的概率;
(2)求在先后两次出现的点数中有数字3的条件下,函数有零点的概率.
【答案】(1);(2).
【解析】(1)基本事件就是,用列举法写出所有的有序数对,同时得出方程无实数解的,计数后可得概率;
(2)写出含有3的有序数对,求出对应函数有零点的,计数后可得概率.
【详解】(1)由题意,设基本事件空间为,则
,则Q中共有16个基本事件;
设函数零点的个数为0个时为事件A,则
且,即
,则A中有9个基本事件;
所以的概率.
(2)设先后两次出现的点数中有数字3为事件D,则
,故D中有7个基本事件,
设先后两次出现的点数中有数字3的条件下,函数有零点的事件为E,则
,E中有3个基本事件,
所以先后两次出现的点数中有数字3的条件下,函数有零点的概率为.
【点睛】关键点点睛:本题考查古典概型,解题关键是事件空间的理解.写出事件空间中的所有基本事件.本题实质就是由构成的一个有序数对为一个基本事件,从而易用列举法写出所有基本事件,并得出满足条件的基本事件.
19.设进入某商场的每一位顾客购买甲种商品的概率都为0.5,购买乙种商品的概率都为0.6,且购买甲种商品与购买乙种商品相互独立,各顾客之间购买商品也是相互独立的,求:
(1)进入商场的1位顾客,甲、乙两种商品都购买的概率;
(2)进入商场的1位顾客,购买甲、乙两种商品中的一种的概率.
【答案】(1);
(2).
【分析】(1)先把事件“进入商场的1位顾客,甲、乙两种商品都购买”分成两个独立事件的积,然后根据独立事件概率乘法公式求解即可;
(2)先把事件“进入商场的1位顾客购买甲、乙两种商品中的一种”分成两个互斥事件,然后根据互斥事件概率加法公式,结合乘法公式求解即可.
【详解】(1)设事件为顾客购买甲商品,事件为顾客购买乙商品,且与相互独立,
依题意可知,.
所以甲、乙两种商品都购买的概率为
(2)设事件C为“进入商场的1位顾客购买甲、乙两种商品中的一种”,
则,
所以.
20.某险种的基本保费为(单位:元),继续购买该险种的投保人称为续保人,续保人本年度的保费与其上年度出险次数的关联如下:
上年度出险次数 | 0 | 1 | 2 | 3 | 4 | |
保费 |
设该险种一续保人一年内出险次数与相应概率如下:
一年内出险次数 | 0 | 1 | 2 | 3 | 4 | |
概率 | 0.30 | 0.15 | 0.20 | 0.20 | 0.10 | 0.05 |
(1)求一续保人本年度的保费高于基本保费的概率;
(2)已知一续保人本年度的保费高于基本保费,求其保费比基本保费高出的概率.
【答案】(1)0.55(2)
【详解】分析:(1)将保费高于基本保费转化为一年内的出险次数,再根据表中的概率求解即可.(2)根据条件概率并结合表中的数据求解可得结论.
详解:(1)设表示事件:“一续保人本年度的保费高于基本保费”,
则事件发生当且仅当一年内出险次数大于1,
故.
(2)设表示事件:“一续保人本年度的保费比基本保费高出”,
则事件发生当且仅当一年内出险次数大于3,
故.
又,
故,
因此其保费比基本保费高出的概率为.
点睛:求概率时,对于条件中含有“在……的条件下,求……发生的概率”的问题,一般为条件概率,求解时可根据条件概率的定义或利用古典概型概率求解.
21.学校某社团招收新成员,需要进行一些专业方面的测试.现有备选题5道,规定每次测试都从备选题中随机抽出2道题进行测试,至少答对1道题就被纳入.每位报名的人员能否被纳入是相互独立的.若甲能答对其中的3道题,乙能答对其中的2道题.求:
(1)甲、乙两人至少一人被纳入的概率;
(2)甲答对试题数X的分布列和数学期望.
【答案】(1)
(2)分布列见解析,
【分析】(1)结合对立事件、相互独立事件概率计算公式,计算出所求概率.
(2)结合超几何分布的知识求得的分布列和数学期望.
【详解】(1)设甲、乙两人被纳入分别为事件A,B,
则,,
则:甲、乙两人至少一人被纳入的概率为.
(2)依题意,X的所有可能取值为0,1,2,
则,,,
则X的分布列为:
X | 0 | 1 | 2 |
P |
所以甲答对试题数X的数学期望.
22.某校在体育节期间进行趣味投篮比赛,设置了A,B两种投篮方案.方案A:罚球线投篮,投中可以得2分,投不中不得分;方案B:三分线外投篮,投中可以得3分,投不中不得分.甲、乙两位同学参加比赛,选择方案A投中的概率都为,选择方案B投中的概率都为,每人有且只有一次投篮机会,投中与否互不影响.
(1)若甲同学选择方案A投篮,乙同学选择方案B投篮,记他们的得分之和为X,,求X的分布列;
(2)若甲、乙两位同学都选择方案A或都选择方案B投篮,问:他们都选择哪种方案投篮,得分之和的均值较大?
【答案】(1)分布列见解析;
(2)答案见解析.
【分析】(1)求出及的可能值,再求出各个值的概率,列出分布列;
(2)求出都选择方案A,都选择方案B投篮得分之和的均值,再比较大小即可作答.
【详解】(1)依题意,甲投中的概率为,乙投中的概率为,
于是得,解得.
的所有可能值为0,2,3,5,
,,
,,
所以的分布列为:
0 | 2 | 3 | 5 | |
(2)设甲、乙都选择方案A投篮,投中次数为,都选择方案B投篮,投中次数为,
则两人都选择方案A投篮得分和的均值为,都选择方案B投篮得分和的均值为,
因为,,则,,
若,即,解得,
若,即,解得,
若,即,解得,
所以,当时,甲、乙两位同学都选择方案A投篮,得分之和的均值较大;
当时,甲、乙两位同学都选择方案A或都选择方案B投篮,得分之和的均值相等;
当时,甲、乙两位同学都选择方案B投篮,得分之和的均值较大.
2022-2023学年海南省屯昌中学高二下学期期中考试数学试题含答案: 这是一份2022-2023学年海南省屯昌中学高二下学期期中考试数学试题含答案,共11页。试卷主要包含了单选题,多选题,填空题,解答题等内容,欢迎下载使用。
2022-2023学年海南省海口市海南中学高二下学期期末数学试卷(含解析): 这是一份2022-2023学年海南省海口市海南中学高二下学期期末数学试卷(含解析),共18页。试卷主要包含了单项选择题,多项选择题,填空题,解答题等内容,欢迎下载使用。
海南省海南中学2023届高三三模数学试题(含解析): 这是一份海南省海南中学2023届高三三模数学试题(含解析),共22页。试卷主要包含了单选题,多选题,填空题,解答题等内容,欢迎下载使用。

