秘籍01 化学与STSE以及化学用语 -备战2023年高考化学抢分秘籍(新高考专用)
展开 秘籍01 化学与STSE以及化学用语
概率预测
☆☆☆☆☆
题型预测
选择题 ☆☆☆☆☆
考向预测
考查 STSE 化学用语
2023年高考备考关注物质的组成、性质和分类。熟记常见物质的性质及用途,多关注化学与环境、化学与能源、化学与生命科学、化学与材料。物质的组成、性质和分类多结合生产、生活实际及传统文化内容以选择题的形式进行考查。预计化学与STSE、中华民族传统文化依旧是命题热点。
考点一 化学与STSE
1.化学与生活
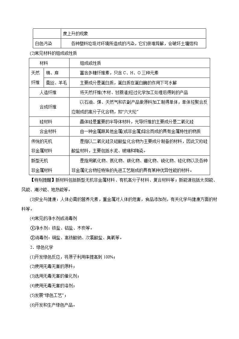
(1)常见的环境污染及成因
污染名称
主要污染物及成因
雾霾
SO2、NOx和可吸入颗粒物(如PM2.5)与雾气结合的混合物。大气中可吸入颗粒物(PM10、PM2.5)过多,产生的主要原因有汽车尾气、化石燃料的燃烧、工业排放的废气(如:冶金、窑炉与锅炉、机电制造业等)、建筑工地和道路交通产生的扬尘。
酸雨
SO2、NOx是导致酸雨形成的主要原因。大气中含硫氧化物、含氮氧化物过多,与化石燃料的燃烧、工业废气的排放(如硫酸、硝酸的生产、冶金)、雷电等有关。
光化学烟雾
机动车尾气和工业废气中碳氢化合物和氮氧化合物在光照条件下生成复杂的污染物
臭氧空洞
NOx、氟氯代烃等与臭氧发生作用,导致了臭氧层的损耗
水体污染
化肥、农药的过度使用,工业“三废”和生活污水的随意排放。水体富营养化可引起“水华”(淡水中)或“赤潮”(海水中)
温室效应
化石燃料的大量使用,使大气中的CO2 气体大量增加,最终导致地表温度上升的现象
白色污染
各种塑料垃圾对环境所造成的污染,它们很难降解,会破坏土壤结构
(2)常见材料的组成或性质
材料
组成或性质
天然
纤维
棉、麻
富含多糖纤维素,只含C、H、O三种元素
蚕丝、羊毛
主要成分是蛋白质,蛋白质在蛋白酶的作用下可水解
人造纤维
将天然纤维(木材、甘蔗渣)经过化学加工处理后得到的产品
合成纤维
以石油、煤、天然气和农副产品做原料加工制得单体,单体经聚合反应制成的高分子化合物,如“六大纶”
硅材料
晶体硅是重要的半导体材料,光导纤维的主要成分是二氧化硅
合金材料
由一种金属跟其他金属(或非金属)熔合而成的具有金属特性的物质
传统的无机
非金属材料
是指以二氧化硅及硅酸盐化合物为主要成分制备的材料,因此又称硅酸盐材料,主要包括水泥、玻璃和陶瓷。
新型无机
非金属材料
是指用氧化物、氮化物、碳化物、硼化物、硫化物、硅化物以及各种非金属化合物经特殊的先进工艺制成的具有某种优异性能的材料。
【特别提醒】新材料包括新型无机非金属材料、有机高分子材料、复合材料等;新能源包括太阳能、风能、潮汐能、地热能等。
(3)安全与健康:人体必需的营养元素,重金属对人体的危害,食品添加剂,有关化学与健康方面的材料等。
(4)常见的净水剂或消毒剂
①净水剂:铁盐、铝盐、木炭等。
②消毒剂:铜盐、高铁酸钠、次氯酸盐、臭氧等。
2.绿色化学
(1)开发绿色反应,将原子利用率提高到100%;
(2)使用无毒无害的原料;
(3)选用无毒无害的催化剂;
(4)使用无毒无害的溶剂;
(5)发展“绿色工艺”;
(6)开发和生产绿色产品。
3.熟记生活中的下列物质
(1)无机盐净水剂:氯化铁、硫酸亚铁、硫酸铁、硫酸铝、氯化铝、明矾。
其原理均是无机盐电离出的金属阳离子水解形成氢氧化铁胶体、氢氧化铝胶体吸附水中的悬浮颗粒并一起沉降下来。
(2)常见的消毒剂:
①含氯消毒剂:是指溶于水产生具有杀灭微生物活性的次氯酸的消毒剂,其有效成分常以有效氯表示。包括:氯气、漂白粉(氯化钙与次氯酸钙的混合物)、次氯酸钠(84消毒液)、次氯酸钙(漂粉精)。
②过氧化物:过氧化氢(H2O2)、过氧乙酸(CH3COOOH)。
③其他:二氧化氯、臭氧、SO2、KMnO4、75%的酒精、苯酚。
(3)漂白剂:漂白粉、次氯酸钠、SO2、过氧化氢、过氧化钠、臭氧、活性炭。
(4)干燥剂:浓硫酸(不能干燥NH3、H2S、HI)、生石灰(也可作食品干燥剂)、无水氯化钙(不能干燥氨气)、硅胶可作(袋装食品)干燥剂、P2O5(不能作食品干燥剂)。
4.常见无机物性质与用途对应关系归纳
性质
用途
(1)
硅是常用的半导体材料
可作太阳能电池板
(2)
二氧化硅导光能力强,并且有硬度和柔韧度
可作光导纤维
(3)
4HF+SiO2===2H2O+SiF4↑
用HF雕刻玻璃
(4)
2C+SiO2Si+2CO↑
碳还原二氧化硅制备粗硅
(5)
碘酸钾在常温下稳定
食盐中的加碘物质
(6)
氮气的化学性质稳定
作保护气
(7)
浓氨水具有挥发性和还原性
用浓氨水检验输送氯气的管道是否漏气
(8)
草木灰和硫酸铵反应生成氨气,使肥效降低
草木灰和硫酸铵不能混合施用
(9)
二氧化硫与氧气反应
二氧化硫可用于制作葡萄酒的食品添加剂
(10)
氦气化学性质稳定、密度小
可用于填充飞艇、气球
(11)
钠具有较强的还原性
可用于冶炼钛、锆、铌等金属
(12)
NaHCO3受热分解生成CO2,能与酸反应
可用作焙制糕点的膨松剂、胃酸中和剂
(13)
Na2CO3水解使溶液显碱性
用热的纯碱溶液洗去油污
(14)
Na2O2与H2O、CO2反应均生成O2
作供氧剂
(15)
肥皂水显碱性
肥皂水作蚊虫叮咬处的清洗剂
(16)
水玻璃不燃不爆
可用作耐火材料
(17)
硅酸钠的水溶液是一种无机黏合剂
盛放碱性溶液的试剂瓶不能用玻璃塞
(18)
锂质量轻、比能量大
可用作电池负极材料
(19)
Al具有良好的延展性和抗腐蚀性
常用铝箔包装物品
(20)
铝有还原性,能发生铝热反应
可用于焊接铁轨、冶炼难熔金属
(21)
MgO、Al2O3的熔点很高
作耐高温材料
(22)
小苏打与硫酸铝溶液发生相互促进的水解反应
可以作泡沫灭火器
(23)
Al(OH)3有弱碱性
可用于中和胃酸
(24)
镁铝合金质量轻、强度大
可用作高铁车厢材料
(25)
Fe粉具有还原性
可用于防止食品氧化变质
(26)
Fe2O3是红棕色粉末
可用作红色颜料
(27)
Cu+2FeCl3===2FeCl2+CuCl2
FeCl3溶液腐蚀Cu刻制印刷电路板
(28)
CuSO4使蛋白质变性
误服CuSO4溶液,喝蛋清或豆浆解毒
(29)
BaSO4难溶于水,不与胃酸反应
在医疗上用作“钡餐”透视
考点二 化学用语
1.表示原子或物质的四种符号
(1)元素符号:Al、S
(2)离子符号:Al3+、S2-、SO
(3)同位素符号:C、C
(4)化合价符号:2O3、H2
2.表示物质组成和结构的八种图式
(1)化学式:Na2O2、NH4Cl、SiO2
(2)分子式:C2H4、NH3
(3)最简式(实验式):CH2、CH2O
(4)电子式:
(5)结构式:
(6)结构简式:CH3COOH
(7)原子结构示意图:
(8)键线式: (1丙醇)
【特别提醒】对于离子化合物和某些共价化合物,应称作该物质的化学式,而不能称作分子式,因为在它们中并不存在单个的分子。如:氯化钠的分子式为NaCl,二氧化硅的分子式为SiO2,这两种说法均是错误的。
3.表示物质组成和空间结构的两种模型
(1)比例模型:如甲烷的比例模型为
(2)球棍模型:如甲烷的球棍模型为
技法一、传统文化与化学反应
(1)传统文化涉及“物质”的判断
根据文言文信息分析物质的性质,判断是何种物质。如“有硇水者,剪银塊投之,则旋而为水”,“硇水”指的是硝酸;“鼻冲水”条目下写道:“贮以玻璃瓶,紧塞其口,勿使泄气,则药力不减,气甚辛烈,触入脑,非有病不可嗅。”“鼻冲水”指的是氨水。
(2)传统文化涉及“变化”的判断
由古代文献内容,联系化学反应的特点与本质,判断是否为化学变化、物理变化;判断化学反应的类型,如置换反应、氧化还原反应、分解反应等。如“烈火焚烧若等闲”,该过程涉及的化学变化——碳酸钙的分解;“熬胆矾(CuSO4·5H2O)铁釜,久之亦化为铜”,涉及的反应类型为置换反应或氧化还原反应。
(3)传统文化涉及“分离”方法的判断
根据过程判断分离和提纯的常见方法。如蒸馏、蒸发、升华、萃取等,如“自元时始创其法,用浓酒和糟入甄,蒸令气上……其清如水,味极浓烈,盖酒露也”。该过程涉及蒸馏操作;“……(KNO3)所在山泽,冬月地上有霜,扫取以水淋汁后,乃煎炼而成”,“煎炼”涉及蒸发结晶操作。
技法二、书写电子式需要注意的问题
(1)不能漏写没有参与成键的电子对,如氨气的电子式是,而不是。
(2)不能错误合并离子,如过氧化钠的电子式是,而不是。
(3)不能混淆化学键的类别,如H2O2的电子式是,而不是。
(4)离子(或根)带电荷,基团不显电性。如OH-为,—OH为。
(5)书写化合物的电子式时首先要正确判断是离子化合物还是共价化合物。
例1.打赢蓝天保卫战,提高空气质量。下列物质不属于空气污染物的是( )
A. PM2. 5 B. O2 C. SO2 D. NO
【答案】B
【解析】PM2.5指环境空气中空气动力学当量直径小于等于2.5微米的颗粒物,PM2.5粒径小,面积大,活性强,易附带有毒、有害物质,且在大气中的停留时间长、输送距离远,因而对人体健康和大气环境质量的影响大,其在空气中含量浓度越高,就代表空气污染越严重,PM2.5属于空气污染物,A不选;O2是空气的主要成分之一,是人类维持生命不可缺少的物质,不属于空气污染物,B选;SO2引起的典型环境问题是形成硫酸型酸雨,SO2属于空气污染物,C不选;NO引起的典型环境问题有:硝酸型酸雨、光化学烟雾、破坏O3层等,NO属于空气污染物,D不选;答案选B。
例2.化学与生活密切相关。下列说法错误的是( )
A.碳酸钠可用于去除餐具的油污
B.漂白粉可用于生活用水的消毒
C.氢氧化铝可用于中和过多胃酸
D.碳酸钡可用于胃肠X射线造影检查
【答案】D
【解析】碳酸钠水溶液显碱性,能用于洗涤油污,A项正确;漂白粉的有效成分是Ca(ClO)2,能杀灭生活用水中的细菌,B项正确;氢氧化铝是弱碱,可用于中和过多胃酸,C项正确;碳酸钡能与人体胃液中的盐酸反应生成可溶性钡盐,有毒,不能用于胃肠X射线造影检查,D项错误。
例3.反应8NH3+3Cl2= 6NH4Cl+N2可用于氯气管道的检漏。下列表示相关微粒的化学用语正确的是( )
A. 中子数为9的氮原子:
B. N2分子的电子式:
C. Cl2分子的结构式:Cl—Cl
D. Cl-的结构示意图:
【答案】C
【解析】N原子的质子数为7,中子数为9的氮原子的质量数为7+9=16,该氮原子表示为,A错误;N2分子中两个N原子间形成3对共用电子对,N2分子的电子式为,B错误;Cl2分子中两个Cl原子间形成1对共用电子对,Cl2分子的结构式为Cl—Cl,C正确;Cl-的核电荷数为17,核外有18个电子,Cl-的结构示意图为,D错误;答案选C。
例4.反应NH4Cl+NaNO2==NaCl+N2↑+2H2O放热且产生气体,可用于冬天石油开采。下列表示反应中相关微粒的化学用语正确的是( )
A.中子数为18的氯原子:
B.N2的结构式:N=N
C.Na+的结构示意图:
D.H2O的电子式:
【答案】D
【解析】核素的表达式中A表示X原子的质量数,Z表示X原子的质子数,则中子数=A-Z,中子数为18的氯原子为,A错误;氮原子最外层电子数为5,还需要3个电子(或形成3对共用电子对)达到8电子稳定结构,所以两个氮原子共用3对电子,氮气的结构式为N≡N,B错误;钠原子的核外有11个电子,钠离子是由钠原子失去一个电子形成的,则钠离子核外有10个电子,Na+的结构示意图为,C错误;氧原子最外层有6个电子,两个氢原子分别和氧原子形成1对共用电子对,D项正确。
1.(山东省聊城市部分学校2022-2023学年高三下学期第三次学业质量联合检测)近日,科学家开发的常压旋转滑行弧实现高效固氮取得进展,如图所示。
下列叙述错误的是
A.该固氮过程均发生氧化还原反应
B.太阳能、风能转化为电能
C.图中反应包括
D.和中的N原子的杂化方式不同
【答案】A
【解析】A.题给转化中,硝酸与氨的反应不是氧化还原反应,故A错误;
B.根据题图可知,太阳能、风能转化成电能,故B正确;
C.和空气中的在水蒸气作用下生成,故C正确;
D.中N原子价电子对数为3,N原子的杂化方式为,分子中N原子的杂化方式为,故D正确;
故答案选A。
2.(河北冀州中学2022-2023学年高三模拟)山东历史悠久,文化底蕴深厚,是中华文明的发祥地之一。下列有关叙述正确的是
A.图甲文物玉璧的主要成分是
B.图乙文物表面的绿色物质可用饱和溶液除去
C.图丙中演员挥舞的丝绸主要成分为纤维素
D.图丁中山东剪纸的材料遇水迅速水解
【答案】B
【解析】A.玉璧主要成分是、等,故A错误;
B.图乙文物的主要成分是铜的合金,表面绿色物质是碱式碳酸铜,碱式碳酸铜易溶于酸性溶液,可以用饱和氯化铵溶液除去,故B正确;
C.丝绸的主要成分是蛋白质,故C错误;
D.纸的成分是纤维素,水解缓慢且需要一定条件,故D错误;
选B。
3.(河南省开封市第一中学2023届高三下学期一模)近年来我国在航天、航空领域取得巨大成就。下列有关说法错误的是
A.C919机身采用了第三代铝锂合金,具有密度低、强度高等优良特点
B.C919的平垂尾使用的T800级高强度碳纤维,属于无机非金属材料
C.问天实验舱太阳翼配置的是三结砷化镓电池,砷化镓喻为“半导体贵族”
D.神舟飞船返回舱外表面使用的高温结构陶瓷的主要成分是硅酸盐
【答案】D
【解析】A.铝锂合金具有密度低、强度高等优良特点,适用于制作飞机机身,A正确;
B.碳纤维属于无机非金属材料,B正确;
C.砷化镓是良好的半导体材料,C正确;
D.高温结构陶瓷是新型无机非金属材料,不是传统的硅酸盐材料,D错误;
故答案选D。
4.(广东省汕头市金山中学2023届高三下学期一模)2022年足球世界杯赛于北京时间2022年11月21日至12月18日在卡塔尔举行。在世界杯现场,随处可见“中国制造”,中国球衣、华为提供的移动信号、中国新能源大巴、中国制造的旗帜、硝子、中国建设的场馆等。下列说法正确的是
A.生产球衣的可再生聚酯纤维能在环境中快速降解
B.移动通讯的核心部件芯片的主要成分是共价晶体
C.太阳能、生物质能、天然气、氢能、核能均为新能源
D.生产哨子的ABS塑料是一种天然有机高分子
【答案】B
【解析】A.聚酯纤维化学性质稳定,在自然条件下难降解,A错误;
B.芯片主要成分是Si,晶体硅中所有原子都以共价键结合,属于共价晶体,B正确;
C.天然气是传统能源,不是新能源,C错误;
D.ABS是五大合成树脂之一,为合成有机高分子,D错误;
故选B。
5.(河南省郑州市2023届高三下学期第二次质量预测)传统文化蕴含了丰富的化学知识。下列说法错误的是
A.“青蒿一握,以水二升渍,绞取汁”,该过程涉及到了溶解和过滤
B.“清乾隆各种釉彩大瓶”称为瓷母,瓷母的主要成分是二氧化硅
C.“梨花淡白柳深青,柳絮飞时花满城”中柳絮的主要成分是纤维素
D.西汉刘安所著《淮南万毕术》中记有“曾青得铁,则化为铜”,该过程发生了置换反应
【答案】B
【解析】A.“青蒿一握,以水二升渍,绞取汁”为青蒿的萃取过程,涉及到了溶解和过滤,故A正确;
B.陶瓷的主要成分为二氧化硅和硅酸盐,故B错误;
C.柳絮的主要成分是纤维素,它占干燥柳絮重量的94%左右,其余成分为纤维素伴生物,故C正确;
D.将铁加入胆帆溶液(古人称为胆水)中,使胆矾中的铜离子被铁置换而产生单质铜,是化学反应中的置换反应;故D正确;
故答案选B。
6.(安徽省安庆市2023届高三二模)2022年4月16日,王亚平等三位航天英雄乘坐“神州”十三号飞船顺利返航,这展示了我国科技发展的巨大成就。下列说法不正确的是
A.飞船表面可使用能发生分解反应的覆盖材料
B.飞船内的氧气可由电解水的方式供给
C.被誉为“航天员手臂延长器”的操作棒是由高分子化合物碳纤维制成
D.“天宫课堂”的泡腾片实验利用了强酸制弱酸原理
【答案】C
【解析】A.飞船在飞行中表面与空气摩擦会产生大量的热,分解反应吸收热量从而可以降低飞船表面的温度,A项正确;
B.电解水产生O2简单易得,能满足飞船内O2的需要,B项正确;
C.碳纤维为C的单质,不属于高分子化合物,C项错误;
D.泡腾片中含有碳酸盐遇酸产生CO2,利用强酸制弱酸,D项正确;
故选C。
7.(辽宁省沈阳市第二中学2023届高三第三次模拟)非物质文化遗产是一个国家和民族历史文化成就的重要标志,是优秀传统文化的重要组成部分。下列有关说法错误的是
A.陶瓷是以黏土为主要原料经高温烧结而成,属于传统无机非金属材料
B.非遗文化“北京绢人”由丝绢制成,不能用加酶洗涤剂清洗
C.安化黑茶制作工艺中包含杀青、揉捻、渥堆等,其中渥堆是发酵工序,该工序中发生了氧化还原反应
D.非遗油纸伞能防水是因为伞面涂了由桐树籽压榨的桐油,桐油的化学成分是烃类化合物
【答案】D
【解析】A.陶瓷的主要原料为黏土和石灰石,烧制后所得陶瓷中主要成分是硅酸盐,陶瓷是传统无机非金属材料,A正确;
B.丝绢主要成分是蛋白质,蛋白质在酶的作用下会水解为氨基酸,因此不能用加酶洗涤剂清洗,B正确;
C.发酵工序中,茶叶发生了氧化还原反应,C正确;
D.桐油的主要化学成分是脂肪酸甘油三酯,不是烃类化合物,D错误;
故选:D。
8.(重庆市第八中学校 2023届高三下学期适应性考试)化学与生活、科技密切相关,下列相关叙述错误的是
A.吉祥物“冰墩墩”的材质中有聚氯乙烯,聚氯乙烯是纯净物
B.嫦娥5号携带的“高科技国旗”中所含的高性能芳纶纤维是一种有机高分子材料
C.某病毒可能通过气溶胶传播,说明病毒的粒子直径可能在纳米级范围内
D.利用光伏电池电解水制取氢气的新方法实现了:太阳能→电能→化学能的转变
【答案】A
【解析】A.聚合物中的n不确定,所以聚合物往往为混合物,A项错误;
B.芳纶纤维是聚苯二甲酰苯二胺,该物质为聚合物高分子材料,B项正确;
C.气溶胶为胶体,其粒子直径在1-100nm,说明病毒的粒子直径在纳米范围,故C正确;
D.光伏电池为将光能转化为电能,再电解水即电解池将电能转化为化学能,故D正确;
故选A。
9.(陕西省西安市新城区2023届高三二模)2022年科技创新结出累累硕果,加快实现了高水平建设科技强国。下列有关说法错误的是
A.国产航母海上巡航,航母甲板是高强度钢材,钢是一种铁碳合金
B.“华龙一号”核电项目中核反应堆所用铀棒中含有的U与U互为同位素
C.“北斗导航”系统应用一体化芯片手机,芯片成分为SiO2
D.C919大飞机采用的材料中使用了高温陶瓷材料氮化硅,氮化硅属于新型无机非金属材料
【答案】C
【解析】A.钢是一种铁碳合金,A正确;
B.与质子数相同,中子数不同,互为同位素,B正确;
C.芯片的成分为晶体Si,C错误;
D.氢化硅属于新型无机丰金属材料,D正确;
故选C。
10.(山东省新高考联合质量测评2023届高三联考)化学与生活密切相关。下列说法正确的是
A.“天宫课堂”实验中,乙酸钠过饱和溶液结晶形成温热“冰球”,该过程发生吸热反应
B.《天工开物》中有“至于矾现五色之形,硫为群石之将,皆变化于烈火”,其中的矾指的是金属硫化物
C.“雨后彩虹”“海市蜃楼”是一种光学现象,与胶体的知识有关
D.CPU制造中的光刻技术是利用光敏树脂在曝光条件下成像,该过程是物理变化
【答案】C
【解析】A.乙酸钠在温度较高的水中的溶解度非常大,很容易形成过饱和溶液,暂时处于亚稳态,这种溶液里只要有一点的结晶和颗粒,就能打破它的亚稳态,迅速结晶的同时释放出大量热量,A错误;
B.矾指的是金属硫酸盐,B错误;
C.“雨后彩虹”“海市蜃楼”是一种自然现象现象,与丁达尔效应有关,即胶体的知识有关,C正确;
D.光刻技术是利用光敏树脂在曝光条件下成像,存在光化学反应,属于化学变化,D错误;
故选C。
11.(辽宁省丹东市2023届高三总复习质量测试)2023年3月17日,科技部高技术研发中心发布了2022年度中国科学十大进展,涉及化学、材料、能源等领域。下列相关理解错误的是
选项
发布内容
相关理解
A
利用全新原理实现海水直接电解制氢
海水电解制氢是将电能转化为化学能
B
温和压力条件下实现乙二醇合成
乙二醇和丙三醇互为同系物
C
在钠钾基态分子和钾原子混合气中实现超冷三原子分子的合成
钠钾合金室温下呈液态,可用作核反应堆的传热介质
D
实现高效率的全钙钛矿叠层太阳能电池和组件
钛合金是新型合金,可广泛应用于航空航天领域
【答案】B
【解析】A.海水电解制氢利用电解池原理,将电能转化为化学能,A正确;
B.乙二醇分子式为C2H6O2,丙三醇的分子式为C3H8O3,二者在分子组成上不是差若干个CH2原子团,不互为同系物,B错误;
C.钠钾合金常温下呈液态,使用方便,又因为合金的导热性比金属强,可用作核反应堆的传热介质,C正确;
D.钛合金具有质量轻,强度大,耐高温,耐腐蚀等优点,广泛应用于航空航天领域,D正确;
故选B。
12.(2023年广东省普通高中学业水平选择考模拟)我国“人造太阳”创世界新纪录、“奋斗者”号载人潜水器成功坐底、“深海一号”母船助力深潜科考、北斗卫星导航系统全面开通,均展示了我国科技发展的巨大成就。下列相关叙述不正确的是
A.在“人造太阳”中发生核聚变的H、H是H的同位素
B.“奋斗者”号载人潜水器球壳所使用的钛合金能承受深海高压
C.“深海一号”母船海水浸泡区的铝基牺牲阳极可保障船体不易腐蚀
D.“北斗卫星”的授时系统“星载铷钟”中铷元素的单质遇水能缓慢反应放出H2
【答案】D
【解析】A.具有相同质子数,不同中子数的同一元素的不同核素互为同位素;H、H是H的同位素,A正确;
B.钛合金硬度大性能优良,能承受深海高压,B正确;
C.铝比铁活泼,可失去电子牺牲阳极保障船体不易腐蚀,C正确;
D.同主族由上而下,金属性增强,非金属性变弱;铷元素的单质比钠活泼,故遇水能迅速放出H2,D错误;
故选D
13.(2023年广东省普通高中学业水平选择考模拟)在中国灿烂的农耕文明发展过程中,产生了许多有关农业生产与生活的化学智慧。对下列史料记载的判断不正确的是
A.将大豆煮熟后与面粉混合加醋曲酿醋:该过程不涉及氧化还原反应
B.用糯米石灰浆修筑长城:糯米石灰浆属于复合材料
C.用高粱制作饴糖(主要成分为麦芽糖);麦芽糖与蔗糖互为同分异构体
D.胡桐树的树脂可作金银焊药:胡桐树脂的主要成分属于天然高分子化合物
【答案】A
【解析】A.加醋曲酿醋过程涉及淀粉水解为葡萄糖,葡萄糖分解为乙醇,乙醇氧化为乙酸,涉及氧化还原反应,A错误;
B.糯米石灰浆是由糯米、氢氧化钙做的材料,属于复合材料,B正确;
C.同分异构体是分子式相同、结构不同的化合物;麦芽糖与蔗糖互为同分异构体,C正确;
D.高分子化合物是相对分子质量几万、几十万的很大的化合物;胡桐树脂的主要成分属于天然高分子化合物,D正确;
故选A。
14.(江苏省海安高级中学2022-2023学年高三下学期月考)“十四五”生态环保工作强调要落实“减污降碳”的总要求。下列说法不正确的是
A.在一定条件下,选择合适的催化剂将氧化为甲酸
B.推广使用煤气化和液化技术,获得清洁燃料和化工原料
C.采用化学链燃烧技术,对二氧化碳的进行捕集和再利用
D.人工合成淀粉技术的应用,有助于实现“碳达峰”和“碳中和”
【答案】A
【解析】A. CO2→甲酸是还原过程,故A错误;
B. 推广使用煤气化和液化技术,减少煤中硫等物质氧化后排放到空气中,从而获得清洁燃料和化工原料,故B正确;
C. 甲烷化学链燃烧的原理示意图(CaSO4/CaS是一种载氧剂)。
,化学链燃烧与CH4直接在空气中燃烧相比,优势之一是排放出的CO2浓度更高,采用化学链燃烧技术,更容易对二氧化碳的进行捕集和再利用,故C正确;
D. 人工合成淀粉技术的应用,可有效减少二氧化碳的排放,有助于实现“碳达峰”和“碳中和”,故D正确;
故选A。
15.(上海市崇明区2022~2023学年高三一模)中国企业承建的卡塔尔世界杯“大金碗”球场采用聚四氟乙烯材料构成屋面膜结构。下列说法不正确的是
A.聚四氟乙烯中不存在碳碳双键 B.合成聚四氟乙烯的单体是不饱和烃
C.聚四氟乙烯是一种性质较稳定的物质 D.聚四氟乙烯没有固定熔点
【答案】B
【解析】A. 聚四氟乙烯由四氟乙烯加聚所得,则聚四氟乙烯中不存在碳碳双键,A正确;
B. 合成聚四氟乙烯的单体是四氟乙烯,由C和F元素组成,不属于烃、不属于不饱和烃,B不正确;
C. 聚四氟乙烯中只有C-F键和C-C键,难以断裂,是一种性质较稳定的物质,C正确;
D. 聚四氟乙烯是高聚物,属于混合物,没有固定熔点,D正确;
答案选B。
16.(湖北省华中师范大学第一附属中学2023届高三第二次学业质量评价检测)化学与生产生活密切相关。下列说法错误的是
A.工业燃煤中加入生石灰可以减少酸雨的形成
B.生吃新鲜蔬菜比熟吃蔬菜更有利于获取维生素C
C.碳酸钠是一种精细化学品,可用作食用碱或工业用碱
D.新能源汽车的推广与使用,有助于减少光化学烟雾的产生
【答案】C
【解析】A.生石灰可以与二氧化硫、氧气反应生成硫酸钙,工业燃煤中加入生石灰可以减少二氧化硫的排放,可以减少酸雨的形成,A正确;
B.生吃新鲜蔬菜比熟吃蔬菜更有利于获取维生素C,加热时部分维生素结构会被破坏,B正确;
C.碳酸钠不属于精细化学品,碳酸钠的溶液显碱性,能与酸反应,可用作食用碱或工业用碱,C错误;
D.燃油汽车会排放含有大量氮的氧化物,在光照下能引起光化学烟雾,新能源汽车的推广与使用可以减少燃油汽车尾气排放,有助于减少光化学烟雾的产生,D正确;
故选C。
17.(辽宁省沈阳市三校2023届高三下学期联合模拟)化学在社会进步中发挥着关键性作用。下列有关能源和材料的说法不正确的是
A.低磁合金钢常用于舰体材料,其强度高于纯铁
B.可燃冰资源丰富且可再生,是最有希望的未来能源
C.利用太阳能、风能和氢能等能源替代化石能源有利于实现“低碳经济”
D.稀土元素被称为“冶金工业的维生素”,其加入钢中后可增加钢的韧性、抗氧化性
【答案】B
【解析】A.合金材料强度高于纯净物,所以低磁合金钢常用于舰体材料,其强度高于纯铁,A正确;
B.可燃冰主要成分为甲烷,虽然资源丰富,但不可再生,B错误;
C.太阳能、风能和氢能等属于清洁能源,代替化石能源,有利于实现“低碳经济”,C正确;
D.稀土元素为第IIIB族的Sc和镧系元素,加入钢中后可增加钢的韧性、抗氧化性,D正确;
故答案选B。
18.(辽宁省抚顺市普通高中2023届高三下学期模拟)化学与生产、生活和社会发展密切相关,下列叙述正确的是
A.“中国天眼”的钢铁结构圈梁属于纯金属材料
B.油脂能促进脂溶性维生素(如维生素A、D、E、K)的吸收
C.2022年北京冬奥会雪上项目采用的人造雪性能优于天然雪,其化学成分与干冰相同
D.臭氧是替代氯气的净水剂,为弱极性分子,在水中的溶解度高于在四氯化碳中的溶解度
【答案】B
【解析】A.“中国天眼”的钢铁结构圈梁是铁和碳的合金,而不是纯金属材料,A错误;
B.维生素A、D、E、K属于脂溶性维生素,故油脂能促进脂溶性维生素(如维生素A、D、E、K)的吸收,B正确;
C.人造雪是通过一定的设备或物理、化学手段,将水变为雪花的过程,性能优于天然雪,其化学成分是水,干冰的化学成分是二氧化碳,C错误;
D.臭氧分子中正电中心和负电中心不重合,属于极性分子,且极性很微弱,根据相似相溶原理,在四氯化碳中的溶解度高于在水中的溶解度,D错误;
故答案为:B。
19.(河北省衡水市第二中学2023届高三三调)《蔡翁碑》上刻有“砍其麻、去其青、渍以灰、煮其身、洗以头、抄以帘、剧以壁,纸以成”;《政论》中记载“有蔡太仆之驽,及龙亭之剑,至今擅名天下”。下列有关叙述正确的是
A.造纸术可用“沤、蒸、捣、抄”四个环节描述,其中“捣”为粉碎
B.古代“弩机”多为青铜制品,青铜的主要成分为铜铝合金
C.“蔡伦纸”之前的竹简、绢帛均是人工合成高分子材料
D.造纸用的树皮、废麻、破布等原料的主要成分均为蛋白质和淀粉
【答案】A
【解析】A.造纸的基本环节为:切麻→洗涤→加草木灰“水浸”→蒸煮→舂捣→打浆→抄纸→晒纸→揭纸,即可用“沤、蒸、捣、抄”四个环节描述,其中“捣”为粉碎,A正确;
B.古代“弩机”多为青铜制品,青铜为铜、锡、铅合金,B错误;
C.“蔡伦纸”之前使用的竹简主要成分是纤维素;绢帛主要成分是蛋白质,纤维素和蛋白质都是天然高分子化合物,不是人工合成高分子材料,C错误;
D.植物纤维广泛存在于自然界中,造纸用的树皮、废麻、破布等原料的成分均为植物纤维,D错误;
故选A。
20.(辽宁省辽阳市2023届高三一模)《天工开物》中关于炼锌的记载:“凡倭铅(炼锌)古书本无之,乃近世所立名色。其质用炉甘石(主要成分是)熬炼而成。……每炉甘石十斤,装载入一泥罐内,封裹泥固以渐砑牙,勿使见火折裂。然后逐层用煤炭饼垫盛,其底铺薪,发火煅红,罐中炉甘石熔化成团,冷定毁罐取出。每十耗去其二,即倭铅也。”下列有关叙述错误的是
A.我国古代积累了炼锌的生产技术 B.用该方法可以炼铝和铜等
C.炼锌过程中,煤作燃料和还原剂 D.“逐层用煤炭”可增大接触面积
【答案】B
【解析】A.在长期的生活和生产实践中,我国古代人们积累了丰富的炼锌生产技术,A正确;
B.冶炼锌的方法为热还原法,冶炼铝的方法为电解法,该方法不能用于炼铝,B错误;
C.煤燃烧产生高温,为金属冶炼提供足够温度,作燃料,高温下C与金属化合物发生反应生成CO2,作还原剂,C正确;
D.“逐层用煤炭”可增大反应物的接触面积,加快反应速率,D正确;
故选B。
秘籍15 工艺流程综合-备战2023年高考化学抢分秘籍(新高考专用): 这是一份秘籍15 工艺流程综合-备战2023年高考化学抢分秘籍(新高考专用),文件包含秘籍15工艺流程综合-备战2023年高考化学抢分秘籍新高考专用解析版docx、秘籍15工艺流程综合-备战2023年高考化学抢分秘籍新高考专用原卷版docx等2份试卷配套教学资源,其中试卷共55页, 欢迎下载使用。
秘籍14 化学反应原理综合-备战2023年高考化学抢分秘籍(新高考专用): 这是一份秘籍14 化学反应原理综合-备战2023年高考化学抢分秘籍(新高考专用),文件包含秘籍14化学反应原理综合-备战2023年高考化学抢分秘籍新高考专用解析版docx、秘籍14化学反应原理综合-备战2023年高考化学抢分秘籍新高考专用原卷版docx等2份试卷配套教学资源,其中试卷共76页, 欢迎下载使用。
秘籍13 化学实验综合-备战2023年高考化学抢分秘籍(新高考专用): 这是一份秘籍13 化学实验综合-备战2023年高考化学抢分秘籍(新高考专用),文件包含秘籍13化学实验综合-备战2023年高考化学抢分秘籍新高考专用解析版docx、秘籍13化学实验综合-备战2023年高考化学抢分秘籍新高考专用原卷版docx等2份试卷配套教学资源,其中试卷共59页, 欢迎下载使用。

