安徽省十校联盟2022-2023高二生物下学期中试题(B卷)(Word版附解析)
展开合肥八中2022~2023学年度第二学期高二期中联考
生物(B卷)
一、选择题:
1. 大苏山国家森林公园地处大别山向浅山过渡的丘陵地区,公园森林覆盖率高。某兴趣小组欲调查森林公园内不同生物类群的种群密度。下列相关叙述正确的是( )
A. 宜选择蔓生或丛生的单子叶植物作为样方法调查的对象
B. 常用样方法调查树木、蝗虫的幼虫、某种蛇的种群密度
C. 调查具有趋光性的蛾类昆虫的种群密度可采用灯光诱捕法
D. 分别调查森林中乔木和灌木的种群密度,两者的样方大小必须一致
【答案】C
【解析】
【分析】1、一般植物和个体小、活动能力小的动物以及虫卵常用的是样方法,其步骤是确定调查对象→选取样方→计数→计算种群密度。样方法的注意点:①随机取样;②样方大小适中;③样方数量不易太少;④一般选易辨别的双子叶植物(叶脉一般网状);⑤常用五点取样法和等距取样法。
2、活动能力大的动物常用标记重捕法,其步骤是确定调查对象→捕获并标记个体→重捕并计数→计算种群密度。
【详解】A、丛生的单子叶植物难于辨别个体数目,双子叶植物较易辨别个体数目,故一般选择双叶植物作为抽样调查的对象,A错误;
B、蛇的活动范围大,活动能力强,故用标记重捕法调查其种群密度,B错误;
C、对于有趋光性的昆虫,可采用灯光诱捕法调查其种群密度,C正确;
D、调查森林中乔木和灌木种群密度,两者的样方大小一般不同,调查乔木的样方面积要大,D错误。
故选C。
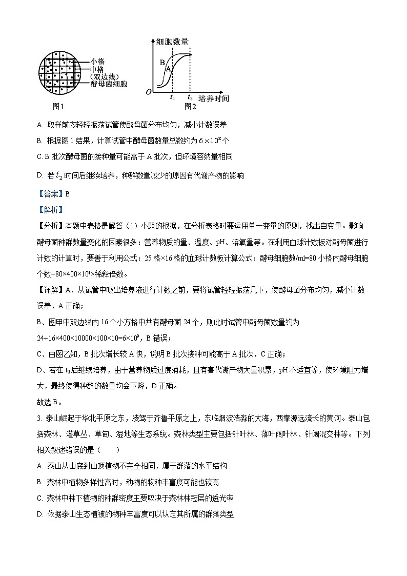
2. 某实验小组在进行“培养液中酵母菌种群数量的变化”实验时,将酵母菌接种到装有液体培养基的试管中,通气培养并定时取样计数,然后绘制增长曲线。某同学用血细胞计数板(样液稀释100倍,血细胞计数板规格为,含有400个小方格)在显微镜下观察到的结果如图1。图2曲线A、B是相同培养条件下两批次酵母菌培养的结果。下列相关叙述错误的是( )
A. 取样前应轻轻振荡试管使酵母菌分布均匀,减小计数误差
B. 根据图1结果,计算试管中酵母菌数量总数约为个
C. B批次酵母菌的接种量可能高于A批次,但环境容纳量相同
D. 若时间后继续培养,种群数量减少的原因有代谢产物的影响
【答案】B
【解析】
【分析】本题中表格是解答(1)小题的根据,在分析表格时要运用单一变量的原则,找出自变量。影响酵母菌种群数量变化的因素很多:营养物质的量、温度、pH、溶氧量等。在利用血球计数板对酵母菌进行计数的计算时,要善于利用公式:25格×16格的血球计数板计算公式:酵母细胞数/ml=80小格内酵母细胞个数÷80×400×104×稀释倍数。
【详解】A、从试管中吸出培养液进行计数之前,要将试管轻轻振荡几下,使酵母菌分布均匀,减小计数误差,A正确;
B、图甲中双边线内16个小方格中共有酵母菌24个,则此时试管中酵母菌数量约为24÷16×400×10000×100×10=6×109,B错误;
C、由图乙知,B批次增长较A快,说明B批次接种可能高于A批次,C正确;
D、若在t2后继续培养,由于营养物质过度消耗,且有害代谢产物大量积累,pH不适宜等,使环境阻力增大,最终使得种群的数量均会下降,D正确。
故选B。
3. 泰山崛起于华北平原之东,凌驾于齐鲁平原之上,东临烟波浩淼的大海,西靠源远流长的黄河。泰山包括森林、灌草丛、草甸、湿地等生态系统。森林类型主要包括针叶林、落叶阔叶林、针阔混交林等。下列相关叙述错误的是( )
A. 泰山从山底到山顶植物不完全相同,属于群落的水平结构
B. 森林中植物多样性高时,动物的物种丰富度可能也较高
C. 森林中林下植物的种群密度主要取决于森林林冠层的透光率
D. 依据泰山生态植被的物种丰富度可以认定其所属的群落类型
【答案】D
【解析】
【分析】群落的结构:①群落的垂直结构:在垂直方向上,大多数群落具有明显的分层现象(主要受阳光的影响)。②群落的水平结构:由于地形的变化、土壤湿度和盐碱的差异、光照强度的不同等因素,不同地段往往分布着不同的种群,同一地段上种群密度也有差异。物种丰富度:群落中物种数目的多少。物种丰富度是描述群落中物种多样性的主要指标。
【详解】A、泰山从山底到山顶植物不完全相同,是由于地形变化引起的,属于群落的水平结构,A正确;
B、植物可为动物提供食物和栖息环境,森林中植物多样性高时,动物的物种丰富度可能也较高,B正确;
C、森林中林下植物的种群密度主要取决于森林林冠层的透光率,一般情况下,森林中林下植物的种群密度随林冠层透光率的增加而增加,C正确;
D、物种组成是区分不同群落的重要特征,因此依据泰山的物种组成可以认定其所属的群落类型,D错误。
故选D。
4. 生态位与自然生态系统中一个种群在时间、空间上所占据的位置及其与相关种群之间的功能关系和作用有关。不同生物的生态位不同,可以充分利用资源和空间。下列相关叙述错误的是( )
A. 每种生物占据相对稳定的生态位有利于充分利用环境资源
B. 同一物种的生态位不是一成不变的,而是处于动态变化中
C. 桃树春天开花,秋天落叶是因为其生态位发生变化所引起
D. 可以通过调查某动物的食物、天敌等研究该种动物的生态位
【答案】C
【解析】
【分析】生态位是指一个种群在自然生态系统中,在时间、空间上所占据的位置及其与相关种群之间的功能关系和作用。不同生物的生态位不同,可以充分利用资源和空间。群落中的种间竞争出现在生态位比较近的种群之间,生态位较近的种群对资源和空间的需求相同点更多。
【详解】A、根据题意可知,不同生物的生态位不同,可以充分利用资源和空间,每种生物占据相对稳定的生态位有利于充分利用环境资源,A正确;
B、同一物种生态位不是一成不变的,受到环境等各种因素的影响,所以处于动态变化中,B正确;
C、桃树春天开花、秋天落叶是受光照、温度等季节而变换引起的外貌和结构的变化,C错误;
D、生态位是指物种在生物群落或生态系统中的地位和角色,所以,研究某种动物的生态位,通常要研究它的栖息地、食物、天敌及与其他物种的关系、出现频率、种群密度等,D正确。
故选C。
5. 资料一:豚草是一种常见的入侵物种,严重破坏生态环境,适当提高温度有利于豚草生物量的积累。豚草的主要天敌是广聚萤叶甲,它可取食豚草叶片,并对豚草产生显著地抑制作用;资料二:紫茎泽兰也是一种入侵植物,对我国草原生态系统构成很大破坏。本地物种对紫茎泽兰进行替代是一种较好的控制方法。为了筛选目标替代植物,科研人员选择不同的本地物种进行了相关研究。如图为紫茎泽兰单种和混种时的株高、生物量的研究结果。下列相关叙述正确的是( )
A. 豚草与广聚萤叶甲之间属于捕食关系,温度对豚草生物量的影响属于生物因素
B. 豚草与紫茎泽兰在入侵初期种群数量可能呈现“J”形增长,增长速率不变
C. 紫茎泽兰与图中的本地物种间存在种间竞争关系,假地豆是最好的替代植物
D. 根据图示能够得出紫茎泽兰与南酸枣混种时,对南酸枣的生物量也有一定影响
【答案】C
【解析】
【分析】影响种群数量变化的非生物因素主要有阳光、温度、水等,生物因素有种间关系和种内关系等。
【详解】A、由题意可知,广聚萤叶甲可取食豚草叶片,故豚草与广聚萤叶甲之间属于捕食关系;温度对豚草生物量的影响属于非生物因素,A错误;
B、豚草与紫茎泽兰在入侵初期没有天敌等,种群数量可能呈现“J”形增长,“J”形增长的增长率不变,增长速率增大,B错误;
C、紫茎泽兰与图中的本地物种利用同一资源和空间,故存在种间竞争关系;由图可知,当紫茎泽兰与假地豆混种时,紫茎泽兰的株高和生物量均最低,故假地豆是紫茎泽兰最好的替代植物,C正确;
D、图中只表明了紫茎泽兰与南酸枣混种时对紫茎泽兰生物量的影响,没有表明对南酸枣的影响,故根据图示不能得出紫荆兰泽与南酸枣混种时,对南酸枣的生物量也有一定影响,D错误。
故选C。
6. 地球各地因气候、地形和其他环境条件的不同而出现生物适应性不同的群落类型。下列相关叙述错误的是( )
A. 植物具有肥厚的肉质茎,动物表皮外有角质鳞片是适应干旱条件的特征
B. 动植物种类较少、植物叶片狭窄、动物行动迟缓的群落为草原生物群落
C. 我国东部湿润地区主要为森林生物群落,西部干旱区存在荒漠生物群落
D. 具有众多的微小浮游植物和海带、裙带菜等藻类的群落为海洋生物群落
【答案】B
【解析】
【分析】1、荒漠生物群落:(1)环境特点:①分布在极度干旱地区;②年降水量稀少,且分布不均匀。(2)群落特点:物种少,群落结构非常简单。(3)生物与环境的适应:荒漠中的生物具有耐旱的特性。
2、草原生物群落:(1)环境特点:①分布在半干旱地区;②分布在不同年份或季节雨量不均匀的地区。(2)群落特点:动植物种类较少,群落结构相对简单。(3)生物与环境的适应:①植物:往往叶片狭窄,表面有茸毛或蜡质层,能抗抵干旱;②动物:大都具有挖洞或快速奔跑的特点。
3、森林生物群落:(1)环境特点:分布在湿润或较湿润的地区。(2)群落特点:群落结构非常复杂且相对稳定。(3)生物与环境的适应:①动物:树栖和攀缘生活的动物种类特别多;②植物:阳生植物多居上层,能吸收比较强的阳光。阴生植物叶绿体颗粒大、呈深绿色。
【详解】A、荒漠非常干旱,年降水量稀少,且分布不均匀,生物通常具有耐旱特性,例如具有肉质茎的植物,表皮外有角质鳞片的爬行类动物,A正确;
B、动植物种类较少、植物叶片狭窄、动物行动迟缓的群落为荒漠生物群落,B错误;
C、在我国,东部湿润地区随处可见 森林;在内陆半干旱区,分布有大片的草原;再到西部的干旱区,则出现荒漠群落,C正确;
D、海洋的浅海区,具有众多的微小浮游植物和海带、裙带菜等藻类的群落为海洋生物群落,D正确。
故选B。
7. 对某农田生态系统的主要组成成分进行调查发现该农田中的植物主要有小麦、杂草;动物有蚯蚓、甲壳虫、田鼠等;主要的微生物有细菌、放线菌和霉菌等。下列相关叙述正确的是( )
A. 该农田的全部杂草属于一个种群,与小麦同为生产者
B. 农田中的蚯蚓、甲壳虫和田鼠属于生态系统的消费者
C. 农田中的田鼠以小麦为食,属于初级消费者,位于第一营养级
D. 霉菌属于真核生物,细菌可能属于生产者、消费者或分解者
【答案】D
【解析】
【分析】1、种群:在一定区域内同种生物的全部个体;
2、生态系统的组成成分包括生产者、消费者、分解者、非生物的物质和能量。
【详解】A、该农田的全部杂草不是同一个物种,不属于一个种群,A错误;
B、农田中的蚯蚓、甲壳虫属于生态系统的分解者,B错误;
C、农田中的田鼠以小麦为食,属于初级消费者,位于第二营养级,C错误;
D、霉菌属于真核生物,细菌可能属于生产者(蓝细菌)、消费者(大肠杆菌)或分解者(腐生细菌),D正确。
故选D。
8. 图1为生态系统的组成成分之间的关系,图2为某生态系统的食物网。下列相关叙述错误的是( )
A. 与图1相比,图2中没有非生物的物质和能量以及分解者
B. 图1中成分B主要是由营腐生生活的细菌和真菌构成
C. 图2中的生态系统中共有7条食物链,鹰占有4个营养级
D. 若其他不变,只是蛇消失,一段时间后,鹰的数量可能增多
【答案】C
【解析】
【分析】题图分析:图1中C是无机环境、D是生产者、A代表消费者,B代表分解者;图2表示食物链和食物网,图中有8条食物链。
【详解】A、图1中代表的是物质循环过程,其中包含了生态系统的各个组分,与图1相比,图2中只有生产者和消费者,其中没有非生物的物质和能量以及分解者,A正确;
B、图1中的成分B为分解者,主要是由营腐生生活的细菌和真菌构成,能将动植物遗体以及粪便中的有机物分解成无机物,B正确;
C、食物链起点为生产者(该图的植物),终点为不流向其他消费者的营养级(该图的鹰),因此图2中的生态系统中共有8条食物链,鹰占有4个营养级,分别是第三、四、五和六营养级,C错误;
D、若其他不变,只是蛇消失,则鹰营养级会有所下降,因此,一段时间后,鹰的数量可能增多,D正确。
故选C。
9. 生态学家研究一块玉米田部分能量流动的过程如图所示。下列相关叙述正确的是( )
A. 太阳光能传到玉米种群的能量至少占10%
B. 玉米种群固定的太阳能主要用于自身呼吸消耗
C. 该生态系统第二营养级的同化量最多为
D. 分解者能够将有机物分解为无机物释放到非生物环境中
【答案】D
【解析】
【分析】由图可知,玉米同化的能量为1.3972×108kJ,其中呼吸作用散失的能量为3.272×107kJ,用于生长、发育和繁殖的能量为1.07×108kJ,后者一部分流入下一营养级,一部分流入分解者。
【详解】A、太阳光能传到玉米种群的能量占(1.3972×108)/(8.5×109)≈1.64%,A错误;
B、由图可知,玉米种群固定的太阳能主要用于自身的生长发育和繁殖(能量更多),B错误;
C、该图中不能看出第二营养级的同化量,C错误;
D、分解者的作用是促进物质循环,将动植物遗体和动物排遗物中有机物分解为无机物,D正确。
故选D。
10. 为积极应对全球气候变化,我国政府在联合国大会上宣布,中国于2030年前确保实现碳达峰,力争在2060年前实现碳中和。这是中国向全世界的郑重承诺,彰显了大国责任。下列相关叙述错误的是( )
A. 减少化石燃料的燃烧、开发新能源等措施有助于减少的排放
B. 大气中的通过光合作用或化能合成作用转化为含碳有机物
C. 的排放增多导致了气温升高,该过程属于生态系统的信息传递
D. 植树造林、人类减少对化学燃料燃烧的依赖等措施有助于实现碳中和
【答案】C
【解析】
【分析】碳中和是在一定时间内直接或间接产生的温室气体排放总量,过植树造林、节能减排等形式,以抵消自身产生的二氧化碳排放量,实现二氧化碳“零排放”。
【详解】A、减少化石燃料的燃烧、开发新能源等措施有助于减少CO2的排放,从而缓解温室效应,A正确;
B、大气中的CO2通过绿色植物等的光合作用或硝化细菌等的化能合成作用转化为含碳有机物,B正确;
C、二氧化碳排放增多导致气温升高这属于物质循环,不属于生态系统的信息传递,C错误;
D、绿色植物的光合作用可以吸收二氧化碳,因此植树造林、增加绿地面积有助于绿色植物通过光合作用吸收更多的二氧化碳,降低大气中CO2浓度,有助于实现碳中和;化石燃料燃烧会释放CO2,减少化石燃料燃烧也有助于实现碳中和,D正确。
故选C。
11. 某兴趣小组设计实验来探究自然状态下土壤微生物对落叶的分解作用。下列操作及分析错误的是( )
A. 自变量是土壤微生物的有无,而因变量是落叶的腐烂程度
B. 探究微生物对落叶的分解作用时,实验组的土壤不做处理
C. 实验组中落叶的分解速度明显低于对照组落叶的分解速度
D. 土壤的温度和湿度、落叶的种类和大小都应保持相同且适宜
【答案】B
【解析】
【分析】1、土壤是微生物的天然培养基,大多数的土壤微生物是生态系统中是分解者,能够将土壤中的有机物分解为无机物。
2、本实验是探究土壤微生物对落叶的分解作用的实验,自变量是土壤中微生物的有无(可采用普通土壤和排除土壤中微生物的土壤)采用普通土壤的为对照组,采用排除土壤中微生物的为实验组,因变量是落叶的分解速度。
【详解】A、该实验是探究自然状态下土壤微生物对落叶的分解作用。自变量是土壤中微生物的有无(可采用普通土壤和排除土壤中微生物的土壤),采用普通土壤的为对照组,采用排除土壤中微生物的为实验组(土壤进行灭菌处理为实验组),因变量是落叶的腐烂程度,A正确;
B、探究微生物对落叶的分解作用时,实验组的土壤要进行灭菌处理,以尽可能地排除土壤微生物的作用,同时尽可能避免土壤理化性质的改变,B错误;
C、实验组的土壤要进行灭菌处理,实验组由于缺乏土壤微生物的作用,其落叶的腐烂程度明显低于对照组,C正确;
D、土壤的温度和湿度、落叶的种类和大小都属于无关变量,无关变量应保持相同且适宜,所以实验组和对照组应选择相同种类的落叶进行实验,D正确。
故选B。
12. 下列关于“研究土壤中小动物类群的丰富度”实验的叙述,错误的是( )
A. 改变采样的时间会影响采集到的物种数和个体总数
B. 可以用取样器取样法统计土壤中小动物的物种数
C. 采集的小动物可放在体积分数为70%的酒精溶液中
D. 由于土壤中小动物体积较小,可采用显微镜进行观察
【答案】D
【解析】
【分析】土壤是无数小动物身体微小,不适于用“样方法”或“标志重捕法”进行调查,在这类研究时,常采用取样器取样的方法,即用一定规格的捕捉器(如采集罐、吸虫器等)进行取样,通过调查样本中小动物的种类和数量来推测某一区域内土壤动物的丰富度。实验采用取样器取样的方法进行研究,在丰富度统计时采用有两种统计法:记名计算法、目测估计法。
【详解】A、不同生物活动的时间不一定相同,因此改变采样的时间会影响采集到的物种数和个体总数,A正确;
B、许多土壤小动物虽有较强的活动能力,但身体微小,不适于用标志重捕法进行调查,可采用取样器取样法进行调查,B正确;
C、采集的小动物可放在体积分数为70%的酒精溶液中,这样可长久保存,制成标本,C正确;
D、由于土壤中小动物体积较小,分类时,通常使用实体镜或放大镜进行观察,D错误。
故选D。
13. 图中两条虚线之间的部分表示生态系统稳定性的正常范围,y表示一个外来干扰使之偏离这一范围的大小;x表示恢复到原状态所需的时间。下列相关叙述正确的是( )
A. x越大,说明该生态系统恢复力稳定性越强
B. y越大,则说明该生态系统抵抗力稳定性越强
C. 对同一生态系统来说,x值和y值的关系为正相关
D. a时间点一定是由于人为干预使该生态系统逐渐恢复
【答案】C
【解析】
【分析】生态系统稳定性:生态系统所具有的保持或恢复自身结构和功能相对稳定的能力称为生态系统的稳定性。生态系统稳定性的种类包括抵抗力稳定性和恢复力稳定性。抵抗力稳定性是指生态系统抵抗外界干扰并使自身的结构和功能保持原状的能力,恢复力稳定性是指生态系统在受到外界干扰因素的破坏后恢复到原状的能力。
题图分析,y表示一个外来干扰使之偏离正常范围的大小,x表示恢复到原状态所需的时间,y越大,则说明该生态系统抵抗力稳定性越弱,x越大,说明该生态系统恢复力稳定性越弱。
【详解】A、x表示恢复到原状态所需的时间,x越大,说明该生态系统恢复力稳定性越弱,A错误;
B、y表示一个外来干扰使之偏离正常范围的大小,y越大,则说明该生态系统抵抗力稳定性越弱,B错误;
C、y表示一个外来干扰使之偏离这一范围的大小,y值越大,表示干扰程度越大.x表示恢复到原状态所需的时间,一般干扰程度越大,恢复到原状态所需的时间就越长.因此x和y之间是呈正相关的,C正确;
D、a时间点不一定是由于认为干预该生态系统逐渐恢复,D错误。
故选C。
14. 近日,河南林业部门将此前救护的39只珍稀野生鸟类放归自然,其中包括国家二级重点保护动物苍鹰、松雀鹰、红隼、红腹锦鸡等。下列相关叙述错误的是( )
A. 放归的野生动物回到栖息地后可能会增大该地区其种群的基因库
B. 人类活动对生存环境的破坏和掠夺式利用是生物多样性丧失的主要原因
C. 林业部门将救护的野生动物带到保护中心进行饲养,该过程属于易地保护
D. 栖息地的碎片化使苍鹰、松雀鹰等被分割成多个种群,有利于种群的延续
【答案】D
【解析】
【分析】1、生物的多样性:生物圈内所有的植物、动物和微生物,它们所拥有的全部基因以及各种各样的生态系统,共同构成了生物多样性。生物多样性包括基因多样性、物种多样性和生态系统多样性。
2、生物多样性的保护:(1)就地保护(自然保护区):就地保护是保护物种多样性最为有效的措施。(2)易地保护:动物园、植物园。(3)利用生物技术对生物进行频危物种的基因进行保护。如建立精子库、种子库等。(4)利用生物技术对生物进行频危物种进行保护。如人工授精、组织培养和胚胎移植等。
【详解】A、放归的野生动物放回到栖息地后可能会增加物种多样性,进而增大该地区其种群的基因库,A正确;
B、威胁野生物种生存的人类活动,主要是对野生物种生存环境的破坏和掠夺式利用,从而导致生物多样性丧失,B正确;
C、林业部门将救护的野生动物带到保护中心进行饲养,并进行特殊的保护和管理,该过程属于易地保护,C正确;
D、栖息地的碎片化使苍鹰、松雀鹰等被分割成多个种群,会减小个体间交配繁殖的机会导致物种有灭绝可能,生物多样性减小,因而不利于种群的延续,D错误。
故选:D。
15. 某同学在学习完生态系统的稳定性内容后,想自己制作一个生态缸。下列关于该同学制作生态缸的叙述,正确的是( )
A. 在选择生物时可以投放生命力较强的动物和光合作用较强的植物
B. 设计时需要加入的生物是生产者和消费者,能保证食物链的正常进行
C. 制作完成的生态缸不需要密闭处理,置于室内通风、光线良好的地方
D. 生态缸制作完成后需要定期投放饲料,可以补充其中动物的食物来源
【答案】A
【解析】
【分析】生态瓶制作要求:生态瓶必须是封闭的;生态瓶中投放的几种生物必须具有很强的生活力,成分齐全(具有生产者、消费者和分解者);生态瓶材料必须透明;生态瓶宜小不宜大,瓶中的水量应占其容积的4/5,要留出一定的空间;生态瓶采光用较强的散射光;选择生命力强的生物,动物不宜太多,个体不宜太大。
【详解】A、生态缸中投放的几种生物必须具有很强的生活力,成分齐全(具有生产者、消费者和分解者),植物光合作用较强,使得生态缸中能够进行物质循环和能量流动,在一定时期内保持相对稳定,A正确;
B、生态系统成分包含生产者、消费者、分解者、非生物的物质和能量,因此加入该生态缸的生物成分包括生产者、消费者和分解者,B错误;
CD、生态缸制作的原理是物质循环和能量流动,生态缸是密封的,在物质上是自给自足的,制作完成后不能向其中加入任何物质,密闭的生态缸放置于室内通风、光线良好的地方,CD错误。
故选A。
二、选择题:
16. 如图1是某种群在不同环境条件下的增长曲线,图2表示某草原布氏田鼠种群出生率与死亡率比值(R)的变化曲线(R=出生率/死亡率)。下列相关叙述正确的是( )
A. 图1中B曲线到达一定个体数量后会在一定范围内波动
B. 图1中阴影部分表示在生存斗争中被淘汰的个体数量
C. 在第a年,布氏田鼠种群的年龄结构为衰退型
D. a年的种群数量等于b年,时间段种群的数量会越来越多
【答案】AB
【解析】
【分析】据图1分析,曲线A表示J形曲线,曲线B表示S形曲线;
由图2分析,当布氏田鼠的种群出生率与死亡率比值R大于1时,出生率大于死亡率,布氏田鼠的种群数量会越来越多;当布氏田鼠的种群出生率与死亡率比值R小于1时,即出生率小于死亡率,布氏田鼠的种群数量会越来越少。
【详解】A、图1中曲线B表示S形曲线,描述食物、空间都有限,有天敌捕食的真实生物数量增长情况,当种群数量到达K值后可能在一定范围内波动,A正确;
B、图1中种群数量曲线A表示J形曲线增长,曲线B表示S形曲线增长,图1中阴影部分表示因为环境阻力通过生存斗争淘汰的个体数量,B正确;
C、据图2可知,a点R值大于1时,出生率大于死亡率,布氏田鼠的种群数量会越来越多,年龄结构为增长型,C错误;
D、据图可知,a、b两点布氏田鼠的种群出生率与死亡率比值R相等,但布氏田鼠种群的自然增长率=出生率-死亡率,不一定相等;cd段出生率与死亡率比值R小于1时,即出生率小于死亡率,布氏田鼠的种群数量会越来越少,D错误。
故选AB。
17. 某实验小组欲探索某种昆虫交配求偶的秘密,进行如下三组实验。下列相关叙述正确的是( )
实验1
将未交配雌虫先放到封闭的玻璃管中,再将玻璃管放在诱捕器中,将诱捕器悬挂于田间,一夜后,未捕捉到同种雄虫
实验2
将未交配的雌虫腹部用小刀割下,再将雌虫放在诱捕器中,将诱捕器悬挂于田间,一夜后,未捕捉到同种雄虫
实验3
将未交配的雌虫放在诱捕器中,将诱捕器悬挂于田间,一夜后,发现捕捉到许多同种雄虫
A. 实验1与实验3对比,说明雌虫传递的信息具有挥发性
B. 若只进行实验2也能说明这种物质就是由雌虫的腹部分泌的
C. 若提取雌虫腹部产生的物质放在诱捕器中进行实验,会捕捉到同种雄虫
D. 若在实验3基础上,在诱捕器周围喷洒汽油,其目的是干扰该昆虫的信息传递
【答案】ACD
【解析】
【分析】生态系统中信息的类型
(1)物理信息:生态系统中的光、声、颜色、温度、湿度、磁力等,通过物理过程传递的信息;
(2)化学信息:生物在生命活动过程中,产生的一些可以传递信息的化学物质;
(3)行为信息:是指某些动物通过某些特殊行为,在同种或异种生物间传递的某种信息。
【详解】A、将未交配的雌虫先放到封闭的玻璃管中,性外激素不能向外挥发,故通过实验1与实验3比较可知,昆虫间进行交流的信息是具有挥发性的化学物质,A正确;
B、由实验2与实验3的比较可知,昆虫间进行信息交流的物质是由昆虫的腹部分泌的,B错误;
C、若提取雌虫腹部产生的物质放在诱捕器中进行实验,应该会捕捉到同种雄虫,因为雌虫的腹部能产生吸引雄虫的化学物质,C正确;
D、若在实验3基础上,在诱捕器周围喷洒汽油,其目的是干扰该昆虫的信息传递,但仍能“捕捉到许多同种雄虫”,D正确。
故选ACD。
18. 为研究河流中石块上微生物群落的演替,将灭菌后的裸石置于河流中,统计裸石上不同时间新增物种数目(图1)、自养类群和异养类群的个体数量(A和H分别代表自养和异养类群的优势种)(图2)。已知自养类群可以为异养类群提供有机碳。下列相关叙述错误的是( )
A. 经过一段时间的演替后,该裸石上的群落也会存在垂直结构
B. 图1中演替的前120天,生长在裸石上的物种总数持续减少
C. 异养类群种群数量不断增加与自养类群提供有机碳有关
D. 演替稳定后自养类群和异养类群的数量金字塔呈正金字塔形
【答案】BD
【解析】
【分析】随时间的推移,一个群落被另一个群落代替的过程,叫做演替。演替的种类有初生演替和次生演替两种。初生演替是指一个从来没有被植物覆盖的地面,或者是原来存在过植被,但是被彻底消灭了的地方发生的演替。次生演替原来有的植被虽然已经不存在,但是原来有的土壤基本保留,甚至还保留有植物的种子和其他繁殖体的地方发生的演替。
【详解】A、经过一段时间的演替后,随着物种数目的增多,该裸石上的群落也会存在垂直结构,A正确;
B、图1中演替的前120天,生长在裸石上增加的物种数目逐渐减少,但物种的总数持续增加,B错误;
C、自养类群可以为异养类群提供有机碳,据此推测,异养类群种群数量不断增加与自养类群提供有机碳有关,C正确,
D、演替稳定后自养类群和异养类群的数量金字塔一般呈正金字塔形,特殊情况下未必呈正金字塔型,D错误。
故选BD。
19. 2023年2月3日,在美国俄亥俄州和宾夕法尼亚州的交界处发生了货运火车出轨事故,造成万吨致癌物质氯乙烯泄漏。把氯乙烯从罐车内引出后燃烧,氯乙烯燃烧后会产生水、、等气体,给当地空气、土壤、河流环境造成污染。下列相关叙述正确的是( )
A. 大气中的可以随气流到达中国,生成盐酸后形成酸雨造成环境污染
B. 土壤中的氯乙烯被植物吸收后可以通过食物链进入人体引起细胞发生癌变
C. 生物富集可能会使有害物质在生物体内的浓度高于环境中的浓度
D. 环境污染使更多生物死亡又加重了河流的污染,属于负反馈调节
【答案】AC
【解析】
【分析】生物富集作用亦称“生物放大作用“。指通过生态系统中食物链或食物网的各营养级的传递,某些重金属、难分解化合物等,在生物体内逐步浓集增大的趋势。而且随着营养级的不断提高,有害污染物的浓集程度也越高,最高营养级的肉食动物最易受害。
【详解】A、物质循环具有全球性,大气中的 HC1 可以随气流到达中国,生成盐酸后形成酸雨造成环境污染,A正确;
B、土壤中的氯乙烯作为一种有机物不能被植物吸收,B错误;
C、生物富集指的是一些重金属盐类和难于分解的有机物随着食物链中营养级的升高而上升的现象,因而可能会使有害物质在生物体内的浓度高于环境中的浓度,C正确;
D、环境污染使更多生物死亡又加重了河流的污染,最终形成恶性循环,导致生态平衡被打破,这属于正反馈调节,D错误。
故选AC。
20. 近年来随着捕捞技术及捕捞效率的极大提升,我国近海渔业资源衰退现象十分严重,很多传统渔场出现了无鱼可捕的尴尬局面。海洋牧场是指在一定海域内,采用规模化渔业设施和系统化管理体制,利用自然的海洋生态环境,将人工放养的经济海洋生物聚集起来,像在陆地放牧牛羊一样,对鱼、虾、贝、藻等海洋资源进行有计划和有目的的海上放养。下列相关叙述正确的是( )
A. 传统渔场无鱼可捕的局面与人类过度捕捞有关
B. 海洋牧场的可持续发展需要合理调整能量流动关系
C. 海洋牧场与传统渔场相比,能提高水产资源的稳定性
D. 海洋牧场利用自然生态环境,不需要人为投入物质和能量
【答案】ABC
【解析】
【分析】生态系统中的生物种类越多,营养结构越复杂,生态系统的自我调节能力就越强,抵抗力稳定性就越高;反之,生物种类越少,营养结构越简单,生态系统的自我调节能力就越弱,抵抗力稳定性就越低。
【详解】A、根据题干“近年来随着捕捞技术及捕捞效率的极大提升,我国近海渔业资源衰退现象十分严重”信息,说明传统渔场无鱼可捕的局面与人类过度捕捞有关,A正确;
B、海洋牧场的可持续发展需要合理调整能量流动关系,使能量持续高效地流向对人类有益的方向,B正确;
C、与传统的渔场相比,海洋牧场的抵抗力稳定性更高,原因是海洋牧场利用天然的水域进行养殖,其中生物种类更多,物种丰富度更高,能提高水产资源的稳定性,C正确;
D、海洋牧场属于人类利用强度较大的生态系统,应增加相应的物质和能量投入,这样才能保证生态系统内部结构与功能的协调,D错误。
故选ABC。
三、非选择题:
21. 科研人员对高原鼠兔的被捕食风险进行了相关实验,结果如图1。图2是根据某草原上甲、乙两种鼠兔种群数量的调查结果绘制的曲线图,L值表示甲鼠免种群数量是前一年种群数量的倍数,M值表示乙鼠兔的种群数量。不考虑甲鼠兔种群的迁入和迁出,回答下列问题:
注:警戒距离是指当高原鼠兔有警戒行为时与捕食者之间的距离。
(1)植被能为高原鼠兔的生存提供________________,据图1分析,植被群落高度越高,鼠兔被捕食的风险就越_____(填“大”或“小”),原因是____________________。
(2)为了调查该草原某区域中甲鼠兔的种群密度,捕获了30只甲鼠兔,将这些个体标记后放回原环境中,一段时间后重新捕获了50只个体,其中有3只带有标记,该甲鼠兔种群的数量约为_______只。如果标记物脱落,则调查结果比实际数值偏_______(填“大”或“小”)。
(3)第2年,甲鼠兔种群L值变化的主要原因是________________________。
(4)乙鼠兔的环境容纳量约为________只,若乙鼠兔大量繁殖,可能对高寒草地造成危害,请你根据所学知识提出一个合理控制乙鼠兔种群数量的建议_______________________________(答一点)。
【答案】(1) ①. 食物和栖息场所 ②. 大 ③. 图1数据显示,植被群落高度越高,警戒距离越小,因此植被群落高度越高,鼠兔被捕食的风险就越大
(2) ①. 500 ②. 大
(3)乙鼠兔迁入后与甲鼠兔竞争食物和栖息地,使甲鼠兔的种群数量下降
(4) ①. 1.4×103 ②. 增加其天敌数量、控制高原鼠兔的性别比例,降低出生率。
【解析】
【分析】题图分析,图1中植被群落高度越高,警戒距离越小,个体被捕食风险越高。图2中L值表示甲鼠兔种群数量是前一年种群数量的倍数,L值大于1,种群数量增加;L值等于1,种群数量不变;L值小于1,种群数量减少。
【小问1详解】
植被能为高原鼠兔的生存提供食物和栖息场所,因而动物会因为植物种群的改变而改变,图1数据显示,植被群落高度越高,警戒距离越小,而警戒距离是指当高原鼠兔有警戒行为时与捕食者之间的距离,与个体被捕食风险呈负相关,因此植被群落高度越高,鼠兔被捕食的风险就越大。
【小问2详解】
为了调查该草原某区域中甲鼠兔的种群密度,采用标记重捕法进行,捕获了30只甲鼠兔,将这些个体标记后放回原环境中,一段时间后重新捕获了50只个体,其中有3只带有标记,则该甲鼠兔种群的数量约为30×50÷3=500只。如果标记物脱落,则会导致重捕个体中被标记的个体数目偏小,因而调查结果比实际数值偏大。
【小问3详解】
乙鼠兔在第1年年末迁入甲鼠兔生活的区域,乙鼠兔迁入后会与甲鼠兔竞争食物和栖息地,使甲鼠兔的种群数量下降,即甲鼠兔L值下降。
【小问4详解】
由图2可知,乙鼠兔种群的种群数量在1.2~1.6范围内波动,而环境容纳量是指种群数量在某一环境条件下所能维持的最大数量,因此乙鼠兔的环境容纳量约为1.4×103只,若乙鼠兔大量繁殖,可能对高寒草地造成危害,因此需要设法降低其环境容纳量,为此采取的措施有增加其天敌数量、控制高原鼠兔的性别比例,降低出生率,从而达到控制种群数量的目的。
22. 近日,旅美大熊猫“丫丫”的生活状况备受关注。岷山是大熊猫生活的主要栖息地之一,该地区的箭竹是大熊猫最主要的食物来源。大熊猫可消化75%~90%的粗蛋白,但只能消化8%的粗纤维。某科研人员对箭竹开花前后粗蛋白和粗纤维含量检测结果如图1所示。回答下列问题:
(1)岷山中所有的动植物________(填“能”或“不能”)构成一个群落,原因是_________。
(2)据图分析大熊猫更适合食用_________箭竹,原因是_________________________________。
(3)调查发现岷山山脉中阴生植物与阳生植物相比叶绿素含量较高,原因可能是____________________。
(4)某同学想要调查岷山山脉的植物物种丰富度,查阅资料发现选取不同的样方面积对物种数量的调查结果有一定的影响,并根据调查结果绘制如图2柱形图,该同学应选取的面积为_________,其调查的具体方法和过程是_______________________。
【答案】(1) ①. 不能 ②. 所有的动植物不能代表该区域的所有生物
(2) ①. 开花前的冷箭竹 ②. 图中数据显示,箭竹开花前粗蛋白含量高于开花后,而粗纤维含量开花前小于开花后,再结合大熊猫食性分析可知,大熊猫更适合食用开花前的冷箭竹。
(3)长期的阴生环境选择了生长素含量高的变异,即这种现象的出现应该是自然选择的结果,即阴生植物通过增加叶绿素含量弥补光照强度减弱对光合速率的影响。
(4) ①. S5 ②. 在进行样方法调查时,要注意随机取样,而后根据选择的地块形状确定用五点取样法还是等距取样法,而后统计各个样方中的物种数,求得平均值即可。
【解析】
【分析】调查植物种群密度常用样方法,样方法是指在被调查种群的分布范围内,随机选取若干个样方,通过计数每个样方内的个体数,求得每个样方的种群密度,以所有样方法种群密度的平均值作为该种群的种群密度估计值。
【小问1详解】
群落是某一自然区域内所有生物的集合。岷山中所有的动植物不能构成一个群落,因为所有的动植物不能代表该区域的所有生物。
【小问2详解】
大熊猫可消化75%~90%的粗蛋白,但只能消化8%的粗纤维,图中数据显示,箭竹开花前粗蛋白含量高于开花后,而粗纤维含量开花前小于开花后,再结合大熊猫食性分析可知,大熊猫更适合食用未开花的冷箭竹。
【小问3详解】
调查发现岷山山脉中阴生植物与阳生植物相比叶绿素含量较高,长期的阴生环境选择了生长素含量高的变异,因而该现象的发生是自然选择的结果,即阴生植物通过增加叶绿素含量弥补光照强度减弱对光合速率的影响,因而更适应阴生环境。
【小问4详解】
图2柱形图显示S1~S4物种数逐渐增加,说明样方大小影响调查结果,显然这个范围不合适,在S5时达到最大,而S5和S6物种数基本一致,但面积较大不利于调查,故选S5最好。在进行样方法调查时,首先注意随机取样,而后根据选择的地块形状确定用五点取样法还是等距取样法,统计各个样方中的物种数,求得平均值即可。
23. 水稻是南方的一种重要粮食作物,我国65%以上的人口以大米为主食。水稻与鸭、河蟹共生是一种常见的稻田生态养殖模式。回答下列问题:
(1)从生态系统的稳定性角度考虑,稻田中引入鸭、河蟹的目的是______________________,在建立稻田生态养殖模式时,不仅要考虑自然生态系统的规律,更要考虑经济和社会等系统的影响,主要遵循了生态系统的__________原理。
(2)稻田养鸭可以有效防治稻飞虱等虫害,鸭子还可以取食水稻老黄叶和杂草,鸭粪便可以作为水稻的肥料。同时稻田中养殖的田螺以细菌和藻类为食,鸭子也会捕食部分田螺。
①上述防治虫害的方法属于_________________。从环境保护的角度分析,该模式能生产出无公害大米的原因是___________________(答两点);
②写出上述生态系统的食物网________________________________。
(3)稻田中的雄蛙在繁殖期会发出鸣叫从而吸引异性,该过程属于____________信息,说明信息传递的作用是__________________________。
【答案】(1) ①. 增加生物组分,使生态系统的营养结构变得复杂,以提高生态系统的抵抗力稳定性 ②. 整体
(2) ①. 生物防治 ②. 鸭子可以捕食稻飞虱,减少了农药的使用;鸭的粪便可以作为水稻的肥料,减少了化肥的使用 ③.
(3) ①. 物理 ②. 生态系统的信息传递有利于种群的繁衍
【解析】
【分析】1、生态工程的整体原理是指不仅要考虑自然生态系统的规律,更要考虑经济和社会等系统的影响力。
2、生态系统的信息种类包括物理信息、化学信息和行为信息。
【小问1详解】
从生态系统的稳定性角度考虑,稻田中引入鸭、河蟹可以增加生物组分,使生态系统的营养结构变得复杂,以提高生态系统的抵抗力稳定性;生态工程的整体原理是指不仅要考虑自然生态系统的规律,更要考虑经济和社会等系统的影响力。在建立稻田生态养殖模式时,不仅要考虑自然生态系统的规律,更要考虑经济和社会等系统的影响,这遵循了生态系统的整体原理。
【小问2详解】
①稻田养鸭可以有效地防治稻飞虱虫害,这属于生物防治,这种防治减少了农药的使用,优点是对人类生存环境无污染。鸭子可以捕食稻飞虱,减少了农药的使用;鸭的粪便可以作为水稻的肥料,减少了化肥的使用,故模式能生产出无公害大米。
②稻田养鸭可以有效防治稻飞虱等虫害(即鸭子捕食稻飞虱),鸭子还可以取食水稻老黄叶和杂草,鸭粪便可以作为水稻的肥料。同时稻田中养殖的田螺以细菌和藻类为食,鸭子也会捕食部分田螺,故食物网如下所示:
【小问3详解】
稻田中的雄蛙在繁殖期会发出鸣叫从而吸引异性,该过程属于物理信息,这说明生态系统的信息传递有利于种群的繁衍。
24. 某农场中的能量流动如图,字母A~J代表能量,其中D和G分别为第二、第三营养级从上一营养级同化的能量,E和H为两个营养级同化的饲料中的能量。回答下列问题:
(1)图示中流经该生态系统的总能量为____________(用图中字母表示),生态系统中的能量在食物链中传递的特点是________________________。
(2)第二营养级粪便中的能量属于____________(用图中字母表示)中的能量,第二营养级到第三营养级之间的能量传递效率为________________________(用图中字母表示)。
(3)生态系统中的能量流动与物质循环之间的关系是______________________________。
(4)该生态系统中分解者产生的能量不能流入生产者再被利用的原因是____________________。
【答案】(1) ①. A+B+C+D+E+H ②. 单向流动,逐级递减
(2) ①. C ②. G/(D+E)×100%
(3)物质循环是能量流动载体,能量流动是物质循环的动力;物质循坏可反复利用,能量流动逐级递减,单向不循坏
(4)分解者通过分解作用产生的能量最终会以热能的形式散失而不能再被生产者利用
【解析】
【分析】某一营养级的同化量=摄入量-粪便量=呼吸作用消耗的能量+生长发育和繁殖的能量=呼吸作用消耗的能量+流入下一营养级的能量+流入分解者的能量+未被利用的能量。
【小问1详解】
流入该生态系统的总能量为生产者固定的太阳能和人工饲料中的化学能。结合图示可知,第一营养级(生产者)同化的能量为A+B+C+D,人工饲料中的能量为E+H,故流经该生态系统的总能量为A+B+C+D+E+H。能量在食物链中传递的特点是单向流动,逐级递减。
【小问2详解】
粪便中的能量应属于上一营养级流入分解者的能量,第二营养级粪便中的能量属于C。第二营养级同化的能量共为D+E,第三营养级生物从第二营养级获得的能量为G,第二和第三营养级之间的能量传递效率为G/(D+E)×100%
【小问3详解】
生态系统中能量流动和物质循环同时进行,彼此依存,不可分割。能量的固定、储存、转移和释放,离不开物质的合成和分解等过程。物质作为能量的载体,使能量沿着食物链(网)流动;能量作为动力,使物质能够不断的在生物群落和非生物环境之间循环往复。物质循环和能量流动具有不同的特点,物质可以反复利用,能量在流动过程逐级递减,单方向不循环。
【小问4详解】
生态系统的能量单向流动、不可循环使用,分解者通过分解作用产生的能量最终会以热能的形式散失而不能再被生产者利用,因此该生态系统中分解者产生的能量不能流入生产者再被利用。这表明生态系统中能量流动具有单向流动、不可循环的特点。
安徽省十校联盟2022-2023学年高二生物11月期中联考试题(Word版附解析): 这是一份安徽省十校联盟2022-2023学年高二生物11月期中联考试题(Word版附解析),共23页。试卷主要包含了选择题,非选择题等内容,欢迎下载使用。
2022-2023学年安徽省芜湖一中十校联盟高三下学期4月期中理综生物试题Word版含解析: 这是一份2022-2023学年安徽省芜湖一中十校联盟高三下学期4月期中理综生物试题Word版含解析,共13页。试卷主要包含了选择题等内容,欢迎下载使用。
浙江省嘉兴八校联盟2022-2023学年高二生物下学期期中联考试题(Word版附解析): 这是一份浙江省嘉兴八校联盟2022-2023学年高二生物下学期期中联考试题(Word版附解析),共18页。试卷主要包含了考试结束后,只需上交答题纸等内容,欢迎下载使用。

