2022-2023学年安徽省芜湖一中十校联盟高三下学期4月期中理综生物试题Word版含解析
展开10联盟2023届高三4月期中考
理科综合能力测试试题
一、选择题:本题共有13小题,每小题6分。每小题给出的四个选项中,只有一个选项是最符合题目要求的。
1. 细胞是一个相对开放的系统,每时每刻都与环境进行着物质的交换。下列有关物质进出细胞的叙述,错误的是( )
A. 一种转运蛋白往往只适合转运特定的物质
B. 细胞呼吸速率变慢,载体蛋白协助的物质运输速率均减慢
C. 同一种物质进入人体不同细胞,能量消耗情况可能存在差异
D. 胞吐释放的通常是大分子物质,该过程有利于细胞膜成分的更新
【答案】B
【解析】
【分析】转运蛋白包括通道蛋白和载体蛋白。物质运输的方式有自由扩散、协助扩散、主动运输、胞吞、胞吐。
【详解】A、转运蛋白具有专一性,A正确;
B、载体蛋白协助的跨膜运输可以是主动运输,也可以是协助扩散,细胞呼吸速率变慢,会抑制主动运输,对协助扩散无影响,B错误;
C、同一种物质可以通过不同的方式进入细胞,例如葡萄糖以协助扩散方式进入红细胞,不消耗能量,以主动运输方式进入肌细胞,消耗能量,C正确;
D、胞吐释放的通常是大分子物质,该过程中囊泡膜与细胞膜融合,有利于细胞膜成分的更新,D正确。
故选B。
2. 微管是细胞内由微管蛋白和微管结合蛋白组成的中空圆柱状结构。微管可以参与纺锤体的形成,对秋水仙素敏感。下列有关叙述错误的是( )
A. 与液泡一样,微管也是具有单层生物膜的细胞结构
B. 秋水仙素可能通过作用于微管,从而抑制纺锤体的形成
C. 当微管的功能异常时,可能会导致染色体数目发生变异
D. 有丝分裂和减数分裂的正常进行与微管的功能密切相关
【答案】A
【解析】
【分析】根据题意分析:微管可以参与纺锤体的形成,对秋水仙素敏感,推测秋水仙素可能通过作用于微管抑制纺锤体的形成。
【详解】A、微管是由微管蛋白和微管结合蛋白组成的中空圆柱状结构,不具有生物膜,A错误;
B、根据题干信息,微管可以参与纺锤体的形成,对秋水仙素敏感,推测秋水仙素可能通过作用于微管抑制纺锤体的形成,B正确;
C、当微管功能异常时,可能导致纺锤体不能形成,导致细胞分裂中染色体不能平均分配,进而出现染色体数目变异,C正确;
D、有丝分裂和减数分裂过程都需要纺锤体的参与,有丝分裂和减数分裂的正常进行都与微管的功能密切相关,D正确。
故选A。
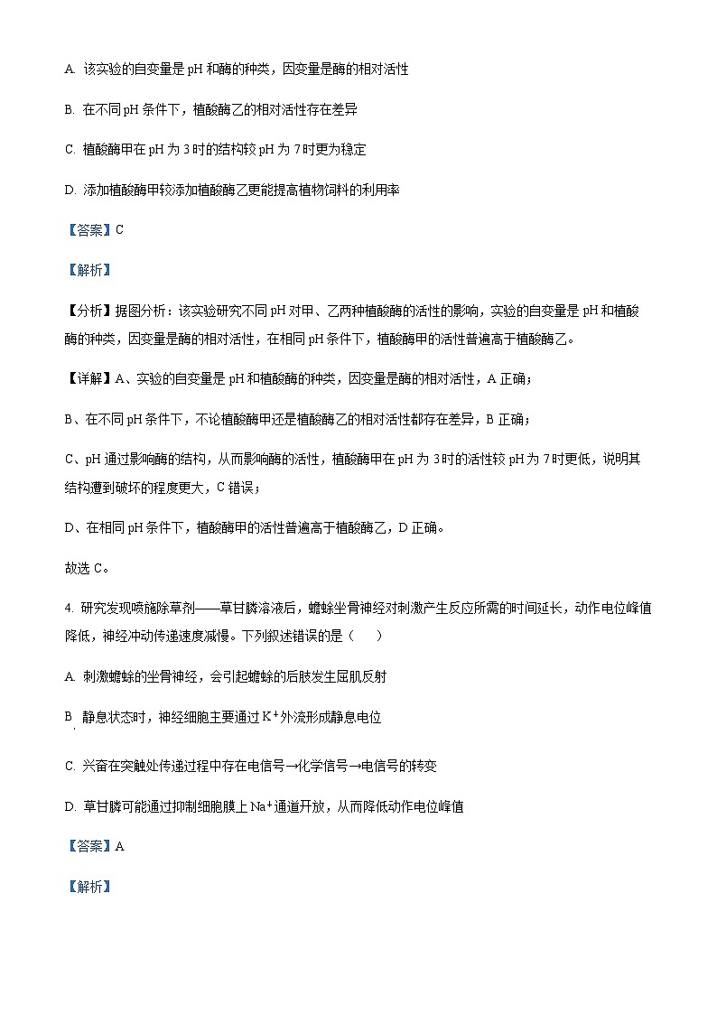
3. 将微生物分泌的植酸酶作为畜禽饲料添加剂,可提高非反刍动物对植物饲料的利用率。科研人员研究了不同条件下甲、乙两种植酸酶的活性差异,实验结果如图所示。下列叙述错误的是( )
A. 该实验的自变量是pH和酶的种类,因变量是酶的相对活性
B. 在不同pH条件下,植酸酶乙的相对活性存在差异
C. 植酸酶甲在pH为3时的结构较pH为7时更为稳定
D. 添加植酸酶甲较添加植酸酶乙更能提高植物饲料的利用率
【答案】C
【解析】
【分析】据图分析:该实验研究不同pH对甲、乙两种植酸酶的活性的影响,实验的自变量是pH和植酸酶的种类,因变量是酶的相对活性,在相同pH条件下,植酸酶甲的活性普遍高于植酸酶乙。
【详解】A、实验的自变量是pH和植酸酶的种类,因变量是酶的相对活性,A正确;
B、在不同pH条件下,不论植酸酶甲还是植酸酶乙的相对活性都存在差异,B正确;
C、pH通过影响酶的结构,从而影响酶的活性,植酸酶甲在pH为3时的活性较pH为7时更低,说明其结构遭到破坏的程度更大,C错误;
D、在相同pH条件下,植酸酶甲的活性普遍高于植酸酶乙,D正确。
故选C。
4. 研究发现喷施除草剂——草甘膦溶液后,蟾蜍坐骨神经对刺激产生反应所需的时间延长,动作电位峰值降低,神经冲动传递速度减慢。下列叙述错误的是( )
A. 刺激蟾蜍的坐骨神经,会引起蟾蜍的后肢发生屈肌反射
B 静息状态时,神经细胞主要通过K+外流形成静息电位
C. 兴奋在突触处传递过程中存在电信号→化学信号→电信号的转变
D. 草甘膦可能通过抑制细胞膜上Na+通道开放,从而降低动作电位峰值
【答案】A
【解析】
【分析】根据题意分析:喷施草甘膦溶液后,动作电位峰值降低,很可能是草甘膦抑制细胞膜上Na+通道开放,Na+内流减少,动作电位峰值降低。
【详解】A、反射需要经过完整的反射弧,刺激蟾蜍的坐骨神经,后肢可发生屈腿反应,由于没有经过完整的反射弧,不能称为反射活动,A错误;
B、静息时,神经细胞膜对K+的通透性大,K+大量外流,形成内负外正的静息电位,B正确;
C、神经冲动传递需要经过突触结构,在突触结构上会发生电信号→化学信号→电信号的转变,C正确;
D、Na+内流形成动作电位,喷施草甘膦溶液后,动作电位峰值降低,很可能草甘膦抑制细胞膜上Na+通道开放,Na+内流减少,动作电位峰值降低,D正确。
故选A
5. 二倍体生物体细胞中某对同源染色体少一条的个体,称为单体(2n-1)。水稻(2n=24)中各种单体的配子育性及结实率与二倍体相同,现发现一株野生型水稻的隐性突变体,为确定该突变基因的染色体位置,科研人员构建了一系列缺少不同染色体的野生型单体系水稻,分别与该隐性突变体杂交,留种并单独种植。下列叙述错误的是( )
A. 为了确保获得实验结论,至少要构建11种野生型单体系水稻
B. 依据某单体系水稻后代是否出现突变型植株,即可达到实验目的
C. 单体系水稻能产生含12条染色体的配子和含11条染色体的配子
D. 单体的形成由减数分裂I后期着丝粒分裂后形成的子染色体未分离所致
【答案】D
【解析】
【分析】基因突变是指DNA分子中发生碱基的替换、增添或缺失,而引起的基因碱基序列的改变。
【详解】A、水稻有12对同源染色体,隐性突变基因可能位于其中任意一对染色体上,为了确保得出实验结论至少要构建11种野生型单体系水稻,A正确;
B、若该突变基因及其等位基因位于缺少的染色体上,则隐性突变体的基因型为aa,只产生a配子,而野生型单体的基因型为AO,产生的配子及其比例为A:O=1:1,二者杂交,子代的表型及其比例是野生型:突变型=1Aa:1aO=1:1;若该突变基因及其等位基因不位于缺少的染色体上,则隐性突变体的基因型为aa,野生型单体的基因型为AA,两者杂交所得子代的表型全为野生型,依据某单体系水稻后代是否出现突变型植株,即可确定该突变基因的染色体位置,B正确;
C、减数分裂过程中同源染色体分离,单体系水稻能产生含12条染色体的配子和11条染色体的配子,比例是1:1,C正确;
D、减数分裂I后期某对同源染色体未分离移向一极或MⅡ后期着丝粒分裂后形成的子染色体未分离并移向一极都可能会导致配子中少一条染色体,从而使子代中出现单体,D错误。
故选D。
6. 下列有关种群和群落的叙述,错误的是( )
A. 林冠层的郁闭度是影响林下植物种群密度的非密度制约因素
B. 调查某生物的种群密度,可作为人类保护资源和防治害虫的依据
C. 滥垦、滥伐导致水土流失,表明人类活动能改变群落演替的速度
D. 间作套种、立体养殖体现了劳动人民对生态位的理解和运用
【答案】C
【解析】
【分析】郁闭度是指林冠层遮蔽地面的程度。
【详解】A、森林中林下植物种群密度主要取决于林冠层的郁闭度,即主要取决于林下植物受到的光照强度是影响林下植物种群密度的非密度制约因素,A正确;
B、调查某生物的种群密度,根据种群密度绘制种群数量增长曲线,可作为人类保护资源和害虫防治的依据,B正确;
C、滥垦、滥伐导致水土流失表明人类活动改变了群落演替的方向,C错误;
D、间作套种、立体养殖有利于提高群落对环境资源空间和资源的利用率,体现了劳动人民对生态位的理解和运用,D正确。
故选C。
7. 为研究高温条件下不同干旱水平对玉米光合作用的影响。研究人员选取长势基本一致的同一品系的玉米幼苗,在38℃高温条件下设置了正常组(CK)、中度干旱组(L)和重度干旱组(M),进行了相关实验,实验发现随着高温干旱胁迫时间的延长,各组气孔导度均下降,且随着干旱程度的增大,气孔下降幅度增大,实验测得胞间CO2含量如图所示。回答下列问题。
(1)实验期间,玉米叶片逐渐变黄,致使光反应阶段为暗反应阶段提供的__________减少,光合作用速率逐渐降低。
(2)实验中,CK组的作用是___________。第6~10d,L组和M组玉米出现图示结果变化,请从影响光合速率和呼吸速率的角度分析,其可能的原因是__________。进一步研究发现L组和M组玉米分配到根细胞中的光合产物较CK组明显增加,其生理意义是__________。
(3)研究发现,温度和空气相对湿度是导致植物在炎热干旱夏季中午产生“光合午休”的主要因素,生态农业中喷灌正在取代传统漫灌,喷灌不仅节水,还能提高农作物产量,理由是__________。
【答案】(1)ATP和NADPH
(2) ①. 作为对照,排除无关变量干扰 ②. 干旱可能导致催化CO2固定酶的活性降低,也可能导致呼吸作用增强 ③. 为根细胞提供充足的物质和能量,促进根系生长,从而有利于根系从土壤中吸收水分;增大细胞液浓度,增强细胞吸水能力(答出1点即可)
(3)喷灌还可以增加空气相对湿度,适当降低温度,缓解植物的“光合午休”现象,提高光合速率
【解析】
【分析】影响光合作用的环境因素有光照强度、温度、CO2浓度、水和矿质元素,影响光合作用的内部因素有酶的数量与活性,叶绿素的含量。
【小问1详解】
实验期间,玉米叶片逐渐变黄,说明叶绿素含量降低,光反应速率减慢,致使光反应阶段为暗反应阶段提供的ATP和NADPH减少,光合作用速率逐渐降低。
【小问2详解】
对照实验,一般要设置对照组和实验组,CK组的作用是作为对照,排除无关变量干扰,第6~10d,L组和M组玉米的胞间CO2浓度增大,可能原因是干旱可能导致催化CO2固定酶的活性降低,也可能导致呼吸作用增强;因为L组和M组玉米处于干旱的环境中,更多的光合产物分配到根部为根细胞提供充足的物质和能量,促进根系生长,从而有利于根系从土壤中吸收水分,另外还可以增大细胞液浓度,增强细胞吸水能力。
【小问3详解】
生态农业中喷灌,可以增加空气相对湿度,适当降低温度,缓解植物的“光合午休”现象,提高光合速率,故喷灌不仅节水,还能提高农作物产量
8. 人体内的T淋巴细胞主要有辅助性T细胞(Th细胞)和细胞毒性T细胞(Tc细胞)两种,其中Th细胞表面有识别艾滋病病毒(一种逆转录病毒)的受体CD4。请回答下列问题。
(1)CD4的化学本质最可能为___________;Th细胞在特异性免疫中的作用是___________。
(2)艾滋病的传播途径主要有____________。艾滋病病毒侵入人体细胞后,可能会引起人体遗传信息的改变,其原因是__________。
(3)检测艾滋病患者体内CD4的含量可以判断患者的免疫系统受损的程度,其原理是__________。
【答案】(1) ①. 糖蛋白##蛋白质 ②. 在体液免疫中,参与B细胞的活化,并分泌细胞因子作用于B细胞;在细胞免疫中,参与细胞毒性T细胞的活化
(2) ①. 性接触传播、血液传播和母婴传播 ②. HIV逆转录出的DNA整合进入了人体细胞的染色体DNA上,导致人体细胞DNA上增加了一段额外的DNA序列
(3)艾滋病病毒主要攻击Th细胞,导致患者体内CD4的含量下降
【解析】
【分析】人体免疫包括非特异性免疫和特异性免疫,非特异性免疫包括第一、二道防线,第一道防线由皮肤和黏膜组成,第二道防线由体液中的杀菌物质和吞噬细胞组成;特异性免疫是人体的第三道防线,由免疫器官、免疫细胞借助于血液循环和淋巴循环组成,包括细胞免疫和体液免疫两种方式。
【小问1详解】
其中Th细胞表面有识别艾滋病病毒(一种逆转录病毒)的受体CD4,细胞膜表面的糖蛋白具有识别作用,则CD4的化学本质最可能为糖蛋白。Th细在体液免疫中,参与B细胞的活化,并分泌细胞因子作用于B细胞;在细胞免疫中,参与细胞毒性T细胞的活化。
【小问2详解】
艾滋病主要通过性接触传播、血液传播和母婴传播。HIV是逆转录病毒,HIV逆转录出的DNA整合进入了人体细胞的染色体DNA上,导致人体细胞DNA上增加了一段额外的DNA序列,所以艾滋病病毒侵入人体细胞后,可能会引起人体遗传信息的改变。
【小问3详解】
艾滋病病毒主要攻击Th细胞,导致患者体内CD4的含量下降,则检测艾滋病患者体内CD4的含量可以判断患者的免疫系统受损的程度。
9. 小麦是我国北方农村的主要农作物,小麦收割后的籽粒可以供人类食用,秸秆可以用于饲喂家畜,或者用于金针菇、草菇等食用菌的栽培。秸秆中含有大量的有机物,还田后可以改良土壤,有利于农作物的生长。回答下列问题。
(1)从生态系统的组成成分来看,金针菇、草菇等食用菌属于___________,它们在生态系统中的作用是___________。
(2)小麦籽粒除了供人类食用之外,也可以用于饲喂家禽、家畜,为了养活更多的人口,应更多地将小麦籽粒用于人类食用,原因是____________。
(3)从能量流动的角度分析,人类对小麦秸杆充分利用的意义是____________。
(4)小麦秸秆还田后会逐渐腐烂,某同学认为秸秆主要是在土壤微生物的作用下分解的,请设计实验进行验证(写出简要实验思路):___________。
【答案】(1) ①. 分解者 ②. 将植物遗体分解为无机物
(2)若小麦籽粒用于饲喂家禽、家畜,则食物链延长,能量散失更多(合理即可)
(3)实现对能量的多级利用,提高了能量利用率
(4)取适量土壤均分为甲、乙两组,甲组不做处理,乙组利用尽可能不改变土壤理化性质的灭菌方法进行处理;然后将等量的小麦秸秆分别放入甲、乙两组土壤中,在相同且适宜条件下放置一段时间后观察小麦秸秤腐烂的情况
【解析】
【分析】生态系统的结构包括组成成分和营养结构。组成成分又包括非生物的物质和能量、生产者、消费者和分解者;营养结构是指食物链和食物网。生态系统的能量流动特点是单向流动、逐级递减。
【小问1详解】
生态系统中的分解者主要是指细菌、真菌等营腐生生活的微生物,分解者在生态系统中的作用为分解动植物遗体,使生态系统中的有机物变成无机物、水和CO2等,供植物重新利用。
【小问2详解】
能量流动具有逐级递减的特点,因此营养级越短,能量损耗越少,小麦籽粒应更多用于人类食用的原因是若小麦籽粒用于饲喂家禽、家畜,则食物链延长,能量散失更多。
【小问3详解】
小麦秸杆中的有机物中有能量,若人类对小麦秸充分利用,可实现对能量的多级利用,提高了能量利用率。
【小问4详解】
实验应遵循单一变量原则和设置对照组,实验是为了探究秸秆主要是在土壤微生物的作用下分解的,故实验的自变量为是否有微生物的作用,实验思路为:取适量土壤均分为甲、乙两组,甲组不做处理,乙组利用尽可能不改变土壤理化性质的灭菌方法进行处理;然后将等量的小麦秸秆分别放入甲、乙两组土壤中,在相同且适宜条件下放置一段时间后观察小麦秸秤腐烂的情况
10. 水稻为二倍体植物,雄性不育由一对等位基因A/a控制;D基因会抑制不育基因的表达,反转为可育,雌性无此现象,皆为可育。为获得雄性不育品系(雄蕊异常,雌蕊正常),育种工作者进行了如下操作:
回答下列问题。
(1)雄性不育由基因由_____________(填“A”或“a”)控制。
(2)等位基因A/a和D/d位于两对同源染色体上,判断依据是___________。取一株雄性可育的F2植株,让其自交,若F3中雄性不育个体所占比例为1/4,则所取F2植株的基因型为____________。
(3)若以甲和乙为实验材料,并在最短的时间内培育出纯合的雄性不育品系,请写出简要的实验操作流程:___________。
【答案】(1)A (2) ①. F2中雄性不育株占3/16,即雄性可育株∶雄性不育株13∶3,该比值为9∶3∶3∶1的变式 ②. AADd
(3)让甲和乙杂交,得F1,然后取F1的花药离体培养,获得单倍体幼苗;秋水仙素诱导单倍体幼苗使染色体加倍获得4种纯合子,再经筛选获得纯合的雄性不育品系(或F1花药离体培养→4种单倍体幼苗→秋水仙素处理→4种纯合子→筛选→纯合的雄性不育品系)
【解析】
【分析】基因分离定律的实质:在杂合的细胞中,位于一对同源染色体上的等位基因,具有一定的独立性;减数分裂形成配子的过程中,等位基因会随同源染色体的分开而分离,分别进入两个配子中,独立地随配子遗传给子代。基因自由组合定律的实质是:位于非同源染色体上的非等位基因的分离或自由组合是互不干扰的;在减数分裂过程中,同源染色体上的等位基因彼此分离的同时,非同源染色体上的非等位基因自由组合。
小问1详解】
由题意可知,D基因会抑制不育基因的表达,反转为可育,说明雄性不育植株一定不含D基因,根据图示可知子二代中雄性不育株占3/16,所以控制雄性不育由基因A控制。
【小问2详解】
由F1自交可知,子代可育株:雄性不可育=13:3,是9:3:3:1的变式,说明基因A、a和D、d的遗传遵循基因的自由组合定律,因为D基因会抑制不育基因的表达,故雄性不育的基因型可能为AAdd或Aadd,取一株雄性可育的F2植株,让其自交,若F3中雄性不育个体所占比例为1/4,说明A基因纯合,且D/d基因为杂合,则所取F2植株的基因型为AADd。
【小问3详解】
最短的时间内培育出纯合的雄性不育品系,可用单倍体育种的方法,实验操作流程为:让甲和乙杂交,得F1,然后取F1的花药离体培养,获得单倍体幼苗;秋水仙素诱导单倍体幼苗使染色体加倍获得4种纯合子,再经筛选获得纯合的雄性不育品系(或F1花药离体培养→4种单倍体幼苗→秋水仙素处理→4种纯合子→筛选→纯合的雄性不育品系)。
11. 肠道病毒(EV71)为单股正链RNA病毒,是引起手足口病的主要病原体之一,VP1是EV71的主要表面抗原。科学家利用重组大肠杆菌表达VP1蛋白,并以VP1蛋白为抗原制备单克隆抗体,用于手足口病的检测和治疗。回答下列问题。
(1)由EV71的RNA获取DNA过程需要___________酶催化。PCR技术扩增VP1基因过程中需要特定的引物,引物的作用是___________。
(2)从转基因大肠杆菌中提取蛋白质,运用_____________法检测VP1基因是否翻译成VP1蛋白。该单克隆抗体制备过程中向小鼠腹腔连续3次注射VP1蛋白,其目的是___________。
(3)骨髓瘤细胞缺失HPRT基因,缺失HPRT基因的细胞无法在HAT培养基中生存,利用HAT培养基可以筛选出骨髓瘤细胞与B淋巴细胞融合的杂交瘤细胞,原因是_____________。
(4)工厂化生产单克隆抗体时,所需要的适宜培养条件有____________(答出2点即可)。
【答案】(1) ①. 逆转录(或反转录) ②. 使DNA聚合酶能够从引物的3'端开始连接脱氧核苷酸(合理即可)
(2) ①. 抗原―抗体杂交 ②. (多次注射激发二次免疫)产生更多经过免疫的B淋巴细胞
(3)杂交瘤细胞中既有来自B淋巴细胞的HPRT基因,在HAT培养基中能够存活,又有来自骨髓瘤细胞的基因,能够无限增殖(合理即可)
(4)无菌无毒的环境、营养、气体环境、温度和pH(答出2点即可)
【解析】
【分析】单克隆抗体(1)抗体:一个B淋巴细胞只分泌一种特异性抗体。从血清中分离出的抗体产量低、纯度低、特异性差。(2)单克隆抗体的制备过程:对免疫小鼠注射特定的抗原蛋白(目的使小鼠产生了效应B细胞);提取B淋巴细胞;同时用动物细胞培养的方法培养骨髓瘤细胞并提取;促使它们细胞融合[注:融合的结果是有很多不符合要求的;如有2个B淋巴细胞融合的细胞等,所以要进行筛选];在特定的选择培养基上筛选出融合的杂种细胞[特点是能迅速大量增殖,又能产生专一的抗体];然后对它进行克隆化培养和抗体检测[筛选出能够分泌所需抗体的杂种细胞];最后将杂交瘤细胞在体外做大规模培养或注射入小鼠腹腔内增殖,从细胞培养液或小鼠腹水中可得到大量的单克隆抗体。
【小问1详解】
由EV71的RNA获取DNA过程属于逆转录过程,需要逆转录酶的催化。引物的作用是使DNA聚合酶能够从引物的3'端开始连接脱氧核苷酸。
【小问2详解】
检测VP1基因是否翻译成VP1蛋白可以运用抗原―抗体杂交法。该单克隆抗体制备过程中向小鼠腹腔连续3次注射VP1蛋白,以产生更多经过免疫的B淋巴细胞。
【小问3详解】
骨髓瘤细胞缺失HPRT基因,缺失HPRT基因的细胞无法在HAT培养基中生存,而杂交瘤细胞中既有来自B淋巴细胞的HPRT基因,在HAT培养基中能够存活,又有来自骨髓瘤细胞的基因,能够无限增殖,因此可以利用HAT培养基可以筛选出骨髓瘤细胞与B淋巴细胞融合的杂交瘤细胞。
【小问4详解】
工厂化生产单克隆抗体时,需要运用动物细胞培养技术,所需要的适宜培养条件有无菌无毒的环境、营养、气体环境、温度和pH。
2022-2023学年安徽省十校联盟高三下学期4月期中理综生物试题含答案: 这是一份2022-2023学年安徽省十校联盟高三下学期4月期中理综生物试题含答案,共12页。试卷主要包含了单选题,综合题等内容,欢迎下载使用。
2022-2023学年安徽省庐江巢湖七校联盟高一3月期中生物试题Word版含解析: 这是一份2022-2023学年安徽省庐江巢湖七校联盟高一3月期中生物试题Word版含解析,共22页。试卷主要包含了单选题,多选题,非选择题等内容,欢迎下载使用。
2022-2023学年安徽省合肥一中等十校联盟高二下学期中生物试题(B卷)含解析: 这是一份2022-2023学年安徽省合肥一中等十校联盟高二下学期中生物试题(B卷)含解析,共28页。试卷主要包含了选择题等内容,欢迎下载使用。

