数感(教案) 二年级下册数学人教版
展开教学设计
课程基本信息 | |||||||||||
学科 | 小学数学 | 年级 | 二年级 | 学期 | 春季 | ||||||
课题 | 数感 | ||||||||||
教科书 | 书 名:义务教育教科书 数学 二年级 下册 出版社:人民教育出版社 出版日期:2022年12月 | ||||||||||
教学目标 | |||||||||||
1.借助直观图、数轴、实物等大量的直观形象感受,体验“一千”,培养数感。 2.进一步体验利用已有知识和经验获取新知的过程,培养初步的观察比较、类比推理等思维能力,初步体会 1000 以内数在日常生活中的广泛应用,感受 1000 以内数的实际大小,发展数感。 3.在具体的情境中经历知识形成的过程,形成数感,培养学习数学的兴趣。 | |||||||||||
教学内容 | |||||||||||
教学重点:体验1000 ,培养数感。 | |||||||||||
教学过程 | |||||||||||
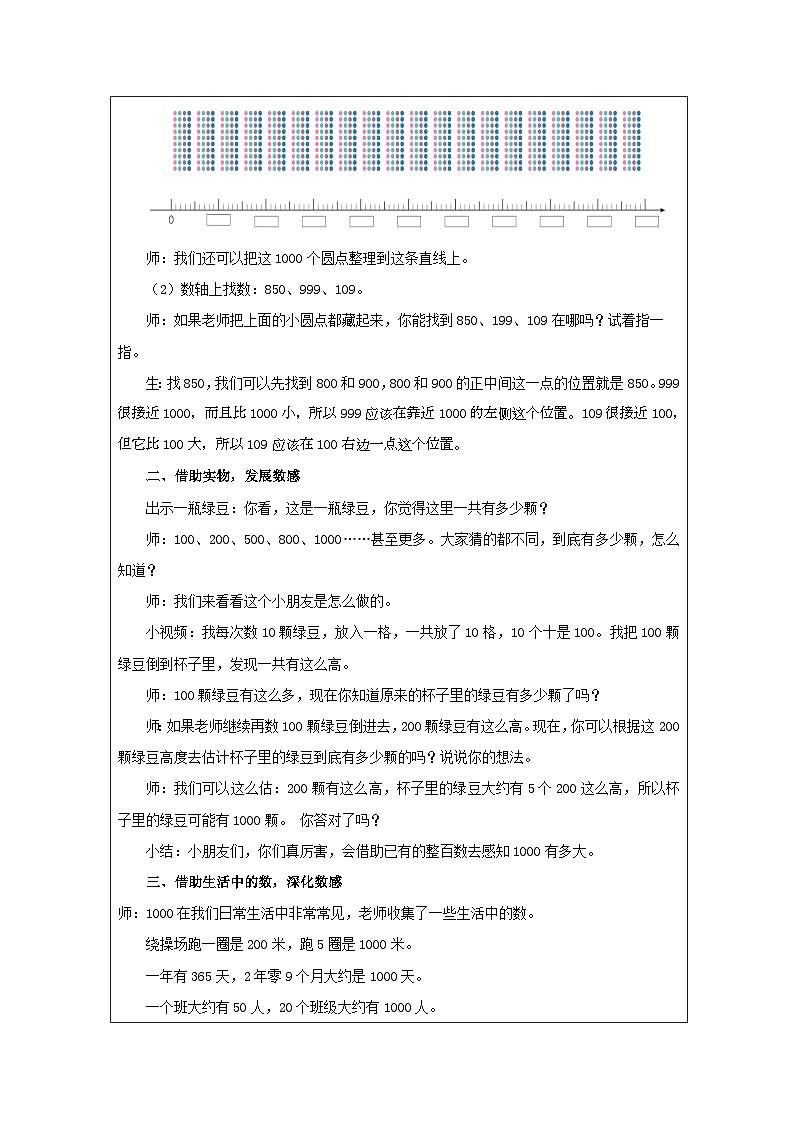
一、借助数轴,培养数感。 师:通过前面的学习,我们已经认识了一个新的计数单位:千。 (1)估1000个圆点。 师:这两幅图,你觉得哪幅图里的圆点是1000个?
师:要想知道这堆圆点到底有多少个,怎么办? 师:数一数可真是个好办法。可是这么多,太难数了,我们可以先对这些圆点进行整理。想一想,该怎么整理? (结合课件):先把10个圆点排成一列,10个一是十; 再把100个圆点排成10列,10个十是一百; 最后把所有的圆点排成一片,我们一起来数一数有几个100。 师:我们还可以把这1000个圆点整理到这条直线上。 (2)数轴上找数:850、999、109。 师:如果老师把上面的小圆点都藏起来,你能找到850、199、109在哪吗?试着指一指。 生:找850,我们可以先找到800和900,800和900的正中间这一点的位置就是850。999很接近1000,而且比1000小,所以999应该在靠近1000的左侧这个位置。109很接近100,但它比100大,所以109应该在100右边一点这个位置。 二、借助实物,发展数感 出示一瓶绿豆:你看,这是一瓶绿豆,你觉得这里一共有多少颗? 师:100、200、500、800、1000……甚至更多。大家猜的都不同,到底有多少颗,怎么知道? 师:我们来看看这个小朋友是怎么做的。 小视频:我每次数10颗绿豆,放入一格,一共放了10格,10个十是100。我把100颗绿豆倒到杯子里,发现一共有这么高。 师:100颗绿豆有这么多,现在你知道原来的杯子里的绿豆有多少颗了吗? 师:如果老师继续再数100颗绿豆倒进去,200颗绿豆有这么高。现在,你可以根据这200颗绿豆高度去估计杯子里的绿豆到底有多少颗的吗?说说你的想法。 师:我们可以这么估:200颗有这么高,杯子里的绿豆大约有5个200这么高,所以杯子里的绿豆可能有1000颗。 你答对了吗? 小结:小朋友们,你们真厉害,会借助已有的整百数去感知1000有多大。 三、借助生活中的数,深化数感 师:1000在我们日常生活中非常常见,老师收集了一些生活中的数。 绕操场跑一圈是200米,跑5圈是1000米。 一年有365天,2年零9个月大约是1000天。 一个班大约有50人,20个班级大约有1000人。 你也能像老师一样找一找生活中的1000 ,和别人说一说吗?期待你的分享。
四、全课总结,回顾与反思 静静的想一想:你有什么收获? 如果1000分是满分的话,你会用哪个数来表示你今天的收获。
五、布置作业:1000有多大。 “1000有多大”数学实践作业单 孩子们,数学是科学的大门和钥匙,数感是你们认识数学世界的第一扇门。通过数、走等多种形式、多种角度、多种生活材料去感悟“千”这一计数单位的大小,让鲜活的知识落地生根,提升数感。
| |||||||||||
人教版二年级下册7 万以内数的认识整百、整千数加减法教案: 这是一份人教版二年级下册<a href="/sx/tb_c106729_t8/?tag_id=27" target="_blank">7 万以内数的认识整百、整千数加减法教案</a>,共3页。
小学人教版10000以内数的认识教学设计: 这是一份小学人教版10000以内数的认识教学设计,共2页。教案主要包含了复习引入.,探究新知,发展练习,作业 P71 1等内容,欢迎下载使用。
小学人教版10000以内数的认识教案: 这是一份小学人教版10000以内数的认识教案,共3页。教案主要包含了新课导入,探究新知,巩固练习,课堂小结,课外作业等内容,欢迎下载使用。

