2023年中考化学沪教版(全国)一轮编练题第七章应用广泛的酸、碱、盐
展开
这是一份2023年中考化学沪教版(全国)一轮编练题第七章应用广泛的酸、碱、盐,共23页。试卷主要包含了选择题,填空题,实验题,计算题等内容,欢迎下载使用。
2023年中考沪教版(全国)一轮编练题第七章 应用广泛的酸、碱、盐
一、选择题。
1、一些食物pH 的近似值范围如下:橘子汁3.~4.0;泡菜3.2~3.6;牛奶6.3~6.6;鸡蛋清7.6~8.0.下列说法中,不正确的是( )
A.鸡蛋清显碱性 B.胃酸过多的人应少吃泡菜
C.橘子汁能使紫色石蕊溶液变红 D.牛奶比橘子汁的酸性强
2、食醋里通常含有3%~5%的醋酸(CH3COOH),食醋与鸡蛋壳反应产生能使澄清石灰水变浑浊的气体。下列说法不正确的是( )
A.产生的气体是二氧化碳 B.加水稀释食醋,溶液pH变小
C.醋酸在水溶液里能解离出H+ D.不宜用铝制容器盛装食醋
3、下列物质敞口放置在空中质量增大且变质的是( )
A.浓盐酸 B.浓硫酸 C.烧碱 D.食盐水
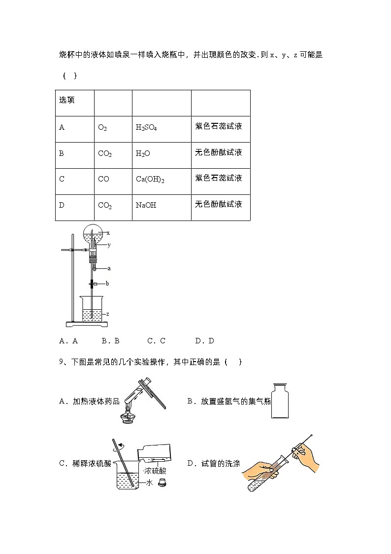
4、一定质量的锌、铁分别和等量的盐酸反应,产生氢气质量与时间的关系如图所示,下列说法不正确的是( )
A.t1时,产生氢气的质量锌比铁大
B.t1时,产生氢气的速率锌比铁大
C.t2时,参加反应锌的质量与铁相同
D.t2时,锌、铁消耗的盐酸质量相同
5、(双选)为除去物质中混有的少量杂质,下列所采用的相应除杂质方案中,正确的是( )
选项
物质
杂质
除杂质方案
A
CO2
HCl
通过足量NaOH溶液,干燥
B
NaOH溶液
Na2CO3
加入适量稀盐酸
C
NaCl固体
泥沙
加足量水溶解,过滤,蒸发结晶
D
CaCl2溶液
HCl
加入过量CaCO3,过滤
A.A B.B C.C D.D
6、下表列出了一些物质在常温下的近似pH。下列有关说法正确的是( )
物质
厕所清洁剂
橘子
西瓜
鸡蛋清
肥皂
炉具清洁剂
pH
1~2
3~4
6-7
7-8
9-10
12~13
A.所有的食物均呈酸性
B.pH
相关试卷
这是一份2024年中考化学一轮复习沪教版(全国)第7章++应用广泛的酸、碱、盐(原卷+答案版),共15页。试卷主要包含了选择题,填空题,实验题,计算题等内容,欢迎下载使用。
这是一份初中化学沪教版九年级下册第7章 应用广泛的酸、碱、盐综合与测试巩固练习,共9页。试卷主要包含了单选题,简答题,推断题,实验题,计算题等内容,欢迎下载使用。
这是一份初中化学第7章 应用广泛的酸、碱、盐综合与测试课堂检测,共10页。试卷主要包含了单选题,简答题,推断题,实验题,计算题等内容,欢迎下载使用。

