化学(天津卷)2023年中考第一次模拟考试卷(解析版)
展开
这是一份化学(天津卷)2023年中考第一次模拟考试卷(解析版),共20页。试卷主要包含了本试卷分第Ⅰ卷两部分,铼被广泛应用于航空航天领域,建构模型是学习化学的重要方法等内容,欢迎下载使用。
2023年中考化学第一次模拟考试卷(天津卷)
(共26小题 考试时间:60分钟 试卷满分:100分)
注意事项:
1.本试卷分第Ⅰ卷(选择题)和第Ⅱ卷(非选择题)两部分。答卷前,考生务必将自己的姓名、准考证号填写在答题卡上。
2.回答第Ⅰ卷时,选出每小题答案后,用2B铅笔把答题卡上对应题目的答案标号涂黑。如需改动,用橡皮擦干净后,再选涂其他答案标号。写在本试卷上无效。
3.回答第Ⅱ卷时,将答案写在答题卡上。写在本试卷上无效。
4.考试结束后,将本试卷和答题卡一并交回。
可能用到的相对原子质量:H-1 C-12 O-16 N-14 P-31 Cl-35.5 Ca-40 Cu-64 S-32 Na-32 Mg-24 Al-27 Zn-65
第Ⅰ卷(选择题,共30分)
一、选择题 (本大题共10小题,每小题2分,共20分。每小题给出的四个选项中,只有一个最符合题意)
1.下列过程中只发生物理变化的是( )
A.高炉炼铁 B.冰雪融化
C.食物变质 D.木材燃烧
【答案】B
【解析】A、高炉炼铁过程中,铁矿石转化为铁,有新物质生成属于化学变化,不符合题意,故选项错误;
B、冰雪融化过程是水的状态发生改变,没有新物质生成属于物理变化,符合题意,故选项正确;C、食物变质过程中,物质发生缓慢氧化,有新物质生成,属于化学变化,不符合题意,故选项错误;D、木材燃烧过程中,有二氧化碳生成,是化学变化,不符合题意,故选项错误。故选择B。
2.下列物质按照混合物、碱、氧化物顺序排列的是( )
A.冰水混合物、苛性钠、二氧化锰 B.液化石油气、熟石灰、二氧化硫
C.食盐水、纯碱、干冰 D.天然气、氢氧化钾、大理石
【答案】B
【解析】A、冰水混合物,属于纯净物,A错误。B、液化石油气含有多种物质属于混合物,熟石灰是氢氧化钙属于碱,二氧化锰两种元素组成且含有氧元素,属于氧化物,B正确。C、纯碱是碳酸钠,属于盐,C错误。D、大理石主要成分是碳酸钙,大理石属于混合物,D错误。故选B。
3.下列有关氯化钠相关实验操作,正确的一项是( )
A
B
C
D
配制NaCl溶液
过滤粗盐中的泥沙
蒸发结晶NaCl
取用氯化钠
【答案】B
【解析】A、配制溶液应在烧杯中进行,不能在量筒中进行,不符合题意;B、过滤时,应遵循“一贴、二低、三靠”的原则,图中操作正确,符合题意;C、蒸发时,应在蒸发皿中进行,不符合题意;D、取用药品时,瓶塞应倒放,不符合题意。故选B。
4.化学与我们的生活息息相关,下列说法不正确的是( )
A.人体缺钙会导致骨质疏松 B.糖类可为人体提供能量
C.棉花和羊毛属于合成材料 D.聚乙烯塑料具有热塑性
【答案】C
【解析】A、幼儿及青少年缺钙易患佝偻病,老年人缺钙易患骨质疏松,不符合题意;B、糖类可为人体提供能量,是主要的供能物质,不符合题意;C、棉花和羊毛属于天然材料,符合题意;D、聚乙烯塑料具有热塑性,加热时熔化,冷却后变成固体,不符合题意。故选C。
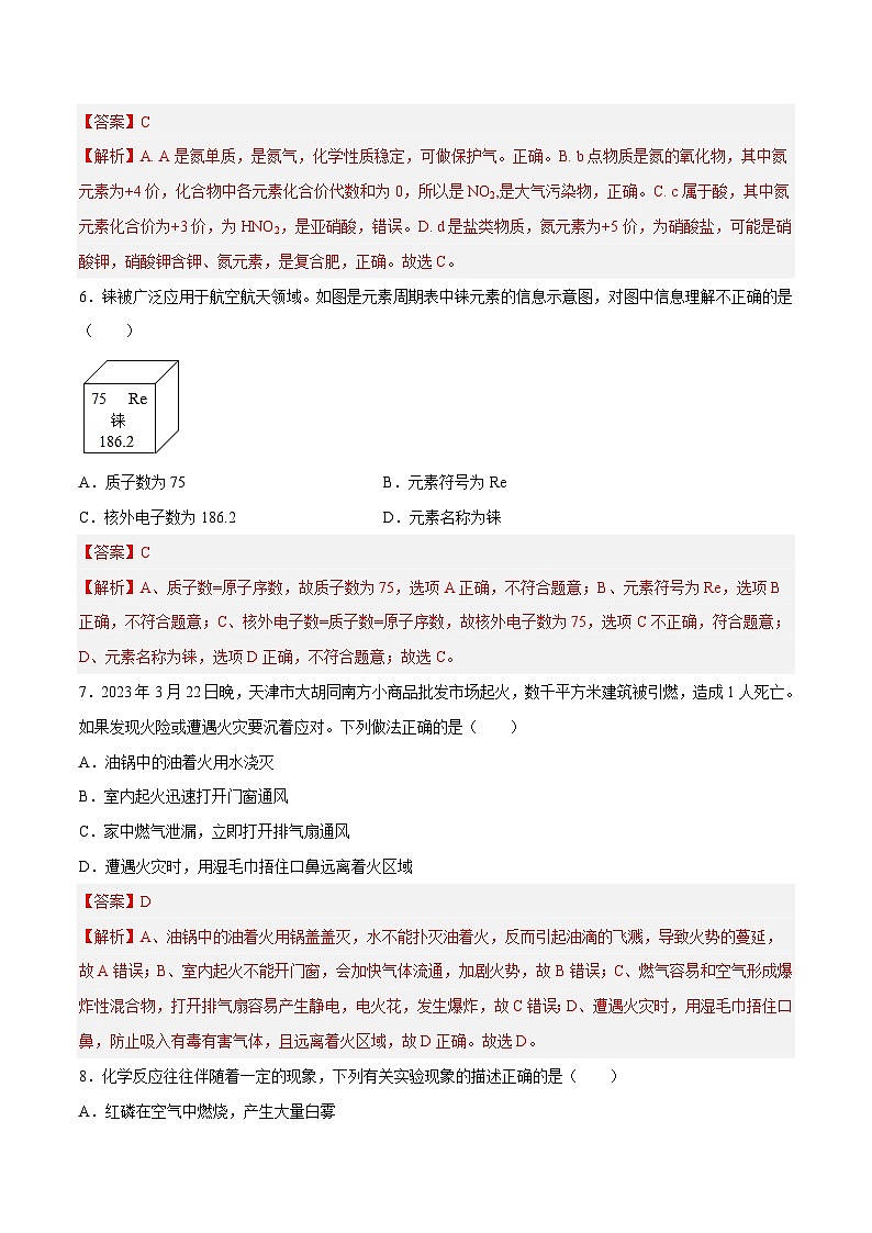
5.如图为氮元素的部分化合价、物质类别二维图。下列说法错误的是( )
A.a点物质可做保护气 B.b点物质属于大气污染物
C.c点物质的名称为硝酸 D.d点物质可能是复合肥料
【答案】C
【解析】A. A是氮单质,是氮气,化学性质稳定,可做保护气。正确。B. b点物质是氮的氧化物,其中氮元素为+4价,化合物中各元素化合价代数和为0,所以是NO2,是大气污染物,正确。C. c属于酸,其中氮元素化合价为+3价,为HNO2,是亚硝酸,错误。D. d是盐类物质,氮元素为+5价,为硝酸盐,可能是硝酸钾,硝酸钾含钾、氮元素,是复合肥,正确。故选C。
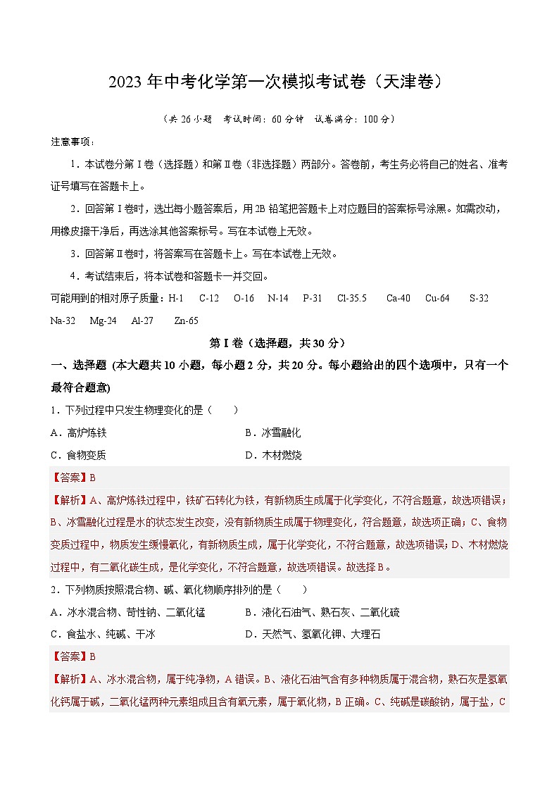
6.铼被广泛应用于航空航天领域。如图是元素周期表中铼元素的信息示意图,对图中信息理解不正确的是( )
A.质子数为75 B.元素符号为Re
C.核外电子数为186.2 D.元素名称为铼
【答案】C
【解析】A、质子数=原子序数,故质子数为75,选项A正确,不符合题意;B、元素符号为Re,选项B正确,不符合题意;C、核外电子数=质子数=原子序数,故核外电子数为75,选项C不正确,符合题意;
D、元素名称为铼,选项D正确,不符合题意;故选C。
7.2023年3月22日晚,天津市大胡同南方小商品批发市场起火,数千平方米建筑被引燃,造成1人死亡。如果发现火险或遭遇火灾要沉着应对。下列做法正确的是( )
A.油锅中的油着火用水浇灭
B.室内起火迅速打开门窗通风
C.家中燃气泄漏,立即打开排气扇通风
D.遭遇火灾时,用湿毛巾捂住口鼻远离着火区域
【答案】D
【解析】A、油锅中的油着火用锅盖盖灭,水不能扑灭油着火,反而引起油滴的飞溅,导致火势的蔓延,故A错误;B、室内起火不能开门窗,会加快气体流通,加剧火势,故B错误;C、燃气容易和空气形成爆炸性混合物,打开排气扇容易产生静电,电火花,发生爆炸,故C错误;D、遭遇火灾时,用湿毛巾捂住口鼻,防止吸入有毒有害气体,且远离着火区域,故D正确。故选D。
8.化学反应往往伴随着一定的现象,下列有关实验现象的描述正确的是( )
A.红磷在空气中燃烧,产生大量白雾
B.铁丝在空气中燃烧,火星四射,生成黑色固体
C.向氢氧化钠溶液中加入硫酸铜溶液,产生蓝色沉淀
D.硫在空气中燃烧产生明亮的蓝紫色火焰
【答案】C
【解析】A、红磷在空气中燃烧,产生大量的白烟,而不是白雾,故选项说法错误。B、铁丝在空气中只能烧至发红,不会剧烈燃烧、火星四射,故选项说法错误。C、氢氧化钠溶液与硫酸铜溶液反应生成氢氧化铜蓝色沉淀和硫酸钠,向氢氧化钠溶液中加入硫酸铜溶液中会观察到产生蓝色沉淀,故选项说法正确。D、硫在空气中燃烧产生淡蓝色火焰,故选项说法错误。故选C。
9.建构模型是学习化学的重要方法。下列模型不正确的是( )
A.空气组成(按体积分数) B.溶解性与溶解度关系
C.pH与溶液酸碱性 D.原子核结构
【答案】D
【解析】A、空气中体积分数的含量:氮气占78%,氧气占21%,稀有气体0.94%,二氧化碳0.03%,其他成分占0.03%,模型正确,故A不符合题意;B、物质的溶解度大于10克时为易溶,当物质的溶解度在10克至1克时为可溶,当物质的溶解度在1克至0.01克微溶,小于0.01克为难溶,模型正确,故B不符合题意;C、pH=7为中性,pH小于7的为酸性,pH大于7的为碱性,模型正确,故C不符合题意;D、原子核在原子内,原子核内有质子和中子,电子绕着原子核作高速运动,模型不正确,故D符合题意;故选D。
10.已知23g纯净物R在足量的氧气中充分燃烧后,生成44g二氧化碳和27g水。下列说法不正确的是( )
A.消耗氧气的质量为48g B.R中一定含有氧元素
C.R中含有氢元素,质量为3g D.R由碳、氢二种元素组成
【答案】D
【解析】A、根据质量守恒定律,化学反应前后,物质的总质量不变,可得消耗氧气的质量为:44g+27g-23g
=48g,不符合题意;B、根据质量守恒定律,化学反应前后,元素的种类和质量不变,纯净物R在足量氧气中充分燃烧生成二氧化碳和水,则R中一定含碳、氢元素,碳元素的质量为:,氢元素的质量为:,12g+3g=15g小于23g,故R中一定含氧元素,不符合题意;C、由B的分析可知,R中含有氢元素,质量为3g,不符合题意;D、由B的分析可知,R由碳、氢、氧三种元素组成,符合题意。故选D。
二、选择题(本大题共5小题,每小题2分,共10分。每小题给出的四个选项中,有1~2个符合题意。只有一个选项符合题意的,多选不得分;有2个选项符合题意的,只选一个且符合题意得1分,若选2个,有一个不符合题意则不得分)
11.下列说法正确的是( )
A.铝在空气中具有良好的抗腐蚀性是因为铝化学性质稳定
B.酸、碱、盐溶液都能导电是因为溶液中有自由移动的电子
C.向盛有粉尘的金属罐中鼓入空气,点火发生爆炸,该粉尘一定是面粉
D.化学反应发生的同时,也伴随着能量的变化
【答案】D
【解析】A、铝在空气中具有良好的抗腐蚀性,是因为铝的化学性质比较活泼,常温下。铝能与空气中的氧气反应,在其表面形成一层致密的氧化铝薄膜,从而阻止铝进一步被氧化,不符合题意;B、酸、碱、盐溶液都能导电是因为溶液中有自由移动的离子,不符合题意;C、向盛有粉尘的金属罐中鼓入空气,点火发生爆炸,说明该粉尘具有可燃性,但是该粉尘不一定是面粉,不符合题意;D、化学反应发生的同时,也伴随着能量的变化,通常是热量变化,符合题意。故选D。
12.下列实验方法能达到实验目的的是( )
选项
实验目的
实验操作或试剂
A
除去CuSO4溶液中的少量Na2SO4
加入适量的BaCl2溶液
B
提纯含有少量NaCl的KNO3
冷却热的饱和溶液,过滤、洗涤、干燥
C
比较人体吸入气体和呼出气体中CO2的含量
将带火星的木条分别插入两种气体中
D
检验氢氧化钠是否部分变质
滴加CaCl2溶液
【答案】B
【解析】A、Na2SO4与BaCl2反应生成BaSO4沉淀和NaCl,引入新的杂质NaCl,故A选项不能达到实验目的;B、NaCl的溶解度受温度影响不大,而KNO3的溶解度随温度的升高显著增大,冷却热的饱和溶液,硝酸钾从溶液中析出而氯化钠基本无变化,再过滤,洗涤,干燥,取出KNO3固体,故B选项能达到实验目的;C、检验CO2应使用澄清石灰水,使用带火星的木条二者都不会复燃,故C选项不能达到实验目的;
D、碳酸钠和CaCl2溶液反应生成碳酸钙白色沉淀,而氢氧化钠不能,故可根据有无白色沉淀产生可检验氢氧化钠溶液是否变质,但不能确定是部分还是全部变质,故D选项不能达到实验目的。故选B。
13.某化工厂以煤(主要含碳)、空气、水为原料合成氮肥与液氨,生产流程如图所示。下列说法错误的是( )
A.氨气变为液氨是放热过程
B.设备1中有复分解反应发生
C.设备2中发生的反应NH3+H2O+CO2=NH4HCO3
D.设备3中参加反应的N2和H2的质量比为14:1
【答案】BD
【解析】A、氨气变为液氮为液化,需要放热,为放热过程,不符合题意;B、空气主要成分是氮气和氧气,设备1中加入碳、氮气、氧气和水,排出了一氧化碳、二氧化碳、氢气、氮气,发生的主要反应为碳和氧气在点燃条件下生成二氧化碳,为化合反应,碳和水蒸气在高温条件下生成一氧化碳和氢气,属于置换反应,不发生复分解反应,符合题意;C、设备2中氨气、水和二氧化碳反应生成了碳酸氢铵,发生的反应方程式为:NH3+H2O+CO2=NH4HCO3,不符合题意;D、设备3中氮气和氢气反应生成氨气,反应方程式为:N2+3H22NH3,参加反应的N2和H2的质量比为28:(3×2)=14:3,符合题意。故选BD。
14.甲、乙、丙、丁四种物质间的反应如下图所示“—”表示相连的物质间在一定条件下可以反应,下列选项符合图示反应关系的是( )
选项
甲
乙
丙
丁
A
Fe
CO
H2SO4
O2
B
Na2SO4
HCl
Ba(OH)2
BaCl2
C
Ca(OH)2
NaOH
CO2
CuCl2
D
C
CO
CuO
O2
【答案】CD
【解析】A、CO与H2SO4不反应,故A错误;B、HCl与BaCl2不反应,其它可反应,故B错误;C、Ca(OH)2可与CO2反应,Ca(OH)2可与CuCl2反应,NaOH可与CO2反应,CuCl2可与NaOH反应,故C正确;D、C可与CuO反应,C可与O2反应,CO可与CuO反应,CO可与O2反应,故D正确。故选:CD。
15.下列说法正确的是( )
A.质量和质量分数均相等的氢氧化钠溶液与稀硫酸充分反应,所得溶液呈酸性
B.质量比为2:1的K2HPO4和K2SO4中所含钾元素的质量分数相等
C.硝酸镁样品(含有一种杂质)14.8g,溶于水,与足量的NaOH溶液充分反应生成沉淀5.5g,则样品中可能含有的杂质是MgSO4
D.向一定量的氧化铁与氧化铜的混合物中加入100g质量分数为9.8%稀硫酸,恰好完反应,则原混合物中氧元素的质量是1.6g
【答案】BD
【解析】A、质量相等、溶质质量分数也相同的氢氧化钠溶液和硫酸溶液中,硫酸与氢氧化钠的质量相等,反应中消耗硫酸与氢氧化钠的质量比关系如下:
可以看出98份质量的硫酸与80份质量的氢氧化钠恰好完全反应,则等质量的硫酸与氢氧化钠混合后氢氧化钠有剩余,溶液显碱性,故错误;B、化合物中元素的质量分数是定值,与质量无关,K2HPO4和K2SO4中所含钾元素的质量分数比==1:1,所含钾元素的质量分数相等,故正确;
C、硝酸镁的相对分子质量为148,假设全部是硝酸镁,生成的沉淀是5.8g,故所含杂质的相对分子质量应大于硝酸镁的相对分子质量,而MgSO4的相对分子质量为120,错误;D、氧化铁和氧化铜与稀硫酸反应的化学方程式为:;;由于氧化铜和氧化铁的混合物与100克、9.8%的稀硫酸恰好完全反应,分析化学方程式可知氧化物中氧元素全部转变为水中的氧元素,计算出水的质量进而计算出所含氧元素的质量即可;设生成水的质量是x:由方程式可以看出硫酸与生成水的关系为
H2SO4 ~H2O
98 18
100g×9.8% x
x=1.8g,所以水中氧元素的质量为:1.8g××100%=1.6g,正确。故选BD。
第Ⅱ卷(非选择题 70分)
三、填空题(本大题共3小题,共20分)
16.(6分)化学就在我们身边,它与我们的生产、生活息息相关。现有①氮气 ②氢氧化钠③固体二氧化碳 ④硝酸钾 ⑤金刚石 ⑥碳酸氢钠,请按要求用序号填空:
(1)充入灯泡中可延长其使用寿命的是__________;
(2)属于复合肥料的是__________;
(3)用于人工降雨的氧化物是__________;
(4)广泛应用于肥皂、石油、造纸等工业的是___________;
(5)天然存在的最硬的物质是__________;
(6)用作食品发酵粉的主要成分是__________。
【答案】① ;④ ; ③;② ;⑤ ;⑥
【解析】(1)氮气的化学性质稳定,充入灯泡中可延长其使用寿命的是氮气;(2)同时含有氮、磷、钾三种元素中的两种或两种以上的肥料称为复合肥,属于复合肥料的是硝酸钾;(3)用于人工降雨的氧化物是固体二氧化碳;(4)广泛应用于肥皂、石油、造纸等工业的是氢氧化钠;(5)天然存在的最硬的物质是金刚石;(6)用作食品发酵粉的主要成分是碳酸氢钠。
17.(5分)在宏观、微观和符号之间建立联系是化学学科的重要思维方式。
(1)图一为构成物质的粒子之间的关系。
图一中字母a代表___________,字母b代表___________。
(2)结构决定性质,请根据下列粒子结构示意图给出的信息回答:
其中属于同种元素是_________(填序号),属于阴离子是_________(填序号),化学性质相似的是___________(填序号)
【答案】(1) 原子 ;核外电子;(2) BC ; C ;BD
【解析】(1)分子、原子和离子是构成物质的三种基本粒子,所以a代表原子;原子是由原子核和核外电子构成的,所以字母b代表核外电子。(2)元素是核电荷数相同的一类原子,故属于同种元素的是BC。在原子中核电荷数=核外电子数,在阳离子中核电荷数>核外电子数,在阴离子中核电荷数<核外电子数,比较可知A、B、D均属于原子,C属于阴离子。最外层电子数相同的化学性质相似,故化学性质相似的是BD。
18.(7分)水是维持生命活动最重要的物质。请完成下列问题。
(1)如图所示,试管b中产生的气体是___________(填化学式),电解水的化学方程式为___________。
(2)硬水给生活和生产带来很多麻烦,生活中可用___________来区分硬水和软水。
(3)消防队员用高压水枪灭火,此措施依据的灭火原理是 (填序号)。
A.降温到着火点以下 B.隔绝空气 C.清除可燃物
(4)二氧化氯(ClO2)是新一代饮用水的消毒剂,工业上制取二氧化氯的化学方程式为: ,其中X的化学式为___________。
(5)粗盐中含有少量CaCl2、MgCl2、Na2SO4和泥沙,某同学将该粗盐样品进行提纯。
①将样品加适量水溶解,在粗盐溶液中依次加入稍过量的BaCl2溶液、NaOH溶液和___________溶液(填化学式)。
②充分反应后经过___________除去生成的沉淀后,再滴加稍过量的稀盐酸,得到较纯净的氯化钠溶液。
【答案】(1) O2 ;;(2)肥皂水;(3)A;(4)NaCl;(5) Na2CO3 ;过滤
【解析】(1)在电解水实验中,“正氧负氢”,试管b与正极相连,产生的是氧气,化学式为:O2;水在通电的条件下反应生成氢气和氧气,该反应的化学方程式为:;(2)通常用肥皂水来区分硬水和软水,肥皂水在硬水中易起浮渣,在软水中泡沫较多;(3)消防队员用高压水枪灭火,是因为水蒸发吸热,降低温度至可燃物的着火点以下,达到灭火的目的。故选A;(4)
根据质量守恒定律,化学反应前后,原子的种类和数目不变,反应物中含Cl、Na、O的个数分别是4、2、4,生成物中含Cl、Na、O的个数分别是2、0、4,故生成物中还应含2个Cl、2个Na,故X的化学式为:NaCl;(5)①粗盐中含氯化钙、氯化镁、硫酸钠,加入过量的氯化钡,氯化钡和硫酸钠反应生成硫酸钡和氯化钠,除去硫酸钠,加入过量的氢氧化钠溶液,氢氧化钠和氯化镁反应生成氢氧化镁和氯化钠,除去氯化镁,加入过量的碳酸钠溶液,碳酸钠和氯化钙反应生成碳酸钙和氯化钠,碳酸钠和氯化钡反应生成碳酸钡和氯化钠,可除去氯化钙和过量的氯化钡,故填:Na2CO3;②充分反应后,过滤除去生成的沉淀,然后加入稍过量温度稀盐酸,除去氢氧化钠和碳酸钠。
四、简答题(本大题共3小题,共18分)
19.(6分)写出下列反应的化学方程式
(1)硫在氧气中燃烧___________。
(2)氢氧化镁和盐酸反应___________。
(3)实验室用过氧化氢溶液和二氧化锰制氧气___________。
【答案】(1);(2);(3)
【解析】(1)硫在氧气中燃烧,反应生成二氧化硫,化学方程式为:;(2)氢氧化镁和盐酸反应生成氯化镁和水,化学方程式为:;(3)实验室用过氧化氢溶液和二氧化锰制氧气,反应生成水和氧气,化学方程式为:。
20.(6分)溶液与人类生活密切相关。
(1)汽油或洗涤剂都能除去衣服上的油污,去油污的原理分别是___________(填序号)。
A.乳化、乳化 B.乳化、溶解
C.溶解、乳化 D.溶解、溶解
(2)依据数据进行列表和作图是常用的数据处理方法。已知KNO3和KCl在不同温度时的溶解度如表所示,请回答下列问题:
温度/℃
0
20
40
60
80
溶解度/g
KNO3
13.3
31.6
63.9
110
169
KCl
27.6
34.0
40.0
45.5
51.1
依据数据,绘制KNO3和KCl的溶解度曲线,如图,能表示KNO3溶解度曲线的是___________(填“甲”或“乙”)。
(3)使甲物质的不饱和溶液转化为饱和溶液,常用的方法是___________。(填一种)
(4)分析上表中数据可知,KNO3和KCl在某一温度时,具有相同的溶解度P,则P取值范围是___________。
(5)40℃,将28gKCl的饱和溶液恒温蒸发2g水后,析出KCl晶体的质量为___________g。
(6)将80℃时,KNO3和KCl的饱和溶液降温至40℃,析出晶体质量关系为___________。
A.KNO3>KCl B.KNO3
相关试卷
这是一份化学(天津卷)2023年中考第一次模拟考试卷(参考答案),共2页。试卷主要包含了【答案】;;,【答案】+5##+5价;1等内容,欢迎下载使用。
这是一份化学(天津卷)2023年中考第一次模拟考试卷(全解全析),共10页。试卷主要包含了【答案】B,【答案】C,【答案】D等内容,欢迎下载使用。
这是一份化学(天津卷)2023年中考第一次模拟考试卷(考试版),共11页。试卷主要包含了本试卷分第Ⅰ卷两部分,铼被广泛应用于航空航天领域,建构模型是学习化学的重要方法等内容,欢迎下载使用。

